炒股就看金麒麟分析师研报,权威,专业,及时,全面,助您挖掘潜力主题机会!
深陷永煤债旋涡之事还没了结,海通证券股份有限公司(下称海通证券)又收到证监会警示函。
2020年12月30日,证监会发布对海通证券及保荐代表人曾军、周威采取出具警示函监管措施的决定。经调查,证监会发现海通证券在保荐四方光电股份有限公司(下称四方光电)首次公开发行股票并上市过程中,在首次提交的保荐工作报告等材料中未披露四方光电实际控制人熊友辉涉嫌行贿的事项。

来源:证监会
此前,海通证券曾表示,以打造百年老店的胸怀全力推进公司发展。
而2020年海通证券却麻烦不断,多次收监管处罚措施。
因保荐业务又收证监会警示函
证监会认为,海通证券上述行为违反了《证券发行上市保荐业务管理办法》(证监会令第137号)第四条的规定。按照《证券发行上市保荐业务管理办法》第六十二条的规定,证监会决定对海通证券及曾军、周威采取出具警示函的监督管理措施。
证监会表示,如果对本监督管理措施不服,海通证券可以在收到本决定书之日起60日内向证监会提出行政复议申请,也可以在收到本决定书之日起6个月内向有管辖权的人民法院提起诉讼。复议与诉讼期间,上述监督管理措施不停止执行。
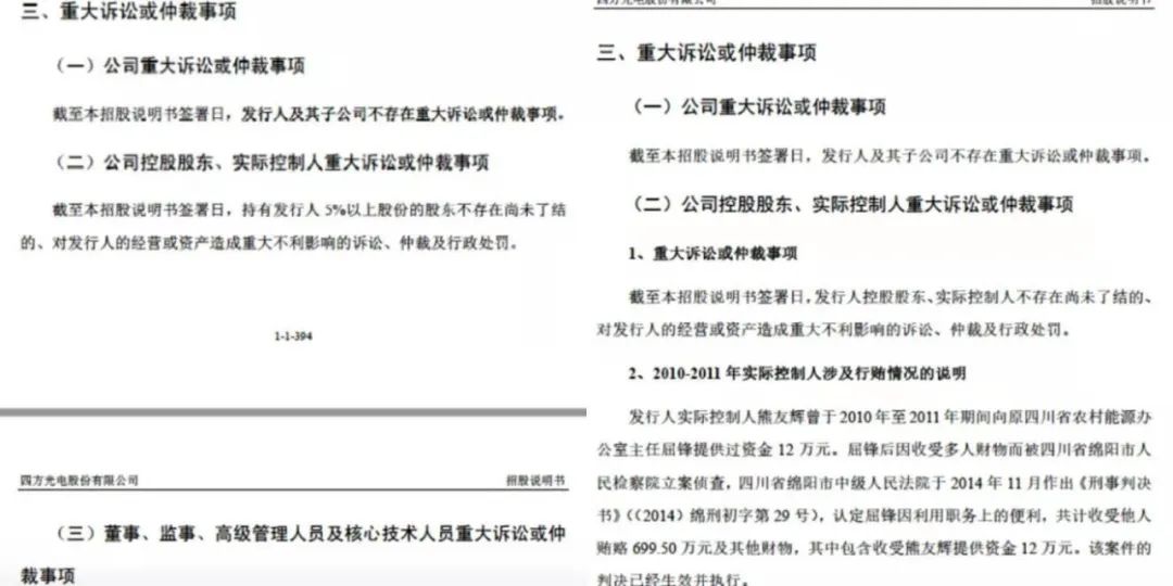
从四方光电的上市时间线来看,该公司于2020年4月29日向上交所提交了申报稿,该版本的招股说明书中“重大诉讼或仲裁事项”显示为“不存在”。海通证券也在发行保荐书中表示,发行申请文件不存在虚假记载、误导性陈述或重大遗漏。
上交所在第二轮问询函中就四方光电实控人受贿案件直接作出问询,四方光电实际控制人熊友辉曾于2010年至2011年期间向原四川省农村能源办公室主任屈锋提供过资金12万元。屈锋后因收受多人财物而被四川省绵阳市人民检察院立案侦查,四川省绵阳市中级人民法院于2014年11月作出《刑事判决书》,认定屈锋因利用职务上的便利,共计收受他人贿赂699.50万元及其他财物,其中包含收受熊友辉提供资金12万元。该案件的判决已经生效并执行。
上交所请四方光电说明,实控人熊友辉及四方光电是否存在被追究刑事责任的风险,是否构成发行人或实际控制人的重大违法违规行为,是否构成本次发行的障碍,并在招股说明书中补充披露上述内容并作重大事项提示。
在2020年9月23日四方光电提交的注册稿中,该版本的招股说明书中“重大诉讼或仲裁事项”显示了2010年至2011年实控人涉及行贿情况说明。
四方光电两版招股说明书“重大诉讼或仲裁事项”对比

来源:四方光电招股说明书
两名保荐代表人也被点名
再来看此次一并收到警示函的两位海通证券保荐代表人,曾军和周威。
在海通证券关于四方光电的上市发行保荐书中,给曾军的介绍是“具有十一年的承销保荐经验,具有境内律师资格,为保荐代表人。”主要参与美瑞新材IPO项目、天永智能IPO项目、中化岩土IPO项目、中原特钢IPO项目等。中国证券业协会(下称中证协)的信息中显示,海通证券名为“曾军”的保荐代表人仅一名,曾军于2009年登记了执业岗位是“一般证券业务”,到2015年3月份登记的执业岗位为“保荐代表人”。

来源:中国证券业协会、海通证券关于四方光电的上市发行保荐书
在海通证券关于四方光电的上市发行保荐书中,介绍周威的情况是于2004年注册为保荐代表人。曾主持和参与过欣龙无纺IPO、民生银行IPO、申达股份配股、民生银行可转债、交通银行IPO、华泰证券IPO等项目。而中证协信息显示,海通证券名为“周威”的保荐代表人仅一名, 于2003年登记了执业岗位是“一般证券业务”,到2012年10月份登记的执业岗位才是“保荐代表人”。

来源:中国证券业协会、海通证券关于四方光电的上市发行保荐书
中证协最新发布的首份保代分类名单中,海通证券在分类名单A(综合执业信息)中的保荐代表人数量为271名;分类名单C(处罚处分类)中,海通证券有不良诚信信息的保荐代表人数量为7名。
Wind数据显示,2020年海通证券承销金额为5567.15亿元,行业排名第五;主承销收入合计为20.86亿元,行业排名第四,市场份额占比为7.58%。
海通证券董事长周杰曾在接受媒体采访时表示,境内市场融资就是一种牌照服务,而企业需要的是来自券商持续的、长时间的、以客户为中心的服务。新经济的发展给投行提出了新的挑战。比如独角兽企业的发行上市,最大的难题就是如何为此类企业定价,这不是传统意义上用多少倍市盈率能确定的,这就考验券商的销售渠道、定价能力和投研能力。一方面要帮助企业卖出股票,另一方面又不能让投资者受到损失。
国内“麻烦不断”,何谈突围海外?
2020年,海通证券因保荐业务等多次收监管处罚措施。
2020年9月18日,证监会官网发布公告称,海通证券在保荐中国天楹股份有限公司(下称中国天楹)申请公开发行可转换公司债券过程中,对中国天楹及其子公司涉及重大诉讼标的金额占申请人净资产的比例计算错误,与实际情况存在重大差异,邮件发送与光盘报送的反馈回复关于该部分内容的表述前后不一致;对中国天楹净资产收益率计算错误。因此,证监会决定对海通证券及相关责任人韩丽、金天采取出具警示函的行政监督管理措施。
2020年7月份,海通证券的两名保荐代表人陈新军、徐小明未重点关注科创板项目的异常资金往来,职责履行不到位,收到上交所的监管警示。
2020年7月19日,中证协发布消息称,关注到包括海通证券在内的8家证券公司,在中核融资租赁公司债券发行招标过程中,存在承销费报价偏低的情况。中证协表示,已对相关事宜启动自律调查。
值得关注的是,海通证券近期还深陷永煤债旋涡。2020年11月18日,中国银行(维权)间市场交易商协会(下称交易商协会)发布公告称,对永城煤电控股集团有限公司(下称永煤控股)开展了自律调查,发现海通证券及其相关子公司涉嫌为发行人违规发行债券提供帮助,以及涉嫌操纵市场等违规行为,对海通证券及其相关子公司开展自律调查。2020年12月20日晚间,海通证券官方网站发布公告称,积极配合交易商协会调查,立即采取相关整改措施,对违反行业自律规则和公司相关规定的北京债券融资部总经理夏坤等四名相关责任人,分别给予警告、通报批评等处分,并给予经济处罚。
除了投行业务,从海通证券近三年的年报中可看到,其境外业务也急速扩张。Wind数据显示,2017年,海通证券海外业务实现收入48.73亿元,占总收入的比重为17%;2018年其境外业务实现收入65.93亿元,占比28%;到2019年,其境外业务收入达到89.93亿元,境外业务收入占总收入比重达26.16%。
海通证券总经理瞿秋平曾在接受媒体采访时表示,当前,国际化的基因正不断渗透到海通证券集团经营管理的各个环节,在“把握国际规则能力、提高国际市场开拓能力、提高防范国际市场风险能力”方面都有明显提升。海通证券的国际化业务布局遵循“稳”字当头策略,稳扎稳打、循序渐进,做到有所为、有所不为。
参与承销瑞幸咖啡的IPO项目也是海通证券境外业务之一。2020年12月17日上午,瑞幸咖啡官方微博发布声明称,已与SEC(美国证券交易委员会)就部分前员工涉嫌财务造假事件达成和解。6月29日,瑞幸咖啡在纳斯达克停牌,并进行退市备案。在瑞幸事件中,海通证券子公司海通国际作为其上市的主承销商之一也被推上舆论风口。在2019年年报中,海通证券称海通国际“所承销的美股IPO项目‘瑞幸咖啡’成为2019年以来在纳斯达克上市的亚洲公司中发行规模第二大的IPO”。
不止投行部门在瑞幸咖啡上市时参与承销,海通国际的研究部门更是在浑水发布做空瑞幸报告时,直接发布研报反击浑水,认为浑水的做空报告存在缺陷,“瑞幸咖啡商业模式的一个关键优势是,所有交易都是通过在线支付平台处理的,这使得瑞幸咖啡很难伪造交易”。2020年4月2日,瑞幸咖啡盘前发布公告称,瑞幸咖啡首席运营官及部分下属存在伪造交易等不当行为,涉及金额约22亿元人民币。瑞幸造假的自白,令公司合作伙伴纷纷“打脸”,这其中包括海通国际。
在国内都“麻烦不断”的海通证券如何打造“百年老店”?突围国际业务又从何谈起?
版权及免责声明:凡本网所属版权作品,转载时须获得授权并注明来源“融道中国”,违者本网将保留追究其相关法律责任的权力。凡转载文章,不代表本网观点和立场。
延伸阅读
版权所有:融道中国