12月30日消息,青岛银保监局连续公布8张罚单,对农业银行青岛辖内四家支行处罚金合计130万元。
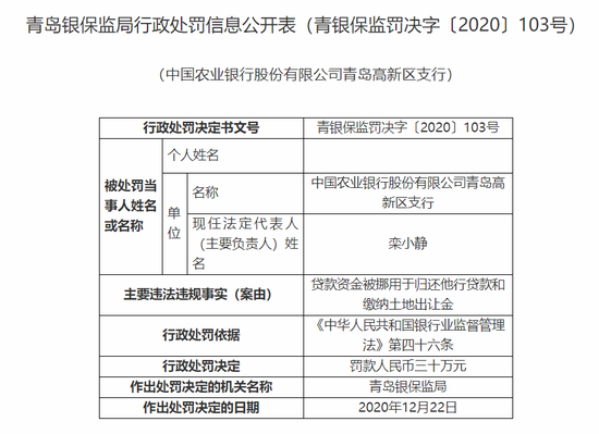
具体来看,农行青岛市南第三支行因贷款资金被挪用,被处罚款40万元;农行青岛城阳支行因并购贷款审查严重不尽职,被处罚款40万元;农行青岛高新区支行因贷款资金被挪用于归还他行贷款和缴纳土地出让金,被处罚款30万元;农行青岛四方支行因流动资金贷款违规流入房地产开发企业,被处罚款20万元。此外,四名上述违法违规行为的相关责任人一并被罚。
值得注意的是,上述罚单的处罚缘由皆与贷款资金被挪用或审查管理不审慎有关。《金融一线》注意到,年内农行就曾因信贷、同业等业务违规领到多张大额罚单。
今年5月,农行因“两会一层”境外机构管理履职不到位、国别风险管理不满足监管要求、信贷资金被挪用作保证金、未将集团成员纳入集团客户统一授信管理等违法违规行为,被处罚款合计200万元。
今年8月,农行还因风险管理及内控有效性现场检查发现的向关系人发放信用贷款、贴现资金直接回流至银行承兑汇票出票人、贷款用于偿还银行承兑汇票垫款等二十四项违法违规行为,被银保监会罚没合计5315.6万元。
以下为行政处罚信息公开表原文:



版权及免责声明:凡本网所属版权作品,转载时须获得授权并注明来源“融道中国”,违者本网将保留追究其相关法律责任的权力。凡转载文章,不代表本网观点和立场。
延伸阅读
版权所有:融道中国