原标题:深夜惊魂!突发商誉爆雷:一把减值约60亿 64亿市值“快亏光” 近6万股民中招!股价3个多月暴跌48% 网友:瑟瑟发抖! 来源:中国基金报
一年一度的炸雷季,又要开始了?
临近年末,财务上有问题的,要炸雷的,又要和大家见面了。这不,12月23日晚间,A股公司数知科技公告,公司曝雷了,还不小,预计要减值56亿元至61亿元,而公司最新市值才63.5亿元。
截至12月22日,数知科技还有5.63亿元的融资余额;曝出如此大雷,股吧里有投资者表示融资盘要爆仓。截至今年三季度末,公司股东户数为5.81万户。
市值64亿:
突然曝出56-61亿减值大雷
突然曝出约56-61亿元的商誉减值大雷!
数知科技公告,近期,经过财务部门初步摸底及测算,公司之全资子公司宁波诺信收购的BBHI公司、全资子公司日月同行、全资子公司金之路和全资子公司鼎元信广2020年经营业绩存在较大幅度的下滑,上述公司经营状况持续恶化,将出现商誉减值,对公司的经营管理产生不利影响,预计减值金额约为人民币56亿元至61亿元。

数知科技表示,公司子公司宁波诺信因收购BBHI公司商誉余额为562,778.98万元,公司因收购日月同行形成商誉余额33,236.71万元(收购日月同行合并商誉51,445.36万元,2018年度计提减值5,843.11万元,2019年度计提减值12,365.54万元),公司因收购金之路商誉余额为8,503.84万元(收购金之路合并商誉8,924.24万元,2019年度计提减值420.40万元),公司因收购鼎元信广商誉余额为5,560.08万元。

数知科技认为,业绩下滑主要受国际环境及市场变化影响、新冠疫情对互联网广告业务的影响、公司数据相关业务财务贡献下降、公司智能通信物联网传统建造业务模式转型等因素影响。
值得注意的是,截至12月23日收盘,数知科技的收盘价为5.42元,市值为63.5亿元。相当于,曝雷减值的金额,几乎接近公司市值了。
违规占用资金:
实控人遭监管
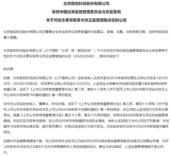
数知科技公告,收到北京证监局对实控人之一张志勇采取责令改正监管措施的决定。
经查,公司实际控制人及其关联方2019年度非经营性占用公司资金120,591万元;2020年1月至6月,非经营性占用公司资金41,635万元。
上述资金占用事项未按相关规定履行审批程序和信息披露义务,违反了《上市公司信息披露管理办法》第二条、第四十八条和《关于规范上市公司与关联方资金往来及上市公司对外担保若干问题的通知》第一条的规定。
公司实际控制人、董事长、时任总裁张志勇,对公司的上述违规行为负有主要责任。北京证监局决定对张志勇采取责令改正的监督管理措施。

股民炸锅:
融资盘要爆仓,瑟瑟发抖!
数知可以是创业板股票,跌停是20%,12月24日开盘或将吓人。
面对突然曝出如此大雷,数知科技的股吧里炸开了锅:杀猪盘、无法无天、连续20cm跌停、退市的节奏、我的融资盘要爆了。。。。。


截至今年三季度末,数知科技股东户数为5.81万户。

值得注意的是,截至12月22日,还有5.63亿元的融资余额,这些融资盘可能危险了。

实控人已先减持:
股价最近3个半月腰斩
而就在股票曝雷之前,11月份数知科技控股股东和实控人之一进行了减持,并且减持超过1%。

并且公司股价最近几个月,已经明显下跌,从9月8日的10.41元高位,到最新的5.42元,三个多月累计跌幅达48%,接近腰斩。


上市10年净利润完全不够亏
上市10年不够一把亏,一朝回到解放前!
数知科技于2010年1月初上市,到去年底已经10年,2020年已是第11个念头。从2010年到2019年,年年盈利,2020年前三季度也是盈利(虽然第三季度亏损);然而这上市后的10年多时间,合计盈利也就20多亿元。然而这一把就亏50、60亿元。

文章来源:中国基金报
原标题:深夜惊魂!突发商誉爆雷:一把减值约60亿,64亿市值“快亏光”,近6万股民中招!股价3个多月暴跌48%,网友:瑟瑟发抖!
版权及免责声明:凡本网所属版权作品,转载时须获得授权并注明来源“融道中国”,违者本网将保留追究其相关法律责任的权力。凡转载文章,不代表本网观点和立场。
延伸阅读
版权所有:融道中国