
来源:股票说
泰禾债券出现违约后,房企债开始成了市场热议的焦点,下一个泰禾不一定可知,但是富力的债券交易频频出现较大折扣!
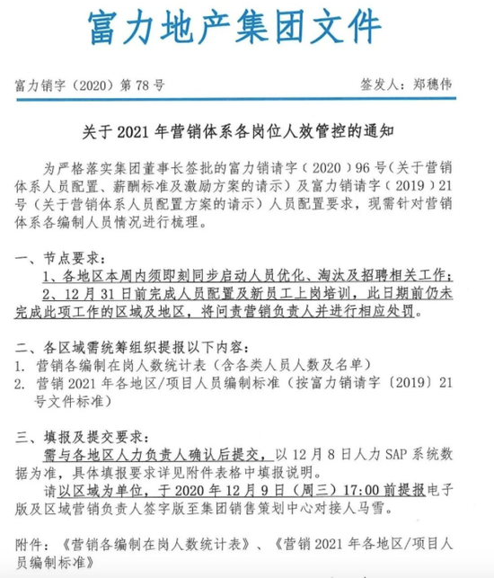
12月10日,网上传出一份富力地产的员工优化文件,主要是针对营销体系岗位的管控。
此前一月,市场就传出富力裁员30%的消息,随后,富力否认,称上述传闻是谣言!
富力裁员的背后,是现金流问题,公司在收缩节流!
1、富力员工数下降37%!

不仅仅是营销体系,网传富力的其他部门也在开始员工优化。
早前,就有员工在网上反应,“我们的薪资都降了30%,好多人因此而离职,也有的是被劝退。许多部门上半年减少了约15%的人。”
事实上,富力的员工数上半年已经大幅下降了!
2020年6月末,富力员工数3.92万人,较2019年末的6.23万人,下降37.08%!上半年,富力员工减少了2.31万人。从目前的形势看,富力员工下降的趋势还可能在延续!
2020年前三季度,富力管理费用34.56亿,同比下降16.86%,销售费用20.99亿,同比下降9.02%!
员工优化、费用压缩,公司在节流!
于此同时,富力拿地金额大幅减少!2020年上半年,富力拿地金额仅60亿,同比下降66.1%。
2020年前11月,富力销售额1172亿,同比下降2.55%,销售均价同比下降约10%!2020年前三季度,富力营收500.37亿,同比下降1%;净利润42.30亿,同比下降10.97%!
初看之下,销售额和业绩都没有反常迹象!但是,毛利率下降10个百分点。而且,富力通过降价销售勉强回款,销售额的质量是要打折扣的!
前三季度,投资收益11.59亿,同比增长228.32%,得益于投资收益的大幅增长,净利润还能维持现在的规模!
2、现金流趋紧,偿债压力较大!
2020年9月末,富力货币资金359.5亿,短期借款93.47亿,一年内到期的非流动负债659.23亿,短期有息负债共752.7亿,现金短债比0.48,货币资金远远不能覆盖短期债务,现金流趋紧!
而且,富力货币资金里,有不少是受限的!三季报未披露受限资金数据,半年报有披露,2020年6月末,货币资金359.94亿,其中受限180.93亿,未受限179.01亿。富力近几个季度的受限资金在150亿以上。
据测算,2020年9月末,富力未受限货币资金180亿左右!180亿左右的未受限货币资金,面对752.7亿的短期有息负债,偿债压力较大!
面对现金流问题和偿债问题,富力意图通过开源节流,度过难关。
节流收缩方面,员工优化和拿地减少;开源方面,降价促销,发债融资和出售资产!
3、评级下调,融资成本高企!
2020年4月,穆迪将富力地产的Ba3评级列入下调观察名单。此前,穆迪已将其展望,从稳定调整至评级观察。
2020年5月,穆迪将富力地产的公司家族评级从 Ba3 下调至 B1,展望从评级观察调整为负面。
穆迪副总裁表示,富力地产企业家族评级的下调,反映出穆迪对其经营现金流疲弱以及未来12-18个月内大量债务到期的担忧。
今年,标普、惠誉也都下调了富力评级!
评级下调,融资方面也就不太顺畅!
2020年9月,富力计划发行的26亿富力酒店二期ABS已终止发行。
2020年11月,富力发行了一笔3.6亿美元的优先票据,2022年到期,但是该票据的年利率高达12.38%。
现金流趋紧的背景下,融资方面肯定不会太通畅,新增融资成本可能变高,续贷的比例也可能会降低!
2020年前三季度,筹资现金流净额为负的218.32亿,去年同期是正的213.37亿。
4、资产出售,从买买买到卖卖卖!
短期债务752亿压顶,仅仅靠销售回款和收缩成本是不够的,资产出售是一条必然的路。
今年8月的中期业绩会上,李思廉称,富力已有“减磅计划”,无论是投资物业,或者发展项目,都有出售的计划!

11月,富力地产将旗下空港物流园项目70%的股权以44.1亿元的价格出售给了黑石集团。该项目为广州国际机场富力综合物流园,是富力唯一的物流园,是华南地区最大的医药物流基地及白云机场周边主要的跨境电商园区。
另外,市场还传言富力出售广发证券总部大楼40%股权、转让广州黄埔旧改项目股权等等。
目前的形势下,出售优质资产,交易容易达成,出售酒店类资产,可能会面临不断压价,这应该是富力不愿意面对的。
2017年,富力耗资189亿收购万达73家酒店,当年财报计提了巨额的合并收益,使得净利润同比暴涨190%,看似一笔非常诱人的并购!在当时的收购签约现场中,王健林称,“以这种价格批量出售酒店,100年只有一次”!谁赚谁亏,只能说姜还是老的辣!对了,老王近几年折腾的万达商管不知道怎么样了?
百年难遇的机会,有可能成为难倒富力的一棵稻草!
收购万达酒店后,当年计提了巨额的合并收益,带来净利润的暴涨。纸面利润好做,现金流是编不了的,新增百亿贷款支付收购款,而且,酒店是重资产,负债本来就高,而且一直都是亏损,这对富力的现金流是“双杀”!
本来现金流较紧的富力,耗资189亿收购万达酒店后,现金流就更紧张了,此后愈演愈烈,直到现在面临近千亿贷款一年内到期。
也许不久,富力还是可能要通过出售酒店来缓解现金流,来降低负债率。只是,现在出售酒店,可能会面临折价,带来业绩亏损!这对富力来说,两难选择,保业绩还是保现金流呢?当然啦,现金流如果崩溃了,业绩都是会崩的,泰禾就是这样的例子。
从2017年到现在,三年间,富力经历了从买买买到卖卖卖,资产战略大转身!
富力的现金流问题,应该会持续到明年一整年!后面需要重点关注的是,富力出售资产能否顺畅?富力的现金流问题,是否会影响到公司经营,影响到公司的销售额!
版权及免责声明:凡本网所属版权作品,转载时须获得授权并注明来源“融道中国”,违者本网将保留追究其相关法律责任的权力。凡转载文章,不代表本网观点和立场。
延伸阅读
版权所有:融道中国