炒股就看金麒麟分析师研报,权威,专业,及时,全面,助您挖掘潜力主题机会!
突发,25家新能源车企被约谈!最热行业隐藏“缺芯”之痛,估值逼近十年高点,最惨股7天腰斩
原创 梁谦刚
汽车板块龙头普遍回撤10%以上。
汽车股今日大面积调整,行业指数下跌2.74%,仅次于家电板块。资金数据显示,汽车板块主力资金共计净流出40.38亿元,比亚迪、长安汽车潍柴动力上汽集团、金固股份、福耀玻璃等6股净流出额超亿元。

比亚迪净流出额7.41亿元排在首位,该股今日下跌2.66%。12月3日晚间,比亚迪发布11月度销量快报,当月新能源车销量26690辆,同比增长137.88%。长安汽车主力资金净流出5.47亿元,今日股价下跌4.76%。长安汽车11月汽车销量23.7万辆,同比增长18.25%。整车厂家上汽集团今日股价下跌2.79%,11月份公司汽车销量65.96万辆,同比增长8.32%。

最惨汽车股遭遇7个跌停板
截至收盘,汽车板块近一半股票跌超3%,其中天润工业、金固股份、兴民智通、朗博科技、*ST夏利等5股跌停。朗博科技是近期跌幅最大的汽车股,12月至今共遭遇7个跌停板,股价转眼跌去50%以上。在此之前,朗博科技股价走势相对强势,年内最大涨幅一度达到2倍以上。11月19日盘中,朗博科技创下历史高点,迄今累计回调55.93%。

公开资料显示,朗博科技专业从事橡胶零部件的研发、生产和销售,目前公司产品主要为汽车、高速列车用橡胶零部件。在三季度期间,朗博科技前十大流通股东中出现新的机构身影,私募基金益家资本旗下2只产品合计新进持有朗博科技106.55万股,且除益家资本外,前十大流通股东没有其他机构。益家聚美3号成立以来最高盈利超2倍,但近期净值突现断崖式下滑,截至12月4日的数据显示,净值距离最高点已经接近腰斩。
除朗博科技外,近期不少中小市值的车企股价回调显著。据统计,与一个月内高点相比,39只汽车股回调幅度超过20%,这些公司市值大多在百亿元以下。回调幅度最高的前五位是朗博科技、今飞凯达、云内动力、双林股份、小康股份等。

汽车板块上涨乏力
板块估值处五年来高点
进入四季度以来,因新能源汽车产业规划的出台,汽车板块大放异彩,在经过一阵疯狂炒作之后,龙头股也上涨乏力。数据显示,与近一个月高点相比,市值超500亿的汽车股全部回撤10%以上。
从估值水平来看,汽车板块目前市盈率已达到30.88倍,已处于五年来最高水平。而新能源车板块目前市盈率已达到71.87倍,为十年来最高水平区间。单只股票来看,23只汽车股市盈率超百倍,另有39股近四个季度净利润累计为负值状态。江淮汽车、比亚迪、福田汽车等整车企业市盈率在百倍以上,长城汽车、拓普集团、星宇股份、春风动力、文灿股份等市盈率超过50倍。
就在新能源车大热的同时,汽车行业“缺芯”的问题也被爆出。上汽大众从12月4日开始停产,一汽大众从12月初起也将进入停产状态。而影响南北大众停产的主要原因是芯片供应不足,“芯片短缺影响中国汽车生产”的话题一时间引发广泛关注。
针对此事,中国汽车工业协会副秘书长兼行业发展部部长李邵华日前表示,媒体集中报道的芯片供应短缺问题是真实存在的,但并没有部分媒体报道的那么严重。多重因素的叠加影响,导致芯片供需矛盾在这一时间段集中显现。
“
李邵华分析认为,由于芯片供应短缺,部分企业的生产可能在明年第一季度受到较大影响。不过,就明年全年而言,芯片短缺的影响将不会太大,目前尚难以做出定量估计。
”
工信部约谈25家新能源车企
据工信部官网披露,12月8日,工信部发布通报,已约谈广汽、比亚迪、吉利、北汽等存在违规问题的25家新能源汽车生产企业。这其中有不少是A股汽车行业龙头,包括广汽集团、比亚迪、东风汽车等。

“
工信部在“对新能源汽车生产一致性违规企业作出处理”的公告中称,为规范新能源汽车产业发展,提升生产一致性水平,保障产品质量安全。工信部装备工业一司约谈了前期监督检查中存在违规问题的25家新能源汽车生产企业,下发责令整改通知书,要求有关企业切实履行主体责任,认真分析问题原因,严格按照《公告》管理要求,限期整改存在问题。
”
同时,按照有关法律法规和《公告》管理规定,根据违规情节轻重,工信部对违规企业依法予以撤销或暂停违规产品《公告》、暂停新能源汽车新产品申报等行政处理,并将违规信息纳入企业信用记录,列入后续重点监管对象。
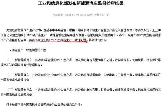
在上个月,工信部曾发布新能源汽车监督检查结果,发现部分新能源产品存在生产一致性问题,包括北汽、广汽本田、吉利、东风等25家企业被工信部点名通报。在新能源乘用车方面,共涉及9家企业的9个车型产品,涉及设计蓄电池容量、循环放电后放电容量、放电保护值、行李箱容积等不符合国标,以及车载能源管理系统生产企业名称与备案参数、百公里耗电量等与备案参数不一致等问题。

声明:数据宝所有资讯内容不构成投资建议,股市有风险,投资需谨慎。
版权及免责声明:凡本网所属版权作品,转载时须获得授权并注明来源“融道中国”,违者本网将保留追究其相关法律责任的权力。凡转载文章,不代表本网观点和立场。
延伸阅读
版权所有:融道中国