原标题:【信视角看债】利差反弹到位了吗?
来源:CITICS债券研究
核心观点
我们回顾几次信用冲击,从持续时间和利差波幅来看,预计本轮国企信用风险引发的信用债估值调整已经进入尾声,信用债领域危机交易的机会来临,对于收益率未达目标或仍有排名压力的资金而言,这或许是年末最后一次赶超机会。
历次信用冲击回顾,利差反弹在1个月左右。我们回顾最近几年发生的信用冲击事件:(1)2016年3月至4月,桂有色、东特钢、中煤华昱等主体先后发生债券违约,与此同时,铁物资债券暂停交易、中城建“伪央企”身份坐实等负面事件也接连发生,短时间内信用风险迅速升温,导致3年期AAA、AA+和AA利差分别抬升30bps、33bps和43bps。5月开始,违约规模边际放缓,利差开始回落;(2)2018年A股一路下跌,股票质押风险与信用风险的交叉传染伴随整年,其中6到7月的急跌更是令人印象深刻,3年期AAA、AA+和AA利差分别抬升18bps、21bps和31bps。8月开始股市企稳,利差也有回落;(3)2019年5月中小银行被接管事件引发信用分层,低评级利差抬升22bps,但随着流动性投放以及监管对风险传染的阻断,利差随即回落。
本轮风险已经发酵近1个月,利差抬升幅度明显。虽然国企违约并非首次出现,但11月10日永煤违约仍超预期,导致本轮信用风险开始发酵,截至2020年12月4日,3YAAA、AA+和AA信用利差分别较2020年11月9日抬升17bps、36bps和47bps,抬升幅度已经接近甚至超过前几轮信用冲击,且历时也已经接近1个月。从监管机构和地方政府表态来看,斩断风险传递的意图也十分明显,我们预计本轮利差抬升已经接近尾声,信用债领域危机交易的机会来临,对于收益率未达目标或仍有排名压力的资金而言,这或许是年末最后一次赶超机会。
风险因素:监管政策再度收紧,资金市场利率上行,再融资难度加大等。
正文
我们回顾几次信用冲击,从持续时间和利差波幅来看,预计本轮国企信用风险引发的信用债估值调整已经进入尾声,信用债领域危机交易的机会来临,对于收益率未达目标或仍有排名压力的资金而言,这或许是年末最后一次赶超机会。
历次信用冲击回顾
历次信用冲击回顾,利差反弹在1个月左右。我们回顾最近几年发生的信用冲击事件:(1)2016年3月至4月,桂有色、东特钢、中煤华昱等主体先后发生债券违约,与此同时,铁物资债券暂停交易、中城建“伪央企”身份坐实等负面事件也接连发生,短时间内信用风险迅速升温,导致3年期AAA、AA+和AA利差分别抬升30bps、33bps和43bps。5月开始,违约规模边际放缓,利差开始回落;(2)2018年A股一路下跌,股票质押风险与信用风险的交叉传染伴随整年,其中6到7月的急跌更是令人印象深刻,3年期AAA、AA+和AA利差分别抬升18bps、21bps和31bps。8月开始股市企稳,利差也有回落;(3)2019年5月中小银行被接管事件引发信用分层,低评级利差抬升22bps,但随着流动性投放以及监管对风险传染的阻断,利差随即回落。

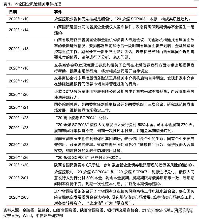
本轮国企风险时间轴
本轮风险已经发酵近1个月,利差抬升幅度明显。虽然国企违约并非首次出现,但11月10日永煤违约仍超预期,导致本轮风险开始发酵,截至2020年12月4日,3YAAA、AA+和AA信用利差分别较2020年11月9日抬升17bps、36bps和47bps,抬升幅度已经接近甚至超过前几轮信用冲击,且历时也已经接近1个月。从监管机构和地方政府表态来看,斩断风险传递的意图也十分明显,我们预计本轮利差抬升已经接近尾声,信用债领域危机交易的机会来临,对于收益率未达目标或仍有排名压力的资金而言,这或许是年末最后一次赶超机会。

市场回顾:融资上升,收益率下行,交投活跃度下降
一级发行:融资上升,资金成本下行
发行来看,信用债发行规模11月30日至12月6日为1688.41亿元,发行184只,总偿还量1618.56亿元,净融资额69.85亿元。其中城投227.9亿元,发行30只,净偿还322.9亿元;地产债49.3亿元,发行7只,净偿还40亿元;钢企债60亿元,发行5只,净融资5亿元;煤企债15亿元,发行1只,净偿还72.9亿元。



国企11月30日至12月6日发行规模1623.73亿元,发行174只,总偿还量1351.65亿元,净融资272.08亿元。民企发行规模62.98亿元,发行9只,总偿还量261.9元,净偿还198.92亿元。

资产支持证券发行规模11月30日至12月6日为664.48亿元,发行52只,总偿还量218.44亿元,净融资额446.03亿元。其中房企发行87亿元,发行6只,净融资57.93亿元。

资金成本整体下行。11月30日至12月6日,R0001上行25.56bps,现值1.15%;R007下行25.80bps至2.33%,R1M下行285.78bps至2.70%;R3M下行17.77bps,现值3.69%。


二级市场:收益率下行,信用利差收窄,期限利差整体收窄
收益率方面(11.30-12.6):(1)中短票收益率下行。其中AAA短融下行8bps,3Y中票下行3bps,5Y中票下行9bps;AA短融下行8bps,3Y中票下行2bps,5Y中票下行7bps;AA-短融下行8bps,3Y中票下行2bps,5Y中票下行7bps。(2)企业债收益率下行。AAA企业债1Y下行12bps,3Y下行5bps,5Y下行8bps;AA企业债1Y下行13bps,3Y下行7bps,5Y下行4bps;AA-企业债1Y下行13bps,3Y下行7bps,5Y下行4bps。



收益率方面(11.30-12.6):(1)产业债收益率显著下行。其中AAA产业债1Y下行11.7bps,3Y下行5.3bps,5Y下行8.2bps;AA产业债1Y下行12.7bps,3Y下行7.3bps,5Y下行4.2bps;AA-产业债1Y下行12.7bps,3Y下行7.3bps,5Y下行4.2bps。(2)城投债收益率整体下行,AAA城投债1Y下行14.4bps,3Y下行6.3bps,5Y下行6.2bps;AA城投债1Y下行7.4bps,3Y下行2.3bps,5Y下行4.1bps;AA-城投债1Y上行0.6bp,3Y上行3.7bps,5Y下行3.2bps.

信用利差方面(11.20-12.6):(1)中短票信用利差(国开债)整体有所收窄。其中AAA短融下行1bp,3Y中票上行2bps,5Y中票下行7bps;AA短融下行1bp,3Y中票上行3bps,5Y中票下行5bps;AA-短融下行1bp,3Y中票上行3bps,5Y中票下行5bps.(2)企业债信用利差(国开债)整体收窄。其中AAA企业债1Y下行5bps,3Y未发生变动,5Y下行6bps;AA企业债1Y下行11bps,3Y下行1bp,5Y上行1bp;AA-企业债1Y下行6bps,3Y下行2bps,5Y下行2bps。


期限利差方面(11.20-12.6):(1)中短票期限利差变动不一,整体走阔。其中AAA中票5Y-3Y下行6bps,5Y-1Y下行1bp,3Y-1Y上行4bps;AA中票5Y-3Y下行5bps,5Y-1Y上行1bp,3Y-1Y上行5bps;AA-中票5Y-3Y下行5bps,5Y-1Y上行1bp,3Y-1Y上行5bps。(2)企业债期限利差整体走阔。其中AAA企业债5Y-3Y下行3bps,5Y-1Y上行3bps,3Y-1Y上行6bps;AA企业债5Y-3Y上行3bps,5Y-1Y上行8bps,3Y-1Y上行5bps;AA-企业债5Y-3Y上行3bps,5Y-1Y上行8bps,3Y-1Y上行5bps。


城投债换手率下降,产业债换手率下降,交投相对冷清。11月30日至12月6日,城投债周度换手率由2.98%降至2.84%,产业债由2.47%升至2.22%,交投活跃度下降。

主体评级调整情况
上周(11.30-12.6)主体评级调低债券主要集中在3家发行人共43项,如下表所示,主体评级调低债券类型均为产业债。

上周(11.30-12.6)主体评级调高债券主要集中在3家发行人共35项,如下表所示,主体评级调高债券类型31只为产业债,4只为城投债。

债市杠杆率跟踪
券商和广义基金杠杆回落。截至2020年10月,商业银行、保险、证券、广义基金的债市杠杆率分别为0.98、1.04、2.20和1.09,较前一月分别变动+0.02、-0.01、-0.24、-0.04。

商业银行内部的杠杆率区分度已经不大。截至2020年10月,全国性商业银行、城商行、农商行的债市杠杆率分别为0.97、1.06和1.00,较前一月分别变动+0.03、0、-0.01。

风险因素
监管政策再度收紧,资金市场利率上行,再融资难度加大等。
版权及免责声明:凡本网所属版权作品,转载时须获得授权并注明来源“融道中国”,违者本网将保留追究其相关法律责任的权力。凡转载文章,不代表本网观点和立场。
延伸阅读
版权所有:融道中国