原标题:关联交易涉嫌自融、买理财暗中收“服务费”:明星基金如何“盗走”投资者千万收益?
来源:每日经济新闻
明星机构前海梧桐并购基金的乱象还在继续。
今年7月,《每日经济新闻》揭露了该机构在多个投资项目上出现的问题,其中规模最大的腾邦梧桐基金引起了广泛的关注和反响。
多位厦门市腾邦梧桐投资合伙企业(有限合伙)(以下简称二期基金)的投资者,包括通过信托等产品投资到该基金中的投资人联系到每经记者,称基金管理人深圳市腾邦梧桐投资有限公司(以下简称腾邦梧桐)在运作过程中除了提前支取超额收益、基金到期后未达到预期收益却拒不返还等不规范操作外,还有其他涉嫌违法违规的情况。例如,涉嫌自融的关联交易,买理财产品却暗中收取“咨询服务费”,甚至有机构投资者也被“割韭菜”。
作为行业内知名的投资机构,其投资人却连续不断地站出来爆料其产品运作的问题。这究竟是怎么一回事?随着调查的深入,猫腻逐步浮出水面。
“PE上市公司”模式的崩坏
腾邦梧桐,其实从公司名字也能看出来,是前海梧桐并购与上市公司腾邦国际(300178)合资成立的一家机构。
先来说说前海梧桐并购,公司全名深圳市前海梧桐并购投资基金管理有限公司,是近年来行业里炙手可热的明星资本。这家成立于2014年的基金从深交所广场40层起家,采用“PE上市公司”的模式与多家上市公司合资成立子基金,再加上来自第三方渠道的募资,短短两三年时间内就积累起了超过50亿元的资本管理量,一时间风头无两。董事长谢闻栗也一跃成为各大论坛的座上宾,在很多行业会议上都能看到他的身影,演讲内容更是广为流传。
而2011年就登陆创业板的腾邦国际,股价最高的时候一度达到近60元。不过随着腾邦集团债务危机的爆发,腾邦国际的股价也是一路走低,今年以来的峰值只有7元,最新的股价在4元左右徘徊。
就在近日,有投资者向我们爆料称,前海梧桐并购旗下投资的多个代表性项目均出现问题。这些项目有的在尽调阶段就被严重质疑,但基金管理人不惜修改尽调报告也要执意投资,最终项目“爆雷”、给投资者造成损失;有的通过打“擦边球”把投资标的装进了上市公司,但还没等到解禁股价就一落千丈,投资者要面临高达七成的亏损;还有的此前承诺回购,但在实际操作中却并没有履行承诺,投资人目前已经拿起法律武器维护自己的权益了。
如果说上面这些问题还可以归结为投资“失误”,那么二期基金的一系列操作则更令投资者质疑是不是存在违法违规的情况。
林萧(化名)是腾邦梧桐一期和二期基金的投资人。他向每经记者介绍道,腾邦梧桐一期基金主要由腾邦梧桐在线旅游并购一号基金和深圳市腾邦梧桐在线旅游投资企业(有限合伙)两部分组成。前者是契约型基金、主要由个人投资者组成,后者采用有限合伙制,基金里都是机构投资者。相关基金文件显示,一期契约型基金的总规模为1.066亿元,成立于2015年4月底、2018年4月底到期。在基金运行的过程中,2016年底管理人称从厦门欣欣项目退出获取了9600万元收益,还以此为由进行了一次收益的提前分配。
顶着一期基金的“光环”,腾邦梧桐顺势发行了第二期产品。彼时的林萧对腾邦梧桐赞赏有加:没想到一期基金这么快就实现了项目退出,还拿到了相当不错的收益,因此他又继续投资了二期基金。据了解,二期基金包括个人投资者、机构投资人一共有42名投资者,总规模5.141亿元。
这些投资人没有想到,等待他们的却是一个大“坑”。
GP“既当裁判员又当运动员”
投资者质疑涉嫌关联交易
根据基金管理人发给投资者的2019年年报,截至当年底,二期基金一共投资了4个项目,已投项目实际金额为3.53亿元。
被投的四个项目分别是腾邦旅游集团有限公司、八爪鱼在线旅游发展有限公司(以下简称八爪鱼)、前海云游数据运营(深圳)有限公司(以下简称云游数据)和深圳市森富金融控股有限公司。
在这其中,有一个项目引起了每经记者的注意,那就是云游数据。
公开数据显示,云游数据成立于2015年9月,注册资本9000万元,主营业务是To B的商旅服务。在此前的新闻通稿中,云游数据被称为腾邦国际通过腾邦梧桐基金孵化的公司,代表腾邦国际大数据板块发展的开始。而对于该公司的定位,公开资料里也有这样的表述:“云游数据是数据分析与行业应用解决方案的提供商,将在大数据领域通过自主技术研发、数据及业务协作、创客创新与产业孵化达到技术与业务的创新。”
通过年度报告可以发现,2017年6月,二期基金对云游数据进行了投资,总金额为6256万元,其中2000万元为股权投资、4256万元为可转债。通过这些投资,二期基金对云游数据的持股占比为22.2222%。截至发稿,这笔投资尚未退出,基金也没有如期兑付。
有意思的是,作为腾邦梧桐基金投资的重点项目,云游数据的董事长和法定代表人,却正是腾邦梧桐的总经理赵闻晟。启信宝信息还显示,通过层层穿透,赵闻晟就是云游数据最终受益人,而实际控制人则是前海梧桐并购董事长谢闻栗(本名谢文利)。
图片来源:启信宝截图 根据中基协的备案信息,赵闻晟在1989年~2006年一直从事与电子工程相关的工作,直到2006年出任香港东英创业投资公司投资总监、合伙人,才开始涉足投资。2014年腾邦梧桐成立,他担任该公司总经理。市场一度盛传,赵闻晟与谢闻栗是兄弟关系,赵闻晟的原名其实是“谢闻晟”,后随母亲改姓赵。面对每经记者和投资者的询问,两家公司均未回应。
GP总经理同时担任被投项目董事长的情况,行业里鲜少出现,因为这涉及关联交易,需要非常行之有效的风控措施和充分的信息披露。一位大型VC合伙人告诉每经记者,这类操作属于关联交易,一般来说是不允许的,并且需要非常详细的报备和披露,“项目以后发展得好还好说,发展得不好就有点空手套白狼的嫌疑了”。而作为前海梧桐并购旗下规模最大的明星基金,管理公司操盘手居然与LP董事长可能是“亲手足”,这种情况更是闻所未闻。
上海绍宇律师事务所合伙人王丽告诉每经记者,根据今年修正的《证券公司和证券投资基金管理公司合规管理办法》,基金管理人应依法履行关联交易审议程序和信息披露义务,保证关联交易的公允性,防止不正当关联交易和利益输送。而在中基协发布的《私募投资基金备案须知》中也有相关规定,即私募投资基金进行关联交易的,应当防范利益冲突,遵循投资者利益优先原则和平等自愿、等价有偿的原则,建立有效的关联交易风险控制机制。同时,管理人不得隐瞒关联关系或者将关联交易非关联化,不得以私募投资基金的财产与关联方进行利益输送、内幕交易和操纵市场等违法违规活动。私募投资基金进行关联交易的,应当在基金合同中明确约定涉及关联交易的事前、事中信息披露安排以及针对关联交易的特殊决策机制和回避安排等。
那么腾邦梧桐基金是否有相关的说明和安排呢?至少从《每日经济新闻》记者得到的基金临时公告来看,没有看到痕迹。而投资者也向我们反馈,基金管理人从未向其披露过相关的信息以及规避风险的措施。“这已经不是普通的关联交易了,明显涉嫌自融。”林萧的意见代表了相当一部分投资者的看法。
另一方面,云游数据的相关费用也令人咋舌。根据基金管理人提供的《云游退出说明》,该公司近三年员工的薪酬福利总计1712万,员工人数顶峰时超过80人,已经远远超过了普通创业公司的水平。而对于单项动辄数百万元的装修费用、研发费用、技术服务费,投资者也提出了相应质疑,但基金管理人一直拒绝向投资者完整详细披露云游的财务信息和运营数据。对此,前海梧桐并购方面在给每经记者的回复中表示:“关于腾邦梧桐基金详细信息可与腾邦梧桐进行沟通,暂不便回复。”而记者多次试图联系腾邦梧桐和赵闻晟本人,均无人回应。
暗中收取“咨询服务费”
涉及总金额或达千万
在腾邦梧桐令人眼花缭乱的一系列操作中,有一些还游走在违法违规的边缘。
之前的报道中我们提到过,二期基金斥巨资1.3亿元购买了腾邦集团旗下公司——深圳前海腾邦商业保理有限公司(以下简称腾邦保理)的三项理财产品。目前这三笔投资都已逾期,基金管理人正在申请仲裁。
首先,作为一只股权基金,二期基金耗资过亿元来购买理财产品,对象还是和自己共同发起设立基金的腾邦,这个行为本身就足够令人浮想联翩了。还有投资者反馈称,彼时一期基金就认购了超过1000万元的腾邦保理理财产品,二期基金成立后也积极加入了购买阵营。
那么腾邦梧桐为何要这样做?上述投资者对此表示,“据说基金管理人用这种方式获取了不当利益。”
通过层层阻碍与突破,每经记者从几名知情人士处拿到了大量触目惊心的关键文件。
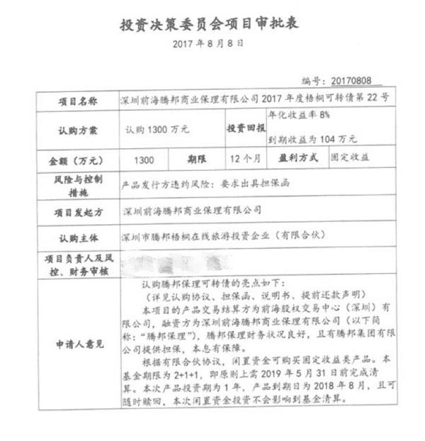
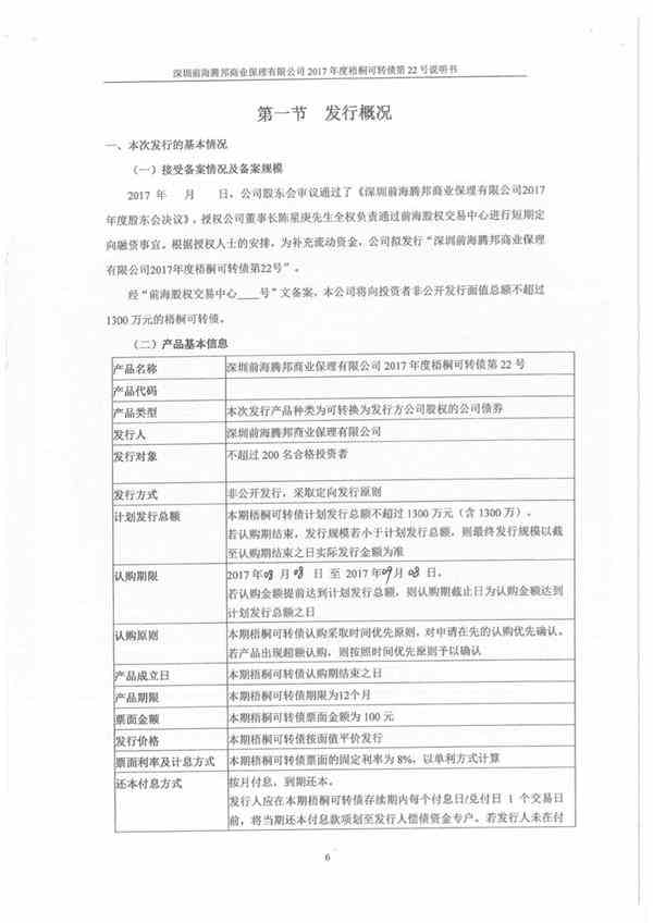
这些文件分为三个部分,首先是腾邦保理发行的可转债理财产品说明书、基金的认购协议书以及相关材料。其中有材料显示,“深圳前海腾邦商业保理有限公司2017年度梧桐可转债第22号”(以下简称梧桐可转债22号)的票面利率是8%/年,腾邦梧桐基金于2017年8月认购了1300万元,期限为1年。
图片来源:知情人士供图 根据投资决策委员会项目审批表,基金的期限为“2+1+1”,投资梧桐可转债22号可随时赎回,“本次闲置基金投资不会影响到基金清算”。作为唯一的风控措施,腾邦集团还为此出具了一份担保函,称愿意以担保保证人的身份向认购方提供连带责任保证担保。

图片来源:知情人士供图 一切看起来似乎都在稳步推进中,但在平静的水面下,一股暗流正在涌动。
第二部分文件是多份名为“服务协议”的文件。这些协议的服务方或为腾邦梧桐,或为赵闻晟任法定代表人的壳公司达孜福添合,客户方均为腾邦保理。协议签订的时间有2016年,也有2017年,提供咨询服务的产品也不尽相同,有的是短期融资凭证,有的则是可转债理财产品。根据协议约定的内容,由服务方向腾邦保理提供咨询业务,后者则向服务方提供每份协议52万~62.5万元不等的服务费。
对此,王丽坦言,虽然法律没有明确禁止基金在什么情况下可以收取咨询、服务等费用,但上述“服务协议”的条款显示,腾邦梧桐和达孜福添合收取服务费明显是基于公司本身或关联公司购买了相关理财产品,“买理财反过来还要收钱,从商业逻辑上就自相矛盾”。其次,在相关协议中并没有详细约定咨询服务的内容,是否履行不得而知。
图片来源:知情人士供图 再来是多份所谓的“咨询协议”,主体是赵闻晟作为最终受益人的两家壳公司,以“支付咨询服务费”的名义付费给名为“潍坊市引觅商务咨询工作室”(以下简称引觅商务)和“上海鹏萌商务咨询事务所”的两家公司。这两家公司都是名不见经传的个人独资企业,并且都是紧急成立于2017下半年,也就是相关协议签署前。
值得玩味的是,有的服务协议和咨询协议还是在同一天签订的。例如2017年8月4日,由赵闻晟担任法定代表人的达孜福添合创业投资管理有限公司(以下简称达孜福添合)与腾邦保理签订了一份服务协议,约定前者就梧桐可转债22号向后者提供咨询服务,费用为52万元。就在同一天,达孜福添合转头又与引觅商务签订了一份咨询协议,向后者支付22.5万元的咨询服务费。
图片来源:知情人士供图 纵观彼时腾邦保理发行的理财产品,大量材料显示其年化收益率普遍在8%~12%。有熟悉内情的人士透露道,这些理财产品的收益率曾一度高达15%。另一位知情人士则气愤地告诉每经记者,“市面上收益超过10%的理财产品,腾邦梧桐买的利息是8%,差价部分的资金通过服务协议转给了个人控制的公司。当钱转到了达孜福添合、汇人和等壳公司后,要倒到个人手上,他们的做法是和开票公司签一堆咨询协议”。
有知情人士进一步指出,腾邦梧桐购买的多只腾邦保理理财产品,所谓“服务协议”和“咨询协议”涉及的金额高达千万元级别。
机构投资者也被“割韭菜”
多位投资人已提起诉讼
翻开二期基金的投资人名单,除了大量个人投资者,也不乏机构投资者的名字。例如某信托公司就通过旗下投资股权的产品,购买了1.06亿元的二期基金。在这只信托产品的资金构成中,自然人购买了20%左右。其中多位投资人向每经记者表示,虽然该信托产品经过一年的延期都已到期,但除了2018年收到的一笔5%左右的回款,至今没有收到其他任何本金或利息。
根据该信托公司给投资者反馈的信息,二期基金的大头分为两块,一是对八爪鱼的投资,另一块则跟腾邦集团有关。“这两块要退出都不是一时半会儿的事情,GP认为接下来基金至少要延期两年以上,一年内没能看到退出的机会。”该机构相关负责人称。
再看看腾邦集团的情况——可以用“深陷泥潭”来形容。作为一家以物流、旅游、贸易为主的多元化大型集团,腾邦集团2018下半年以来债务问题集中爆发,现金流断裂、业务几近停滞。有业内人士透露道,今年10月,深圳中院刚刚召开了关于腾邦集团、腾邦物流和腾邦资产的破产重整听证会。
受大股东债务危机的影响,旗下上市公司腾邦国际的业绩也相当惨淡。该公司最新披露的三季报显示,腾邦国际今年前三季度营收2.12亿元,仅为去年同期的1/15,净亏损达到4.27亿元。据悉,该公司在2019年就已经出现了巨亏15.76亿元的情况,若2021年仍无法扭亏、且往年财报中的异常情况又不能被合理解释,那么退市的可能性直线上升。
王丽坦言,近年来PE投资人跟上市公司共同设立私募基金或者机构的情况比较常见,“这类产品都需要考察资金的投向。如果对上市公司定增,则风险较小;如投向孵化期中的股权或者拟上市的公司原始股,则风险较高。因为上市公司对投资风险更敏感,也有更强的风险评估预测能力,一旦产生风险很可能快速退出,普通投资人完全无法达到这种水平。”
而对于腾邦梧桐的投资人来说,腾邦集团的现状无异于雪上加霜。每经记者接触的多位投资人均表示,现在已经向法院提起了诉讼,不仅要向基金管理人和前海梧桐并购讨一个说法,更要让承担了连带责任的腾邦集团等公司“负起应尽的责任来”。
记者手记:那些无法接通的电话,和联系不上的私募基金管理人
接到腾邦梧桐二期基金投资人的爆料,是在几个月前。那时《明星机构前海梧桐并购基金乱象》的报道刚刚刊发,有几位投资人看到后激动地打来电话,并向我们透露了更多内情。
虽然已经做了几年的基金记者、也写过不少维权报道,但听完这些投资者的陈述,我仍然觉得有点惊讶。自己担任总经理的基金公司,投资的公司也是自己担任董事长,这在行业内也不是没有,但是非常少,而且大多数都是短期过渡。董事长是GP总经理、实控人是LP董事长的情况,着实罕见。而作为一只股权基金,花上亿元去买LP关联公司发行的理财产品,最后还全部逾期导致无法兑付,听起来也不合常理。
“事出无常必有妖”,本着对投资者、对行业的高度责任感,我们决定进一步跟踪报道,并为此花费了三个多月时间。私募基金信息不公开透明,构成也很复杂、有多期基金,难关重重。我们锲而不舍地研究基金文件、反复采访每一期基金的投资者,甚至包括通过一些信托产品投到基金中的投资者,力求还原事情的原貌。在不懈的努力之下,我们还拿到了一些具有决定性意义的公司机密文件,让所有的努力都有了回报。
但最煎熬的并不是这个“求索”的过程,而是基金管理人的沉默。作为一家客观、中立的主流财经媒体,我们在所有报道中都奉行给各方说话机会的准则,此次也不例外。但在近一个月的采访中,不论记者拨打电话、发信息还是邮件,本文报道的两家基金管理机构始终视而不见,采取了拒绝沟通的态度,或者直接以一句“暂不便回复”就结束话题。而本文的主角,记者在今年年中就试图联系他的公司和本人,一直到现在也没能成功。
试想一下,如果我是一名投资者,怎么样也无法联系上自己的基金管理人,是一件多么可怕的事情?
今年的创业板改革以试点注册制为主线、以信息披露为核心,“公开透明”是一大关键词。9月证监会发布了《关于加强私募投资基金监管的若干规定(征求意见稿)》,随即传出监管将加强对私募基金严管理的信号,也侧面显示了监管的决心。在这样的背景下,仍然有市场知名的机构通过各种方式仍然“联系不上”的情况,或许私募行业要实现真正的合规、健康发展,还有一段路要走。
版权及免责声明:凡本网所属版权作品,转载时须获得授权并注明来源“融道中国”,违者本网将保留追究其相关法律责任的权力。凡转载文章,不代表本网观点和立场。
延伸阅读
版权所有:融道中国