中国经济网北京12月7日讯银保监会网站近日发布黑龙江银保监局行政处罚信息公开表(黑银保监罚决字〔2020〕60号、61号、62号、63号、64号、65号),黑龙江延寿农村商业银行股份有限公司(以下简称“黑龙江延寿农商行”)存在5项违法违规行为,黑龙江银保监局对其罚款130万元。
黑龙江延寿农商行5项违法违规行为分别为:
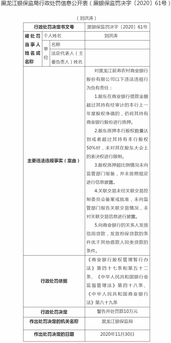
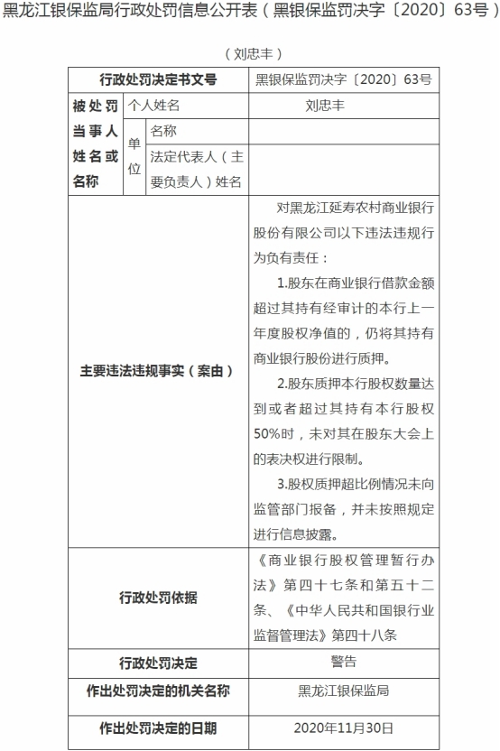
1.股东在商业银行借款金额超过其持有经审计的本行上一年度股权净值的,仍将其持有商业银行股份进行质押。
2.股东质押本行股权数量达到或者超过其持有本行股权50%时,未对其在股东大会上的表决权进行限制。
3.股权质押超比例情况未向监管部门报备,并未按照规定进行信息披露。
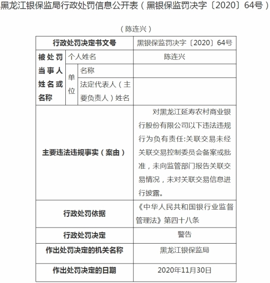
4.关联交易未经关联交易控制委员会备案或批准,未向监管部门报告关联交易情况,未对关联交易信息进行披露。
5.向商业银行的关系人发放信用贷款,发放担保贷款的条件优于其他借款人同类贷款的条件。
黑龙江银保监局对其罚款130万元的行政处罚依据为《商业银行股权管理暂行办法》第四十七条和第五十二条、《中华人民共和国银行业监督管理法》第四十六条、《中华人民共和国商业银行法》第七十四条。
刘洪涛对黑龙江延寿农商行上述5项违法违规行为负有责任,黑龙江银保监局对其警告并处罚款10万元,行政处罚依据为《商业银行股权管理暂行办法》第四十七条和第五十二条、《中华人民共和国银行业监督管理法》第四十八条、《中华人民共和国商业银行法》第八十九条。
臧诚对黑龙江延寿农商行上述前3项违法违规行为负有责任,黑龙江银保监局对其警告,行政处罚依据为《商业银行股权管理暂行办法》第四十七条和第五十二条、《中华人民共和国银行业监督管理法》第四十八条。
刘忠丰对黑龙江延寿农商行上述前3项违法违规行为负有责任,黑龙江银保监局对其警告,行政处罚依据为《商业银行股权管理暂行办法》第四十七条和第五十二条、《中华人民共和国银行业监督管理法》第四十八条。
陈连兴对黑龙江延寿农商行上述第4项违法违规行为负有责任,黑龙江银保监局对其警告,行政处罚依据为《中华人民共和国银行业监督管理法》第四十八条。
张彬对黑龙江延寿农商行上述第5项违法违规行为负有责任,黑龙江银保监局对其警告,行政处罚依据为《中华人民共和国商业银行法》第八十九条。
据中国经济网记者查询,黑龙江延寿农商行前3大股东为哈尔滨交联电力电缆制造有限公司、哈尔滨宏达建设发展集团有限公司、方正县山峰铝塑门窗有限公司,持股比例均为9.75%。
《商业银行股权管理暂行办法》第四十七条:商业银行在股权管理过程中存在下列情形之一的,银监会或其派出机构应当责令限期改正;逾期未改正,或者其行为严重危及该商业银行的稳健运行、损害存款人和其他客户合法权益的,经银监会或其省一级派出机构负责人批准,可以区别情形,按照《中华人民共和国银行业监督管理法》第三十七条规定,采取相应的监管措施:
(一)未按要求及时申请审批或报告的;
(二)提供虚假的或者隐瞒重要事实的报表、报告等文件、资料的;
(三)未按规定制定公司章程,明确股东权利义务的;
(四)未按规定进行股权托管的;
(五)未按规定进行信息披露的;
(六)未按规定开展关联交易的;
(七)未按规定进行股权质押管理的;
(八)拒绝或阻碍监管部门进行调查核实的;
(九)其他违反股权管理相关要求的。
《商业银行股权管理暂行办法》第五十二条:商业银行存在本办法第四十七条规定的情形之一,情节较为严重的,由银监会或其派出机构按照《中华人民共和国银行业监督管理法》第四十六条、第四十七条、第四十八条规定,处二十万元以上五十万元以下罚款;情节特别严重或者逾期不改正的,可以责令停业整顿或者吊销其经营许可证。对负有责任的董事长、董事会秘书和其他相关责任人员给予警告,处五万元以上五十万元以下罚款,情节严重的,取消其董事和高管任职资格。
《中华人民共和国银行业监督管理法》第四十六条:银行业金融机构有下列情形之一,由国务院银行业监督管理机构责令改正,并处二十万元以上五十万元以下罚款;情节特别严重或者逾期不改正的,可以责令停业整顿或者吊销其经营许可证;构成犯罪的,依法追究刑事责任:
(一)未经任职资格审查任命董事、高级管理人员的;
(二)拒绝或者阻碍非现场监管或者现场检查的;
(三)提供虚假的或者隐瞒重要事实的报表、报告等文件、资料的;
(四)未按照规定进行信息披露的;
(五)严重违反审慎经营规则的;
(六)拒绝执行本法第三十七条规定的措施的。
《中华人民共和国商业银行法》第七十四条:商业银行有下列情形之一,由国务院银行业监督管理机构责令改正,有违法所得的,没收违法所得,违法所得五十万元以上的,并处违法所得一倍以上五倍以下罚款;没有违法所得或者违法所得不足五十万元的,处五十万元以上二百万元以下罚款;情节特别严重或者逾期不改正的,可以责令停业整顿或者吊销其经营许可证;构成犯罪的,依法追究刑事责任:
(一)未经批准设立分支机构的;
(二)未经批准分立、合并或者违反规定对变更事项不报批的;
(三)违反规定提高或者降低利率以及采用其他不正当手段,吸收存款,发放贷款的;
(四)出租、出借经营许可证的;
(五)未经批准买卖、代理买卖外汇的;
(六)未经批准买卖政府债券或者发行、买卖金融债券的;
(七)违反国家规定从事信托投资和证券经营业务、向非自用不动产投资或者向非银行金融机构和企业投资的;
(八)向关系人发放信用贷款或者发放担保贷款的条件优于其他借款人同类贷款的条件的。
《中华人民共和国银行业监督管理法》第四十八条:银行业金融机构违反法律、行政法规以及国家有关银行业监督管理规定的,银行业监督管理机构除依照本法第四十四条至第四十七条规定处罚外,还可以区别不同情形,采取下列措施:
(一)责令银行业金融机构对直接负责的董事、高级管理人员和其他直接责任人员给予纪律处分;
(二)银行业金融机构的行为尚不构成犯罪的,对直接负责的董事、高级管理人员和其他直接责任人员给予警告,处五万元以上五十万元以下罚款;
(三)取消直接负责的董事、高级管理人员一定期限直至终身的任职资格,禁止直接负责的董事、高级管理人员和其他直接责任人员一定期限直至终身从事银行业工作。
《中华人民共和国商业银行法》第八十九条:商业银行违反本法规定的,国务院银行业监督管理机构可以区别不同情形,取消其直接负责的董事、高级管理人员一定期限直至终身的任职资格,禁止直接负责的董事、高级管理人员和其他直接责任人员一定期限直至终身从事银行业工作。
商业银行的行为尚不构成犯罪的,对直接负责的董事、高级管理人员和其他直接责任人员,给予警告,处五万元以上五十万元以下罚款。
以下为全文:





版权及免责声明:凡本网所属版权作品,转载时须获得授权并注明来源“融道中国”,违者本网将保留追究其相关法律责任的权力。凡转载文章,不代表本网观点和立场。
延伸阅读
版权所有:融道中国