中国基金报泰勒
刚刚,东北大国企华晨集团正式宣布破产重整。
华晨集团正式破产重整
沈阳市中级人民法院20日裁定受理债权人对华晨汽车集团控股有限公司(以下简称华晨集团)重整申请,标志着这家车企正式进入破产重整程序。
法院的裁定称,华晨集团存在资产不足以清偿全部债务的情形,具备企业破产法规定的破产原因。但同时集团具有挽救的价值和可能,具有重整的必要性和可行性。
华晨集团作为辽宁省属国企,直接或间接控股、参股四家上市公司,并通过旗下上市公司华晨中国与宝马合资成立华晨宝马公司。有中华、金杯、华颂三个自主品牌和华晨宝马、华晨雷诺两个合资品牌。
10月下旬,华晨集团发行的10亿元私募债到期仅支付了利息,本金未能兑付,引发关注。11月13日,一位债权人依法向法院提起华晨集团破产重整申请。
据辽宁省国资委有关负责人介绍,华晨集团长期经营管理不善,自主品牌一直处于亏损状态,负债率居高不下。2018年以来,辽宁省政府及相关部门一直努力帮助华晨集团解决现金流问题,但其债务问题积重难返。
今年,受新冠肺炎疫情影响,华晨集团自主品牌经营状况进一步恶化,长期积累的债务问题暴发。据华晨集团今年半年报,集团层面负债总额523.76亿元,资产负债率超过110%,失去融资能力。为解决债务问题,有关方面成立了华晨集团银行债委会,力求债务和解,但未果。
根据法律规定,沈阳市中级人民法院将指定华晨集团管理人,全权负责企业破产重整期间各项工作,包括受理并认定债权人债权申报,编制重整计划草案并提交债权人会议表决等。债权人将根据法院最终批准的重整计划获得偿付。
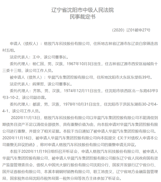
此前,全国企业破产重整案件信息网公布,格致汽车科技股份有限公司向辽宁省沈阳市中级人民法院申请对华晨汽车集团控股有限公司重整,案件编号(2020)辽01破申27号。公开资料显示,格致汽车科技股份有限公司是一家汽车冲压模具研产商,从事汽车冲压模具的设计、研发、制造及销售,主要为全球范围内的汽车整车厂及零部件制造商提供汽车冲压模具的定制化服务。

20日,全国企业破产重整案件信息网显示,受理格致汽车科技股份有限公司对华晨汽车集团控股有限公司的重整申请。本裁定自即日起生效。



旗下上市公司股价飙升
尽管破产重整,但华晨集团有关负责人表示,本次重整只涉及集团本部自主品牌板块,不涉及集团旗下上市公司及与宝马、雷诺等的合资公司。作为宝马在中国最重要的合作伙伴,集团重整后有望实现重生,尽最大努力挽回债权人损失。同时华晨宝马仍然是其未来稳定的利润来源,而且还将不断推出新产品,扩大规模。
截至收盘,金杯汽车、申华控股双双涨停。


华晨集团全资子公司持有金杯汽车股份约2.66亿股,占公司总股本的20.32%,其中1亿股用于融资融券,占其持有公司股份总数的37.53%,7360万股处于司法冻结状态,占其持股公司股份总数的27.63%。
华晨集团直接及间接持有申华控股股份约4.46亿股,占公司总股本的22.93%,处于冻结状态的股份数量为约1.08亿股,占其持股总数的24.13%,占公司总股本的5.53%。
而港股华晨中国大涨超8%。

债务违约高达65亿!
前几天,华晨汽车集团控股有限公司公告称,目前,华晨集团已构成债务违约金额合计65亿元,逾期利息金额合计1.44亿元。

华晨集团称,因企业资金紧张,续作授信审批未完成,造成无法偿还。华晨集团此次债务违约对华晨集团本部生产经营产生造成影响,导致财务状况恶化,极大影响偿债能力。

华晨并称,相关债权银行已就目前债务问题组成债委会,光大银行为主牵头行。

华晨集团是辽宁省重点国企,其前身为成立于1958年的沈阳汽车制造厂,1992年就赴美国上市,是首家在海外上市的中国企业。后来,成功引入顶级汽车制造商宝马成立合资企业。
2005年,华晨集团成为辽宁省国资委下属国有企业,辽宁省国资委和辽宁省社保基金分别持股80%和20%,实际控制人为辽宁省国资委,旗下有四家上市公司,分别是华晨中国(01114.HK)、金杯汽车股份有限公司(600609.SH)、上海申华控股股份有限公司(600653.SH)和新晨中国动力控股有限公司(01148.HK)。
债务超1300亿
宝马都带不动
华晨集团2003年与宝马集团联姻成立华晨宝马,由此华晨汽车开始了依托合资品牌利润过活的时光。而由于产品竞争力、研发能力弱、公司战略失误等多方面的原因,华晨汽车集团逐步走向了下坡路。自主研发能力孱弱,逐步陷入发展困境,华晨汽车集团的话语权也越来越弱。
据华晨汽车集团2020年债券半年报显示,集团总负债1328.44亿元,扣除商誉和无形资产后,资产负债率为71.4%。期末现金及现金等价物余额为326.77亿元。

多年以来,华晨汽车集团利润主要来源于宝马,自主板块获利能力较弱。
华晨汽车集团的自主品牌整车业务中包括“华晨中华”、“华颂”、“华晨金杯”等产品。乘联会发布的数据显示,今年上半年华晨中华累计销量3186辆,平均月销量仅500辆左右。“华颂”系列产品没有了声量,而金杯系产品2019年销量不足2万辆。
今年上半年,华晨中国营收达14.5亿元,同比下降23.85%,净利润为40.45亿元。如果去掉从华晨宝马得到的利润分成,华晨中国总体亏损达3.4亿元。可以说,如果没有宝马,华晨盈利能力堪忧。
事实上,华晨自主板块的困局由来已久,其财报显示,2015年至2019年五年间,华晨剔除华晨宝马利润分成后亏损分别达5.4亿、6亿、8.6亿、4.2亿、10.64亿元,总体亏损34.84亿元。
不过,这种依靠华晨宝马输血的维持亮眼营收及净利润的时日已不多。目前华晨宝马股权调整已进入倒计时。据华晨与宝马2018年签署的协议显示,2022年前,宝马将从华晨汽车收购华晨宝马25%的股权,届时宝马和华晨汽车分别持有华晨宝马75%和25%的股份,并不再纳入华晨汽车合并范围。
当前来看,辽宁省政府正考虑对华晨汽车进行司法重整,以解决其债务问题。对于宝马来说,也不会坐视不管,毕竟离股权变动还有1年多时间。在今年7月给了其华晨宝马零部件配套订单500亿元后,8月又从德国抽调了20名宝马专家入驻,以帮助其提升的业务水平。
版权及免责声明:凡本网所属版权作品,转载时须获得授权并注明来源“融道中国”,违者本网将保留追究其相关法律责任的权力。凡转载文章,不代表本网观点和立场。
延伸阅读
版权所有:融道中国