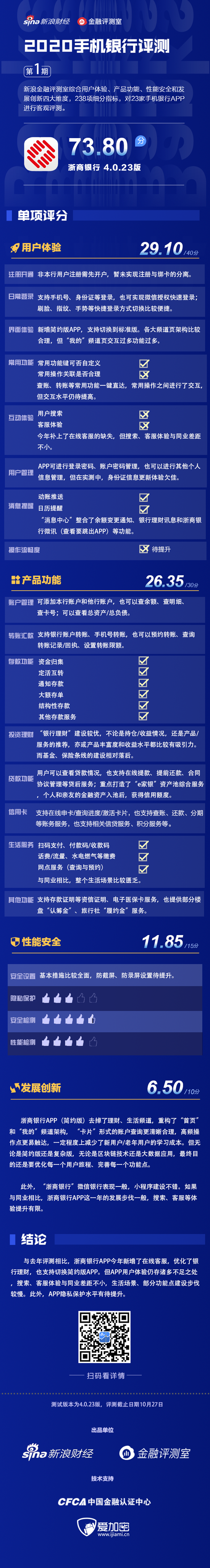
金融评测室综合用户体验、产品功能、性能安全、创新发展4大维度,238项细分指标对浙商银行手机银行APP“浙商银行”进行全扫描,最终给予73.80分(总分100)。


用户体验(29.10分/40分):推出了简约版APP 搜索、客服与同业差距不小
浙商银行APP本行用户自助注册流程比较清晰,手机接收验证码、设置登录密码,进行校验后即可完成注册。但APP不支持非本行用户注册,非本行用户需先“自助开户”再注册。其中,自助开户有相关提示,也支持OCR识别身份证和银行卡信息,但识别效率比较低。与同业相比,浙商银行APP还未实现注册与绑卡的分离。

登录方面,浙商银行APP支持手机号、身份证、账号和用户名登录,也支持微信授权快速登录。APP支持手势、指纹和刷脸快捷登录,且登录方式切换便捷,但实测中发现V4.0.23版本暂不支持屏下指纹登录。若用户忘记密码,APP支持在线找回登录密码。

浙商银行APP(标准版)延续了去年的界面风格,分为“首页、理财、生活、我的”四个频道页。具体来看,APP“首页”从上到下依次为“导航、常用功能、公告、推广、智能提醒和常用组件区”,公告可以关闭,常用组件可以自定义。
与去年相比,APP“首页”导航条将在线客服和消息中心整合到“…”,并且新增了版本切换功能。同时,“首页”固顶了4大功能键,常用功能区依然采用“7+1”的八宫格模式,用户点击“全部”按钮,可以查看/搜索全部功能,也可以点击“编辑”自定义常用功能,且自定义逻辑比较清晰:用户可以设置7-12个常用功能键,也可以拖动调整顺序。
另一个重要频道“我的”从上到下依次为“导航、卡片、资产、积分、推广”。其中,卡片区图形化展示了用户绑定的银行卡,且交互了常用功能(多张卡可以左右滑动);资产区展示了所持资产状况,并推荐了相关产品。整体看来,“我的”页面交互多功能多,与“首页”功能有一定的重复。

常用操作方面,浙商银行APP用户可以快速找到账户查询、转账汇款、扫码支付等功能入口。常用操作之间进行了交互,但交互水平仍有提升空间:第一,部分交互略像重复且繁杂;第二,部分交互不够合理,比如用户开了基金账户之后跳回首页,不如跳到基金页合理,转账等金融交易旅程结束增加“完成”按钮更符合用户心理和认知。对于用户的常用金融旅程,如何进行克制的合理交互,值得每一家银行APP思索。

搜索互动方面,浙商银行APP“首页、理财、生活”频道均有“搜索”入口,但搜索体验与同业有较大差距。一是,诸如“身份证更新”等已有功能搜索不出结果;二是,仅支持对银行理财产品的搜索;三是,搜索结果罗列不够清晰;四是,依然无法联动在线客服。

客服互动方面,浙商银行APP比去年评测时改进不少,用户在各大频道页、重要操作均能找到客服入口。“在线客服”功能页整合了头条、常用功能点、常见问题,点击“咨询客服”进入智能客服,但智能客服水平一般:一是很多回答指向网页端操作,二是答非所问情况下,没有转接人工在线客服选项。不过,用户可以在8:30-22:00之间通过“人工”呼叫人工在线客服,但服务水平也有提升空间,诸如不提示等待人数等等。

消息互动方面,浙商银行APP“消息中心”整合了余额变更通知、银行理财讯息和浙商银行微讯(查看要跳出APP),可以进行动账、理财和信用卡消息的“开启/关闭”,也可以清空消息。用户每一笔交易,APP会进行弹窗提示,美中不足的是,无法进一步查看详情。此外,APP设有金融日历,可以自动提醒待办金融事项。

快捷互动方面,浙商银行APP支持语音搜索/转账,语音辨识度尚可,但部分机型语音转账正常,语音搜索无反应。
用户管理方面,浙商银行APP可以进行登录密码、账户密码管理,也可以进行身份证更新及其他个人信息管理,但在实测中,身份证信息更新体验欠佳。此外,UKey客户可以变更手机银行预留手机号。值得一提的是,用户注销手机银行体验比较顺畅。

若用户旅程受阻,浙商银行APP给出了相关提示和错误代码,但进一步的有效引导仍有较大提升空间。此外,部分机型在测试中出现卡顿、闪退。
与去年评测相比,浙商银行APP补上了在线客服的缺失,并推出了简约版。简约版APP简化了相关功能,一定程度上减少了学习成本,但无论是标准版还是简约版,终究还是要在每一个用户旅程、每一个功能点下功夫。
综合而言,浙商银行APP搜索、客服体验与同业差距不小,部分操作交互水平仍待优化。用户受阻后的有效引导、APP运行稳定度仍待提升。
产品功能(26.35分/35分):推出了拼团理财部分功能点建设步伐较慢
浙商银行APP“账户管理”功能比较完善,用户可以添加本行账户和他行账户,也能开立Ⅱ类/Ⅲ类账户,但添加本行卡时未提示本行所有卡片。对于单张卡片,用户可以查看/复制账号,也可以点击卡片查看活期余额、交易明细等,也可以改密、锁卡、挂失等。其中,交易明细进出项、关键信息展示清晰,且支持一年内的明细按收支类别/金额/币种筛选,也可以按户名/账户搜索。同时,APP“账户总览”支持资产/负债查询(如有在途资金会提示),也支持开立资金证明。
对于常用的转账汇款功能,浙商银行APP功能设置比较合理,支持银行账户转账、手机号转账,也可以预约转账、查询转账记录/回执、设置转账限额。其中,银行账户转账支持拍卡和读卡,但实测中发现录入卡号后智能读取银行反应不及同业快,转账添加“附加信息”默认折叠,需要用户点击一下再输入。此外,转账交易记录不支持筛选到人。
快捷转账上, APP支持首页小卡片快速转账、最近联系人快速转账。用户复制卡号后打开APP,仍然不能诱发转账,绝大多数同业基本已实现该功能。

浙商银行APP设有“理财”频道页,沿用了去年风格,顶部采用“7+1”的八宫格模式。用户点开“全部”可以看到所有的投资理财产品,且分类清晰——分为余额理财、银行理财、银行存款、代销产品、贵金属、增值服务6大类。与同业相比,“理财”频道设置一般,缺乏整体的持仓/收益情况。
具体到各大产品条线,“银行理财”建设较优,不论是持仓/收益情况,还是产品/服务的推荐,亦或是产品丰富度和收益水平都比较有吸引力。而基金、保险条线的建设相对落后,相关产品虽然丰富,但缺乏系统性建设,对用户没有形成购买引导力。此外,浙商银行APP代销了资管、信托等产品,提供了积存金、实物金的购买,提供银证转账服务、基金组合智能投资服务。值得一提的是,APP“转让市场”比较有特色,支持理财产品、大额存单等的转让。
存款方面,浙商银行APP除了定期存款、通知存款、大额存单、结构性存款之外,上线了存单宝、定活通、区块链存单等创新服务。但“存款”功能的建设依然痼疾难解:众多存款的相似名字降低了辨识度,且缺乏相关说明,比如用户即便被“区块链存单”吸引,点开之后也不知道此款产品特点、优势是什么。
贷款方面,浙商银行APP提供部分地区的公积金贷、小企业续授信申请服务,用户可以查看贷款情况,也支持在线提款、提前还款、合同协议管理等贷后服务。值得一提的是,浙商银行APP重点打造了“e家银”资产池综合服务,个人和亲友的金融资产入池后,获得信用额度。
信用卡方面,浙商银行APP功能全面,支持在线申卡/查询进度/激活卡片,也支持查账、还款、分期等账务服务,也支持相关信贷服务、积分服务等。
生活服务方面,浙商银行APP设有“生活”频道页,支持扫码、二维码收付款等浙商付业务,也支持部分城市话费充值、水电燃等生活缴费。其中,手机充值可以默认手机号、查询充值记录,但只支持50/100元金额的充值。
APP支持网点查询、预约取号,实测中发现“预约取号”功能比较顺畅,但网点查询经常闪退。此外,提供部分楼盘“认筹金”、旅行社“履约金”服务。与同业相比,整个生活场景比较匮乏。
总体而言,浙商银行APP查账、转账功能比较完善,银行理财建设较优,拼团理财、资金池也较有特色。但与同业相比,基金、保险等大类产品条线待优化,诸如“复制卡号诱发转账”等常用快捷功能仍不完善,生活场景也不够丰富,比同业慢了不少。
性能安全(11.85分/15分):
性能安全主要考察了基本安全措施设置、隐私保护、APP人工渗透分析和性能检测四大板块。
安全设置方面,浙商银行APP设有独立的安全键盘,超时登录会自动退出,多次输错密码会触发账户冻结等;可以查看登录日志、管理常用设备。但APP在防截屏、防录屏的设置上仍待提高。
隐私保护方面,浙商银行APP首次打开明示隐私政策,且隐私政策单独成文,比较易于查询和阅读。新浪金融评测室技术支持“爱加密”提供的合规报告显示,浙商银行APP在 3大项10小项检测中有多项不合规。
安全检测方面,新浪金融评测室技术支持“爱加密”提供的人工渗透报告显示,浙商银行APP整体表现优秀,7大类漏洞12个漏洞点中存在两项不同程度风险点。
性能检测方面,新浪金融评测室技术支持“CFCA”提供的数据显示,浙商银行APP整体表现一般,平均启动时长、流量电量耗用差于行业均值,查账、转账、理财三大页面的平均页面响应程度也不及行业平均水平。
发展创新(6.5分/10分):
据浙商银行2020半年报,今年上半年根据中老年客户、简约主义客户金融服务需求,推出更大字体、便捷操作、精简功能、特色服务的手机银行简约版,提升线上服务能力;上线资产池、理财、信用卡等二维码营销功能,增强线上营销拓展。
浙商银行APP(简约版)去掉了理财、生活频道,重构了“首页”和“我的”频道架构, “卡片”形式的账户查询更清晰合理,高频操作点更易触达,一定程度上减少了新用户/老年用户的学习成本。但无论是简约版还是复杂版,无论是区块链技术还是大数据应用,最终目的还是要优化每一个用户旅程、完善每一个功能点。
此外,“浙商银行”微信银行表现一般,小程序建设不错。如果与同业相比,浙商银行APP这一年的发展步伐一般,搜索、客服等体验提升有限。
(测试版本为4.0.23版,性能测试数据由CFCA提供,隐私、安全测试数据由爱加密提供,评测截止日期2020年10月27日)

今年是新浪金融评测室成立的第七个年头,七年来我们参与并见证了银行APP发展的每一步!在过去的三个月,金融评测室综合用户体验、产品功能、性能安全和创新发展四大维度,结合银行APP发展的新趋势,进一步完善评测标准,引入多家战略合作伙伴给予专业技术支持,坚持初测、复测、交叉评测等多轮评测,对23家手机银行APP进行全扫描。

邮箱:[email protected];电话:010-62676252
更多评测报告:
2020手机银行评测:最全报告看这里!
版权及免责声明:凡本网所属版权作品,转载时须获得授权并注明来源“融道中国”,违者本网将保留追究其相关法律责任的权力。凡转载文章,不代表本网观点和立场。
延伸阅读
版权所有:融道中国