炒股就看金麒麟分析师研报,权威,专业,及时,全面,助您挖掘潜力主题机会!
粤开策略专题 | “十四五”助力资本市场腾飞,A股受益解析(附回测图)
来源:崇利论市粤开证券研究院策略分析师 李兴
月底重要会议前瞻及行情回顾
中央政治局9月28日召开会议,决定十九届五中全会于10月26日至29日在北京召开。五中全会的主要议程是,研究关于制定国民经济和社会发展第十四个五年规划和二〇三五年远景目标的建议。
回顾2015年召开的十八届五中全会,审议通过了《中共中央关于制定国民经济和社会发展第十三个五年规划的建议》,对“十三五”规划的建议中提出了全面建成小康社会新的目标要求、新能源汽车推广计划等政策。

根据过往几届五中全会流程经验,十九届五中全会闭幕当天将公布大会公报,简述对于“十四五”规划的建议;大会结束后一周内将发表《中共中央关于制定“十四五”规划的建议》;大会结束数日后,将发表领导人对“十四五”规划建议的说明,重点阐述“十四五”规划的主要变化。2021年全国两会将正式通过并公布“十四五”规划全文;2021年下半年,各行业领域的“十四五”具体规划将逐步落地。

从近期政策趋势热点来看,加快形成以国内大循环为主体、国内国际双循环相互促进的新发展格局是“十四五”期间一项重要任务。资本市场改革持续推进,金融体系强化支持实体经济。市场端包括全面推行注册制、优化退市制度等;投资端包括全面对外开放、引入长期资金等;机构端包括支持证券行业做大做强、分类评价制度优化等。“十四五”规划预计还将推动国计民生行业深化改革,加强生态环境建设。具体来看包括确保粮食安全、加强稀土等重要金属储备和推动国防军队现代化进程,提高可再生能源比例,大力发展光伏、风能、水电和核电等清洁能源,相关行业有望迎来快速发展机会,建议投资者逢低布局大金融、军工、有色金属和新能源等板块优质标的。
一般来看重要会议前市场会相对稳定,改革政策预期较多,市场情绪相对更乐观。我们统计了十八大以来历次全会召开期间A股市场表现,统计结果表明会议召开前一周和召开当日上证指数上涨概率较大,均为67%;会议召开日之后一周上证指数上涨概率为50%(后文附表)。
我们认为,这次的五中全会有望释放经济和改革方面的中长期利好,包括资本市场制度建设方面的利好,有利于资本市场的长期健康发展,A股市场长期向好发展可期。
国常会通过《新能源汽车产业发展规划》,人民币汇率持续走强
10月9日,国务院召开常务会议,通过《新能源汽车产业发展规划》。新能源汽车行业今年以来利好政策不断,本次《新能源汽车产业发展规划》通过,将引导新能源汽车产业有序发展,推动建立全国统一市场,提高产业集中度和市场竞争力。我们认为在政策推动之下,未来新能源汽车行业或将迎来一波整合潮,龙头企业将直接受益,目前汽车板块整体估值处于低位,行业景气度持续回升,建议投资者关注新能源汽车行业龙头标的,同时关注特斯拉产业链相关标的投资机会。
近日,国务院印发《关于进一步提高上市公司质量的意见》,强调要提高上市公司治理水平,推动上市公司做优做强,健全上市公司退出机制,解决上市公司突出问题,提高上市公司及相关主体违法违规成本,形成提高上市公司质量的工作合力。在上市公司质量提升和长期资金流入背景下,资本市场将进入良性循环发展,A股市场长期表现值得期待。
近期市场也较为关注汇率走向,10月9日,在岸人民币收盘6.69,盘中拉升超1000点,继去年4月以来首次升破6.70,4个月升值幅度逾6%。基本面稳中向好是人民币近4个月走强的有力支撑,中国经济复苏好于预期,二季度GDP强势转正,3月至今PMI保持在荣枯线以上。中长期来看,中国经济复苏的较强确定性、中外资产利差的吸引力、人民币国际化和金融市场进一步扩大对外开放支撑人民币汇率升值预期。
大势研判:后市有望企稳回升
本周仅一个交易日,A股三大指数高开,全天震荡拉升,上证指数收报3272.08点,涨1.68%;创业板指报2672.93点,涨3.81%;科创50报1465.96点,涨3.32%。盘面上看,申万一级行业中仅休闲服务板块下跌,电气设备、电子、化工、汽车、机械设备板块领涨。
经济基本面、流动性及企业盈利均支撑市场企稳回升。尽管海外扰动依旧是当前市场主要的不确定性,但在多重利好的支撑之下,待外部不确定性逐步消退,A股四季度翘尾行情有望出现。
配置方面重点关注以下四条主线:(一)重要会议政策有望受益板块如军工、有色金属和新能源等;(二)顺周期板块,把握补库存、经济复苏主线,另外大金融板块存在中期机会;(三)关注三季报业绩明显好转的部分反弹品种;(四)科技板块值得中长期关注。
风险提示:经济超预期下行,政策推进不及预期,外围环境超预期走弱

一、月底重要会议前瞻及行情回顾
中央政治局9月28日召开会议,决定十九届五中全会于10月26日至29日在北京召开。五中全会的主要议程是,研究关于制定国民经济和社会发展第十四个五年规划和二〇三五年远景目标的建议。
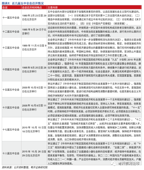
党的几届几中全会,是指党的全国代表大会选举产生的第几届中央委员会召开的第几次全体会议。根据《中国共产党章程》,中央委员会全体会议由中央政治局召集,每年至少举行一次。中央政治局向中央委员会全体会议报告工作,接受监督。在全国代表大会闭会期间,中央委员会执行全国代表大会的决议,领导党的全部工作,对外代表中国共产党。
在党的代表大会后的五年任期内,通常会召开七次中央委员会全体会议。具体来看,一中全会往往紧接着党代会召开,选举产生新一届中央领导集体;二中全会则聚焦人事事项;三中全会常常聚焦经济相关的重大议题;四中全会到六中全会更多围绕法制、党建和新的五年规划展开;七中全会则安排新一届党代会召开事宜。

回顾2015年召开的十八届五中全会,审议通过了《中共中央关于制定国民经济和社会发展第十三个五年规划的建议》,对“十三五”规划的建议中提出了全面建成小康社会新的目标要求、新能源汽车推广计划等政策。全会提出了全面建成小康社会新的目标要求:经济保持中高速增长,在提高发展平衡性、包容性、可持续性的基础上,到2020年国内生产总值和城乡居民人均收入比2010年翻一番,产业迈向中高端水平,消费对经济增长贡献明显加大,户籍人口城镇化率加快提高。

根据过往几届五中全会流程,十九届五中全会闭幕当天将公布大会公报,简述对于“十四五”规划的建议;大会结束后一周内将发表《中共中央关于制定“十四五”规划的建议》;大会结束数日后,将发表领导人对“十四五”规划建议的说明,重点阐述“十四五”规划的主要变化。2021年全国两会将正式通过并公布“十四五”规划全文;2021年下半年,各行业领域的“十四五”具体规划将逐步落地。

从近期政策趋势热点来看,加快形成以国内大循环为主体、国内国际双循环相互促进的新发展格局是“十四五”期间一项重要任务。资本市场改革持续推进,金融体系强化支持实体经济。市场端包括全面推行注册制、优化退市制度等;投资端包括全面对外开放、引入长期资金等;机构端包括支持证券行业做大做强、分类评价制度优化等。
“十四五”规划预计还将推动国计民生行业深化改革,加强生态环境建设。具体来看包括确保粮食安全、加强稀土等重要金属储备和推动国防军队现代化进程,提高可再生能源比例,大力发展光伏、风能、水电和核电等清洁能源,相关行业有望迎来快速发展机会。
一般来看重要会议前市场会相对稳定,改革政策预期较多,市场情绪相对更乐观。我们统计了十八大以来历次全会召开期间A股市场表现,统计结果表明会议召开前一周和召开当日上证指数上涨概率较大,均为67%;会议召开日之后一周上证指数上涨概率为50%。

我们认为,这次的五中全会有望释放经济和改革方面的中长期利好,包括资本市场制度建设方面的利好,有利于资本市场的长期健康发展,A股市场长期向好发展可期。
二、国常会通过《新能源汽车产业发展规划》,人民币汇率持续走强
9月PMI三大指数全线上涨,经济复苏延续。9月30日,国家统计局服务业调查中心和中国物流与采购联合会发布了9月官方PMI数据。9月份,中国采购经理指数均明显回升,其中制造业采购经理指数、非制造业商务活动指数和综合PMI产出指数为51.5%、55.9%和55.1%,分别比上月上升0.5、0.7和0.6个百分点。9月生产指数也再次回升到今年以来的次高点,供需两端都显示经济复苏的趋势延续。
生产端数据来看,9月总的生产继续好转,和制造业生产有关的指标都在回升,采购量指数从51.7提高到53.6,原材料库存指数从47.3提高到48.5,生产指数也从53.5提高到54.0。
需求端数据来看,内需方面,制造业PMI新订单指数从52.0回升到52.8,非制造业PMI新订单指数从52.3回升到54.0;外需方面,制造业PMI新出口订单指数从49.1回升到50.8,非制造业PMI新出口订单指数从45.1回升到49.1。四个分项指数都有明显提高,制造业PMI新出口订单指数还是今年首次回到50这一荣枯线上,创下2018年6月以来的新高。
总的来看,今年年内终端需求有望持续向好,生产端也会逐步跟上,经济复苏的趋势还将延续。

近期市场也较为关注汇率走向,10月9日,在岸人民币收盘6.69,盘中拉升超1000点,继去年4月以来首次升破6.70,4个月升值幅度逾6%。基本面稳中向好是人民币近4个月走强的有力支撑,中国经济复苏好于预期,二季度GDP强势转正,3月至今PMI保持在荣枯线以上。经常项目上,疫情反复拖累海外复工进度、海外需求回升推动出口增长强劲,贸易逆差不断扩大。资本项目上,国内货币政策回归常态化,相较于发达经济体宽松的货币政策,国内资产利差持续走扩。另外,美国大选首次辩论和拜登支持率的上升,或有利于缓和中美贸易摩擦,提升升值预期。中长期来看,中国经济复苏的较强确定性、中外资产利差的吸引力、人民币国际化和金融市场进一步扩大对外开放支撑人民币汇率升值预期。但随着10月10日央行下调远期售汇业务的外汇风险准备金率、未来海外经济复苏缩窄贸易逆差的可能性,人民币汇率升值空间和速度较有限,外围扰动因素也将放大人民币汇率的短期波动。
近日,国务院印发《关于进一步提高上市公司质量的意见》,强调要提高上市公司治理水平,推动上市公司做优做强,健全上市公司退出机制,解决上市公司突出问题,提高上市公司及相关主体违法违规成本,形成提高上市公司质量的工作合力。注册制全面推行以来,上市公司数量显著增加,在促进国民经济发展中的作用日益凸显。截止2020年10月10日,A股上市公司数量达到4042家。在A股上市公司数量不断增加的同时,退市公司也在增加。根据万得数据统计,截止10月10日,今年退市公司数量已达17家,已经创下2000年以来年度退市公司数量新高。从退市公司所处板块来看,主板企业达9家占比超过50%,其次为创业板和中小板;从企业退市原因来看,半数以上为面值退市,主要是市场化选择的结果。虽然A股退市公司数量不断增加,但从退市企业占全部上市公司比重来看,仍低于成熟资本市场,随着A股退市制度不断完善,未来退市企业数量还将增加,上市公司整体质量有望得到提升。另外还将完善上市公司融资制度,促进市场化并购重组,探索建立对机构投资者的长周期考核机制,吸引更多中长期资金入市。长期来看,优胜劣汰之下符合市场定位的优质企业将获得资金的青睐,壳资源的价值得到抑制,资本市场环境与投资者结构将得到双重优化。在上市公司质量提升和长期资金流入背景下,资本市场将进入良性循环发展,A股市场长期表现值得期待。
国常会通过《新能源汽车产业发展规划》,关注行业龙头标的。10月9日,国务院召开常务会议,会议内容主要包括三方面:一,部署进一步做好稳就业工作,确保完成全年目标任务;二,通过《新能源汽车产业发展规划》,培育壮大绿色发展新增长点;三,决定在粤港澳大湾区部分地方推广实行国际航运相关税收优惠政策,推动更高水平对外开放。
就业关系到经济基本盘的稳定。虽然2020年前8个月城镇新增就业累计781万人,城镇调查失业率从2月份的高点有所回落,但当前保就业仍面临很大压力。后续还要继续保市场主体、稳就业岗位;突出抓好重点群体就业;更大释放就业潜力。
会议还通过了《新能源汽车产业发展规划》,明确充分发挥市场在资源配置中的决定性作用,强化企业在技术路线选择等方面的主体地位,更好发挥政府在标准法规制定、质量安全监管等方面作用。引导新能源汽车产业有序发展,推动建立全国统一市场,提高产业集中度和市场竞争力。要加大关键技术攻关,加强充换电、加氢等基础设施建设2021年起,国家生态文明试验区、大气污染防治重点区域新增或更新公交、出租、物流配送等公共领域车辆,新能源汽车比例不低于80%。
新能源汽车行业今年以来利好政策不断,2020年3月国务院表示将新能源汽车购置补贴和免征购置税政策延长2年,4月《关于完善新能源汽车推广应用财政补贴政策的通知》正式发布,同时多个地区也陆续出台新能源汽车扶持政策,通过给予购置补贴、充电补贴、优化使用环境、汽车下乡等方式促进新能源汽车消费。本次《新能源汽车产业发展规划》通过,引导新能源汽车产业有序发展,推动建立全国统一市场,提高产业集中度和市场竞争力。我们认为在政策推动之下,未来新能源汽车行业或将迎来一波整合潮,龙头企业将直接受益,目前汽车板块整体估值处于低位,行业景气度持续回升,建议投资者关注新能源汽车行业龙头标的,同时关注特斯拉产业链相关标的投资机会。

三、大势研判:后市有望企稳回升
本周仅一个交易日,A股三大指数高开,全天震荡拉升,上证指数收报3272.08点,涨1.68%;创业板指报2672.93点,涨3.81%;科创50报1465.96点,涨3.32%。两市合计成交7020亿元,较节前略有放大。盘面上看,申万一级行业中仅休闲服务板块下跌,电气设备、电子、化工、汽车、机械设备板块领涨。

截止10月11日,申万行业中估值最高的板块为休闲服务151.32倍,估值最低的板块为银行仅有6.43倍,板块分化较为明显,短期内低估值板块存在一定估值修复的需求。
北向资金周五全天大幅净买入112.67亿元,单日净买入额创7月6日以来新高;其中深股通净买入91.13亿元,创4月14日以来新高。

经济基本面、流动性及企业盈利均支撑市场企稳回升。9月份,中国采购经理指数均明显回升,其中制造业采购经理指数、非制造业商务活动指数和综合PMI产出指数为51.5%、55.9%和55.1%,分别较前值提升0.5、0.7和0.6个百分点,制造业总体需求改善,服务业需求回暖,与9月经济数据相一致。双节期间,国内消费报复性恢复,根据美团、携程、阿里巴巴等大数据显示,生活、旅游等消费经济全面复苏,将助力国内经济持续回暖,为市场企稳回升蓄势。
流动性方面,节前部分资金出于避险考虑较为谨慎,随着假期的结束,此类资金有望回归市场补充流动性。假期期间外围市场经历了短期波动后有所企稳,尤其是美股走势依旧坚挺,在较为宽松的政策环境之下,美股大幅波动的概率相对较低,外围市场风险偏好的修复利好A股流动性。
企业盈利方面,截止10月10日,共有599家上市公司发布了三季度业绩预告,其中252家上市公司发布预喜公告,预喜公司数较全部预告公司的比例达42.07%,在国内经济持续复苏的大环境下,企业盈利有望持续改善,将对市场形成支撑。
尽管海外扰动依旧是当前市场主要的不确定性,但在多重利好的支撑之下,待外部不确定性逐步消退,A股四季度翘尾行情有望出现。
配置方面重点关注以下四条主线:
(一)关注月底重要会议政策受益板块
“十四五”规划预计将推动国计民生行业深化改革,加强生态环境建设。具体来看包括确保粮食安全、加强稀土等重要金属储备和推动国防军队现代化进程,提高可再生能源比例,大力发展光伏、风能、水电和核电等清洁能源,相关行业有望迎来快速发展机会,建议投资者逢低布局军工、有色金属和新能源等板块优质标的。
(二)顺周期板块,把握补库存、经济复苏主线
顺周期板块,把握补库存、经济复苏主线。从经济复苏角度出发,可关注水泥、航空板块,以及当前处于库存周期底部区域的中游原材料、工业品等。大消费板块如食品饮料、白酒、医药是A股的核心资产,具备真正的品牌价值与增长能力,经过前期估值持续消化,可以适度逢低布局。另外在金融开放、低估值以及行情走稳背景下,大金融板块存在中期机会。
(三)关注三季报业绩明显好转的部分反弹品种
关注三季报业绩明显好转的部分反弹品种,以及中报和三季报均表现亮眼的白马股,同时关注在三季度提前完成全年业绩目标的优质企业。
(四)科技板块值得中长期关注
科技板块值得中长期关注,待外部扰动平息后等待机会。重点关注调整已基本到位的科技龙头、“十四五”受益标的、Q3业绩向好的军工、光伏、新能源车、消费电子、工程机械、汽车零配件、生产线设备等。
版权及免责声明:凡本网所属版权作品,转载时须获得授权并注明来源“融道中国”,违者本网将保留追究其相关法律责任的权力。凡转载文章,不代表本网观点和立场。
延伸阅读
版权所有:融道中国