原标题:7000万资金被法院冻结!“平安好医生”面临最后时刻
两位“好医生”的纠纷,又有了新剧集。
昨日,深蓝财经获悉,平安好医生(01833.HK)运营主体——平安健康互联网股份有限公司(以下简称“平安健康”)名下7000万元资金被法院冻结。
申请方正是四川好医生药业集团有限公司(以下简称“四川好医生”),及其成员公司四川好医生攀西药业有限公责任公司(以下简称“攀西药业”)。
从成都到深圳,从北京到凉山,这段长达2年多的商标之争是否已经尘埃落定?
“好医生”最新进展
平安健康7000万资金被冻结
昨日,深蓝财经获悉一份来自四川省凉山彝族自治州中级人民法院的民事裁定书,案号为(2020)川34民初31号之二,发布时间为2020年9月7日。

裁定书显示,2020年7月28日,因四川好医生、攀西药业与平安健康不正当竞争纠纷一案,四川好医生、攀西药业向凉山州中院申请财产保全,请求对平安健康现金9000万元或其他等值资产进行保全。
9月2日,四川好医生与攀西药业又提交了财产保全变更申请书,将9000万元变更为7000万元。
凉山州中院审查后裁定,对平安健康名下账户内的7000万元资金予以冻结,或冻结、查封、扣押被申请人平安健康名下的其他等值财产。冻结账户开户行为平安银行深圳旭飞支行,位于深圳市福田区。银行账户的冻结期限为1年,动产的查封、扣押期限为2年,不动产、其他财产权的查封、扣押、冻结期限为3年。
凉山州中院还裁定,查封、扣押四川好医生、攀西药业提供的担保财产,查封期限为3年。

四川好医生与攀西药业均由四川佳能达投资有限公司100%控股,均为好医生集团成员公司。

历时两年,横跨四地的商标之争
平安好医生曾表示APP不会下架
平安好医生与四川好医生的商标官司已经打了两年多,除了凉山州,成都、深圳、北京的法院也有多份判决。
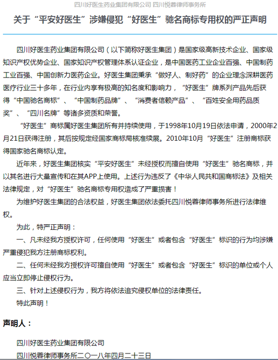
2018年5月4日,背靠平安集团的平安好医生在香港挂牌上市。平安好医生上市10天前,四川好医生发布声明称,平安集团“平安好医生”涉嫌侵犯“好医生”驰名商标专用权。

公开资料显示,四川好医生集团最早从1998年10月19日开始申请、注册“好医生”商标。2010年10月8日,该集团第5类第1908463号“好医生”商标被认定为中国驰名商标。2018年4月30日,四川好医生集团官网还公布消息称,经权威评估机构2017年的品牌价值评估,“好医生”达316亿元人民币。
而平安健康母公司中国平安,则于2014年4月25日开始,注册了24个类别的“平安好医生”商标。
2018年4月,四川好医生在成都中院对平安好医生提起诉讼。
2019年3月4日,成都中院一审判决,平安健康立即停止标志性使用“平安好医生”“好医生”字样等,平安健康还需向四川好医生赔偿损失300万元,并于判决生效之日起30日内在《中国消费者报》上刊登声明。平安方面提出上诉,但2019年12月30日,四川高院二审判决维持原判。
如果说成都是四川好医生的地盘,那么平安好医生也选择在自己的地盘深圳发起反击。
2018年,平安好医生在深圳市福田区人民法院起诉四川好医生,认为其微信小程序平台运营名为“平安好医生”,侵犯了中国平安的注册商标专用权。

有知情人士向深蓝财经透露,四川好医生最初将小程序名称注册为“平安好医生号”的目的,就是为了进行测试,想看看平安好医生是否会发起诉讼。
2019年8月,福田区人民法院判决平安集团胜诉,四川好医生需刊登公开声明,并对原告平安集团进行赔偿,该判决于2020年3月30日生效。
在成都,四川好医生赢;在深圳,平安好医生赢。
两家公司还打到了北京知识产权法院,你来我往几个回合之后,2020年6月10日,北京市高级人民法院做出的终审判决有利于四川好医生一边,没有支持平安集团的诉求。
2020年5月12日,平安健康在《中国消费者报》上刊登致歉声明,就商标侵权一事向四川好医生致歉。然而,纠纷仍未结束。

道歉申明发布没几天,5月18日,四川好医生就被深圳福田区法院列入了“被执行人”名单。6月16日,平安健康也出现在福田区人民法院的“被执行人”名单上。
2020年9月11日,是成都市中院判令“平安好医生”App立即停止侵犯四川好医生旗下“好医生”商标的最后法定日期。
由于情势对平安好医生不利,有观点猜测平安好医生App将更名或下架。
对此,平安健康回应称:APP不会下架,而有关平安好医生商标纠纷案件,正在向上一级人民法院提请复议重审程序。
内忧外患
平安好医生何时能盈利?
事实上,除了商标官司,平安好医生的麻烦可谓此起彼伏。
2020年初的新冠疫情,让互联网医疗站上风口,平安好医生平台累计访问人次达11.1亿,APP新注册用户量增长10倍,APP新增用户日均问诊量是平时的9倍。
与此同时,平安好医生“免费送口罩”活动频频出现问题,用户称一个手机号限领一只口罩,需自付邮费,邮费超过10元;而口罩质量却参差不齐,有的口罩成本仅1元,甚至有人表示收到了空包裹。平安好医生因此被指蹭热度、吃人血馒头。
4月,平安好医生因个人信息安全问题涉嫌隐私不合规被通报下架,新版本称会与附属公司、授权合作伙伴及平安集团共享信息。
接着,平安好医生又陷入“抄袭风波”。
5月8日,平安好医生宣布上线“健康卫士”产品5G心脑监护平台。5月9日,雪扬科技CEO马剑飞在微博上表示“平安好医生推出的健康卫士产品,恶习抄袭公司安顿产品”,并且提出了5000万元的赔偿。
“抄袭风波”仅一周后,5月15日,平安好医生公告,公司董事长兼CEO王涛被免职。5月19日,据财新报道,公司董秘、首席运营官、首席产品官、首席技术官等管理层也已被全部免职,由平安集团指派的新管理层已到岗接任。
内忧外患下,平安好医生盈利艰难。
8月20日,平安好医生发布2020年上半年财报。财报显示,2020年上半年,公司营收27.5亿元,同比增长20.9%;毛利8.22亿,同比增长67.1%;毛利率为29.9%,提升8.3个百分点。但归母净利润仍亏损2.136亿元,同比收窄22.1%。
2015年至今,平安好医生连续亏损,累计亏损额已达40亿元。此外,公司现金流也始终为负。
而平安好医生不断扩大的营收,则十分依赖其母公司中国平安。2019年,平安好医生五大客户均为“平安系”,合计为公司贡献收入超过20亿元人民币,占总收入近40%。
但不可忽视的是,我国的互联网医疗有着很大的发展空间,平安好医生的盈利情况也在好转,这样的背景下,平安好医生的商标价值不容小觑。而商标纠纷带来的打击,不仅是对平安好医生的考验,也是中国平安必须应对的难题。
·END ·
版权及免责声明:凡本网所属版权作品,转载时须获得授权并注明来源“融道中国”,违者本网将保留追究其相关法律责任的权力。凡转载文章,不代表本网观点和立场。
延伸阅读
版权所有:融道中国