
作者"中国人民银行反洗钱局课题组
来源:《金融时报》9月7日理论周刊头版
综合考虑我国洗钱犯罪规定发展的历史和现状,结合国际公约和反洗钱国际标准要求,参考主要国家立法经验,我们认为,继续通过局部修订的方式改造洗钱犯罪规定,难以满足打击洗钱犯罪和履行反洗钱国际标准的实际需要。我国将《刑法》第312条改造为洗钱犯罪一般法条,为构建完整的洗钱犯罪法律体系和竞合关系进行了努力与尝试,但尚未完成,要想完成也存在理论上的困难,如由于混同洗钱犯罪与赃物犯罪,显然难以通过改造第312条完善犯罪客体、自洗钱等方面规定;同时,实践中司法机关适用赃物罪的传统根深蒂固,第191条的适用比较困难,原有修法路径难以达到修法目的。因此,建议以行为方式为基础,对现有洗钱犯罪规定进行整合,构造清晰、规范的洗钱犯罪框架体系。
法条竞合指一个犯罪行为同时符合多个犯罪规定,依法只适用其中一个法条定罪量刑的情形。《刑法》洗钱犯罪规定包括第191条、第312条和第349条,三个法条之间存在法条竞合关系。本文对洗钱犯罪规定法条竞合关系进行研究,在分析其存在的主要问题的基础上,从提升打击洗钱犯罪有效性出发提出修法建议。
洗钱犯罪规定及其竞合关系
(一)洗钱犯罪规定的演进完善
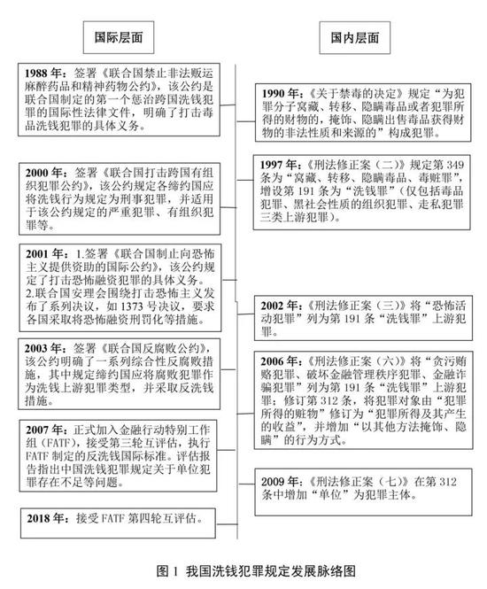
我国立法机关对洗钱问题十分关注和重视,按照国际公约和标准要求,不断修订完善洗钱犯罪规定,形成“多条文规定、多罪名规范”的框架体系,即:《刑法》第191条“洗钱罪”、第312条“掩饰、隐瞒犯罪所得、犯罪所得收益罪”、第349条“窝藏、转移、隐瞒毒品、毒赃罪”。
我国洗钱犯罪规定的演进完善呈现如下特点:一是与国际公约和标准要求基本同步,如为履行《联合国禁止非法贩运麻醉药品和精神药物公约》,于1990年将窝藏、清洗毒品犯罪所得规定犯罪,又如,为履行《联合国制止向恐怖主义提供资助的国际公约》《联合国反腐败公约》,先后将“恐怖活动犯罪”“贪污贿赂犯罪”增列为第191条“洗钱罪”上游犯罪;二是“洗钱罪”上游犯罪范围逐步扩大,由最初的三类犯罪,扩展为毒品犯罪、黑社会性质的组织犯罪等七类犯罪;三是侧重于通过局部修订的方式进行完善,以赃物犯罪为基础构建洗钱犯罪规定,将第312条改造为“掩饰、隐瞒犯罪所得、犯罪所得收益罪”,同时适用于赃物犯罪和洗钱犯罪。(详见图1)

(二)洗钱犯罪规定的法条竞合关系
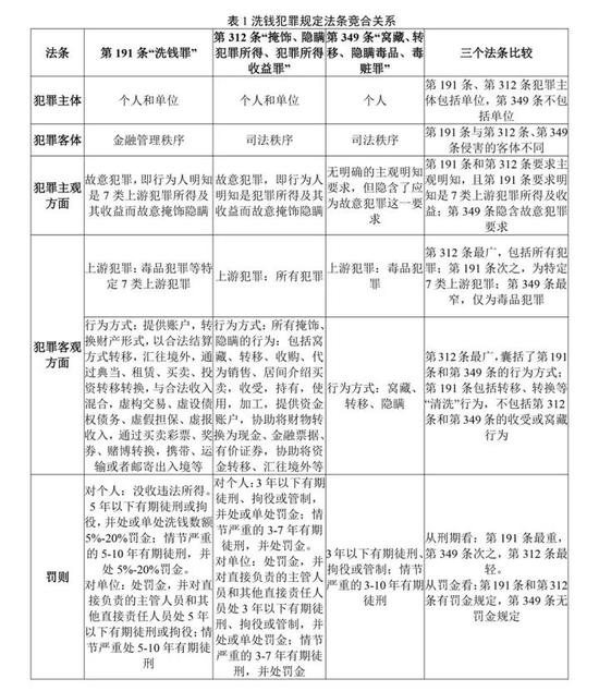
《刑法》第312条“掩饰、隐瞒犯罪所得、犯罪所得收益罪”同第191条“洗钱罪”、第349条“窝藏、转移、隐瞒毒品、毒赃罪”存在一般法与特别法的竞合关系。三者对于犯罪主体、客体、主观方面、客观方面、罚则的规定既有交叉重叠又存在明显差异(详见表1),关系复杂,竞合的关键在于犯罪的客观方面:三个法条在行为方式上均对洗钱犯罪作出规定,但上游犯罪有所区别,第312条规定的是所有犯罪类型,第191条、第349条分别规定为特定7类上游犯罪和毒品犯罪。因此,可能出现一个洗钱行为同时符合多个洗钱犯罪规定的情况。例如,对于清洗毒品犯罪所得的行为,既构成“掩饰、隐瞒犯罪所得、犯罪所得收益罪”,又同时构成“洗钱罪”和“窝藏、转移、隐瞒毒品、毒赃罪”。

一般认为,第312条“名为赃物罪、实为洗钱罪”。全国人大常委会在起草《刑法修正案(六)》过程中指出,《刑法》第191条规定的洗钱犯罪……是针对一些通常可能有巨大犯罪所得的严重犯罪而为其洗钱的行为所作的特别规定;除这一条规定的对几种严重犯罪所得进行洗钱的犯罪外,按照《刑法》第312条的规定……都可按犯罪追究刑事责任,只是具体罪名不称为洗钱罪。最高人民法院2009年、2015年先后发布《关于审理洗钱等刑事案件具体应用法律若干问题的解释》(2009年《司法解释》)和《关于审理掩饰、隐瞒犯罪所得、犯罪所得收益刑事案件适用法律若干问题的解释》(2015年《司法解释》),分别对第191条、第312条规定的洗钱行为方式进行了扩展,进一步淡化行为方式差异,强调两罪对不同阶段洗钱行为的适用性。
发生竞合时,司法解释规定了“重法优于轻法”的处理原则。2009年《司法解释》和2015年《司法解释》均规定,在构成第312条规定犯罪的同时,又构成其他犯罪的,“依照处罚较重的规定定罪处罚”。例如,对于“洗钱罪”上游犯罪领域内的洗钱行为,由于《刑法》第191条的法定刑重于第312条,应当优先适用第191条。同时,第191条相对于第312条是特别法,这也符合特别法优先一般法适用的法律原则和立法目的。
值得注意的是,《刑法》第191条“洗钱罪”和第349条“窝藏、转移、隐瞒毒品、毒赃罪”的上游犯罪均涉及毒品犯罪,因此,两者也存在法条竞合关系。
洗钱犯罪规定法条竞合的主要问题及影响
(一)法条竞合问题往往导致司法实践面临困境
法条竞合是成文法国家普遍面临的问题,关键是如何有效地处理解决竞合关系。经过司法解释完善,我国洗钱犯罪法律规定本身不平衡、不一致、不协调的问题仍然存在,突出表现为洗钱犯罪规定的科学性完整性受到破坏、难以区分洗钱犯罪与赃物犯罪,导致司法实践操作和法律适用的困境。
第一,《刑法》第191条与第312条的竞合问题主要表现为适用标准混乱。《刑法修正案(六)》发布后,立法本意是以第312条为基础打造完整的洗钱犯罪一般法条,同时在第191条规定对清洗几类严重犯罪所得行为予以相对严厉的打击,作为洗钱犯罪的特殊法条,发生竞合时以上游犯罪进行区分,优先适用特殊法。为达到这一目的,通过司法解释试图淡化两者在行为方式上的差异并降低第191条主观要件要求。但第191条和第312条在犯罪客体、主观要件、行为方式等规定上依然呈现显著的内在不平衡、不一致性,加上司法实践中存在一定“操作惯性”,导致对于许多涉及第191条上游犯罪的洗钱行为,难以按照 “特别法”优先的原则适用“洗钱罪”定罪处罚,而是基于主观要件、行为方式等方面差异采取保守做法适用第312条。
例如,第191条主观要件要求行为人需明知其清洗的是七类上游犯罪所得及其收益,而在大量涉及“洗钱罪”上游犯罪的洗钱案件中,行为人普遍对于赃款、赃物来源的“不正当性”存在认知,但难以证明行为人明知其属于“洗钱罪”七类上游犯罪的所得及其收益,因此司法机关往往适用第312条定罪处罚。再如,当前第312条同时规定赃物犯罪和洗钱犯罪,而实践中司法机关适用赃物罪的传统根深蒂固,在行为人未实施掩饰、隐瞒犯罪所得及其收益“来源和性质”等行为时,或者在未通过金融机构洗钱时,仍倾向于保守适用第312条而不是第191条进行定罪判决。
第二,《刑法》第349条与第191条、第312条的竞合问题在于量刑规定不协调导致竞合处理陷入“两难”。第349条是关于毒品犯罪洗钱的特别法,按照特别法优于一般法适用的原则,如某项行为既符合第349条规定又符合第191条或第312条的规定,显然应优先适用第349条的规定,但三个法条关于量刑的规定未能有效衔接。其中,第349条作为特别法,其法定刑轻于作为一般法的第191条;同时,虽然第349条的刑期长于第312条,但后者还规定了罚金,综合而言无法判断第349条的量刑是否重于第312条。因此,在第349条与第191条、第312条发生竞合时,即使按照“依照处罚较重的规定定罪处罚”,也存在法条适用的困境。
(二)法条竞合方面缺陷直接影响打击洗钱犯罪有效性和履行反洗钱国际标准要求
一是不符合打击洗钱犯罪司法实践的需要。《刑法》洗钱犯罪规定之间互有交叉、重叠,但优先起诉规定“既不明确也未予以标准化”,导致司法实践中侦查司法机关较难准确把握三个法条之间的界限,往往采取保守做法适用第312条进行定罪量刑:具有标杆意义的第191条“洗钱罪”案件在所有洗钱犯罪案件中所占比例过低,显然不是“洗钱罪”的上游犯罪案件在全部洗钱上游犯罪案件中所占比例的真实体现;第349条近5年年均判决案件数量不足50起,其中的窝藏、转移、隐瞒毒赃罪实际应用更少,其存在必要性受到质疑。特别是“洗钱罪”与“掩饰、隐瞒犯罪所得、犯罪所得收益罪”适用率的巨大反差,反映了“立法机关和最高司法机关的修法释法意图”与“司法实践‘重第312条,轻第191条’的倾向”存在严重的悖离。
二是不符合反洗钱国际标准的要求。反洗钱国际标准要求各国根据国际公约文件将洗钱行为规定为刑事犯罪,洗钱罪应包括最为广泛的上游犯罪,并且相关规定需满足对各类洗钱活动进行调查、起诉和惩罚的有效性要求。
2019年4月金融行动特别工作组(FATF)发布的《中国反洗钱和反恐怖融资互评估报告》认为,“与大量上游犯罪相对比,中国三个洗钱犯罪的统计数据证明其并未经常性地调查、识别洗钱犯罪,或当上游犯罪发生后,对提供掩藏、隐瞒犯罪所得服务的人员提起诉讼”。报告专门指出,“针对类似或相同事实情况,规定三种独立的洗钱犯罪,并明确了三个法条竞合的适用规则,但规则的具体适用标准尚不明确,且未标准化”,特别是《刑法》第312条将“洗钱犯罪”与“赃物犯罪”融为一体,造成实践中适用模糊。报告建议,对目前分设三个洗钱犯罪法条的立法进行审查,区分洗钱和收受赃款两类行为,分别予以定罪。
国际洗钱犯罪立法经验借鉴
(一)通过清晰明确的法条设置,最大程度减少竞合问题
对洗钱犯罪设置单一犯罪规定的国家,在法律中直接列举多种可能的洗钱行为方式。例如,德国“洗钱与隐藏非法收益罪”规定,针对隐藏非法收益,隐瞒非法收益来源,阻碍、破坏对非法收益的来源调查、发现、没收、剥夺或正式保全以及获取、保管、使用非法收益等行为均可认定为洗钱犯罪;澳大利亚洗钱罪列举了国际公约规定的接收、占有、隐瞒、处置等多种洗钱行为;西班牙反洗钱法律列举了获取、使用、转换或传输、隐瞒等洗钱行为。
多数国家按照行为方式的不同设置多项犯罪规定。例如,英国的洗钱犯罪规定包括“隐瞒(及掩饰、转换、转移)等”“安排”“取得、使用和占有”,主要区分依据显然是洗钱行为方式的不同;加拿大分别将 “拥有犯罪收益” “贩运犯罪收益”和 “清洗犯罪收益”等行为规定为刑事犯罪;俄罗斯的洗钱罪规定包括“第三方洗钱”“自洗钱”“获取或出售犯罪所得财产”等行为。
美国的洗钱犯罪规定可理解为“一般洗钱罪”加“特定情形下洗钱罪”的模式,适用标准相对清晰。《美国法典》针对行为人实施或企图实施涉及上游犯罪非法所得的金融交易,规定了“一般洗钱罪”,适用于境内洗钱行为;同时,分别针对行为人实施或企图实施跨境运输、传送或转让与非法活动有关的货币工具或资金,行为人在执法人员开展秘密抓捕行动中的交易行为,行为人故意参与或企图参与与特定不法行为所得(超过1 万美元)有关的货币交易等情形,规定了“跨境洗钱罪”“秘密抓捕行动中的洗钱罪”“货币交易洗钱罪”。
(二)将现代意义上的洗钱犯罪与赃物犯罪进行分离
从立法进程看,各国的洗钱罪大多脱胎于传统的赃物犯罪。为了强调和突出对现代意义上洗钱犯罪行为的打击,反洗钱国际标准的制定者——金融行动特别工作组(FATF)提倡在刑事立法上将现代意义上的洗钱犯罪与赃物犯罪进行区分。三大国际公约文件虽未提出严格分离的要求,但均将“清洗”和“获取、占有、使用”行为分别进行规定,显示出对洗钱犯罪和赃物犯罪这两类行为的区分。主要国家的立法发展顺应了这一趋势要求。
美国区别处理洗钱罪与传统赃物犯罪,传统的赃物犯罪基本被洗钱罪所取代,仅仅针对最传统的财产犯罪如偷盗、敲诈等,无论行为方式还是上游犯罪范围都非常狭窄。德国将“洗钱罪”更名为“洗钱与隐藏非法收益罪”,虽然“洗钱”与“隐藏非法收益”行为仍在同一罪名中规定,但已从犯罪名称上对两者进行分离,并且在条款中针对“获取、保管、使用非法收益”的行为单独表述。这表明,在混合之下,德国暗含了对洗钱犯罪与赃物犯罪进行区分的立法思路。英国、加拿大、俄罗斯已分别针对“取得、使用和占有” “拥有收益”“获取或出售犯罪所得财产”等行为单列相应罪名。
(三)将所有严重犯罪纳入洗钱罪上游犯罪范围,确保洗钱犯罪规定的完整性
对于洗钱犯罪,国际公约和反洗钱国际标准关注的核心是将特定的洗钱行为规定为犯罪,并将洗钱罪适用于所有的严重罪行, 以涵盖最广泛的上游犯罪。相比于我国《刑法》第191条“洗钱罪”,多数国家均依照国际标准要求囊括了更为广泛的上游犯罪类型。
例如,美国洗钱犯罪的上游犯罪包括约250多种类型,涵盖FATF建议列举的21类上游犯罪中的18类;英国洗钱犯罪的上游犯罪包括一切刑事犯罪,既包括在英国任何地方构成犯罪的行为,也包括发生在英国境外而根据英国法律构成犯罪的行为;加拿大洗钱犯罪的上游犯罪包括可根据《刑法》或任何其他联邦法律起诉的任何可公诉罪行,或任何串谋、企图实施的行为;德国洗钱罪的上游犯罪包括至少可判处1年刑期的严重犯罪和特定情形下实施的轻罪。
完善《刑法》洗钱犯罪规定的建议
综合考虑我国洗钱犯罪规定发展的历史和现状,结合国际公约和反洗钱国际标准要求,参考主要国家立法经验,我们认为,继续通过局部修订的方式改造洗钱犯罪规定,难以满足打击洗钱犯罪和履行反洗钱国际标准的实际需要。我国将《刑法》第312条改造为洗钱犯罪一般法条,为构建完整的洗钱犯罪法律体系和竞合关系进行了努力与尝试,但尚未完成,要想完成也存在理论上的困难,如由于混同洗钱犯罪与赃物犯罪,显然难以通过改造第312条完善犯罪客体、自洗钱等方面规定;同时,实践中司法机关适用赃物罪的传统根深蒂固,第191条的适用比较困难,原有修法路径难以达到修法目的。因此,建议以行为方式为基础,对现有洗钱犯罪规定进行整合,构造清晰、规范的洗钱犯罪框架体系。
(一)将《刑法》第312条改回赃物犯罪
按照传统赃物犯罪的特点,将第312条改回《刑法修正案(六)》前的形式,其行为方式为获取、占有、使用犯罪所得及其收益,其上游犯罪包括所有犯罪类型。
(二)将《刑法》第191条打造为符合国际标准的真正洗钱罪
坚持第191条侵害金融管理秩序的本质,将其改造为符合国际标准和趋势的真正“洗钱罪”,其行为方式为“以转移、转换等方式掩饰、隐瞒犯罪所得及其收益”,其上游犯罪包括所有犯罪类型,其犯罪主体包含上游犯罪行为人及第三人。同时,可结合实际需要修改新“洗钱罪”的罚则,基于上游犯罪的危害和社会影响,设置差异化的量刑标准,如针对目前七类上游犯罪和税务犯罪等设置较重罚则。
(三)修改《刑法》第349条相关规定
为保持现行刑法体系结构的相对平衡,在暂时维持第349条独立成罪的同时,建议适当提高其法定刑,使第349条作为特殊法条与一般法条的法定刑合理衔接。长期看,可剥离现行第349条关于窝藏、转移、隐瞒毒赃犯罪部分的规定,并将该条罪名修改为“窝藏、转移、隐瞒毒品罪”。
(课题组成员:中国人民银行反洗钱局刘宏华、查宏、李庆;南昌中心支行花象清、李昱蓓;福州中心支行刘闽浙;合肥中心支行王娅;南京分行贾昌峰)
版权及免责声明:凡本网所属版权作品,转载时须获得授权并注明来源“融道中国”,违者本网将保留追究其相关法律责任的权力。凡转载文章,不代表本网观点和立场。
延伸阅读
版权所有:融道中国