自2018年港交所修改上市规则后,除了吸引新经济明星企业扎堆赴港上市,新规还为众多生物科技领域的企业打开了资本市场的大门。今年下半年以来,港交所已陆续迎来泰格医药(03347.HK)、欧康维视(01477.HK)等公司,这些生物科技公司不仅给港股市场注入了新鲜血液,从股价表现来看也给投资者带来了可观的回报。

上图是今年港股上市医疗/生物科技类新股的打新数据,除海普瑞(09989.HK)轻微破发之外,其他新股IPO首日均有不错的表现。
疫情之下,医疗/生物科技板块成为不少投资者眼中的“香饽饽”,而市场的火热情绪也或正促使更多相关公司小跑上市 。
港股生物科技板块或将迎来新成员,总部来自上海的德琪医药有限公司Antengene CorporationLimited(以下简称“德琪医药”) 已向港交所递交上市申请,拟在香港主板上市。

根据初步上市文件介绍,德琪医药成立于 2016 年,是一家处于临床阶段,专注于抗肿瘤创新药物研发的生物制药公司,专注于团队经验最丰富及临床往绩最良好的血液及肿瘤治疗领域。创始人兼董事长梅建明博士拥有超过 25 年肿瘤疗法临床研发经验,领导多款抗肿瘤药物临床研究工作,曾担任诺华创新药物部门旗下 Novartis Oncology 的高级总监,还在新基(后被百时美施贵宝收购)临床开发部门任职执行董事。
成立短短 4 年间,德琪医药已经完成了 3 轮融资,融资金额超过 3.1 亿美元。多家知名 VC 助力其研发之路,其中启明创投连续三轮加注,高瓴、博裕资本、泰格投资和药明康德等都在投资之列。
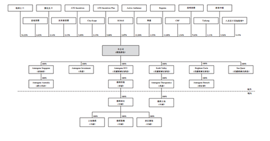
明星机构加持德琪医药
德琪医药在上市前的股东架构中,主要股东梅建明博士持有约34.22%的股份。博裕资本旗下Active Ambience持有12.20%的股份;方源资本旗下的Begonia持有11.09%的股份;启明创投旗下基金持有7.82%的股份;百时美施贵宝旗下新基中国持有5.36%的股份;此外高瓴资本、泰格医药、药明康德、泰康资管等亦有参股。

德琪医药研发投入迅速增长
财务数据显示,在过去的2018年、2019年两个财政年度及2020年上半年,德琪医药的收入分别为946.4万、5,294.6万和1,936.6万人民币,研发开支分别为 1.16亿、1.16亿和1.70亿人民币,相应的净亏损分别为 1.46亿、3.24亿和5.38亿人民币。
研发投入迅速增长,亏损逐年增大,这也符合生物科技业内“先投入研发,再占领市场”的竞争现状。

多款药物将进入IND阶段,德琪医药底气足
德琪医药在招股书中表示,本次 IPO 募资将会主要用于推动在研管线的临床开发,其中口服选择性核输出蛋白抑制剂(SINE)ATG-010 正在中国进行两项 II 期注册临床试验。并将其在研管线扩展至美国,预计到 2021 年底,公司将会推进多款临床前产品在美国进入 IND 阶段。
德琪医药之所以能受到资本的青睐,主要底气还是在于其丰富的产品管线,其中包括一些同类首款药物。目前德琪医药共拥有 12 条创新管线,其中 6 款处于临床阶段以及另外 6 款处于临床前开发阶段。根据招股书披露,其核心产品 ATG-010 是同类首款,ATG-008 则是潜在同类首款。

关于本次德琪医药IPO,其中介团队主要有:高盛、摩根大通为其联合保荐人;安永为其审计师;弗若斯特沙利文为其行业顾问。中介团队名单不可谓不豪华,这些顶级的机构也让德琪医药IPO更加备受期待。
艾德证券期货也将持续更新德琪医药相关资讯,一旦德琪医药通过聆讯,艾德证券期货也将第一时间打开融资打新通道,助力投资者认购。
此外,受市场高度关注的蚂蚁集团、蓝月亮正在加快冲刺港股IPO的进程,百胜中国则正在招股中,投资者可以提前准备好港股账户,以便后续参与港股打新。

还未有港股账户的投资者,赶紧扫描图中二维码或点击“阅读原文”开通港股账户,把握港股打新机会!
作者:艾德证券期货
免责声明:通过本文发布给阁下的资料包含的所有观点、新闻、分析、报价或其它信息仅为一般市场评论,并非构成投资建议,也并非劝诱或推荐阁下买入或卖出任何金融产品。此外,本文内容是在没有考虑任何特定人士的具体投资目标或财务状况(包括存款规模,杠杆,风险接受程度和风险承担能力)的情况下编制的。任何参考历史价格行情走势仅为提供资讯之用且基于发布者自己的分析。艾德证券期货及发布者不承诺和保证该行情走势可能会在未来发生,因为过去的表现不一定会说明未来的结果。发布者相信本内容所包括的资讯的可靠性,但发布者不保证其准确性或完整性。阁下清楚发布者制作本资讯的目的并非影响您的投资决定,因此,对于阁下因信赖此类资讯或进行任何交易所造成的任何亏损,包括但不限于可能会有的盈利出现损失,艾德证券期货及发布者不承担任何责任。
版权及免责声明:凡本网所属版权作品,转载时须获得授权并注明来源“融道中国”,违者本网将保留追究其相关法律责任的权力。凡转载文章,不代表本网观点和立场。
延伸阅读
版权所有:融道中国