原标题:网贷出借人请注意!上海公示第二批28家失联类P2P平台
来源:新京报
8月28日,上海市金融监管局官网对28家沪籍失联类P2P网贷平台进行公示。这是自2019年6月14日以来,上海地区第二次对失联类P2P网贷平台进行公示。当前,上海地区被公示网贷平台数合计为127家。同时,上海市相关金融工作部门特别提示失联网贷机构的存量出借人,及时就逾期债权,向有管辖权的人民法院起诉或向仲裁机构申请仲裁,维护自身合法权益。
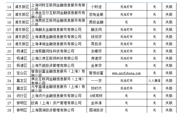
据悉,为进一步推进上海市P2P网贷风险专项整治工作,化解存量风险,经上海市金融稳定协调联席会议办公室、市网贷风险专项整治联合工作办公室会同上海市各区落实互联网金融风险专项整治方案领导小组等部门共同研究认定,“E人一铺”、“惠金贷”、“利投网”等28家失联类P2P网贷机构(如图1、2所示),本次被公示。记者注意到本次被公示的28家中,平台网站已处于“无法打开”状态的,占到64.29%。


对于名单内的网贷机构,上海市相关金融工作部门要求应积极主动处置存量网贷债权,并自公告发布之日起15日内主动与相关区金融工作部门进行联系。
一年多前,即2019年6月14日,上海市金融监管局曾在官网对99家失联类P2P网贷平台进行公示。而本次公示则是进入2020年以来,上海对该地区网贷风险专项整治相关工作的首度官方“发声”。
事实上,北上广等一线城市是网贷平台比较集中的地区,其风险整治与出清工作的推进难度也比较大。
本次上海公示的四天前,即8月24日,北京市海淀区金融办官方发布消息称,近日召开了区领导班子专题会。谈到该区的P2P网络借贷专项整治和转型退出工作,区金融办党组书记、主任刘建民明确表示,海淀区将“紧盯目标、倒排工期、抢抓进度、前瞻布局,力争本年度网贷风险基本出清。”
据南方都市报报道,8月10日,在“广州金融风险监测防控中心”成立三周年新闻发布会上,广州市金融监管局副局长何华权表示,“P2P网贷清退已进入深水区,精准拆弹难度更高。广州针对P2P网贷小微平台全面推动出清。截至2020年7月,49家中实现41家全面出清,希望在今年年底之前全面实现清零”。
而据不完全统计,目前国内31个省级行政区中已有湖南、山东、重庆、河南、四川、云南、河北、甘肃、山西、内蒙古、陕西、吉林、黑龙江、江西、安徽、湖北、江苏、宁夏、福建19个省市地区对P2P网贷业务进行了全部取缔。
版权及免责声明:凡本网所属版权作品,转载时须获得授权并注明来源“融道中国”,违者本网将保留追究其相关法律责任的权力。凡转载文章,不代表本网观点和立场。
延伸阅读
版权所有:融道中国