国企高管和各级官员屡屡非正常死亡,折射出这个群体在巨大压力下的心理问题
中国铁建董事长坠楼,国企高管心理问题堪忧
来源:财经十一人
文 |李廷祯 郑慧
编辑|马克
8月17日深夜,网传中国铁建股份有限公司(601186.SH/01186.HK,下称中国铁建)董事长陈奋健一天前坠楼身亡。
8月18日7时42分,中国铁建发出重大事项公告,称“公司董事长、执行董事、党委书记及董事会提名委员会主席陈奋健先生于 2020 年 8 月16 日不幸逝世。公司表示沉痛哀悼!目前,公司的生产经营情况一切正常。本公司将在合理可行的情况下尽快委任适当人选,以符合本公司章程的要求。”

公告未提及去世原因。中国铁建集团党委宣传部部长、新闻发言人刘树山表示,公安机关已经介入调查,一切以公安机关的结论为准。
8月18日,中国铁建A股收于9.10元,下跌1.83%;港股收于6.55港币,下跌4.24%。陈奋健曾经工作过的中国交建(600180.SH)收于8.34元,下跌1.77%。
一位资深股民在网络投资社区“雪球”上评论说,坠楼事件“影响不大,国企的负责人都是政府任命的,替代性很强,换一个人公司照样运作,与苹果失去乔布斯性质完全不同。”

陈奋健生前工作照。图片来源:中国铁建官网
在2020年《财富》“世界500大”中,中国铁建排名第54位,在2019年“全球250家最大承包商”,中国铁建排名第3位。
陈奋健生前还担任中国铁建母公司中国铁道建筑集团董事长。截至2019年底,国务院国资委下属的96家央企中,有48家被列为A级央企,中国铁建集团名列第36位。
A级央企中,建筑企业有5家,另外4家是中国建筑集团、中国交通建设集团、中国铁路工程集团和中国能源建设集团。
陈奋健1962年出生,2018年7月调至中国铁道建筑集团担任一把手前,他的职业生涯主要在中国交通建设集团度过,离任前是中交建集团总经理,二把手。中交建集团2019年在央企中排名第18,连续14年“入A”。
中国铁建官网上,关于陈奋健的最后的一条工作动态,是8月13日他赴雄安新区会见河北省相关官员,双方就推进雄安新区有关项目建设交换意见并达成共识。

2020年8月13日,陈奋健在雄安新区会见河北省相关官员。图截自中国铁建官网
6月24日至8月15日,国资委党委第二巡视组入驻中国铁建集团,陈奋健坠楼,是在巡视组结束工作的第二天。
在6月24日的巡视动员会上,陈奋健发言说:“要主动配合服务,加强沟通衔接,坚决服从巡视安排,全力保障巡视工作顺利开展。要严守纪律规矩,坚持以上率下,真实反映情况,自觉接受巡视监督”。
知情人士称,8月13日巡视结论已经做出,完全没有涉及陈奋健,但巡视期间中纪委不止一次找他了解核实他在中交建集团任职时的事情。国资委的巡视和中纪委的约谈是两条线,其中并无交集。
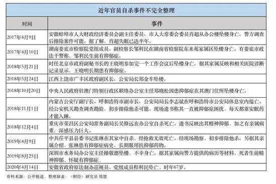
近年来,因为抑郁,工作、生活压力大,或者畏惧反腐等原因,不断有国企高管轻生。
7月28日晚,中国医药集团(600056.SH)时任总经理、副董事长佘鲁林也突然去世,公司8月5日发出讣告:“中国共产党的优秀党员、杰出的医药企业家……佘鲁林同志,于2020年7月28日22时许不幸辞世,享年63岁。”
2014年1月4日,另一家铁路基建央企、中国中铁股份有限公司(601390.SH/00390.HK)总裁白中仁在家中坠亡,家属称其患有抑郁症。但业界普遍认为,白中仁非常离世,大概率与反腐相关。
2013年,原铁道部部长刘志军因严重贪腐,被判处死缓。中央在对铁路部门腐败开刀后,将反腐运动延伸到整个国企。彼时,国企高管坠楼纷纷:除了白中仁,还有南宁铁路局运输处处长李智、铜陵有色(000630.SZ)董事长韦江宏、三精制药(600829.SH)董事长刘占滨等。


国企高管的身份类似政府官员,两者面对的压力也类似。中科院一份调查显示, 2009年至2016年8年间,共有248名官员自杀、失踪或疑似自杀,历年非自然死亡官员的数字分别是22人、25人、23人、17人、11人、60人、 51人、39人。而在他们离世后的报道中,“患有抑郁症”是出现次数最多的溯因。
2017年的“世界卫生日”,国家卫计委将其主题定为“共同面对抑郁,共促心理健康”。
版权及免责声明:凡本网所属版权作品,转载时须获得授权并注明来源“融道中国”,违者本网将保留追究其相关法律责任的权力。凡转载文章,不代表本网观点和立场。
延伸阅读
版权所有:融道中国