热点栏目国际金融报
原标题:黄其森等到援军,万科带着24.3亿和严格先决条件驰援泰禾
“引战”是今年以来,围绕在泰禾和董事长黄其森面前最大的问题。引入新股东,用股权交换空间,是当前盘活泰禾化解危机最关键的一步。
历时数月的接触中,金融资管公司、金茂、保利、建发、国贸等一度成为接近泰禾的战投伙伴,但最终并未成行。
不断的变换和调整间,这一答案终于浮出水面,没错,是万科。7月31日早间,泰禾以公告形式官宣了万科的到来。
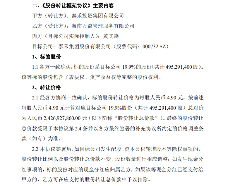
24.3亿拿下19.9%股权
相较于7月初传出的万科或接盘泰禾,《国际金融报》记者了解到,双方的接触早在今年4月便开始了,虽然期间也有其他公司在介入泰禾“引战”工作,但双方一直保持沟通,万科也多地尽调了泰禾的项目。
6月万科集团董事会主席郁亮曾前往泰禾的大本营福州进行考察,不止郁亮,长期担任万科财务负责人的王文金也在黄其森的陪同下对泰禾的土储及项目展开调研。随后,有万科的高管现身泰禾北京总部进一步磋商。
一切都在有序进行中,进入7月,双方合作有了落地的倾向。《国际金融报》记者此前获悉,不出意外的话,8月第一周引战一事会落地。
相较于平稳的尽调过程,最终的落地阶段显然在加速。
7月30日傍晚,万科内部释放了两个信息,一是确定了与泰禾的合作,双方已签署协议;二是投资金额不多,整体风险可控。
7月31日早间,泰禾的公告进一步介绍了双方的合作。

在满足交易前提下,泰禾将向万科下属公司转让19.9%股份,转让价格为每股4.9元,对应总对价约为24.3亿元。

这也意味着如果交易达成,万科将成为泰禾集团的第二大股东。按照公告,此次的交易万科将以现金的方式支付。
值得注意的是,万科对此次交易设置了相当严密的前提条件。一是泰禾制定债务重组方案并与债权人达成一致,债务重组方案能支持泰禾恢复正常生产,能支持泰禾可持续经营,并且该债务重组方案能得到泰禾与万科的一致认可;二是万科对泰禾完成法律、财务、业务等尽职调查,且已就尽职调查中所发现的问题的解决方案及拟议交易的方案达成了一致,不存在影响拟议交易的重大问题,同时泰禾的资产、债务及业务等不存在影响公司持续经营的重大问题或重大不利变化。
有业内人士认为,这是一笔风险较为可控、回报预期合理的交易。
框架协议的设置既为泰禾危机创造了一个解困的机会,也让万科在投资前保护好了自己。如果泰禾能走出困局,其股价势必会回升,万科也将从中能够得到合理的股权投资回报。
有接近交易人士对《国际金融报》记者表示,24.3亿显然不能完全解决泰禾当前的资金困境,万科的驰援更多是希望向资本市场传递信心,毕竟万科一向以稳健著称,拥有行业最高的信用评级,框架协议的签署有助于向债权人等各方传递积极信号,推动债权重组。
泰禾之困
实际上,早在去年,黄其森便萌生了为泰禾引入战投的打算,但始终未下定决心。
去年3月,黄其森南下深圳与部分金融机构洽谈,希望能引入战略投资者,以解决资金流紧张问题,最终未能成行。
在此之前,黄其森还试图将一些项目打包卖给融创,终因交易作价问题而作罢。
到了年中,黄其森对于引入战投有些动摇,他担心股权分散会引发管控问题,只想把合作限制在项目开发层面,“股权层面也有一些接触,我们会选择一些志同道合、对泰禾业务有帮助的机构”。
泰禾的困局暗藏已久。
由于战略错判,泰禾曾在2017年获取一批高价地,但楼市在2018年进入深度调整期,加之部分收购项目推进不理想,泰禾销售受挫,资金问题逐渐浮出水面。
为回笼资金,2018年底泰禾开始寻求将旗下部分项目出售,并于当年12月率先出售3个项目。2019年,泰禾开始大规模出售项目,合计回款超百亿。其中,世茂是主要买家。
除了寻求项目出售和股权融资外,泰禾也在割肉去库存。
因为产品定位高端,且对项目品质优异,黄其森一直不愿意压价来俯就,导致部分高端项目迟迟无法销售,去年泰禾发起了一波抢收计划,将部分高端项目的个别房屋降价出售。
一系列自救行动无疑增加了泰禾的安全性。
2019年泰禾有息负债为974亿,相较于2018年1382亿减少了400多亿;资产负债率从2018年的86.88%降至2019年的84.95%;剔除预收账款后的资产负债率从2018年的71.51%下降到2019年的62.81%。
刚筑起的阶段性安全被疫情再度冲破,引战工作变得迫切。
漫漫引战路
2020年受疫情营销,楼市骤然冰封,导致项目销售受阻回款艰难。一季度泰禾的营收规模仅为4.79亿元,归母净利润出现亏损,经营性现金流为负。4月和5月,因两笔贷款逾期,黄其森两次被列为失信被执行人。
克而瑞数据显示,泰禾上半年全口径合约销售金额仅为254.1亿元,而2019年同期这一数据为456.7亿元。
销售受阻回款承压也让泰禾面临着债务短期集中兑付的压力。
数据显示,2020年上半年,泰禾有312.98亿元债务到期,占据年内到期总债务的约56%。7月初已经有债券未能按时兑付,涉及兑付本息16.125亿元。
有接近泰禾的人士对《国际金融报》记者表示,债券兑付目前是难题,其他短期债务,基本上和金融机构谈妥,申请和解、续期等处理方式。
形势的严峻倒逼泰禾作出选择。
“引战”工作在今年春被正式提上议程,过去几个月间市场不断在猜测战投方身份。
《国际金融报》记者了解到,年后泰禾便开始与金融资管公司接触,黄其森曾陪同多家金融资管公司人员前往泰禾项目上考察。
此外,金茂、保利等也与泰禾有过接触,随后在福建省有关方面的斡旋下,厦门本土房企建发和国贸一度有望成为泰禾的战投伙伴,最终协商未果。
未能成行的原因是多样的,有的忌惮泰禾的债务规模;部门国企央企受制于自身较长的决策周期,难以满足泰禾对时间方面的要求;有的和去年与泰禾有过合作的世茂一样,依然倾向于项目层面合作,这显然不符合泰禾当前的设想与需要。
万科的驰援也让引战工作迎来实质性进展。
有行业观点认为,泰禾当前所面临的一系列问题,包括债务承压、业主维权、评级下调、财报数据下滑等,归根结底都是资金问题。一旦引战成功,提振资本市场信心,这些问题都有机会寻求解决。
高调的黄其森遇上谨慎的万科会擦出什么样的火花?
版权及免责声明:凡本网所属版权作品,转载时须获得授权并注明来源“融道中国”,违者本网将保留追究其相关法律责任的权力。凡转载文章,不代表本网观点和立场。
延伸阅读
版权所有:融道中国