来源:WIND
原标题:机构避险情绪上升,债基经理调整策略
香港万得通讯社综合报道,受信用债违约事件的影响,一些重仓信用债的基金净值大幅回撤,而一些未重仓信用债的债类基金也不同程度受到影响。在这次信用债风波后,债类基金对信用债投资普遍进行了调整。
债类基金回撤明显
近期信用债违约事件频发,债类基金受到冲击明显。数据显示,截至11月20日,有15只债类基金(初始基金)月内最大回撤超过4%。

对于权益类基金来讲,4%的回撤不算什么,单对于平均年化收益本就在4%-5%的债类基金而言,打击着实不小。
机构避险情绪上升
在信用债违约的影响下,部分基金不仅因持有违约债券导致净值下跌, 甚至还面临赎回压力。近期不少债券基金因机构投资者撤离,暂停对个人投资者开放。
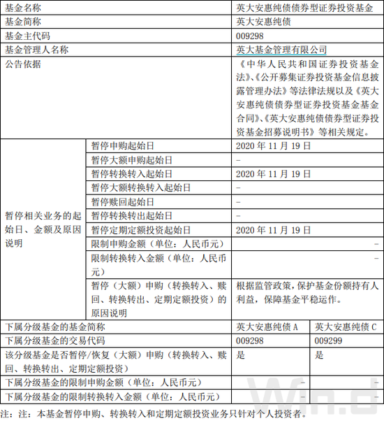
11月19日,英大安惠纯债基金发布暂停接受个人投资者申购、转换转入和定期定额投资业务的公告,公告称,根据监管政策,保护基金份额持有人利益,保障基金平稳运作,公司决定自11月19日起(含)暂停接受个人投资者对该只基金的申购、转换转入和定期定额投资业务。

与其情况类似的还有“泰康长江经济带”、“中加瑞鑫纯债”等。
基金公司人士表示,部分机构赎回债券基金离场观望,此时若是持有人不够分散的债券基金,很可能会因为部分投资者撤出,造成单一机构持有比例被动超过50%,根据法规要求,开放式基金单一持有人占比超过50%,需要暂停向个人投资者发售。
英大安惠纯债等基金暂停对个人投资者开放,皆因这种情形。
某债券基金经理表示,近期债券市场流动性不足导致估值存在部分失真的可能,也是机构投资者赎回的另一个因素。“基金净值是根据持有债券的中债估值或者中证估值计算出来的,属于账面净值,不代表市场上真实的成交价。当前的债券市场缺乏流动性,不仅是违约债券遭到抛售,一些资质较弱的债券可能也要以低于估值的价格才能出售,出于这方面的担忧,加上债券市场处于熊市阶段,部分机构考虑按照目前的净值赎回债券基金。”
债券基金经理调整策略
在这次信用债风波后,债类基金对信用债投资普遍进行了调整。
兴业基金固定收益投资部基金经理杨逸君表示,过去几年金融监管不断规范,资产管理体系回归信托本源,并逐步形成统一框架,这意味着传统的“刚性兑付”信仰将逐步被打破。债市加杠杆、多层嵌套、资金池等被遏制,杠杆策略、期限错配、信用下沉等难度明显加大,以“刚性兑付+杠杆套利”的传统的债券盈利模式将逐步走到终点。同时,随着信用债违约事件日益常态化,对信用甄别的难度也不断加大,未来获取信用债α机会的难度将持续加大,因此需要进行更为精细化的个券研究,才有可能获取超额回报,今后基金的风险偏好会更加谨慎。
浦银安盛基金固定收益投资部基金经理章潇枫认为,由于信用债投资风险不对称,必须等到风险相对对称时买入,往往是在熊市时这样的择时策略,不仅可以获取从熊市转到牛市的久期收益,还可以获得利差收窄的收益。
他指出,以前在进行信用债研究时,比较关注发债主体的国企背景以及股东资本收入等因素,关注股东的资质以及下属子公司和股东之间的关联程度。这次信用债风波后,研究体系可能会有所调整。比如,今后可能更加关注发债主体的大股东是否会随意划转子公司的资产或者股权,如果股东对子公司频繁划转资产,可能说明企业经营结构不稳定。
版权及免责声明:凡本网所属版权作品,转载时须获得授权并注明来源“融道中国”,违者本网将保留追究其相关法律责任的权力。凡转载文章,不代表本网观点和立场。
延伸阅读
版权所有:融道中国