首页
新闻
财经
基金
股票
金融
理财
新闻
财经
基金
股票
金融
理财
这些少数族裔创始人如何让科技高管把钱放在嘴边
人工智能将是世界上有史以来最伟大的就业引擎
零工经济如何帮助促进多样性
你如何保护你的公司免受黑客攻击
为什么谷歌搜索自己不再只是为了好玩
为什么潮流正在转向能源部门
苹果WWDC主题演讲中的所有重要内容
云数据存储: 每个质量保证测试人员都应该知道的问题和威胁
使用此折扣VPN保护您的个人和业务数据
4人工智能趋势值得关注2019年
微软的巴厘岛项目试图让你控制你的数据
秒杀网红款,火爆朋友圈的匈牙利鹅绒被到底好在哪里!
物联网如何改变航运业
如何掌握链接构建2019年。如果这样做,将会带来巨大的好处。
回顾: 改变游戏规则的技术创新2018年
EBay是现代最有影响力的公司
这位连续的企业家厌倦了文书工作,他建立了一个聊天机器人来帮助其他人进行管理工作
区块链技术在东南亚的作用越来越大
让我们数字化: 如何实现转型,更好地为客户服务
2019的学习景观
SpaceX的 “starhopper” 测试车进行了一次由猛禽驱动的短途旅行
用这个49美元的电子学位捆绑包学习掌握JavaScript
谣言: 苹果AirPods 2,AirPower,新ipad 3月29日到货
苹果推出了具有黑暗模式的更快,更私密的iOS 13
Salesforce的创新生产力解决方案如何帮助团队更快地完成更多工作
如何掌握社交媒体营销2019年
错误的更新砖耐克 “自动系带” 智能鞋
Google赢得了FCC的批准,以继续开发基于雷达的手传感器
苹果推出新的iPod Touch
埃隆·马斯克的洛杉矶隧道将特斯拉变成了 “铁路引导火车”
市场能否提供小企业所需的综合金融科技工具?
如何破解亚洲竞争激烈的电子科技行业
Google Home和Amazon Echo可以存储您的语音记录。这是它们可以用来对付你的时候。
从星际飞船船长到电动自行车推销员: 与威廉·沙特纳的对话
聊天机器人是客户服务未来的五个原因
人工智能如何帮助您更好地管理时间
在加密货币时代,银行必须转型才能蓬勃发展的5种方式
机器学习如何创造一个更精英、更少偏见的就业市场
测试成功用户体验的一个指标
韩国已经在进行区块链爆炸
Jamf现在帮助小型企业无缝管理移动设备
使用此VPN浏览更智能,更安全
使用此VPN使您的浏览数据保持私有
您需要了解的10种用户体验设计趋势2019年
将AI整合到招聘中如何使面临劳动力危机的公司受益
如果你没有管理策略,你的数据就没用了
即使是 “非人类” AI也可以帮助您与客户建立更有意义的关系的3种方式
物联网的危险 (信息图)
人工智能主导的营销如何以更智能的方式吸引当今的受众
SpaceX正在佛罗里达州建造另一艘星际飞船
您的位置:
首页
>
新闻
>
爱奇艺、B站等视频平台互诉侵权,谁在抄袭谁?
原标题:爱奇艺、B站等视频平台互诉侵权,谁在抄袭谁?“贵圈真乱”记者:吴涛近日,“爱奇艺起诉B站”冲上...
2021-03-18
招商基金侯昊:市场在消化估值后或将重拾升势
原标题:招商基金侯昊:市场在消化估值后或将重拾升势来源:上海证券报·中国证券网上证报中国证券网讯 随...
2021-03-18
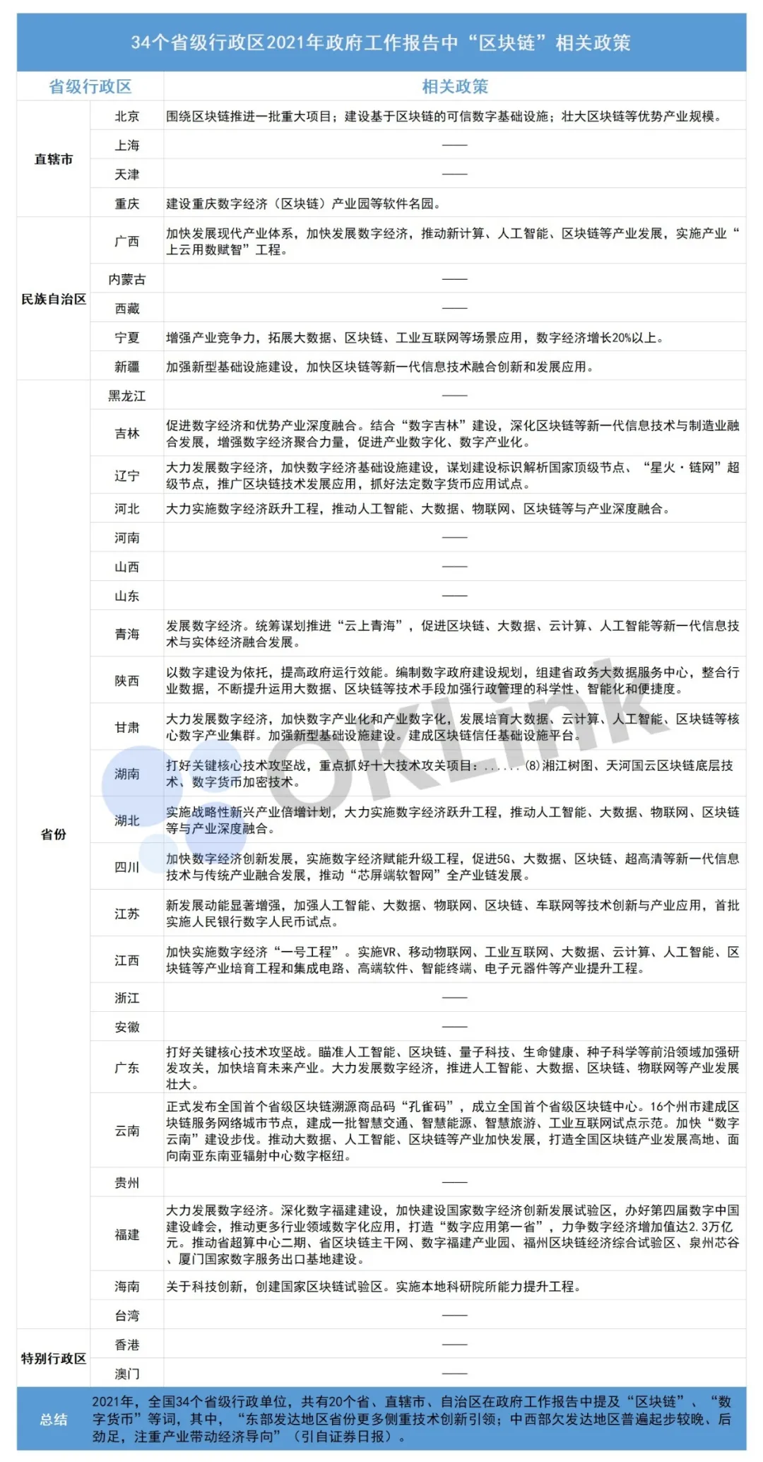
区块链成2021年“政策热词” 欧科云链链上天眼树立行业标杆
原标题:区块链成2021年“政策热词”,欧科云链链上天眼树立行业标杆,多维度助力经济创新于是 文近几日,...
2021-03-18
北京金融法院正式成立 跨区域集中管辖精选层证券纠纷
原标题:北京金融法院正式成立!受理三大类金融案件,跨区域集中管辖精选层证券纠纷见习记者丨陈靖我国第二...
2021-03-18
钟亿金:美元走低黄金突破1750 期货白银TD价格走势还会跌吗
【消息面分析】3月18日,周三(3月17日)美元指数收跌0 52%至91 40,创近五周来最大日跌幅,美联储官员重...
2021-03-18
天津狗不理餐饮管理有限公司经营状态变更为注销
原标题:决议解散!天津狗不理餐饮管理有限公司经营状态变更为注销,百年老店要转型?每经编辑 王鑫3月18日...
2021-03-18
“墓地按揭贷”话题又上热搜 陵园负责人:将放弃该项目
3月18日消息,继昨日 昆明一陵园推出墓地按揭贷 登上微博热搜榜后, 银行回应推出墓地按揭贷 话题再次冲...
2021-03-18
中核与中广核签署燃料供应合同有何深意?
原标题:中核与中广核签署燃料供应合同有何深意? 来源:中国核工业2月23日,在中核集团党组书记、董事长余...
2021-03-18
2020中国好门店参评巡礼:永辉超市重庆星光天地店
门店名称:永辉超市重庆星光天地店经营面积:6933㎡开业时间:2020年8月28日门店地址:重庆市渝北区金开大道...
2021-03-18
收评:创业板指涨1.65% 医美造纸等大涨
热点栏目自选股数据中心行情中心资金流向模拟交易客户端炒股就看金麒麟分析师研报,权威,专业,及时,全面...
2021-03-18
物流服务成投诉热点:丢损快件频发 费用收取标准不明
原标题:物流服务质量成投诉热点法治周末记者 孙政华受新冠肺炎疫情影响,2020年线上购物逐渐成为消费主流...
2021-03-18
3-15晚会曝光人脸识别被滥用!我的脸被“偷”了 该如何维权?
原标题:3·15晚会曝光人脸识别被滥用!我的脸被“偷”了,该如何维权?今年3·15晚会上曝光的“人脸识别技...
2021-03-18
水泥板块表现活跃:需求旺季来临 机构看好相关个股业绩表现
投资研报【券商荐股精选】机构投资者不太关注市场是否见底,而是去选择新赛道,瞄准三大主线这些票(名单)...
2021-03-18
收评:沪指涨0.5% 医美化工等板块走强
热点栏目自选股数据中心行情中心资金流向模拟交易客户端投资研报【券商荐股精选】机构投资者不太关注市场是...
2021-03-18
狂奔的盲盒 “危险”的泡泡玛特
来源:新零售商业评论被骂了十几年“土鳖”的《乡村爱情》搭上盲盒潮,会引发怎样意外的化学反应?不久前,...
2021-03-18
媒体评论:不能再用小贷“收割”大学生了
原标题:马上评|不能再用小贷“收割”大学生了近期,银保监会等五部门下发《关于进一步规范大学生互联网消费...
2021-03-18
天津中海海豪地产被天津住建处罚 涉事项目为左岸澜庭
原标题:天津中海海豪地产被天津住建处罚 涉事项目为左岸澜庭中国网财经3月18日讯 据信用中国官网消息,近...
2021-03-18
“彩礼贷”后又现“墓地贷”?央视:警惕以关爱之名行牟利之实
原标题:“彩礼贷”后,又现“墓地贷”,80岁客户可让孙辈做贷款人?央视:警惕以关爱之名行牟利之实每经编...
2021-03-18
曼玲粥店、三米粥铺回收吃剩排骨做食材 评论:如此商家该重罚
视频加载中,请稍候 自动播放 play曼玲粥店将吃剩的肉继续售卖 回应:强制关停涉事店铺,线上线下全...
2021-03-18
南美天气改善 美豆继续调整
热点栏目自选股数据中心行情中心资金流向模拟交易客户端来源:油粕面原标题:南美天气改善,美豆继续调整周...
2021-03-18
网易有道等多个英语学习类APP内容频出错 专家:存在监管盲区
视频加载中,请稍候 自动播放 play多个英语学习类APP内容频出错,专家:存在监管盲区向前向后多个英语...
2021-03-18
张津镭:美决议助黄金破位 今日再看1761阻力位
3月18日,昨天白盘依然震荡了一天,白盘几次到了1738附近给了空单,晚间均于1726附近出场。不过有空单带止损...
2021-03-18
北京金融法院正式在京成立 25名法官中11人为博士
原标题:21说案丨北京金融法院正式在京成立 25名法官中11人为博士2021年3月18日,北京金融法院正式在京宣布...
2021-03-18
国家网信办、公安部出手 阿里、腾讯、字节跳动等11家企业被约谈
原标题:重磅!国家网信办、公安部出手,阿里巴巴、腾讯、字节跳动等11家企业被约谈每经编辑 何小桃据网信...
2021-03-18
吉利汽车将在广州南沙建新工厂?回应称:不对市场传言做评论
原标题:吉利汽车将在广州南沙建新工厂?回应称:不对市场传言做评论记者 | 侯卓铠3月17日,据时代财经报...
2021-03-18
38438条
上一页
1
..
131
132
133
134
135
136
137
138
139
..
1538
下一页
最新文章
从星际飞船船长到电动自行车推销员: 与威廉·沙特纳的对话
韩国已经在进行区块链爆炸
如果你没有管理策略,你的数据就没用了
调查显示,这些公司将产生下一波企业家浪潮
尽管科技股下跌,Netflix仍在上涨
您是否已尽一切努力为这个销售旺季准备在线公司?
企业家可以通过三种方式使用AI来促进业务发展
2019将为芯片制造行业准备什么?
数字双胞胎的量子飞跃
精彩推荐
苹果WWDC主题演讲中的所有重要内容
微软的巴厘岛项目试图让你控制你的数据
区块链技术在东南亚的作用越来越大
如何掌握社交媒体营销2019年
如何破解亚洲竞争激烈的电子科技行业
机器学习如何创造一个更精英、更少偏见的就业市场
图文观赏
秒杀网红款,火爆朋友圈的匈牙利鹅绒被到底好在哪里!
错误的更新砖耐克 “自动系带” 智能鞋
Google Home和Amazon Echo可以存储您的语音记录。这是它们可以用来对付你的时候。
测试成功用户体验的一个指标
将AI整合到招聘中如何使面临劳动力危机的公司受益
为什么聊天机器人很好,不,他们不会夺走你的工作
绿色云计算: 每个质量保证都应该知道的技术
人工智能如何改变中小企业的商务旅行
这个机器人真空吸尘器在你工作的时候打扫你的房子
热门推荐
零工经济如何帮助促进多样性
为什么潮流正在转向能源部门
4人工智能趋势值得关注2019年
这位连续的企业家厌倦了文书工作,他建立了一个聊天机器人来帮助其他人进行管理工作
Salesforce的创新生产力解决方案如何帮助团队更快地完成更多工作
市场能否提供小企业所需的综合金融科技工具?
友情链接:
百度地图
融道中国
自助投稿
山西商业网
大军事网
中国白银理财网
科技金融网
贵州热线
万隆金银理财网
百度地图
大事中国
中国啤酒网
巴中房产网
深圳都市网
南方站长网
版权所有:融道网