首页
新闻
财经
基金
股票
金融
理财
新闻
财经
基金
股票
金融
理财
这些少数族裔创始人如何让科技高管把钱放在嘴边
人工智能将是世界上有史以来最伟大的就业引擎
零工经济如何帮助促进多样性
你如何保护你的公司免受黑客攻击
为什么谷歌搜索自己不再只是为了好玩
为什么潮流正在转向能源部门
苹果WWDC主题演讲中的所有重要内容
云数据存储: 每个质量保证测试人员都应该知道的问题和威胁
使用此折扣VPN保护您的个人和业务数据
4人工智能趋势值得关注2019年
微软的巴厘岛项目试图让你控制你的数据
秒杀网红款,火爆朋友圈的匈牙利鹅绒被到底好在哪里!
物联网如何改变航运业
如何掌握链接构建2019年。如果这样做,将会带来巨大的好处。
回顾: 改变游戏规则的技术创新2018年
EBay是现代最有影响力的公司
这位连续的企业家厌倦了文书工作,他建立了一个聊天机器人来帮助其他人进行管理工作
区块链技术在东南亚的作用越来越大
让我们数字化: 如何实现转型,更好地为客户服务
2019的学习景观
SpaceX的 “starhopper” 测试车进行了一次由猛禽驱动的短途旅行
用这个49美元的电子学位捆绑包学习掌握JavaScript
谣言: 苹果AirPods 2,AirPower,新ipad 3月29日到货
苹果推出了具有黑暗模式的更快,更私密的iOS 13
Salesforce的创新生产力解决方案如何帮助团队更快地完成更多工作
如何掌握社交媒体营销2019年
错误的更新砖耐克 “自动系带” 智能鞋
Google赢得了FCC的批准,以继续开发基于雷达的手传感器
苹果推出新的iPod Touch
埃隆·马斯克的洛杉矶隧道将特斯拉变成了 “铁路引导火车”
市场能否提供小企业所需的综合金融科技工具?
如何破解亚洲竞争激烈的电子科技行业
Google Home和Amazon Echo可以存储您的语音记录。这是它们可以用来对付你的时候。
从星际飞船船长到电动自行车推销员: 与威廉·沙特纳的对话
聊天机器人是客户服务未来的五个原因
人工智能如何帮助您更好地管理时间
在加密货币时代,银行必须转型才能蓬勃发展的5种方式
机器学习如何创造一个更精英、更少偏见的就业市场
测试成功用户体验的一个指标
韩国已经在进行区块链爆炸
Jamf现在帮助小型企业无缝管理移动设备
使用此VPN浏览更智能,更安全
使用此VPN使您的浏览数据保持私有
您需要了解的10种用户体验设计趋势2019年
将AI整合到招聘中如何使面临劳动力危机的公司受益
如果你没有管理策略,你的数据就没用了
即使是 “非人类” AI也可以帮助您与客户建立更有意义的关系的3种方式
物联网的危险 (信息图)
人工智能主导的营销如何以更智能的方式吸引当今的受众
SpaceX正在佛罗里达州建造另一艘星际飞船
您的位置:
首页
>
金融
>
美联储鸽声四起 黄金多头或将迎来转机
热点栏目自选股数据中心行情中心资金流向模拟交易客户端自今年1月以来,新冠病毒感染人数大幅下降、美国批准...
2021-03-03
拐点隐现 苯乙烯有多大可能性回归原点?
热点栏目自选股数据中心行情中心资金流向模拟交易客户端原标题:拐点隐现,苯乙烯有多大可能性回归原点? ...
2021-03-03
大摩:海天国际目标价上调75%至35港元 给予增持评级
热点栏目自选股数据中心行情中心资金流向模拟交易客户端大摩发布研究报告,将海天国际(01882)目标价由20港...
2021-03-03
导致出生率降低的是房价!笨蛋!
导致出生率降低的是房价!笨蛋!·本文来源:亚当斯密经济学(刘胜军微财经出品)作 者| 刘胜军2016 年 ...
2021-03-03
钢铁股涨幅居前 中国东方集团涨超17%
热点栏目自选股数据中心行情中心资金流向模拟交易客户端螺纹钢期货主力合约上涨超5%,创逾九年半新高。钢铁...
2021-03-03
美团测试50天线支持 可留意美团牛51309/熊56687
热点栏目自选股数据中心行情中心资金流向模拟交易客户端来源:香港智远周二恒指高开低走,收盘下跌1 21%或3...
2021-03-03
野村:海底捞重申买入评级 目标价微降2.4%至89.1港元
热点栏目自选股数据中心行情中心资金流向模拟交易客户端野村发布研究报告,将海底捞(06862)目标价由91 3...
2021-03-03
造电动车“太烧钱”?福特亏损近13亿美元
参考消息网3月3日报道 据美联社底特律近日报道,由于应对大规模重组、昂贵的召回费用以及公司养老基金价值...
2021-03-03
视频|美国加州发生严重车祸致13死 超载SUV与半挂车相撞
视频加载中,请稍候 自动播放 play向前向后原标题:美国加州发生严重车祸致13死!超载SUV与半挂车相撞...
2021-03-03
解冬委员:建议在上海率先开展商业银行创投类贷款试点
为切实解决科技“卡脖子”等问题,国家要求“完善金融支持创新体系,促进新技术产业化规模化应用”,但与此...
2021-03-03
视频|李东生谈企业未来重点业务:发展战略很清晰 继续提升产能
视频加载中,请稍候 自动播放 play李东生向前向后全国两会即将召开,作为全国人大代表,TCL创始人李东...
2021-03-03
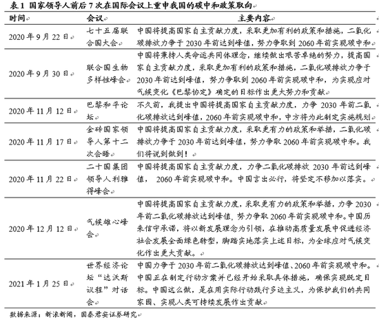
国泰君安:碳中和下钢铁板块迎来重要投资机会
摘要【国泰君安:碳中和下钢铁板块迎来重要投资机会】市场仍处在预期21年我国粗钢产量能否压减阶段,而我们...
2021-03-03
“英特尔侵犯芯片专利被判赔22亿美元”上热搜 网友:芯片涨价不
北京时间3月3日凌晨,美国英特尔公司被裁决侵犯他人半导体制造专利,需要赔偿21 75亿美元。随后, 英特尔...
2021-03-03
马媒:中国两会 北京将展示后疫情的经济自信
原标题:马媒:中国两会,北京将展示后疫情的经济自信马来西亚《星报》3月2日文章,原题:中国两会,北京将...
2021-03-03
快讯:广电系快速拉升 歌华有线直线涨停
热点栏目自选股数据中心行情中心资金流向模拟交易客户端3月3日消息,广电系快速拉升。截止发稿,歌华有线涨...
2021-03-03
日媒:为脱困出新招 日本酒店业推长期住宿项目
原标题:日媒:为脱困出新招 日本酒店业推长期住宿项目参考消息网3月3日报道 据日本《读卖新闻》3月2日报...
2021-03-03
宝龙地产高开5.56%创历史新高 2020年收入上升约36.3%
热点栏目自选股数据中心行情中心资金流向模拟交易客户端宝龙地产(1238 HK)高开5 56%报6 65港元,创历史...
2021-03-03
全国人大代表吕亮功:加强产业顶层设计 大力发展可降解材料
原标题:全国人大代表吕亮功:加强产业顶层设计,大力发展可降解材料2021年全国两会前夕,澎湃新闻从全国人...
2021-03-03
美参议院投票通过拜登政府白宫经济顾问委员会主席提名
原标题:美参议院投票通过拜登政府白宫经济顾问委员会主席提名当地时间3月2日,美国国会参议院投票通过拜登...
2021-03-03
一拖股份A股涨停H股涨超10% 公司表示不存在未披露重大事项
热点栏目自选股数据中心行情中心资金流向模拟交易客户端3月3日消息,一拖股份A股涨停,H股涨超10%。此前公司...
2021-03-03
英特尔侵犯芯片制造专利 被判赔21.75亿美元巨额罚金
原标题:21 75亿美元!英特尔侵犯芯片制造专利需赔巨额罚金澎湃新闻记者 姚晓岚 综合报道3月3日,据路透...
2021-03-03
中银国际:预计市场对风电光伏征求意见稿反应负面 建议买入这些股
智通财经获悉,中银国际发布研究报告称,昨晚(3月2日)能源局公布2021年风电光伏开发的征求意见稿。该行预...
2021-03-03
快讯:有色板块拉升冲高 神火股份等多股涨停
热点栏目自选股数据中心行情中心资金流向模拟交易客户端3月3日消息,有色板块拉升冲高。截止发稿,神火股份...
2021-03-03
董明珠再度建议:提高个税起征点至1万元/月
新京报贝壳财经讯(记者 陈维城)2021年两会即将开幕,全国人大代表、格力电器董事长兼总裁董明珠日前透露...
2021-03-03
广电系板块异动 歌华有线涨停
投资研报【碳中和动态】氢能重卡发展势头迅猛,这家公司早布局!广东省要求电网全额消纳风光新能源>>【新能...
2021-03-03
36433条
上一页
1
..
221
222
223
224
225
226
227
228
229
..
1458
下一页
最新文章
从星际飞船船长到电动自行车推销员: 与威廉·沙特纳的对话
韩国已经在进行区块链爆炸
如果你没有管理策略,你的数据就没用了
调查显示,这些公司将产生下一波企业家浪潮
尽管科技股下跌,Netflix仍在上涨
您是否已尽一切努力为这个销售旺季准备在线公司?
企业家可以通过三种方式使用AI来促进业务发展
2019将为芯片制造行业准备什么?
数字双胞胎的量子飞跃
精彩推荐
苹果WWDC主题演讲中的所有重要内容
微软的巴厘岛项目试图让你控制你的数据
区块链技术在东南亚的作用越来越大
如何掌握社交媒体营销2019年
如何破解亚洲竞争激烈的电子科技行业
机器学习如何创造一个更精英、更少偏见的就业市场
图文观赏
秒杀网红款,火爆朋友圈的匈牙利鹅绒被到底好在哪里!
错误的更新砖耐克 “自动系带” 智能鞋
Google Home和Amazon Echo可以存储您的语音记录。这是它们可以用来对付你的时候。
测试成功用户体验的一个指标
将AI整合到招聘中如何使面临劳动力危机的公司受益
为什么聊天机器人很好,不,他们不会夺走你的工作
绿色云计算: 每个质量保证都应该知道的技术
人工智能如何改变中小企业的商务旅行
这个机器人真空吸尘器在你工作的时候打扫你的房子
热门推荐
零工经济如何帮助促进多样性
为什么潮流正在转向能源部门
4人工智能趋势值得关注2019年
这位连续的企业家厌倦了文书工作,他建立了一个聊天机器人来帮助其他人进行管理工作
Salesforce的创新生产力解决方案如何帮助团队更快地完成更多工作
市场能否提供小企业所需的综合金融科技工具?
友情链接:
百度地图
融道中国
自助投稿
山西商业网
大军事网
中国白银理财网
科技金融网
贵州热线
万隆金银理财网
百度地图
大事中国
中国啤酒网
巴中房产网
深圳都市网
南方站长网
版权所有:融道网