原标题:碳中和:吹响能源革命号角
来源:中信建投证券研究
文|万炜 高兴
摘要
我国一次能源以煤为主,未来有望加速转向非化石能源
近年来我国一次能源消费总量呈逐步上涨趋势,2019年我国一次能源消费量为48.7亿吨标煤,同比增长3.3%,其中原煤占比高达57.7%。我国受限于自身资源禀赋,石油及天然气对外依存度逐年提升,全面转向油气化存在一定困难。目前我国风电及光伏装机占比处于世界领先水平,相关产业链也较为完备,我们预期我国能源结构转型将跨过油气时代直接步入清洁能源时代,新能源装机快速提升替代燃煤发电将是我国能源结构转型中至关重要的一环。
碳中和吹响能源革命号角,2060年非化石能源占比有望超过80%
根据清华大学、中国石油经济技术研究院、国网能源研究院等权威机构预期及我们对于未来我国能源结构演变的估计,我们建立能源供需平衡模型,预期2030年我国一次能源消费总量达峰,峰值为58.78亿吨标煤。此后一次能源消费逐步下降,非化石能源占一次能源比重快速提升,至2060年占比超过80%。从碳排放角度来看,我们预期在2030年碳达峰之时我国二氧化碳排放总量为102亿吨,至2060年下降至13.8亿吨,届时这部分二氧化碳有望通过森林碳汇、碳捕捉及碳封存等技术予以吸收对冲,从而实现2060年碳中和的目标。
电力行业脱碳将是碳达峰碳中和的胜负手
目前我国电力行业碳排放量居于各行业之首,当前我国碳减排最迫切的需求在于通过清洁能源发电替代燃煤发电。依据我国电力供需平衡模型,我们预计2030年前后我国燃煤发电装机有望达峰,峰值为12.9亿千瓦,此后装机规模及利用小时均逐步下降;2060年风电及光伏装机占总装机比重有望超过70%。由于风光装机占比提升对电网稳定运行提出了更高要求,我们判断未来电力辅助服务市场及储能装置均有进一步提升空间。根据我们的2060年日度电力负荷平衡模型测算, 2060年储能装机有望占发电侧总装机的19.9%,成为电力系统中不可或缺的组成部分。
零碳电力先行,CCS+森林碳汇将最终实现碳中和
综上所述,我们预期在清洁能源装机快速提升的推动下,我国二氧化碳排放量有望快速下降,届时CCS+森林碳汇将最终实现碳中和。我们建议大家重点关注零碳电力、储能、节能行业、碳捕捉碳汇集以及氢能产业链的投资机会。
风险分析:政策推进力度不及预期风险;相关行业技术变革风险。
正文
我国一次能源以煤为主,未来有望加速转向非化石能源
我国一次能源以煤为主,石油天然气对外依存度较高
近年来我国一次能源消费总量呈逐步上涨趋势,但增速有所回落。2019年国内能源消费为48.7亿吨标准煤,同比增长3.3%;其中原煤消费占能源消费总量57.7%,原油消费占能源消费总量18.9%。未来在碳达峰及碳中和政策的引导下,我国有望加快调整优化产业结构、能源结构,推动化石能源消费尽早达峰,同时大力发展新能源,使得水电、核电、风电占消费能源总量比重逐年增长,降低能源消费带来的碳排放。

从一次能源结构变化趋势来看,欧美发达国家普遍经历了煤炭时代到油气时代的能源转型历程,部分国家正在大力推动风电、光伏等新能源装机的快速发展,以期实现油气时代到清洁能源时代的跨越。以美国为例,从1950年至2019年,煤炭占一次能源的比重从35.7%下降至11.3%,相对应的天然气占比从17.3%提升至32.1%,可再生能源占比从8.6%微增至11.3%。考虑到美国核电发展较为迅捷,其化石能源占比从1950年的91%下降至80%,整体能源结构仍对化石能源依赖较高,仍处于油气时代的阶段。
从我国一次能源结构来看,从1962年至2019年,煤炭占一次能源的比重由89.2%下降至57.7%,仍是我国一次能源的主要来源。水能、核能、风能等非化石能源占比从3.2%提升至15.3%,仍处于快速增长阶段。

由于我国本身“富煤、贫油、少气”的资源禀赋,随着一次能源需求不断提升,我国石油及天然气对外依存度持续增长,目前已处于较高水平。与之相对的是,我国风电及光伏装机占比处于世界领先水平,且得益于新能源装机的持续增长,我国自身风电及光伏产业链也处于世界领先水平。考虑到当前碳达峰及碳中和的政策催化,我们预期我国能源结构转型将跨过油气时代直接步入清洁能源时代,新能源装机快速提升替代燃煤发电将是我国能源结构转型中至关重要的一环。

我国当前二氧化碳排放量维持高位,结构与欧美有所不同
从各国碳排放量占比来看,受近年来我国经济总量快速增长、一次能源消费总量不断提升的影响,我国占世界二氧化碳排放总量的比重不断提升。美国的二氧化碳排放量近30年基本维持稳定在60亿吨左右,占世界碳排放比重的17.7%。得益于清洁能源占比的不断提升,欧盟的碳排放总量从1990年的40亿吨稳步下降至2018年的31.5亿吨。
对比2018年数据,从分业务部门的碳排放结构来看,中国的电力和热力部门和工业部门的碳排放占比分别达51%、27.9%,均高于世界平均水平。对比西方发达国家来看,欧盟的电力和热力部门和工业部门的碳排放占比分别为33%和13%,美国的电力和热力部门和工业部门的碳排放占比分别为35%和10%,远低于我国的相应占比。我国电力和热力部门碳排放占比较高主要系发电量仍以煤电为主,凸显零碳电力发展的紧迫性和必要性。
从分能源口径的碳排放数据来看,中国煤炭消耗导致的碳排放占比高达79.8%,远高于欧盟的27.9%和美国的23.2%,也高于世界平均水平44.1%。同样作为化石能源,煤炭的碳排放强度远高于石油及天然气,我国以煤为主的资源禀赋也在一定程度上对我国节能减排提出了更高的要求与挑战。

为了进一步细分我国分工业部门的碳排放情况,我们选取中国碳核算数据库(简称:CEADs)的碳排放数据予以进一步分析。CEADs的统计口径整体上接近统计局的行业划分,与国际能源署(简称:IEA)有一定的区别。根据CEADs数据显示,我国近年来二氧化碳排放量维持在90亿吨以上,碳排放量最多的三个部门为生产和供应的电力、蒸汽和热水、黑色金属冶炼、非金属矿产与运输、仓储、邮电服务部门,其中2017年生产和供应的电力、蒸汽和热水部门碳排放量41.43亿吨,占全国总碳排放量42.59%。此处数据与IEA略有区别,或是由于CEADs统计口径未包括电网系统线损因素所致。其他行业中,黑色金属冶炼及压延加工业碳排放量16.77亿吨,占全国总碳排放量17.24%,非金属矿产部门碳排放11.71亿吨,占全国总碳排放量12.03%。整体而言,电力、钢铁、水泥、交运及化工等行业部门是我国碳排放的主要来源。

碳中和吹响能源革命号角
碳中和的基本概念及技术路线
碳中和是指通过各类技术应用,抵消自身产生的二氧化碳或温室气体排放量达到相对“零排放”的过程。其并不是要求绝对的净零排放,而是可以通过植树造林和一些积极的技术活动来抵消人类活动产生的CO2,通过碳排放和碳去除达到平衡的效果。要实现碳中和的目标,我们需要通过政策性的措施降低碳排放,并采取技术手段针对难脱碳行业的排放问题进行对冲。目前我国已在发电行业推动碳排放权交易配额总量设定与分配实施,引入碳配额等交易政策推动企业实现节能减排。未来从技术路线角度出发,我们预期脱碳路径主要包括以下三类:
碳捕集与封存技术(CCS):将工业生活活动所产生的二氧化碳收集起来,并用各种方法储存以避免其排放到大气中。这种技术被认为是未来大规模减少温室气体排放、减缓全球变暖较为经济、可行的方法。
提升各部门电气化率:在交通、建筑以及工业生产部门提升电气化率,通过使用清洁能源电力替代化石能源,进而减少碳排放量。例如在工业领域中,把工业锅炉、工业煤窑炉的用煤改为用电,大力普及电锅炉,减少化石能源的燃烧,可以实现零污染、零碳排放。
改变工业生产流程:我国属于制造业大国,但是现有的生产流程对煤炭、石油等能源依赖度较高,通过改进生产流程可以有效降低碳排放,例如在钢铁生产中推广应用氢气还原铁的新技术流程(氢能来自于清洁电力生产提供)、航空运输中使用生物航空燃油等。

碳中和对我国能源需求结构的演变
根据清华大学气候变化与可持续发展研究院、中国石油经济技术研究院、国网能源研究院作出的预测,我国的一次能源需求将2030-2035年前后达峰,一次能源需求峰值有望控制在56-60亿吨标准煤左右。
此后,用能结构升级叠加节能潜力释放将推动能源利用效率持续提升,单位GDP能耗水平有望于2040年以后达到世界先进水平。在保持经济稳步增长的前提下,一次能源总需求2050年下降至50亿吨标准煤左右的水平,2060年下降至46亿吨标准煤水平,其中终端能源需求2060年下降至24-31亿吨标准煤的水平。

在一次能源结构方面,随着风能、太阳能的发展,非化石能源在一次能源中占比将快速上升,2019年就已经接近此前预定“十三五”末15%的水平。根据国网能源研究院的预测,非化石能源占比有望在2035年前后超过煤炭,2040年左右超过50%,成为我国能源供应的主体,2060年非化石能源占一次能源比重有望达到约80%。其中风能、太阳能成为主要的非化石能源品种,2050年占一次能源需求总量比重分别为26%和17%,2060年进一步提升至31%和21%。在终端能源品种结构方面,由于电力深度脱碳并且作为可再生能源的载体,电气化将成为实现碳中和的关键。电能占终端能源消费比重2025年、2035年、2050年、2060年有望分别达到约30%、45%、60%、70%。分部门来看,工业部门电气化率稳步提升,2060年电气化率从2020年的26%提升至69%;建筑部门电气化水平最高、提升潜力最大,2060年电气化水平提升至80%;交通部门电气化水平提升最快,将从2020年的3%提升到2060年的53%。
根据上述权威机构预期及我们对于未来我国能源结构演变的估计,我们建立2030年至2060年我国一次能源供需平衡模型如下所示。根据模型测算,假定未来十年我国单位GDP能耗复合增速为-2%(2019年为-2.6%),GDP复合增速为3.8%,对应2030年我国一次能源消费总量为58.78亿吨标煤,这一数据与主流机构预期的58~60亿吨标煤耗的数据较为吻合。我们预测一次能源消费总量在2030年达峰后,会保持稳步下降趋势;能源供给结构中原煤占比快速下降,非化石能源占比快速提升。我们预测到2060年,非化石能源占一次能源比重超过80%,化石能源中天然气占比相对较高,碳排放强度较大的原煤占比相对较低。

我们依据一次能源结构,推算分能源类型的碳排放趋势如下图所示。我们预期在2030年碳达峰的时点,我国二氧化碳排放总量达102亿吨,较当前排放情况略有提升,煤炭仍是二氧化碳排放的主要来源。此后随着非化石能源发电装机占比提升、工业电气化率不断增长,电力耗煤及其他工业耗煤快速下降。我们预期到2050年,我国二氧化碳排放总量有望降至27.8亿吨,到2060年有望降至13.8亿吨。届时这部分二氧化碳有望通过森林碳汇、碳捕捉及碳封存等技术予以吸收对冲,从而实现2060年碳中和的目标。

我国碳市场发展现状及未来碳价走势预期
我国碳市场发展及当前交易情况
碳排放交易是控制温室气体排放的重要政策性工具,其重要特点是其引入市场机制来降低整体温室气体减排成本。碳市场分为配额交易市场与国家核证自愿减排量(CCER)市场。
配额交易是政府为完成控排目标采用的一种政策手段,即在一定的空间和时间内,将该控排目标转化为碳排放配额并分配给下级政府和企业,若企业实际碳排放量小于政府分配的配额,则企业可以通过交易多余碳配额,来实现碳配额在不同企业的合理分配,最终以相对较低的成本实现控排目标。
作为补充,在配额市场之外引入自愿减排市场交易,即CCER交易。CCER交易指控排企业向实施“碳抵消”活动的企业购买可用于抵消自身碳排的核证量。“碳抵消”是指用于减少温室气体排放源或增加温室气体吸收汇,用来实现补偿或抵消其他排放源产生温室气体排放的活动,即控排企业的碳排放可用非控排企业使用清洁能源减少温室气体排放或增加碳汇来抵消。抵消信用由通过特定减排项目的实施得到减排量后进行签发,项目包括可再生能源项目、森林碳汇项目等。


2011 年,国家发展改革委设立碳配额交易试点区域,北京、上海、深圳、重庆、广东、天津、湖北7个省市成为试点区域。其中深圳的碳排放交易所在2013年率先建立,其余交易试点也在2014 年年中之前相继建立。2020年11月20日,生态环境部发布关于公开征求 《2019~2020 年全国碳排放权交易配额总量设定与分配实施方案(发电行业)》及相关文件意见的通知,将以电力行业为突破口,启动上线交易的各项准备工作。《2019~2020年全国碳排放权交易配额总量设定预分配实施方案(发电行业)》意见稿在此前发布的《全国碳排放权交易市场建设方案(发电行业)》基础上,进一步明确了管理单位、配额总量的确定和分配方式、配额分配等内容。此外,实施方案还针对重点排放单位的合并、分立和关停制定了相关措施。《实施方案》同时还提供了2019-2020年燃煤、燃气机组配额分配和各类机组碳排放基准值。
2021年1月5日生态环境部发布了《碳排放权交易管理办法(试行)》,并于2月1日起实行,《办法》指出生态环境部组织建立全国碳排放权注册登记机构和全国碳排放权交易机构,正式开启全国碳排放权交易系统。管理办法明确属于全国碳排放权交易市场覆盖行业且年度温室气体排放量达到2.6万吨二氧化碳当量的企业应当被列入温室气体重点排放单位。办法指出,全国碳排放权交易市场的交易产品为碳排放配额,生态环境部可以根据国家有关规定适时增加其他交易产品;碳排放权交易应当通过全国碳排放权交易系统进行,可以采取协议转让、单向竞价或者其他符合规定的方式。此外,碳排放额分配以免费分配为主,可以根据国家有关要求适时引入有偿分配。在CCER抵消方面,办法规定重点排放单位每年可以使用国家核证自愿减排量抵销碳排放配额的清缴,抵销比例不得超过应清缴碳排放配额的5%。相关规定由生态环境部另行制定。
生态环境部数据显示,自2013-~2014 年全国7个碳配额交易试点交易所相继建立起,至2020年8月,累计配额成交量约4.06亿吨二氧化碳当量,CCER成交量约2 .4亿吨,成交额约为 92.8亿元。共有2837家重点排放单位、1082家非履约机构和11169个自然人参与试点碳市场。
现行试点交易:各区域价格不一,一般在20~50元之间
2019年全国碳市场配额总交易量8819万吨,配额总交易额19.74亿元。六大碳排放权交易所中,北京碳排放权配额成交均价最高,2020年北京碳配额成交均价达到87.13元/吨,上海配额总体均价在40元/吨左右,广东碳配额成交量最高,2020年达到3211万吨,成交均价27.22元/吨,天津、重庆和福建的碳排放权交易价格较低,且价格的波动性较强;其他试点市场的价格整体水平为20~50元/吨。

CCER交易:交易价格暂时低于配额
由于《碳排放权交易管理办法(试行)》中规定企业可用CCER抵消比例不得超过企业总碳排放的5%,且目前碳配额免费分配,发放量大,同时企业自身减排潜力较为充裕,使企业对CCER的需求有限,因而导致CCER价格远低于碳配额价格。未来随着碳交易市场的成熟、配额发放的收紧以及CCER抵消比例的放松,两者价格将逐渐统一,且碳价将随着政策收紧而逐年上升。
2019年全国CCER年度总成交量4321.49万吨,CCER交易以上海碳交易市场为主,多采用协议转让的交易方式,2019年上海CCER均价长期维持在4-7元/吨,成交量1512.52万吨。北京2018 CCER交易量164.6万吨,成交均价约为5.55元/吨。

未来碳价走势预期
我们判断随着未来政策力度的不断加码,碳排放配额的分配比例不断下行,叠加相关交易机制的理顺,CCER交易价格有望逐步和配额价格趋同,最终形成一个统一的碳价格。但随着碳中和政策的不断推动,各行业碳排放基准线将逐步归零,理论上新增的零碳电力可能将不会获得碳收益。未来各行业将形成碳资产或碳负债,对于难脱碳行业,其需要向负碳排放的行业(森林碳汇等)购买碳资产以平衡自身的碳负债,或者通过CCS(碳捕捉+封存)技术实现脱碳。所以我们判断,长远来看碳资产价格有望于CCS技术的成本趋同。
国碳论坛、ICF国际咨询公司开展的2020年中国碳价调查中,收集了数百名利益相关方对中国碳价未来的预期,汇集了各利益相关方的最佳预期——全国碳市场的平均价格预期从2020年的49元/吨升至2025年的71元/吨,并在2030年增至93元/吨,2050年的平均碳价预期为167元/吨。
森林碳汇方面,目前在我国还处于试点阶段,北京的森林碳汇交易价格区间为15-38元/吨。森林碳汇的应用程序较为复杂,审批手续比较繁琐,也在一定程度上限制了其快速推广和活跃交易。根据中科院植物所所长方精云团队模型预测——中国森林的生物量碳储量在2005年到2050年之间将累积增加35.5亿吨,这意味着到2050年中国森林将是一个稳定且显著的生物量碳汇。2019年,中国森林面积2.2亿公顷,森林覆盖率23.0%,森林蓄积量175.6亿立方米。据评估,目前总共还有4000多万公顷土地可以用来扩大森林面积,我国森林覆盖率最大潜力有可能达到28%左右,对应森林蓄积量约285亿立方米。根据目前已有数据,不同树木品种在其不同的生长阶段吸收二氧化碳的能力存在较大差异,通常生长期的林木年化吸收二氧化碳的能力约为1吨/亩。假定未来我国森林面积达到2.6亿公顷,其中25%的面积处于生长期(相应森林结构处于动态更新中),对应森林碳汇有望达到9.75亿吨。
之前的测算模型显示,2060年我国仍会有13.8亿吨二氧化碳排放,假定森林碳汇为9.75亿吨,还需要对剩余的4.05亿吨二氧化碳进行碳捕捉及碳封存以实现碳中和。在《可完成的任务》基于全球碳捕集与封存倡议的研究显示,不同部门应用中的碳捕集成本可能存在显著差异,如在甲烷重整中可低至每吨二氧化碳12美元,钢铁生产中每吨二氧化碳约60美元,水泥生产中约90美元。对于全球而言,陆上运输加封存的成本为每吨7-12美元,海上运输加封存的成本为每吨16-37美元。
据麦肯锡公司2008年发表的一份研究显示,2012年到2015年启动的CCS示范项目的总成本,将在每吨二氧化碳84美元到127美元左右,2020年之后将降至每吨49美元到70美元。
对于发展中国家,煤基近零排放项目以及中欧CCS合作行动(COACH)认为,发展中国家的CCS项目可能会具有成本上的优势,大规模CCS项目的全部成本可能在每吨二氧化碳35美元到42美元左右。根据中科院武汉岩土力学研究所的研究,中国有丰富的碳封存容量,封存成本估计介于渤海湾的每吨2美元到鄂尔多斯盆地的每吨10美元之间,考虑到中国的经济和工业部门的巨大规模,中国的碳捕集成本可能会进一步降低。如要实现每年封存10亿吨碳封存量,各种应用领域中碳捕集、运输和封存的总成本平均值可能在每吨二氧化碳55美元左右,未来远期碳价有望向碳捕捉成本趋近靠拢,我们预期其价格区间为200~400元人民币/吨二氧化碳。
电力行业脱碳将是碳达峰碳中和的胜负手
电气化+零碳电力将是各行业降低碳排放的重要手段
通过前述内容,我们可以看到,目前我国电力行业碳排放量居于各行业之首,且煤电占我国发电量比重仍在60%以上。当前我国碳减排最迫切的需求在于通过清洁能源发电替代燃煤发电,从而降低电力行业的碳排放。在此基础上,针对各个难脱碳的工业领域,通过采用零碳电力供应+电气化的生产流程,可以显著降低其碳排放强度。
以钢铁行业为例,根据CEADs的数据,黑色金属冶炼行业碳排放占2017年全国二氧化碳排放总量的15%左右,其中主要碳排放来自钢铁冶炼环节。目前我国钢铁行业90%以上的产能是采用高炉技术生产的长流程钢。使用废钢和电力的电炉技术生产的短流程钢仅占生产总量的9%,并主要用于生产高端特殊钢制品。按照目前中国电力系统的平均碳排放强度计算,高炉钢生产路线的碳排放强度约为每吨钢铁2.1吨CO2,而电炉钢生产路线的碳排放强度只有每吨钢铁0.5吨CO2左右。
根据上述数据可以看出,电炉钢(即短流程钢)比高炉钢(即长流程钢)碳排放强度低很多,因此通过提升短流程钢在钢铁冶炼行业的占比可以有效降低碳排放强度。而如果改变工艺流程,譬如采用还原剂直接还原生产铁,也有助于降低全生产流程的碳排放,具体降幅则取决于还原剂是否来自零碳电力。
综合而言,目前长流程高炉炼钢的吨钢碳排放为2.0~2.1吨二氧化碳(取决于是否使用零碳电力),如果采用甲烷做还原剂,其吨钢碳排放降低至0.6~1.1吨二氧化碳;如果采用氢气做还原剂,其吨钢碳排放为0~2.1吨二氧化碳(取决于制备氢气是否产生碳排放);如果是电炉短流程炼钢,其吨钢碳排放仅为0~0.5吨二氧化碳.未来随着电力行业低碳化,钢铁行业或将依托氢气流程及电炉流程降低碳排放。

非化石能源+碳捕捉推动电力深度脱碳
我国发电总量稳步提升,从2015年的57399亿千瓦时到2020年的76236亿千瓦时,复合增长率4.19%。电气化率提升和发电量不断增长导致碳排放总量增加,截取2015-2017年的数据分析,碳排放量由38.37亿吨上升至41.43亿吨。
对于碳排放占比最大的火电而言,单位发电量二氧化碳排放量总体呈下降趋势,主要原因系中国针对燃煤火电机组采取了超低排放改造措施以及逐步关闭小型燃煤电厂取得了成效。《中国煤电清洁发展报告》指出2016年火电单位发电量二氧化碳排放量比2005年下降21.6%,倒算得到2005年火电单位发电量二氧化碳排放量为1004克/千瓦时;根据《电力发展“十三五”规划》、《中国煤电清洁发展报告》以及中电联给出的数据计算可得2015、2016和2018火电单位发电量二氧化碳排放量分别为869、822、841克/千瓦时。

根据前面我们得出的结论,即使考虑到储能情况下,电力行业仍需要保持少部分化石能源机组进行调峰调频、应急响应,因此实现电力行业零排放主要有以下两点:
提升非化石能源发电占比。前面我们得出的结论,2060年我国风电、光伏、水电、核电、生物质等非化石能源将占到总体电量的80%以上,零碳电力将是电力行业降低碳排放的最有效路径。
提升发电效率,碳捕捉技术。在保留的化石能源中,优先使用高参数大容量的先进燃机,降低煤耗使度电排放强度保持较低水平。未来此类机组需要加装一定比例的碳捕捉装置,降低碳排放强度。关于碳捕捉成本业内有较多讨论,综合而言目前电力行业碳捕捉+封存的全流程成本预期为300~400元/吨(考虑系统能耗),BP认为未来碳捕捉及封存成本有50%以上的下降空间。
结论:度电成本变化不大
假设2060年我国所发电量中包括10%左右的化石能源,需要通过碳捕捉技术脱碳,根据目前水平煤电约0.9吨/MWh和气电约0.4吨/MWh来计算,在不考虑技术重大进步的情况下,碳捕捉使得平均度电成本上升约2分钱左右。但随着光伏、风电的技术进步,未来整体发电成本还有下降空间,应该能够抵消由此带来的碳捕捉成本。

煤电装机2030年达峰,未来光伏风电将成为主力机组
依据我国用电量需求增长预测模型,叠加相关权威机构对风电、光伏装机增长的预测和我们对于非化石能源占一次能源比重的推算,我们对未来电力行业装机及电量规模和结构预测如下。我们预期2030年前后我国燃煤发电装机有望达峰,峰值为12.9亿千瓦,此后装机规模及利用小时均逐步下降,成为电网调峰辅助能力的重要组成部分。
水电装机增长有望趋缓,2030年预期为4.68亿千瓦,之后逐步达到5.58亿千瓦的经济开发容量。核电仍有望保持快速增长,2020至2030年间预期年化新增装机为900万千瓦左右,2030年至2050年的年化新增核电装机有望达1200万千瓦。
风电及光伏在2020至2030年间,有望分别维持年化2900万千瓦、8500万千瓦的装机增速,并在未来得益于储能装置降低调峰成本,装机增长进一步提升。到2030年时,我们预期风电及光伏装机分别为5.7亿、11亿千瓦,满足政策对于2030年风电光伏装机合计达12亿千瓦以上的预期。到2050年,风电及光伏装机分别为13.3亿、29亿千瓦;到2060年,风电和光伏装机分布为16.3亿和36.5亿千瓦,占电力总装机的比重超过70%。

从发电量角度出发,我们预测2030年非化石能源发电量有望占总发电量的比重达到接近一半。后续随着各类清洁能源装机不断增长,化石能源在电力行业中的贡献也将不断下降,电力行业碳排放量有望快速降低。我们预期2030年水电、核电、风电、光伏及生物质发电量分别为17317、9434、11098、12698和4013亿千瓦时,到2050年各自发电量分别为21206、24997、27912、36302和12173亿千瓦时,年化复合增速分别为1%、5%、4.7%、5.4%和5.7%,此时非化石能源发电量已占总发电量比重超过80%。

清洁电力占比提升推动电力系统改革
风电光伏装机占比提升影响电网运行稳定
电力商品作为一类特殊的商品,具备以光速传播、难以大规模储存的特点,因此电网的供电端和用电端必须时时保持供需平衡,以保证电网的稳定和安全。近年来,我国电网规模不断扩大,新能源电源发展迅猛,使我国电源结构、网架结构等发生重大变化。风、光等新能源电源主要出力时间与我国电网需求高峰时段有明显偏差,导致发电端和用电端峰谷不匹配问题愈发严重。
在能此前的报告中,我们也重点讨论了风电及光伏装机占比提升对电网调节力提出的挑战。从发用电动态平衡的角度来看,风电及光伏发电出力受自然资源禀赋影响较大,且在不同地区不同气候环境出力曲线都有不同。我们选取典型项目负荷率变化来看,风电出力呈现“夜峰昼谷”的特性,其出力高峰往往集中于夜间。在晴天,光伏出力呈现“单峰”的特性,在中午12时到14时之间出力较大,晚20时到早5时无出力。

而从用电负荷来看,城市电网负荷通常有早晚2个高峰,根据某区域典型电网负荷曲线来看,早高峰多出现在上午9-10点,晚高峰多出现在18-19点。由此可见,新能源发电出力与用电峰值之间存在一定的时间不平衡,而美国加州的鸭子曲线便是发用电出力不平衡的典型代表。下图所示曲线是用电侧负荷减去光伏总出力所得到的负荷曲线,可以看到随着时间推移、光伏装机的不断增长,负荷曲线在中午12时至下午3时光伏出力较大的时点快速下降,而从下午6时起又快速提升(光伏出力逐步归零),形成类似鸭子的剪影,相当于其他电源出力在此时间段必须迅速增加才能弥补光伏出力下降的缺口。鸭子曲线的出现对电网的安全稳定运行提出了更高的挑战,美国加州地区也在通过提升电网调峰能力(抽水蓄能、电化学储能等)和能源需求侧管理(虚拟电厂等)手段来应对。

由前述可知,如果电网内新能源装机占比不断上升,如果不能像我国的青海甘肃等省份或者德国丹麦那样依托其他区域电网进行负荷调节的话,势必会对自身电网的稳定运行造成挑战,从而要求电网进一步提升调峰能力。如果以我国作为一个整体电网来考量,那么周边没有任何国家能够对我国的发用电波动进行调峰,在现有装机结构和技术条件下,如果不考虑储能装置的大规模应用,新能源发电装机存在理论上的天花板。
电力辅助服务市场将是引导新能源有序消纳的重要一环
电力市场辅助服务是除发、输、配、用外,由发电企业、电网经营企业、电力用户和售电主体为维护电力系统的安全稳定运行,保证电能质量所提供的服务。电力辅助旨在解决电网运行中的各种意外波动,保持电网两端供需平衡,稳定关键物理参数,使电网稳定安全的运行。
经过十余年发展,我国电力辅助服务市场的服务内容逐渐明确。从提供服务的性质进行分类,电力辅助可分为有功、无功、黑启动三类,其中有功内涵最为丰富,可进一步细分为调峰、调频、备用三大类有功服务。从是否获得补偿的角度进行分类,辅助服务也可分为无偿辅助服务和有偿辅助服务。有偿电力辅助服务通过在中长期市场和电力现货市场进行交易,交易价格受市场供需情况和成本等因素影响,双方达成交易后由服务提供者向服务购买者提供对应时段的电力辅助服务。现阶段市场上主要交易品种为深度调峰、自动发电控制(AGC)和旋转备用。

调峰:
调峰服务指发电机组在规定的处理范围内,为了跟踪负荷的峰谷变化而有计划的、按照一定调节速度进行的发电机组出力调整所提供的服务。我国现有电源结构下,发电端和用电端均有不同的峰谷特征,而调峰服务的目的正是解决发电端和用电端峰谷不匹配问题。
具体来看,调峰主要指具备控制自身发电功率能力的煤电、气电、抽水蓄能水电、生物质发电等电源,根据电网负荷变化灵活调节自身发电功率,使电网发电端与负荷端时时保持供需平衡的一类服务。调峰服务并非总是有偿的,在电源机组的正常运行功率范围内,电源应当为电网提供无偿调峰服务,仅当电源发电功率低于有偿调峰基准线时,电源被视为挤压自身发电能力为电网提供调峰服务,此时应当由超发电量的电源予以经济补偿。我国供电格局整体宽松,因此现阶段主要有偿调峰服务类型为煤电实时深度调峰,旨在调低火电发电功率,从而给新能源电力消纳留出足够空间,
调频:
我国电网工频为50赫兹±0.2赫兹,但在电网正常运行过程中,负荷端的不断变化会引起电网频率随之变化,为稳定整个电网的工频在50赫兹左右,发电端需要随之调整自身出力大小。这种当电力系统频率偏离目标频率时,发电机组通过调速系统的自动反应,调整有功出力减少频率偏差所提供的服务就是调频服务。根据调频目的、参与调频对象、调节周期等因素的差别,调频服务可分为一次调频、二次调频和三次调频。一次调频是外界负荷波动时,机组调速器自动参与调节作用,改变各机组所带负荷,尽力减少电网频率的变化。一次调频的特点是调控周期短、所有机组参与、非人为调节、属于有差调节。二次调频指通过人为控制使某个或某些机组,依靠变频器精准匹配负荷需求,从而使电网频率精准保持定值。二次调频特点是调控周期中等、部分机组参加、人为调节、无差调节。三次调频是根据负荷预计曲线,各厂机组按计划出力曲线调整,使电力分配达到最优状态。三次调频特点是调控周期长、人为调节。

备用:
备用服务指为了保证可靠供电,电力调度交易机构指定的发电机组通过预留发电容量所提供的服务。备用分为旋转备用和非旋转备用,目前我国只对旋转备用进行补偿。旋转备用特指运行正常的发电机维持额定转速,随时可以并网,或已并网但仅带一部分负荷,随时可以加出力至额定容量的发电机组。非旋转备用则指发电机平时处于未开机状态,接到指令后方开机并网,提供备用容量。
近年来我国辅助服务市场发展十分迅速, 据国家能源局综合司数据显示,2018H至2019H,我国辅助服务参与企业数从3530家增至4566家,同比增长29.35%;装机容量由12.45亿千瓦增至13.7亿千瓦,同比增长10.04%;补偿费用从70.09亿元增至130.31亿元,同比增长85.92%。

从补偿费用的结构上来看,我国最主要的电力辅助补偿费用发生于调峰服务和备用服务。2019H调峰服务补偿费用为50.09亿元,同比增长100.28%,占比38.44%;调频服务补偿费用为27.01亿元。同比增长34.18%,占比20.73%;备用服务补偿费用为47.41亿元,同比增长141.52%,占比36.38%;调压服务补偿费用为5.51亿元,同比增长6.99%,占比4.23%;其他辅助服务补偿费用为0.29亿元,同比增长70.59%,占比0.22%。
从补偿费用的来源上看,补偿费用主要来源于发电机组分摊。具体来看,2019H发电机组分摊支付的补偿费用为114.29亿元,同比增长110.32%,占比87.71%;网外合计方式支付的补偿费用为0.36亿元,同比增长33.33%,占比0.28%;新机差额方式支付的补偿费用为0.79亿元,同比增长203.85%,占比0.61%;考核等其他费用方式支付的补偿费用为14.87亿元,同比增长10.80%,占比11.41%。

从收费端组成结构来看,火电机组收获了绝大多数补偿费用。具体来看,2019H火电机组收费120.62亿元,同比增长89.86%,占发电机组收费总额的94.97%;水电机组收费4.34亿元,同比减少30.45%,占收费总额的3.42%;风光核及其他机组收费合计2.05亿元,同比增长438.95%,占比1.61%。
从付费端组成结构来看,火电机组付费62.65亿元,同比增长73.98%,占当期付费总额的49.33%;水电付费9.28亿元,同比增长78.12%,占当期付费总额的7.31%;风电付费26.72亿元,同比增长163.51%,占当期付费总额的21.04%;光伏付费2.25亿元,同比增长125.00%,占当期付费总额的1.77%;核电付费9.6亿元,同比增长407.94%,占当期付费总额的7.56%。

未来储能将成为平滑新能源出力波动的重要手段
储能技术是指通过某种介质或者装置,把以电能、机械能、热能、化学能为代表的某种能源形式用同一种或者转换成另一种能量形式存储,并基于未来应用需要以特定的能量形式释放出来的一系列技术和措施,包括煤、石油、燃气等化石能源及电力、热能、氢能、成品油等二次能源的存储技术。根据不同能量形式及技术原理,储能技术主要分为物理储能(抽水蓄能、压缩空气储能、飞轮储能等)、电磁储能(超级电容器储能和超导磁储能等)、电化学储能(铅酸电池、锂离子电池、钠硫电池和液流电池等)、热能存储等,其技术特点和应用场景存在差异。

我国发布一系列政策,加速储能技术进步和产业升级,从而推进多能源品种协同发展,加快构建清洁低碳、安全高效的现代能源体系。2017年五部委联合印发《关于促进储能技术与产业发展的指导意见》,从技术创新、应用示范、市场发展、行业管理等方面对我国储能产业发展进行了明确部署。2019年国家电网公司办公厅印发《关于促进电化学储能健康有序发展的指导意见》,明确了国家电网公司对储能的支持和发展的思路。

短期来看,我国储能技术仍将保持抽水蓄能技术为主,电化学储能规模快速增长的局面。据《2019中国储能产业现状分析与展望蓝皮书》显示,截至2019年底,中国已投运储能项目累计装机规模32.4GW,占全球市场总规模的17.6%,同比增长3.6%。其中,抽水蓄能累计装机规模达到30.3GW,占比为93.4%。抽水蓄能相对其他储能方式成本较低、技术相对成熟,短期看来,其在储能应用中的主导地位不会被动摇。电化学储能项目的累计装机规模紧随其后,为1709.6MW,占比为5.3%,同比增长59.4%。
长期来看,储能技术是实现高比例可再生能源接入电网的必要手段,是提高能源利用效率、增加可再生能源利用比例、保障能源安全、推动能源转型的关键支撑技术。一方面,随着储能技术的不断发展,储能技术的成本将持续下降,在未来将成为电网调节的关键技术手段。以电化学储能为例,液流电池从2015年的3500~4000元/(kWh)降至2020年的2500~3000元/(kWh);锂离子电池从2015年的1500~4000元/(kWh)降至2020年的1000~1500元/(kWh),储能成本的快速下降,为其大规模商业化应用奠定了基础。另一方面,我国储能技术产业链逐步完善,已经从材料生产、设备制造、系统集成、资源回收等方面初步建立了较为完备的产业链,并且在主流技术和前沿技术上都有所布局,并培育了以宁德时代、比亚迪、中科储能等为代表的一批技术领先的储能厂商。完善的产业链不仅带来生产规模效应,而且有助于企业自主研发适合市场需求的储能产品,进一步扩展储能技术的应用领域,有助于我国储能产业规模化发展。
基于我们前述模型测算的装机结构,我们针对日度电力系统负荷平衡进行核算,以推断未来储能装置的装机规模。我们预期到2060年,风电、光伏装机占总装机比重分别为22.6%、50.6%,煤电及气电仅作为电网调峰平衡机组维持电网稳定运行。在合理匹配用电负荷变化、风电及光伏出力波动的前提下,我们建立电力供需平衡模型如下所示。

我们将各类装机出力加总,即可得到发电装机总出力曲线,将其与用电需求曲线结合,即可测算储能装置在日度电力供需平衡中的充放电过程。根据模型测算显示,在此条件假设下,储能装置日度间充放电电量基本平衡,其在18时光伏出力归零、用电需求提升的重要节点为电网系统提供约占实时用电负荷近三分之一的电力供应。我们预期在2060年风光装机大幅提升的假设下,储能装机约占发电侧总装机的19.9%,对应装机容量达14.36亿千瓦。未来四十年,电力系统储能有望从当前的百万千瓦级成长为电力系统中不可或缺的组成部分。

不过,即使电化学储能成本下降到较低水平,但由于其本身存在的自放电性质,其储能时间仍然只能在日度之间调节,当出现季度之间的用电需求不匹配时,如果没有充足的装机冗余,电网还是容易出现危机(类似德州大停电)。而如果要实现长期的、季度之间的调节,还有赖于新的能源载体。
电氢耦合——Power to X
传统对氢的认识主要是氢气,密度仅有空气的1/14,是世界上已知密度最小的气体。但实际上氢是宇宙中分布最广泛的物质,构成了宇宙质量的75%,在地球上主要以化合态的形式出现,比如说水。
氢作为一种能源,有非常多的优点:
一、热值高。氢燃烧的热值高居各种燃料之冠,每千克氢燃烧放出的热量为1.4×108J,约为汽油的3倍,酒精的3.9倍,焦炭的4.5倍。
二、氢为燃料最洁净。氢的燃烧产物是水,对环境不产生任何污染。
三、资源丰富。以水为原料,电解便可获得,资源量相对于目前主要的化石能源也更为丰富。
正因为有这些特点,氢可以作为一种优质的二次能源,与电耦合在一起,在多个难脱碳的领域和场景应用。在实现电力行业深度脱碳后,通过电解方式从水中制备而成的氢气被称为“绿氢”,由于电解所使用的电能完全来自可再生能源,氢能能够实现零碳生产。“绿氢”能够广泛的应用在储能、工业、交通、建筑及碳捕捉方面。

氢能可作为跨季节的长期储能介质
正如前文所说,风光电等可再生能源大规模推广应用,会因为其供给和用电需求时间并不完全匹配(无论是昼夜还是季节之间)而产生问题,因此必须解决电力储存和调峰调频的需求。在这种情况下,氢的优势使得它可以大规模并且灵活地部署。
一、在电力供过于求的时候,电解水可以将多余的电能转化为氢气。产生的氢气既可用于在电力不足时提供备用能源,也可用于其他行业,例如交通、工业或住宅。
二、氢可以用作长期储能介质。虽然超级电容、电池也可以在一段时间储能,但它们缺乏解决长期,特别是季节性供需失衡所需的功率及时间跨度。除氢以外,抽水蓄能是目前大规模、长期的能量存储方式,但是其发展潜力十分依赖地理条件,限制了其广泛应用。由此看来,氢是长期储能的最佳解决方案。
三、类似于天然气,使用氢(或其化合物)的电源可以快速启停,对于电网调峰起到非常大的作用。另外,电解槽可以向电网提供辅助服务,例如频率调节。

类似LNG,氢能在未来可作为可再生能源进行国际贸易
由于地理、气候等因素,部分国家或者地区不一定能很好地依赖风能或太阳能发电,或者另一些国家或地区的可再生能源资源条件更好,使得可再生能源贸易更加经济。相较于长距离输电会造成能量损失,而且电网与电网之间不一定连通。氢及其化合物具有高能量密度并且可以通过管道或者液化运输,其运输效率几乎能接近100%。
因此或许可以通过新建或者将天然气管道、LNG码头等进行改造,从而实现大规模且长距离地运输可再生能源,推动低成本的跨地区、跨国的可再生能源贸易。
氢能助力交通运输领域脱碳
虽然目前电池电动车(BEV)是主要的交通运输碳减排发展方向,但我们认为未来燃料电池电动汽车(FCEV)也将担负起重要作用,例如氢燃料电池电动车。两种电动车都使用相似和互补的技术,特别适合为不同的细分市场和客户提供服务,燃料电池汽车具有许多明显的好处。
首先,它们与现在传统燃油车辆相似,能够快速(3至5分钟)补充满燃料,而且加氢站等基础设施可以建立在现有的汽油分销和零售基础设施之上,从而增加了消费者的便利性。
其次,单次补充燃料后,可行驶很长的距离,并不弱于传统燃油车辆。
第三,由于储氢系统与电池相比具有更高的能量密度,因此氢燃料电池电动车动力总成成本和重量对储能容量的敏感度较低,这增加了需要大量储能容量车辆(例如重载工程机械或长途运输车辆)使用燃料电池的可能性。
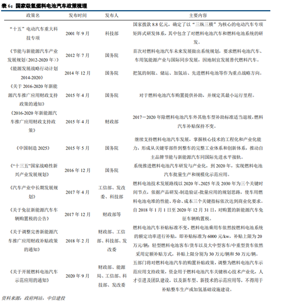
2020年9月,国家财政部、工信部、科技部、发改委、能源局五部门联合下发了《关于开展燃料电池汽车示范推广的通知》,指出截至2020年7月,我国累计推广燃料电池汽车超过7200辆,建成加氢站约80座。工信部也表示将加快推进《新能源汽车产业发展规划(2021-2035年)》的报批发布工作,明确氢燃料电池汽车发展目标、重点任务,促进氢燃料电池汽车产业高质量发展。
而各地方的相关规划已经纷纷出台,比如《北京市氢燃料电池汽车产业发展规划(2020-2025年)》提出,2023年前,力争推广氢燃料电池汽车3000辆、建成加氢站37座;2025年前,力争实现氢燃料电池汽车累计推广量突破1万辆、再新建加氢站37座(共计 74 座)。而《上海市燃料电池汽车产业创新发展实施计划》则提出,2023年实现“百站、千亿、万辆”总目标,即规划加氢站接近100座并建成运行超过30座,加氢网络全国最大,形成产出规模约1000亿元,发展规模全国前列,推广燃料电池汽车接近10000辆。
此外,由于在航运和航空领域,完全实现电气化会比较困难,而用氢制成的合成燃料在航运和航空中的应用也正在探索中。


工业应用及碳捕捉
氢还能够在一些难脱碳的重工业领域实现零碳的过程中发挥重要作用。首先,氢有着极强的还原性,可在直接还原技术中被用作还原剂,以生产零碳钢铁和其他金属。其次,通过燃烧产生的热量也可以广泛应用在水泥、陶瓷、玻璃、造纸等许多工业提供直接热源。
此外在化工行业,基于原油而来的炼化产品和所有的有机化学品都含有氢元素和碳元素。如今化工行业的三大产品合成氨、甲醇以及HVC(高价值化学品,包括轻烯烃和芳烃)都是如此。Power-to-X生产路径是将氢气以及工业排放的二氧化碳作为原料,以零碳电力作为能源,实现了碳的回收再利用。在合成氨生产方面,氢气可以用于哈伯法合成氨工艺;在甲醇生产方面,二氧化碳和氢气反应可用于甲醇生产;在HVC生产方面,主要原料来自于上述氢气和二氧化碳生产的甲醇。最终,在化工行业,氢和二氧化碳能够将电力转换成几乎所有的化工产品。
并且这种氢和碳的结合,将为其他难以脱碳的行业提供有效的碳捕捉方法。
氢能可用于住宅
暖气和热水供应约占住宅能耗的80%。氢将成为建筑物供热脱碳解决方案组合的一部分。氢气本身可以用作燃料,对于目前大部分使用天然气的住宅,切换到基于氢燃烧的供热将能够继续使用现有天然气管网,只需要相对较小的调整和投资,经济型较好。
同时,如果利用分布式氢燃料电池,将氢气作为燃料,将能够为住宅提供电、冷、热等综合能源,提升能源利用效率,满足建筑物用能多样化需求。
总结:零碳电力先行,CCS+森林碳汇将最终实现碳中和
CCS+森林碳汇将最终实现碳中和
综合来看,结合BP、发改委能源研究所、国网能源研究院及能源转型委员会等权威机构的预测,我们认为中国工业、建筑和交通部门最终实现脱碳在经济及技术上是完全可行的。依托我国在风电、光伏、核电等清洁能源发电产业链上的优势,我国清洁能源装机有望快速提升,有效降低电力行业的碳排放总量。此外,即便考虑保障电力供应所需的调峰机组和储能设施的成本后,得益于未来新能源装机成本的快速下降和储能装置规模化带来的降本效应,以新能源电力为主的电力系统有望在2030年代中期就完全可以与基于化石燃料的系统相竞争,因此我国电力行业的长期边际减排成本将为零甚至为负值。
与此同时,得益于廉价的可再生能源电力的供应,其他行业的生产流程也将加速电气化,降低对于化石能源的依赖。最终剩余的难以避免的少量二氧化碳排放将通过CCS及森林碳汇予以最终抵消。根据我们模型测算,预期2060年我国二氧化碳排放量约为13.8亿吨,前述我们估算未来我国年化森林碳汇为9.75亿吨,则届时我们仅需要4.05亿吨的碳捕捉+碳封存的产能即可实现碳中和。
进一步分析来看,对于难脱碳领域的二氧化碳脱除有可能导致其中间产品价格提升很大。尽管其对GDP总量或消费者生活水平影响相对有限,但其仍有可能对具体企业经营造成一定不利影响。例如,钢铁生产脱碳可能会使每吨钢铁的成本增加 20%,但对于完全使用零碳钢铁的汽车而言,制造成本增量将不超过目前普通汽车价格的1%。未来我国有望通过逐步建立国内碳定价体系并建立各国碳价的互联机制,合理平衡脱碳成本及森林碳汇、CCER等机制的价格体系,避免相关企业在脱碳进程中在国际竞争力上受到削弱。
重点关注受益行业及标的
零碳电力:我们预计随着电气化率提升至70%的水平,未来主要的终端用能将会以电力为主,这也是为什么我们认为电力行业脱碳是碳中和能否实现的关键。零碳电力中,光伏和风电当然是绝对的主力,同时水电、核电等零碳电力也会成为非化石能源重要的组成部分。我们建议大家重点关注新能源运营企业福能股份、龙源电力(H),水电龙头长江电力,核电装机有确定性成长的中国核电和中国广核。
储能:由于光伏、风电自身的一些局限性,必须通过调峰、调频+储能的方式得以解决。按照相关模型测算,我们预计到2060年我国储能装机约占发电侧总装机的19.9%,对应装机容量达14.36亿千瓦。在氢能大规模应用以前,电化学储能还有相当大的发展前景。
节能行业:节能是短期碳减排最快速、最有效的手段,企业通过节能一方面能够降低生产成本,另一方面降低能耗后多出来的排放权能形成有价值的“碳资产”。目前应用前景比较大的有工业节能、建筑节能、多能联供等。我们建议大家重点关注分布式光伏+建筑节能双主业的南网能源。
碳捕捉、碳汇集:基于目前的技术来看,无论哪种能源路径,都不可能实现绝对的零碳排放。根据我们测算,即使我国在2060年实现碳中和,也可能还会有10-15亿吨的碳排放,这部分碳需要通过CCUS(碳捕捉、利用、封存)或者通过森林汇集的方式来中和。如果以我们预测碳交易价格200-400元/吨来看,将形成2000-6000亿的市场空间。我们建议大家重点关注潜在受益于森林碳汇的园林绿化企业。
氢能产业链:氢能和电力一起,将基本能够覆盖未来人类所有的零碳用能场景。但目前氢气生产大部分以工业生产的副产品为主,其生产过程中就伴随着大量的碳排放,这种氢产品通常被称为“灰氢”。只有加上了CCUS的“蓝氢”和完全采用可再生能源电解水的“绿氢”才能最终被广泛应用。所以,从制氢、储氢,到氢的运输、氢的应用,未来会诞生一个全新的能源产业链条。
风险分析:政策推进力度不及预期风险;相关行业技术变革风险。
版权及免责声明:凡本网所属版权作品,转载时须获得授权并注明来源“融道中国”,违者本网将保留追究其相关法律责任的权力。凡转载文章,不代表本网观点和立场。
延伸阅读
版权所有:融道中国