原标题:中信建投五大研究团队解读政府工作报告
来源:中信建投证券研究
万众瞩目的两会已正式召开。
一年一度的政府工作报告,如约而至。恰逢“十四五”开局,中信建投证券宏观经济、固定收益、策略、国防军工和非银金融五大研究团队带来2021年政府工作报告最新解读:

2021年两会解读:惠风和畅
1、“十四五”规划《纲要(草案)》中对未来五年经济增长仍有要求
《纲要(草案)》提出着力提升发展质量效益,保持经济持续健康发展。发展是解决我国一切问题的基础和关键。必须坚持新发展理念,把新发展理念完整、准确、全面贯穿发展全过程和各领域,引导各方面把工作重点放在提高发展质量和效益上,促进增长潜力充分发挥。经济运行保持在合理区间,各年度视情提出经济增长预期目标,全员劳动生产率增长高于国内生产总值增长,城镇调查失业率控制在5.5%以内,物价水平保持总体平稳,实现更高质量、更有效率、更加公平、更可持续、更为安全的发展。

2、2021年经济增长目标凸显底线思维
2021年《政府工作报告》提出全年发展主要预期目标是:国内生产总值增长6%以上;城镇新增就业1100万人以上,城镇调查失业率5.5%左右;居民消费价格涨幅3%左右;进出口量稳质升,国际收支基本平衡;居民收入稳步增长;生态环境质量进一步改善,单位国内生产总值能耗降低3%左右,主要污染物排放量继续下降;粮食产量保持在1.3万亿斤以上.总体上淡化经济增速,以推动高质量发展为主题,优先稳就业保民生。2021年,完成全国增长目标应无难度,低目标也有与今后目标平稳衔接的考虑。

2021年地方两会与以往更多采用某一值左右的目标有所不同,今年更多省市目标为某一值以上,定为6%以上偏多,目标并不高,一是为了应对疫情和外部环境的不确定性,留有余地,二是有利于引导各地把提高质量效益放在更加突出位置等。各省目标加权后为6.8%以上。
3、2021年重点工作以改革创新为和核心,以就业和扩内需为重点,高度重视环保
2021年重点工作包括以下八项。宏观政策连续性稳定性可持续性,促进经济运行在合理区间。深入推进重点领域改革,更大激发市场主体活力。依靠创新推动实体经济高质量发展,培育壮大新动能。坚持扩大内需这个战略基点,充分挖掘国内市场潜力。全面实施乡村振兴战略,促进农业稳定发展和农民增收。实行高水平对外开放,促进外贸外资稳中提质。加强污染防治和生态建设,持续改善环境质量。切实增进民生福祉,不断提高社会建设水平。
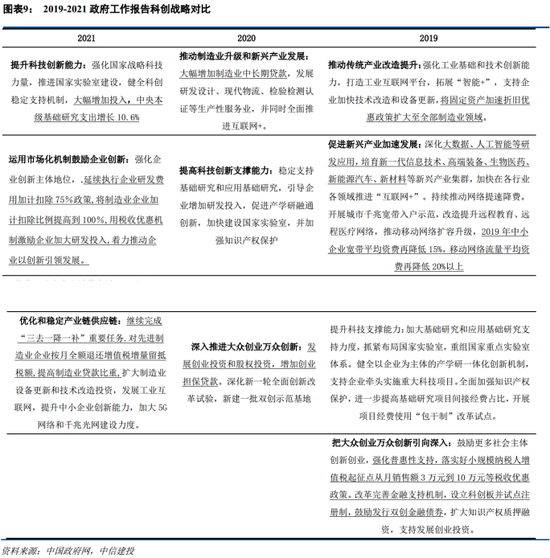
4、科技创新战略居十四五首位。
十四五规划将从七个方面强化国家战略科技力量:(1)体制;(2)基础研究;(3)重大科技项目;(4)产学研融合;(5)国家实验室体系;(6)国家科学中心和区域性创新高地;(7)国家科研论文和科技信息高端交流平台。

5、2021年风险暴露程度大概率高于2020年,但将有秩序释放。
2021年政策基调是保持宏观杠杆率基本稳定,无论社融规模、增速均将较2020年明显回落,信用风险由信用周期主导,信用周期回落背景下,风险暴露程度也将加大。但中央经济工作会议提出宏观政策要保持连续性、稳定性、可持续性,不急转弯,保持宏观杠杆率基本稳定,说明并未转向严格去杠杆。同时,2020年12月22日,国务院常务会议决定延续普惠小微企业贷款延期还本付息政策和信用贷款支持计划,避免了支持政策集中退潮带来的信贷市场风险。因此预计风险总体将有秩序释放。

6、货币政策不急转弯,灵活精准、合理适度。
全球范围内的低增长+低通胀+低利率环境将长期存在,刺激政策欲走还留,制约中国快速收紧。货币政策边际收紧的概率较大,但仍属于稳健中性,主要通过公开市场操作、直达工具等方式调节流动性,公开市场利率如无黑天鹅事件预计上半年内保持稳定,优化存款利率监管,推动实际贷款利率进一步降低,降准、降息等粗放式手段操作概率大幅降低。

7、碳达峰、碳中和战略下的投资方向。
能源结构,80%的排放主要来自煤炭。(战略机会)——发电行业是重点变革行业,未来光伏、风能、核能在我国能源比重将会有重大提升;
产业结构,90%来自电力行业、工业(钢铁、非金属制品、化工、石化、有色)、交通运输业。(战术机会)——新能源产业比重上升,清洁设备需求长期向好,新能源汽车替代传统汽车,森林碳汇助力“碳中和”;
消费结构,居民部门碳排放量占我国碳排放总量的4.1%——新能源汽车渗透率提升,智能家居普及;
区域结构,中部地区是现阶段我国的能源中心——未来能源中心向东西部扩散。

利率债:吹面不寒杨柳风
上周全国“两会”召开,对2021年政府经济工作目标做出重要安排,主要包括全年GDP增速6%以上、CPI增速3%、M2增速和社会融资规模增速与名义GDP基本匹配、城镇新增就业1100万以上、城镇调查失业率5.5%、赤字率3.2%左右、地方专项债3.65万亿和特别国债不再发行等。
我们认为两会公布的GDP增速目标较前期市场预期相对保守,为年内应对银行不良贷款率上升、疫情、中小微贷款集中到期、债券违约、中外关系等风险预留空间,为继续推进宏观去杠杆、改革促内需、绿色发展等工作预留空间。特别国债不再发行符合预期,赤字率3.2%和地方专项债3.65万亿略高于市场预期,反映财政支持保持适度强度、不急退出。
我们认为当前债市已在磨顶阶段,维持当前10Y国债收益率在3.3%左右存在配置价值观点。判断的主要逻辑包括:
1)经济和货币政策层面。全球范围内低增长、低通胀、低利率仍然长期存在,我国经济中长期增长中枢下移趋势仍然存在。我国货币政策在2020年5月开始退出疫情时期转向正常化已超过10个月,PMI、制造业PMI和服务业PMI在2020年11月达到疫情恢复期高点后,已连续三个月下行;
2)情绪和预期层面。当前美债、通胀、供需等前期利空的逐步出尽,机构久期和杠杆等调整也基本到位,市场对利空反应趋于钝化,10Y国债在2020年11月PMI阶段高点创出3.35%阶段高位后,高点逐步回落,近期冲高已不再突破3.30%;
3)点位和利差层面。此轮疫情恢复期收益率上行至今,国债、国开债、地方债等主要利率债品种已普遍较新冠疫情爆发前期的历史分位上行10-20个百分点左右,10Y国债和10Y国开债已分别上行了22.1和17.7个百分点,与央行操作利率利差处于历史高位,与10Y美国国债利差虽较前期收敛,但仍处于约170BP的高位。

政策端多点发力,全面促进经济恢复
纵观2021年的《政府工作报告》,我们可以发现,“全方位促进实体经济发展、以创新培育发展动力源”是一条核心主线。从发展目标上看,今年的经济增速设定相对疫情前基本持平,季度间预期将呈现前高后低的分布,但环比预计将保持上升;调控政策上为灵活精准的货币政策和积极且高质量的财政政策。从重点工作任务的表述与篇幅上看,我们认为,需要重点关注改革特别是财税体制改革情况、科技创新战略、扩大内需战略、乡村振兴战略衔接以及生态环保领域。

重点领域改革是报告部署工作中的第一重点,其存在着职能转变、企业降成本、发展制度完善和财税体制改革四条主线。其中扶企降成本针对大中小企业提出了一系列优惠措施,对于我国实体经济从疫情中加速恢复存在较深影响;财税体制改革则以地方财权再平衡和金融体系提效为抓手,提出了更高要求。相对的,在制度完善领域,我们需要重点关注此前曾提及的反垄断等议题。

科技创新产业是报告部署工作中的第二重点,我们可以发现其篇幅和内容细化程度较之前三年的报告有着明显提升。具体举措均是从成本端着手,一方面,对基础研究的支出增加以及科技开放对于以技术立企的科技企业都能起到减负的作用,另一方面,将制造业企业的研发投入加计扣除比例提高至100%,对于鼓励企业研发、培育核心竞争力帮助较强。技术能力较强的企业有望从中受益。

除此之外,扩大内需、乡村振兴和生态环保分列报告部署的第三、四和六项重点工作。对于扩大内需,一方面是加快新消费业态的培育、刺激农村消费,另一方面是促区域协调发展和民生项目投资。乡村振兴则以基础设施完善和高科技农业为主要抓手。《报告》针对生态环保领域,新增最重点的内容是碳达峰、碳中和相关表述,但同时也要关注政策对污水和固废处理行业的加速推进。

综合来看,我们建议投资者关注如下几类产业,包括:新消费业态和面向农村的传统消费行业、政策持续催化的科技创新行业、围绕碳达峰碳中和展开的绿色产业以及乡村振兴下的基础设施和科技农业产业。

国防预算增长符合预期,军工行业高景气有望保持
我国国防支出稳定增长,再次验证军工行业的高景气
十三届全国人大四次会议上提交审议的预算草案上显示,中国今年的国防支出为13553.43亿元人民币(约2090亿美元),比2020年增长6.8%。专家认为,军费持续、稳定地理性增长,是由于中国有效管控住疫情,经济迅速恢复,得以继续推动军事现代化的建设。
梳理往年数据可以发现,我国国防预算在经历了近10年的高速增长后,在2014年增速开始呈现逐年下降趋势,并于2017年达到7%的历史低点。2018年国防预算增速出现近年来首次回升,同比增速上升至8.1%。2019年国防支出预算11899亿元,同比增长约7.5%。2020年我国国防预算约为12680亿元,同比增速进一步下降至6.55%。
整体看来,我国国防预算总量始终保持逐年稳定上升态势,增速自2016年起均未超过8%,2020年6.55%的同比增速已是近20年国防预算年增速最低水平,增速触底具备回升空间。十三届全国人大四次会议上提交审议的预算草案中显示的2021年国防预算为13553.43亿元,比2020年增长6.8%,与我们的预期基本一致,我国国防支出稳定增长,再次验证了军工行业的高景气。
国防预算增速随国防需求增长正向变动
国防预算持续增加是国防工业发展的客观要求,增速随国防需求增长正向变动。国防部新闻发言人任国强在去年曾介绍,中国的国防费主要用于四个方面:一是适应国家经济社会发展,持续改善部队工作、训练和生活保障条件,提高和改善官兵生活福利待遇。二是稳步推进武器装备现代化建设和“十三五”规划明确的重大工程、重点项目建设,淘汰更新部分落后装备,升级改造部分老旧装备。三是落实深化国防和军队改革决策部署,保障军事政策制度改革等资金需要。四是保障部队战备训练以及执行国际维和、护航、人道主义救援、抢险救灾等多样化军事任务。
建军百年奋斗目标加速强军建设,国防预算的稳定增长为此提供物质保障
十九届五中全会公报中首提“二〇二七年建军百年奋斗目标”,“十四五”是实现“二〇二七年建军百年奋斗目标”的关键五年,国防和军队现代化建设将加速发展。中共中央关于制定国民经济和社会发展第十四个五年规划和二〇三五年远景目标的建议中提出,全面加强练兵备战,加强军事力量联合训练、联合保障、联合运用,提高捍卫国家主权、安全、发展利益的战略能力。军委联合参谋部战略战役训练局也发布《中国人民解放军联合作战纲要(试行)》,明确了未来我军作战、训练、建设的主要方向,约束并推动改革效能充分释放到练兵备战实践中。近年来,军队训练实战化程度不断提升,训练次数强度逐渐增加,未来将进一步向战区多军种联合训练演进。我们认为,国防预算的稳定较快增长为全面加强的实战化训练所带来的武器装备的采购和维护需求的大幅提升提供了有力的物质保障。
重点推荐组合
供需拐点:中航沈飞、中直股份、中航西飞、航发控制、航发动力、航天发展、国睿科技;
成长起点:ST湘电、光威复材、西部超导、中航光电、宏达电子、北摩高科、景嘉微。

政府工作报告强调健康养老,坚定看好保险板块
政府工作报告多处提及保险行业,健康养老依然是政策引导下的行业发展重点方向。
报告提出“推进养老保险全国统筹,规范发展第三支柱养老保险”,“完善全国统一的社会保险公共服务平台”,“全面推进健康中国建设,构建强大公共卫生体系,广泛开展全民健身运动,人均预期寿命再提高1岁”,“促进医养康养相结合,稳步推进长期护理保险制度试点”。另外在支持三农、推动进出口方面,加大保险支持力度,“稳定种粮农民补贴,适度提高稻谷、小麦最低收购价,扩大完全成本和收入保险试点围”,“推动进出口稳定发展。加强对中小外贸企业信贷支持,扩大出口信用保险覆盖面、优化承保和理赔条件”。
互联网保险方面,中国保险行业协会对外发布《2020年互联网人身保险市场运行情况分析报告》。2020年互联网人身保险业务累计实现规模保费2110.8亿元,较2019年同比增长13.6%。61家人身险公司有40家实现保费规模正增长,其中民生人寿和信泰人寿增幅最大,中邮人寿成为网销第一;人寿保险实现规模保费1173.5亿元,同比减少3.2%;年金保险实现规模保费490.1亿元,同比增长38.8%;健康险实现规模保费374.8亿元,同比增长58.8%;意外险实现规模保费72.4亿元,同比增长29.1%。结构占比分别为寿险55.6%、年金险23.2%、健康险17.8%、意外险3.4%。从渠道来看,仍然呈现与渠道合作为主、保险公司官网自营为辅的经营模式,第三方渠道累计实现规模保费1787亿元,同比增长10.3%,占比为84.7%;通过官网自营平台累计实现规模保费323.8亿元,同比增长36.1%,占比为15.3%,公司官网自营平台规模保费已实现连续六年平稳增长。
短期资金面及情绪面影响板块震荡,行业及个股基本面未发生显著变化,继续坚定看好板块表现,兼具防守属性以及估值稳步提升的逻辑。
个股方面,关注长期价值标的中国太保、中国平安,中国太保A(H)股股价对应PEV估值为0.77x(0.55x),目标区间50-56元(47-54港元);中国平安A(H)股股价对应PEV估值为1.02x(0.98x),目标区间91-100(104-114港元)。重视保险科技公司众安在线的估值成长潜力,当前股价对应4.24倍PB,我们认为增长空间30%以上。
证券业方面,展望二季度,板块或呈现震荡走势。境外美债收益率上行、境内通货膨胀压力显现,货币政策紧平衡成为必然,券商板块不易获得正的Beta收益。展望全年,行业政策大周期向上,为板块行情托底。资本市场改革有望持续推进,制度方面,T+0交易、科创板引入做市商制度、IPO老股转让制度均可期待;资金方面,进一步加大开放、引导中长期资金入市、发展私募股权基金等措施有望推出。
基于上述大势研判,我们建议长线投资者关注Alpha属性突出的券商个股。一是头部券商,在培育航母级券商的政策导向下,头部券商将在财富管理、投资银行、衍生品交易等领域集聚市场资源,长期成长性占优;二是具备科技研发、互联网流量优势的精品券商,此类券商有望走出差异化的发展道路,实现市场份额的逆势提升。我们建议长线投资者首要关注东方财富和中金公司H,继续关注中信证券和华泰证券。
2021年简版政府工作报告内容:
2020年工作回顾
■ 全年国内生产总值增长2.3%;
■ 全年为市场主体减负超过2.6万亿元,其中减免社保费1.7万亿元;
■ 年初剩余的551万农村贫困人口全部脱贫,52个贫困县全部摘帽;
■ 新冠肺炎患者治疗费用全部由国家承担。
“十三五”时期主要成就
■ 国内生产总值从不到70万亿元增加到超过100万亿元;
■在载人航天、探月工程、深海工程、超级计算、量子信息等领域取得一批重大科技成果;
■ 消除绝对贫困;1亿农业转移人口和其他常住人口在城镇落户;建成世界上规模最大的社会保障体系。
“十四五”时期主要目标
■ 经济运行保持在合理区间,各年度视情提出经济增长预期目标;
■ 城镇调查失业率控制在5.5%以内;
■ 全社会研发经费投入年均增长7%以上;
■ 常住人口城镇化率提高到65%;
■ 森林覆盖率达到24.1%;
■ 基本消除重污染天气和城市黑臭水体;
■ 居民人均可支配收入增长与国内生产总值增长基本同步;
■ 人均预期寿命再提高1岁;
■ 基本养老保险参保率提高到95%。
2021年发展目标和重点工作
■国内生产总值增长6%以上;经济增速是综合性指标,今年预期目标设定为6%以上,考虑了经济运行恢复情况,有利于引导各方面集中精力推进改革创新、推动高质量发展。经济增速、就业、物价等预期目标,体现了保持经济运行在合理区间的要求,与今后目标平稳衔接,有利于实现可持续健康发展。
■坚持常态化防控和局部应急处置有机结合,严防出现聚集性疫情和散发病例传播扩散,有序推进疫苗研制和免费接种。
■ 城镇新增就业1100万人以上;
■ 今年赤字率拟按3.2%左右安排,不再发行抗疫特别国债;
■ 将小规模纳税人增值税起征点从月销售额10万元提高到15万元;
■对小微企业和个体工商户年应纳税所得额不到100万元的部分,在现行优惠政策基础上,再减半征收所得税;
■ 引导银行扩大信用贷款、持续增加首贷户,推广随借随还贷款;
■ 降低或取消部分准入类职业资格考试工作年限要求;
■ 推动放开在就业地参加社会保险的户籍限制;
■ 将行政许可事项全部纳入清单管理;
■ 企业和群众经常办理的事项,今年要基本实现“跨省通办”;
■ 中小企业宽带和专线平均资费再降10%;
■ 取消港口建设费,将民航发展基金航空公司征收标准降低20%;
■ 中央本级基础研究支出增长10.6%;
■ 加大5G网络和千兆光网建设力度;
■ 稳定增加对汽车、家电等大宗消费,取消对二手车交易不合理限制;
■ 增加停车场、充电桩、换电站等设施,加快建设动力电池回收利用体系;
■ 新开工改造城镇老旧小区5.3万个;
■ 把更多慢性病、常见病药品和高值医用耗材纳入集中带量采购;
■ 降低租赁住房税费负担,尽最大努力帮助新市民、青年人等缓解住房困难;
■ 提高退休人员基本养老金、优抚对象抚恤和生活补助标准。
版权及免责声明:凡本网所属版权作品,转载时须获得授权并注明来源“融道中国”,违者本网将保留追究其相关法律责任的权力。凡转载文章,不代表本网观点和立场。
延伸阅读
版权所有:融道中国