马斯克豁出4300员工参与新冠研究 论文登上Nature子刊
来源:量子位
晓查 发自 凹非寺
全球首富马斯克成了一篇新冠抗体研究论文的作者,论文还发在了最近一期《自然通讯》杂志上。
这是怎么回事,难道身兼多职的马斯克在百忙之中参与了研究?

看到名字的位置,你是不是有那么一点懂了。
至于马斯克到底做了啥,我们先按下不表,看看这篇文章到底研究了啥。
从标题上就能看出来,这是一篇研究追踪新冠患者体内抗体浓度水平的文章,它为我们解答了一个问题:新冠康复者体内的抗体可以长期免疫吗?
论文说了啥
去年,全球多地报道新冠康复者再次被感染的案例,让人们不禁产生担忧,是不是因为病毒变异太快,让原来的抗体失去了作用。
但还有一种可能性,那就是康复者的特定抗体水平没有达到保护阈值。
要验证这一想法,就需要跟踪新冠患者和他们之后再次接触病毒后的状况。
来自麻省理工学院和哈佛大学等机构的研究人员,对4300人进行了为期数月的跟踪,发现了有300人感染了新冠。

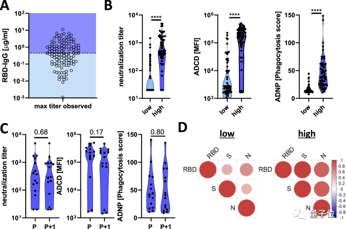
研究人员选取了感染者中120人的数据,更深入地研究他们的感染情况和随后的抗体水平。
其中有73人(61%)未产生任何感染症状,有症状和无症状的患者体内都有高度特异性的新冠病毒抗体,这些患者产生的抗体滴度在1ng/ml至11μg/ml之间。
在产生抗体的患者中,有48名接受了至少一项额外的随访测试,其中有44名(91.6%)保持血清抗体阳性,而4名康复者失去了抗体反应。
而且在多个时间点上观察到的曲线表明,抗体滴度均匀衰变的证据有限。

研究人员观察到高滴度组中至少83%个体中,至少存在一种针对新冠病毒的特异性T细胞,而低滴度组中只有10%个体中存在特异性T细胞。
也就是说,若抗体水平太低,则会快速衰减到极低水平,患者就失去了免疫新冠的能力。而这部分人主要是轻度患者。

至于这个抗体浓度的阈值,文章并没有给出,只能等待后续研究探索了。
对此,辉瑞公司的病毒疫苗研发总监表示:“如果有一个明确的数值可以说明,在这个水平之上是受保护的那就太好了,但我们现在还没有这样的界限。”
不过也有个好消息,参与这项研究的Alter博士说,大多数疫苗诱导的抗体水平远高于实验中的水平。所以接种疫苗是可以实现免疫的。
马斯克做了啥
回到最初的问题,他一个世界首富,怎么就成了新冠论文作者了呢?
其实,这篇文章不仅有马斯克,还有SpaceX公司的医疗主管Anil Menon。而贡献最大的,是没有登上姓名的来自SpaceX的4300名员工。
原来,马斯克最大的“贡献”是为研究提供了4300名“打工人”,当然他们都是自愿的,论文也是符合医学伦理的。

Alter博士表示,马斯克对这项研究颇有兴趣,她还向SpaceX高管介绍了抗体和疫苗的工作原理。
去年4月SpaceX与哈佛大学传染病专家Eric Nilles取得了联系。
为了监测员工新冠病毒的感染率,SpaceX公司和麻省理工、哈佛的研究人员合作,对4300多名员工每个月进行一次抗体检测。
SpaceX的医疗主管Anil Menon为此制定了一个测试程序:招募来自不同州的员工,让他们从4月开始每月进行血液检查。
不测不知道,一测吓一跳。
6月,论文作者之一Alter博士从SpaceX员工的血液样品中发现,德克萨斯州的情况正在恶化。

当时样品的病毒感染率达到了12%,而不是通常水平的3%。Alter一开始不太相信,在经过测试后,她发现这个数字是正确的,最终她让SpaceX公司将受感染的工人送回家并建议他们隔离。
要知道,马斯克曾是居家隔离政策的激烈反对者,去年4月在特斯拉财报电话会议上,他说这是“法西斯主义”,破坏了自由,甚至还在会议上飙脏话。
马斯克这一言论被外界批评是漠视员工生命健康。
而在去年5月,SpaceX在佛罗里达州成功用龙飞船将两名宇航员送入空间站,真是让人捏了一把冷汗。至于当时佛罗里达州员工的状况,研究人员没有透露。
不过反对归反对,政策还是要遵守的,马斯克还是对SpaceX和特斯拉下达了停工令。
最终,在4300名经过多次测试的SpaceX员工中,有300名感染了新冠。而马斯克自己去年11月也在新冠测试中呈阳性。

现在,SpaceX还在继续和研究机构进行每月的跟踪测试,监测员工是否存在再感染。
到目前为止,他们已经观察到抗体水平较低的工人中有一些再感染,再次证实了论文的研究结论。
版权及免责声明:凡本网所属版权作品,转载时须获得授权并注明来源“融道中国”,违者本网将保留追究其相关法律责任的权力。凡转载文章,不代表本网观点和立场。
延伸阅读
版权所有:融道中国