原标题 刚刚,千亿“公募一哥”放大招:限购再次大升级!更有23倍超级大牛基也出手了
临近春节前夕,A股市场走势喜人,截止今日午间收盘,沪深300指数站上5700点,创2008年1月以来新高。
A股市场接连给投资者派出春节红包,投资者申购权益基金“热情不减”,在节前的最后一个交易日,又有多位明星基金经理宣布限制大额申购,其中不乏包括张坤、朱少醒等业内知名基金经理。
多只明星基金再发“限购令”
2月10日,也就是春节前最后一个交易日,多位明星基金经理悄然下调了大额申购上限。
易方达明星基金经理张坤所管的易方达中小盘混合发布调整大额申购、大额转换转入业务金额限制的公告,公告中称,从 2021 年 2 月 22 日起调整易方达中小盘混合基金在非直销销售机构及本公司网上直销系统的大额申购、大额转换转入业务金额限制,由“单日单个基金账户累计申购金额不超过 2 千元(含)”调整为“单日单个基金账户累计申购金额不超过 1 千元(含)”。

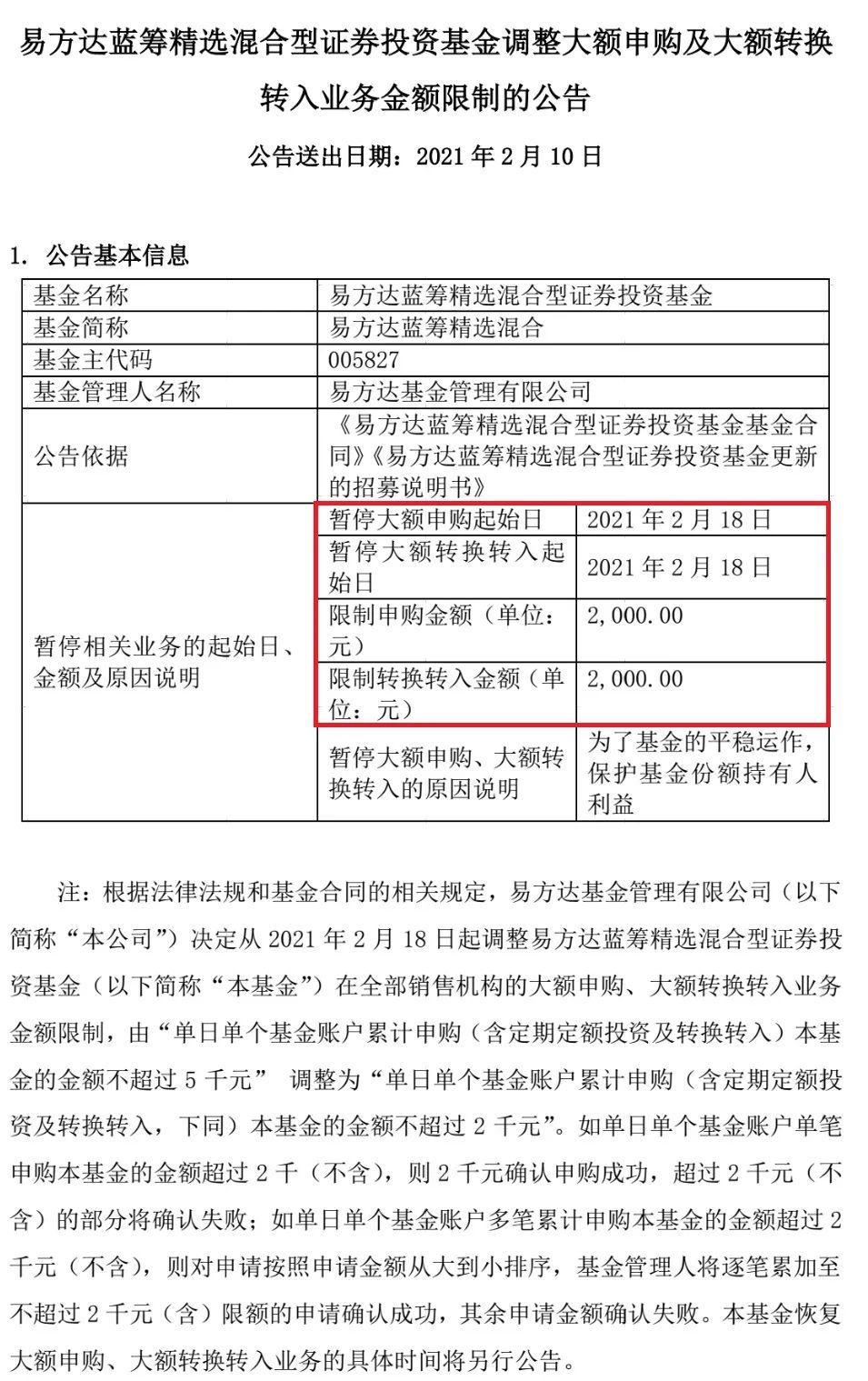
张坤所管的700亿规模最大主动权益基金易方达蓝筹精选也在2月10日对外公告,为了基金的平稳运作,保护基金份额持有人利益,从 2021 年 2 月 18 日起调整易方达蓝筹精选混合基金在全部销售机构的大额申购、大额转换转入业务金额限制,由“单日单个基金账户累计不超过 5 千元” 调整为“单日单个基金账户累计不超过 2 千元”。这也是易方达蓝筹精选不到1个月时间内,再次下调大额申购上限额度。

不仅张坤,今日,另一位明星基金经理——富国基金朱少醒也调低了其所管的富国天惠精选成长混合的大额申购上限额度。富国天惠公告显示,自2021年2月18日起,对单个基金账户累计金额由此前的不超过30万元调整为不超过1万元。

从所管基金业绩上看,张坤及朱少醒都是两位长期业绩优异因而备受市场追捧的基金经理,Wind数据显示,朱少醒自2005年11月16日掌管富国天惠以来,截止2021年1月9日,任职期回报达到2313.07%,年化回报23.22%,在朱少醒管理期间,富国天惠基金净值从最初的1元涨至6.9536元。张坤自2012年9月28日管理易方达中小盘基金,任职期回报837.21%,年化回报30.62%。
1月以来绩优基金规模继续增长
多位基金公司人士反馈,多名明星基金经理近期密集限制大额申购还是出于基金规模快速增长的考量。
“今年以来A股市场延续去年的牛市行情,部分业绩较好的权益基金吸引了较多的资金申购,造成基金规模快速增长,尽管目前市场上有不少明星基金经理管理规模都在300亿以上,但是单只基金规模超过3、4百亿和基金经理所管多只基金合计规模超过3、4百亿相比,在管理上难度还是有所区别。根据相关规定,公募基金购买单只个股权重上限不能超过10%,而目前A股市场流动性高的标的还是集中在一些所谓的核心资产上。”一位基金公司人士表示,近期限制大额申购是出于保护原有持有人利益,并非不看好后市行情。
“无论是对于投资本身还是对于管理规模而言,基金经理都要做能力圈范围之内的事情,即使是再优秀的基金经理,规模也不能无限扩大,这也是近期部分明星基金经理限制大额申购的考虑因素之一。”一位基金公司人士表示。
“除此之外,还是希望投资者理性投资,不要因为某位基金经理近期热度高,看到其他投资者认购基金,自己也要“一哄而上”跟着购买。资本市场永远都存在波动,希望投资者秉持长期投资的理念,不能指望今天购买了立刻赚钱并且每天都在赚钱,这是不符合现实情况的心理预期。”上述基金公司人士认为。
选择和自己价值观匹配的产品更为重要
也有业内人士表示,明星基金经理近期陆续限制大额申购,投资者认购限制大额申购的基金只能通过场内购买或者采取小额长期定投的方式。
例如朱少醒所管的富国天惠、谢治宇所管的兴全合润及兴全合宜均有场内份额,投资者也可以通过场内证券账户购买,但是场内购买与在场外申购相比也存在两方面不确定性因素:一是场内购买这类LOF基金存在折溢价的风险,二是场内流动性是否充足,投资者在想买及想卖的时候能否及时完成交易。
此外,一些明星基金在市场热度较高的时候限制大额申购,未来待市场出现变化的时候也有可能再次放宽大额申购,例如张坤的易方达中小盘基金就曾在去年2月初,市场出现调整之时放宽大额申购,从10万元放宽至100万元。对于投资者而言,在市场较热的时候需要理性思考,保持长期投资、逆向投资思维,“在别人贪婪时恐惧、在别人恐惧时贪婪”更是投资之道。
还有业内人士表示,明星基金经理因为持有人客户数量多,投资者交流多,因此最为市场所熟悉,但是市场上也仍然不乏其他优异的基金经理,这就需要投资者增加知识储备,或是借助市场上专业机构的力量,寻找与自己投资风险偏好匹配的基金经理。
张坤也曾在过往的季报中提到如何选择基金经理的问题,他在旗下所管基金的2020年中报中表示,基金有不同的风格,对于持有人来说如何选择?我的建议是问三个问题:
第一,这个管理人的投资体系是否自洽?
第二,这个管理人的投资体系是否稳定?
第三,我的投资体系和价值观是否与这个管理人的投资体系和价值观匹配?
第一和第二个问题通过观察持仓、换手率、长期业绩大致可以判断出来;而第三点通常持有人关注不多,但我认为非常重要,只有持有人自己的投资体系和价值观与管理人匹配(即持有人本身认可的投资周期是多长?投资收益的来源是什么?愿意在何种市场接受策略的阶段性失灵?),才能做到持有基金的久期和基金持有股票的久期基本匹配。
如果期限错配,容易导致两方面的负面结果:一方面,业绩阶段性出彩时很兴奋,业绩阶段性不佳时很沮丧,无法做到内心的平静;另一方面,容易导致持有人在业绩阶段性出彩时兴奋而买入,阶段性不佳时失望而卖出,而这恰恰是导致部分持有人收益率低于基金收益率的重要原因。
总之,对持有人来说,选择一个和自己价值观匹配的产品,要远比选择一个阶段性业绩出彩的产品重要的多。这样,至少可以使基金的收益率最大程度转化为持有人的收益率,毕竟,后者才是对持有人真正有意义的。
版权及免责声明:凡本网所属版权作品,转载时须获得授权并注明来源“融道中国”,违者本网将保留追究其相关法律责任的权力。凡转载文章,不代表本网观点和立场。
延伸阅读
版权所有:融道中国