企业上市法商研究院
科创板首现两次申报两次终止审核
净利润连续三年为负
资产负债率超过98%

2021年01月12日,上海拓璞数控科技股份有限公司因保荐人招商证券股份有限公司撤销保荐。根据《审核规则》第六十七条(二),本所终止其发行上市审核。
2019年12月03日,上海拓璞数控科技股份有限公司因发行人撤回发行上市申请或者保荐人撤销保荐根据《审核规则》第六十七条(二),本所终止其发行上市审核。
上海证券交易所文件
上证科审(审核)〔2021〕24
关于终止对上海拓璞数控科技股份有限公司
首次公开发行股票并在科创板上市申请
审核的决定
上海拓璞数控科技股份有限公司:
上海证券交易所(以下简称本所)于2020 年 6 月 30 日依法受理了你公司首次公开发行股票并在科创板上市的申请文件,并按照规定进行了审核。
2021 年 1 月 10 日,你公司保荐人招商证券股份有限公司向本所提交了《招商证券股份有限公司关于撤回上海拓璞数控科技股份有限公司首次公开发行股票并在科创板上市申请文件的申请》(招证发〔2021〕12 号),申请撤销对你公司首次公开发行股票并在科创板上市的保荐。根据《上海证券交易所科创板股票发行上市审核规则》第六十七条的有关规定,本所决定终止对你公司首次公开发行股票并在科创板上市的审核。
上海证券交易所
二〇二一年一月十三日
三大问题
1、关于知识产权诉讼
根据首轮问询回复,2019年 12 月,迪菲厄工业公司(DufieuxSAS)以发行人侵犯其专利权为由,向上海知识产权法院提起诉讼。2020 年 9 月 2 日,公司收到上海知识产权法律民事裁定书((2019)沪 73 知民初 843 号之一)驳回原告迪菲厄工业公司的起诉。迪菲厄在裁定书送达之日起 30 日内可就裁定提起上诉。2020 年 8 月 5 日,国家知识产权局专利局复审和无效审理部发布无效宣告请求审查决定书,依据《专利法》第 22 条第 3 款,迪菲厄的专利(ZL200480038387.4)被宣告专利权全部无效。根据专利法第 46 条第 2 款的规定,迪菲厄可在收到《无效宣告请求审查决定书》之日起三个月内向北京知识产权法院就专利无效的决定提起行政诉讼,公司将作为第三人参加诉讼。报告期各期,公司涉诉产品收入占比分别为 0%、16.24%、0%和 51.49%;涉诉产品占截至 2020 年 7 月末在手订单比重为 35.24%。若相关专利诉讼败诉,将对公司未来生产经营产生重大不利影响。
2、请关于收购 EEW
根据首轮问询回复,发行人认定 EEW 为联营公司的原因及依据主要为发行人对 EEW股东会无法实施控制;发行人未实际参与 EEW 日常经营等。发行人持有 EEW61%的股份,根据Schalast&PartnerRechtsanwaltembB 出具的《法律意见书》,发行人具有向EEW提名相关重要人员的权利,但无法向 EEW 单方面委派相关重要人员。同时,发行人对EEW 技术或产品存在一定依赖,请发行人补充披露对 EEW 依赖的具体情况,并进行风险揭示。
请发行人说明:(1)相关重要人员的具体指代,无法向 EEW 单方面委派相关重要人员的原因;(2)结合德国公司治理等相关法律法规、公司治理结构、实际运行情况,分析认定 EEW 为联营公司、未对其并表的依据。
请发行人律师、申报会计师核查并发表明确意见。申报会计师及发行人律师核查并对上述问题发表明确意见。
3、政府课题项目销售模式无法持续的风险
报告期内,公司销售模式主要为直接销售与政府课题项目两种模式,其中政府课题项目申请模式在报告期内实现的收入分别为 219.96 万元、11,786.18 万元和 10,071.50 万元,占各期营业收入的比例分别为 23.27%、51.53%和44.41%,是公司收入的重要来源之一。

发行人名称 上海拓璞数控科技股份有限公司
注册资本 3,059 万元
法定代表人 刘钢
成立日期 2007 年 5 月 18 日,于 2016 年 11 月 23 日整体变更为股份有限公司
公司住所/联系地址上海市闵行区光华路 888 号第 6 幢
公司主要面向航空航天领域提供智能制造装备和工艺解决方案,产品主要包括五轴联动数控机床、航空航天部/总装智能装备和智能化生产线等。公司业务覆盖航空航天领域智能制造装备及其工艺方案设计、研发、生产、安装、服务的完整过程。
实际控制人控制不当的风险
公司实际控制人王宇晗直接持有公司1,378.36 万股,占发行前公司总股本的 45.06%。若王宇晗利用其实际控制人的特殊地位,通过行使表决权或其它方式对公司的经营决策、利润分配、对外投资等进行不当控制,可能对公司及公司其它股东的利益产生不利影响。
王宇晗先生,1966 年出生,中国国籍,无境外永久居留权。工学博士,毕业于上海交通大学机械电子工程专业。1986 年至 1989 年,任马鞍山钢铁公司机械制造厂助工;1989 年 9 月至 1992 年 2 月,在南京航空航天大学攻读机械制造硕士学位;1992 年 3月至 1998 年 2 月,任马鞍山钢铁股份有限公司车轮轮毂厂工程师;1998 年至 2019 年 3月,历任上海交通大学机械与动力工程学院副教授、研究员;2007 年至今,历任公司总经理、董事长。
具体上市标准
发行人选取的上市标准为《上海证券交易所科创板股票上市规则》第 2.1.2 条第(二)项,即“预计市值不低于人民币 15 亿元,最近一年营业收入不低于人民币 2 亿元,且最近三年累计研发投入占最近三年累计营业收入的比例不低于 15%”。
根据发行人会计师出具的《审计报告》,发行人 2019 年营业收入为 22,677.38 万元,不低于 2 亿元,发行人最近三年累计研发投入占最近三年累计营业收入的比例为 26.15%,不低于 15%,发行人预计市值不低于 15 亿元,符合上述标准。
发行失败的风险
本次发行公司采用的市值和财务标准为预计市值不低于人民币 15 亿元,最近一年营业收入不低于人民币 2 亿元,且最近三年累计研发投入占最近三年累计营业收入的比例不低于 15%。根据《上海证券交易所科创板股票发行与承销实施办法》的规定,若公司按照确定的发行价格(或者发行价格区间下限)乘以发行后总股本计算的确定的预计发行后总市值低于 15 亿元,将中止发行。若参与询价的网下投资者报价过低或发行认购不足,导致公司未能达到预计市值条件,将会引起发行失败风险。
尚未盈利及存在累计未弥补亏损的风险
公司所处智能制造装备行业存在研发投入大、产品交付周期长的特点。公司自成立以来在研发方面持续投入,且销售尚未形成规模,导致报告期内处于亏损状态,形成的累计未弥补亏损金额较大。报告期内,公司净利润分别为-4,239.42 万元、-1,358.79 万元和-1,281.39 万元,截至 2019 年 12 月 31 日,公司累计未弥补亏损为 9,749.60 万元。
若公司无法通过持续创新满足客户需求、开拓产品市场,则可能无法实现盈利,并弥补累计亏损。预计首次公开发行股票并上市后,公司短期内无法现金分红,将对股东的投资收益造成一定程度的不利影响。
客户集中的风险
由于我国航空航天产业的发展特点,公司下游客户主要集中在中国商飞、中航工业、航天科技以及航天科工等大型央企集团,以及公司通过产业链延伸开拓的众拓科技、成都永峰。报告期内,公司前五大客户收入合计 926.28 万元、21,943.14 万元和 19,897.88万元,占公司营业收入的比重分别为 98.01%、95.94%和 87.74%。
随着客户群的开拓,公司客户集中度有所下降,但仍处于较高水平。若未来公司主要客户群的经营状况因各种原因发生不利变化,或公司因违反相关央企集团规定无法继续与集团下属企业进行合作,将对公司经营产生不利影响。
关于知识产权诉讼
根据首轮问询回复,2019年 12 月,迪菲厄工业公司(DufieuxSAS)以发行人侵犯其专利权为由,向上海知识产权法院提起诉讼。2020 年 9 月 2 日,公司收到上海知识产权法律民事裁定书((2019)沪 73 知民初 843 号之一)驳回原告迪菲厄工业公司的起诉。迪菲厄在裁定书送达之日起 30 日内可就裁定提起上诉。2020 年 8 月 5 日,国家知识产权局专利局复审和无效审理部发布无效宣告请求审查决定书,依据《专利法》第 22 条第 3 款,迪菲厄的专利(ZL200480038387.4)被宣告专利权全部无效。根据专利法第 46 条第 2 款的规定,迪菲厄可在收到《无效宣告请求审查决定书》之日起三个月内向北京知识产权法院就专利无效的决定提起行政诉讼,公司将作为第三人参加诉讼。报告期各期,公司涉诉产品收入占比分别为 0%、16.24%、0%和 51.49%;涉诉产品占截至 2020 年 7 月末在手订单比重为 35.24%。若相关专利诉讼败诉,将对公司未来生产经营产生重大不利影响。
问题 2:关于共有知识产权
根据首轮问询回复,公司共有 58项专利,其中 21 项为共有,共有软件著作权 63项,其中 4 项为共有,部分共有知识产权涉及公司核心技术。针对相关共有知识产权,发行人取得了相关共有方的确认函等文件,如上海交大已向发行人出具了《确认函》,确认了发行人具有相关知识产权的独占经营权,保障了发行人对共有知识产权的使用权;同时,未经另一方事先同意,任何一方不得向第三方转让或许可共有知识产权,保障了发行人产品核心技术不受除共有方之外的第三方侵犯。
请发行人进一步说明:(1)知识产权共有方是否具有知识产权的使用权及对公司的影响;(2)知识产权共有是否影响公司资产的完整性与独立性,是否对本次发行构成上市构成障碍,公司是否具有直接面向市场独立持续经营能力
根据首轮问询回复,发行人的主要产品系针对我国航空航天领域重大型号任务对高端制造装备的自主可控需求而研制,属于航空航天制造领域填补国内空白、替代进口的“卡脖子”装备,国内没有可借鉴的先例,而国外对于这种类型产品的核心技术对国内实施严格的技术封锁,突破这些关键装备和核心技术的关键在于多个学科相关基础技术的研究。
请发行人进一步说明“卡脖子”、技术封锁的依据,若依据不充分,请修改相关表述。
7.2 招股说明书披露,政府课题项目模式中,公司作为课题责任单位时,政府部门直接将项目全部经费拨至公司,公司预收账款与应收账款对方为政府拨款部门,公司收入对应的客户为设备实际使用单位;公司作为课题参与单位时,公司预收账款与应收账款对方为课题责任单位,公司收入对应的客户为设备实际使用单位。根据申请文件中的重大合同,其中数个销售合同实则为“国家科技重大专项课题任务合同书”,且任务书签订甲方为工信部产业发展促进中心,经费支出主要来自于中央财政拨款和地方财政支出。根据首轮问询问题 8 的回复,政府主管部门组织成立专家组,采取视频评审或会议评审等方式,对申报项目开展项目任务和预算的评审,择优选取符合指南要求的项目。课题任务书约定,甲方是专项牵头组织单位,应协调有关部门按合同约定提供研究开发经费。甲方有权监督、检查合同履行情况。合同履行期间,甲方根据需要有权委派专家组或科技评估、监理以及审计机构,对乙方履行本合同的情况进行检查、监督和审计。根据首轮问询问题 8 的回复,公司在承接政府课题项目时,已具备相应设备的生产能力,通过政府课题项目为航空航天主机厂提供设备,本身已具有商业实质。公司交付的相关设备均已达到商业化生产的标准。
请发行人说明:(1)结合申请财政性资金政府课题的其他参与单位对相关事项的会计处理情况,说明将政府课题项目取得的资金全额作为收入确认的合理性;(2)结合能否签订项目任务书的决策方、资金支付方、课题验收方、课题责任单位是否可以自主更换课题参与单位的情况,说明将设备实际使用方作为客户的原因和合理性;(3)说明与交通大学合作的项目中,交通大学完成的部分任务对公司完成部分任务的影响,二者的关系,公司的任务是否依赖交通大学的成果,并说明公司在承接政府课题项目时,已具备相应设备的生产能力的依据;(4)项目任务书的法律性质,是否属于商业合同,将由项目任务书约定的活动定义为销售活动的依据及合理性;(5)政府课题项目类业务从业务承接到结束签订的所有包括合同在内的法律文件及其约定的主要内容和对该项业务的作用,公司与其他项目参与单位之间的协议主要内容及协议的性质;(6)采用政府课题项目模式和直接销售模式销售同类产品的毛利率对比情况,是否存在差异及差异原因。
关于收购 EEW
根据首轮问询回复,发行人认定 EEW 为联营公司的原因及依据主要为发行人对 EEW股东会无法实施控制;发行人未实际参与 EEW 日常经营等。发行人持有 EEW61%的股份,根据Schalast&PartnerRechtsanwaltembB 出具的《法律意见书》,发行人具有向EEW提名相关重要人员的权利,但无法向 EEW 单方面委派相关重要人员。同时,发行人对EEW 技术或产品存在一定依赖,请发行人补充披露对 EEW 依赖的具体情况,并进行风险揭示。
请发行人说明:(1)相关重要人员的具体指代,无法向 EEW 单方面委派相关重要人员的原因;(2)结合德国公司治理等相关法律法规、公司治理结构、实际运行情况,分析认定 EEW 为联营公司、未对其并表的依据。
请发行人律师、申报会计师核查并发表明确意见。申报会计师及发行人律师核查并对上述问题发表明确意见。
关于前次科创板申报
发行人曾申请在科创板上市,问询后撤回申请。
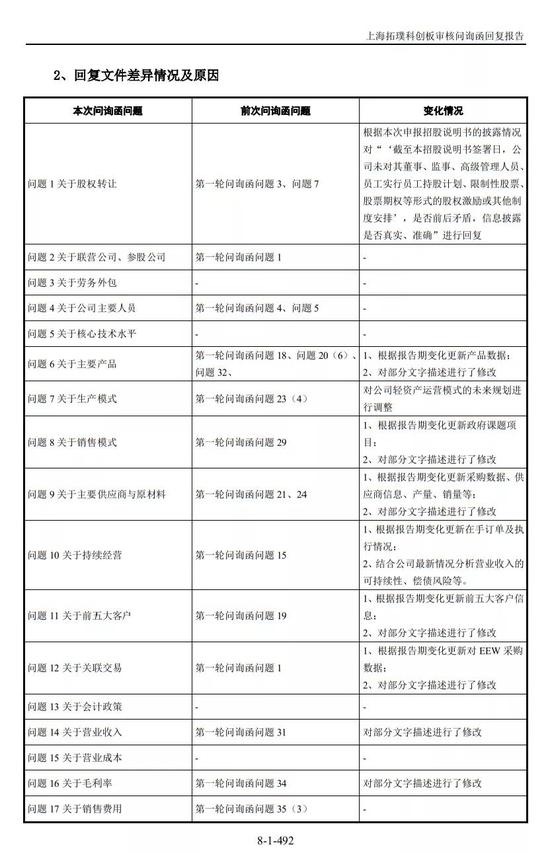
请发行人说明:(1)前次申报撤回原因;(2)两次申报及回复文件的信息披露差异情况及原因。
请保荐机构、申报会计师、发行人律师对前次申报问询问题回复及主要结论是否存在异议发表意见,如有请说明相关情况。
【回复】
一、前次申报撤回原因
2019 年 6 月发行人及招商证券向上海证券交易所报送了《上海拓璞数控科技股份有限公司关于首次公开发行股票并在科创板上市的申请报告》及相关申请文件,并取得了《受理通知书》。
公司根据自身发展战略,经研究决定于 2019 年 12 月向上海证券交易所报送了《关于撤回首次公开发行股票并在科创板上市申请文件的申请》,终止了前次首次公开发行股票并在科创板上市工作。
三、核查意见
(一)核查程序
保荐机构、发行人律师和申报会计师履行了以下核查程序:
1、核查前次申报材料与问询回复材料;
2、核查了发行人《关于撤回首次公开发行股票并在科创板上市申请文件的申请》及撤回申请履行的董事会程序;
3、对比前次申报材料与本次申报材料。
(二)核查意见
经核查,保荐机构、发行人律师和申报会计师认为:
1、发行人前次撤回申请,主要基于自身发展战略决定;
2、保荐机构、申报会计师、发行人律师对前次申报问询问题回复及主要结论不存在异议。










延伸阅读:
一家净资产和净利润为负的科创板IPO企业
被终止审查!原因是?

受理日期 2019年6月19日
已问询:2019年7月17日
终止2019年12月5日
截至本招股说明书签署日,公司尚未实现盈利,且存在累计未弥补亏损。最近三年净利润分别为-4,015.57 万元、-4,261.30 万元和-1,336.91 万元,截至 2018年末未分配利润为-8,468.21 万元。
问题 4.招股说明书披露:2016 年 11 月 11 日,聘任王岩为董事会秘书、聘任张裕强为财务负责人。2017 年 2 月,王岩因个人原因辞去董事会秘书职务并离职。2017 年 4 月,张裕强因个人原因辞去财务负责人职务并离职。2017 年 4月 11 日,公司第一届董事会第四次会议选举李宇昊为董事会秘书。2019 年 2 月11 日,选举洪宽华为公司财务负责人。
请发行人说明:(1)董事会秘书王岩与财务负责人张裕强相继离职的具体原因,离职后的任职情况,是否任职于与发行人业务相关的企业;(2)2017 年4 月至 2019 年 2 月,公司没有聘任财务负责人的原因,财务工作如何运作并保证规范;

上海证券交易所文件
上证科审(审核)〔2019〕752 号
关于终止对上海拓璞数控科技股份有限公司
首次公开发行股票并在科创板
上市审核的决定
上海拓璞数控科技股份有限公司:
上海证券交易所(以下简称本所)于 2019 年 6 月 18 日依法受理了你公司首次公开发行股票并在科创板上市的申请文件,并按照规定进行了审核。
2019 年 12 月 3 日,保荐人招商证券股份有限公司向本所提交《 招商证券股份有限公司关于撤回上海拓璞数控科技股份有限公司首次公开发行股票并在科创板上市申请文件的申请》,申请撤回你公司首次公开发行股票并在科创板上市申请文件。2019年 12 月 3 日,你公司向本所提交《上海拓璞数控科技股份有限公司关于撤回上海拓璞数控科技股份有限公司首次公开发行股票并在科创板上市申请文件的申请》,申请撤回科创板上市申请文件。根据《上海证券交易所科创板股票发行上市审核规则》第六十七条的有关规定,本所决定终止对你公司首次公开发行股票并在科创板上市的审核。
上海证券交易所
二〇一九年十二月四日
主要业务或产品
公司主要为航空航天领域企业提供智能制造装备和工艺解决方案,公司产品包括五轴联动数控机床、航空航天部/总装智能装备和智能化生产线三大类,其中五轴联动数控机床为飞机蒙皮和结构件、火箭贮箱结构件、发动机叶轮和叶片等高复杂度零件的主要加工手段,公司产品已应用于长征系列火箭、探月工程、国产大飞机等一系列国家重大需求和战略项目,有效提高我国航空航天装备制造
的质量和效率。
具体上市标准
根据发行人会计师出具的《审计报告》,发行人2018 年营业收入为 22,820.94万元,不低于 2 亿元,发行人最近三年累计研发投入占最近三年累计营业收入的比例为 28.35%,占比超过 15%,发行人预计市值不低于 15 亿元,符合《上海证券交易所科创板股票上市规则》第 2.1.2 条第(二)款的规定。
本次募集资金运用项目总投资额为 4.99亿元。
技术研发中心建设项目2.29亿元
智能装备制造中心建设项目 8996万元
补充流动资金项目 1.8亿元
尚未盈利及存在累计未弥补亏损的风险
截至本招股说明书签署日,公司尚未实现盈利,且存在累计未弥补亏损。最近三年净利润分别为-4,015.57 万元、-4,261.30 万元和-1,336.91 万元,截至 2018年末未分配利润为-8,468.21 万元。因此,公司在上市后未来一定期间内存在不能盈利和无法进行利润分配的风险。
被实施退市风险警示的风险
发行人最近一个会计年度(2018 年)经审计的净资产(含被追溯重述)为-1,401.21 万元,如公司在 2019 年内上市后实现的盈利规模未能覆盖 2018 年期末净资产,并使 2019 年期末净资产为正,则根据《上海证券交易所科创板股票上市规则》第 12.4.2 条的规定,公司存在被上交所实施退市风险警示的风险。
偿债风险
报告期内,公司的流动比率分别为 1.29、0.93 和 0.97,速动比率分别为0.93、0.52 和 0.66,资产负债率分别为 89.60%、110.45%和103.68%。由于存在累计未弥补亏损且公司主要现金流来自客户的预付款,因此公司总体负债率较高。若未来公司不能持续获得销售订单、客户未能及时回款或业绩长期无法扭亏为盈等情况导致流动性紧张,将会降低公司的债务清偿能力。
问题 4.招股说明书披露:2016 年 11 月 11 日,聘任王岩为董事会秘书、聘任张裕强为财务负责人。2017 年 2 月,王岩因个人原因辞去董事会秘书职务并离职。2017 年 4 月,张裕强因个人原因辞去财务负责人职务并离职。2017 年 4月 11 日,公司第一届董事会第四次会议选举李宇昊为董事会秘书。2019 年 2 月11 日,选举洪宽华为公司财务负责人。
请发行人说明:(1)董事会秘书王岩与财务负责人张裕强相继离职的具体原因,离职后的任职情况,是否任职于与发行人业务相关的企业;(2)2017 年4 月至 2019 年 2 月,公司没有聘任财务负责人的原因,财务工作如何运作并保证规范;(3)报告期内董事会秘书、财务负责人离职,新聘任董事会秘书与财务负责人,是否对公司经营稳定性及内部控制构成重大不利影响;(4)结合报告期内变动董事、高管在发行人经营管理中所起的作用,说明是否构成重大不利变化。
2017年 4 月至 2019 年 2 月,公司没有聘任财务负责人的原因,财务工作如何运作并保证规范
2017 年 4 月,发行人财务负责人张裕强离职后,发行人于当月召开第一届董事会第四次会议,同意由法定代表人兼总经理刘钢代为履行财务负责人职责。
2017 年 4 月至 2018 年 8 月期间,发行人财务工作在刘钢负责下,均按有关制度有序运行,公司在这期间积极物色财务负责人人选;公司于 2018 年 8 月招聘洪宽华作为公司财务副总监,刘钢于当月与其完成财务工作交接,2019 年 2 月,正式选举洪宽华为公司财务负责人。
2017 年 4 月至 2019 年 2 月期间,发行人财务工作在刘钢及洪宽华负责下,各项工作流程、政策、制度、规范的有效执行,发行人建立了独立的财务部门和内部审计部门,相关制度体系完善,对不相容职务的岗位分离做出了明确的规定,按照公司内控制度配备相关专职财务人员,独立进行财务决策,保证财务工作的独立性和有效性。公司依照法律法规对公司治理层面和财务内部控制层面进行了合理的设计,内控制度健全,且报告期得到有效执行。
截至 2018 年末,公司净资产为负,尚未实现盈利,且存在累计未弥补亏损。2018 年末,公司净资产为-1,401.21 万元,最近三年净利润分别为-4,015.57 万元、-4,261.30 万元和-1,336.91 万元,截至 2018 年末未分配利润为-8,468.21 万元。报告期各期,公司营业收入分别为 4,234.83 万元、996.40万元和 22,820.94 万元,波动较大。
问题 30.对于不需要安装的产品收入确认时间:公司已根据合同约定将产品交付给购货方时确认当期销售收入。发行人产品主要为定制化生产,具有单位价值大、项目周期长的特点,发行人报告期内在产品余额分别为 1,470.62 万元、5,671.79 万元、5,303.53 万元,预收账款分别为 7,274.41 万元、15,626.08 万元和 24,625.46 万元,2016 年末发行人完成 4 台四川华龙设备制造并通过客户预验收,但未确认收入。
请发行人说明:(1)发行人产品从订单、设计、采购、生产到交付的生产周期,发行人收入确认是否适用《建造合同》会计准则;(2)公司将产品交付给购货方即确认收入,是否需取得购货方验收,收入确认时点是否满足企业会计准则要求;(3)2018 年确认收入的明细情况,包括客户、交付的产品名称和数量、金额、确认时间、是否取得客户验收,并说明 2018 年确认收入的订单,是否均满足收入确认条件,是否存在提前确认收入的情形;(4)报告期各期末,在产品是否存在已完工未验收情况,是否存在跨期收入确认的情形;(5)四川华龙预验收设备是否符合收入确认条件。
请保荐机构和申报会计师对上述事项核查并发表明确意见,说明对发行人销售收入截止性测试的具体过程及结论,并说明发行人是否存在跨期确认收入情形,发行人的营业收入是否符合《科创板股票上市规则》第 2.1.2 条第(二)款规定的上市条件。
经核查,保荐机构、申报会计师认为:
1、发行人产品从订单、设计、采购、生产到交付的生产周期符合实际经营情况,发行人收入确认不适用《建造合同》会计准则;
2、对于部分通用产品,公司将产品交付给购货方即确认收入,不需要取得购货方验收,收入确认时点满足企业会计准则要求;
3、2018 年确认收入的订单均满足收入确认条件,不存在提前确认收入的情形;
4、报告期各期末,在产品不存在已完工未验收情况,不存在跨期收入确认的情形;
5、四川华龙预验收设备不符合收入确认条件;
6、2018 年度发行人营业收入为 22,820.94 万元,不低于规定的 2 亿元营业收入,符合《科创板股票上市规则》第 2.1.2 条第(二)款规定的上市条件。
(二)对发行人销售收入截止性测试等事项的核查
保荐机构、申报会计师履行了以下销售收入截止性测试程序:
1、获取销售收入明细表,抽取临近报告日确认收入明细,检查其预验收、物流单据、安装交付单据是否在报告日前已经完成;
2、就资产负债表日前后确认的收入,选取样本,并检查后附的预验收、物流单据、安装交付单据是否在报告日后已经完成。
经销售收入截止性测试等核查方式,保荐机构、申报会计师认为:发行人收入不存在跨期确认的情况
问题34.报告期各期,公司主营业务毛利率分别为20.82%、 -10.75%和32.23%,波动较大。其中五轴联动数控机床在 2016 年、2017 年毛利率为负,2018年大幅上升至 35.06%,原因为前两年公司的五轴联动数控机床业务出于市场开拓需要,销售定价时主要考虑成本覆盖和取得客户认同,因此平均单价相对较低,2018 年交付的设备工艺技术复杂度和技术含量提升;航空航天部/总装智能装备的毛利率分别为 29.92%、-8.57%和37.56%。
问题 55.请保荐机构和申报会计师结合发行人收入确认政策、报告期内收入和毛利大幅波动、大额计提资产减值并转回等诸多问题,说明发行人会计基础工作是否规范、财务报表的编制和披露是否符合会计准则和信息披露规则的规定、是否在所有重大方面公允地反映了发行人的财务状况、经营成果和现金流量,发行人内部控制制度是否健全且被有效执行、财务报告是否可靠,并说明发行人是否符合《注册办法》第十一条规定的发行条件。
经核查,保荐机构、申报会计师认为:发行人不存在人为改变其正常经营活动从而粉饰业绩的情形。
综上所述,保荐机构、申报会计师认为发行人会计基础工作规范、财务报表的编制和披露符合会计准则和信息披露规则的规定、在所有重大方面公允地反映了发行人的财务状况、经营成果和现金流量,发行人内部控制制度健全且被有效执行、财务报告可靠,发行人符合《注册办法》第十一条规定的发行条件。
问题 58.招股说明书披露,报告期各期末,公司的固定资产账面价值分别为301.05 万元、313.99 万元和531.83 万元,占非流动资产的比例分别为 20.58%、13.35%和 15.45% 。期末余额增长主要系公司报告期内采购的专用设备、办公及电子设备增加。公司采用轻资产经营模式,公司的机器设备主要为生产经营所需的检测设备和办公及电子设备。本次募集资金运用项目总投资额为 49,872.00。技术研发中心建设项目投资中流动资金为 8,148 万元,研发人员差旅、办公费用投资为 473 万元。智能装备制造中心建设项目投资中垫底流动资金为 3,200万元。此外,本次募集资金中有 18,000 万元用于补充流动资金以满足发行人技术开发和业务拓展的资金需求。
问题 62.请保荐机构项目组勤勉尽责,履行尽职调查义务,对发行人的核心技术及其来源、知识产权权属、业务模式、财务会计核算、收入确认、成本计量、重大合同、客户及供应商等内容进行充分、全面的核查,并按《招股说明书准则》的要求,为投资者作出价值判断和投资决策提供充分且必要的信息,保证招股说明书及其他申请文件相关信息的内容真实、准确、完整,不得出现虚假记载、误导性陈述和重大遗漏。
请保荐机构内核部门督促项目组充分、全面履行尽职调查义务、提高申报文件质量,并说明项目组提交的申请文件是否经质控、内核部门全面审核,投行业务内控制度、工作流程和操作规范是否健全并被严格执行,所提交、报送、出具、披露的相关材料和文件是否符合法律法规、中国证监会的有关规定、本所自律规则的相关要求,内容是否真实、准确、完整。请保荐机构内核部门就该事项出具专项意见。
问题 63.请发行人删除招股说明书中以图形列示的业务和财务数据,采用表格形式列示相关数据,并修改前后逻辑矛盾和其他错误,增强招股说明书可读性。
发行人回复:
发行人已在招股说明书中删除以图形列示的业务和财务数据,改以表格形式列示相关数据;通过自查,已修改前后逻辑矛盾和其他错误,并根据发行人实际业务的变化予以修改和补充披露,增强了可读性。
针对部分申请科创板上市的企业尚未盈利或最近一期存在累计未弥补亏损的情形,在信息披露方面有什么特别要求?
答:(一) 发行人信息披露要求
1.原因分析
尚未盈利或最近一期存在累计未弥补亏损的发行人,应结合行业特点分析并披露该等情形的成因,如:产品仍处研发阶段,未形成实际销售;产品尚处于推广阶段,未取得客户广泛认同;产品与同行业公司相比技术含量或品质仍有差距,未产生竞争优势;产品产销量较小,单位成本较高或期间费用率较高,尚未体现规模效应;产品已趋于成熟并在报告期内实现盈利,但由于前期亏损较多,导致最近一期仍存在累计未弥补亏损;其他原因。发行人还应说明尚未盈利或最近一期存在累计未弥补亏损是偶发性因素,还是经常性因素导致。
2.影响分析
发行人应充分披露尚未盈利或最近一期存在累计未弥补亏损对公司现金流、业务拓展、人才吸引、团队稳定性、研发投入、战略性投入、生产经营可持续性等方面的影响。
3.趋势分析
尚未盈利的发行人应当披露未来是否可实现盈利的前瞻性信息,对其产品、服务或者业务的发展趋势、研发阶段以及达到盈亏平衡状态时主要经营要素需要达到的水平进行预测,并披露相关假设基础;存在累计未弥补亏损的发行人应当分析并披露在上市后的变动趋势。披露前瞻性信息时应当声明其假设的数据基础及相关预测具有重大不确定性,提醒投资者进行投资决策时应谨慎使用。
4.风险因素
尚未盈利或最近一期存在累计未弥补亏损的发行人,应充分披露相关风险因素,包括但不限于:未来一定期间无法盈利或无法进行利润分配的风险,收入无法按计划增长的风险,研发失败的风险,产品或服务无法得到客户认同的风险,资金状况、业务拓展、人才引进、团队稳定、研发投入等方面受到限制或影响的风险等。未盈利状态持续存在或累计未弥补亏损继续扩大的,应分析触发退市条件的可能性,并充分披露相关风险。
5.投资者保护措施及承诺
尚未盈利或最近一期存在累计未弥补亏损的发行人,应当披露依法落实保护投资者合法权益规定的各项措施;还应披露本次发行前累计未弥补亏损是否由新老股东共同承担以及已履行的决策程序。尚未盈利企业还应披露其控股股东、实际控制人和董事、监事、高级管理人员、核心技术人员按照相关规定作出的关于减持股份的特殊安排或承诺。
(二)中介机构核查要求
保荐机构及申报会计师应充分核查上述情况,对发行人尚未盈利或最近一期存在累计未弥补亏损是否影响发行人持续经营能力明确发表结论性意见。
版权及免责声明:凡本网所属版权作品,转载时须获得授权并注明来源“融道中国”,违者本网将保留追究其相关法律责任的权力。凡转载文章,不代表本网观点和立场。
延伸阅读
版权所有:融道中国