原标题:关注MLF放量+预期引导的政策组合
来源:明晰笔谈
核心观点
目前货币政策表现为MLF放量操作+引导市场利率围绕政策利率运行的预期,预计未来MLF操作将频次更高、规模更大。预计今年春节前流动性安排是以MLF+逆回购+普惠金融定向降准或类似CRA的临时性流动性安排为主的组合。
稳字当头,央行关注收益率曲线。央行多次强调市场利率围绕政策利率运行,引导MLF利率定价锚的预期。近期MLF操作量增多,进一步强化MLF定价效果。维持正常的向上的收益率曲线,市场利率曲线锚定政策利率体系。目前短端市场利率锚定7天逆回购操作利率基本稳定,中长端的同业存单、国债收益率锚定MLF利率的机制仍需强化。
从海外收益率曲线控制看MLF放量+预期引导组合。根据海外各国的实践,收益率曲线控制是以特定价格实施资产购买,并通过持续引导市场预期维持特定期限市场利率的稳定运行。在“以稳为主”的货币政策取向上,传统的量价工具不会大开大合,即全面降准降息概率均不大,那么要引导市场利率围绕政策利率平稳运行、维持正常向上的收益率曲线,需关注MLF放量操作+预期引导的新货币政策操作框架,类似于中国版收益率曲线控制。
更多规模、更多频次操作MLF来发挥定价作用。目前商业银行持有的国债+地方债+政策性金融债等债券规模远高于MLF余额,商业银行LCR空间较大,并不会明显制约MLF操作。预计今年春节前:1)仍然有多次MLF操作,并维持前期净投放的趋势;2)流动性安排是以MLF+逆回购+普惠金融定向降准或类似CRA的临时性流动性安排为主的组合。
债市策略:目前货币政策表现为MLF放量操作+引导市场利率围绕政策利率运行的预期,预计未来MLF操作将频次更高、规模更大。预计今年春节前仍然有多次MLF操作,并维持前期净投放的趋势,短期内货币政策大概率将维持中性或偏松,MLF利率将逐步发挥对国债收益率的定价功能,十年期国债收益率将逐步向MLF利率靠拢。
正文
关注MLF放量+预期引导的政策组合
稳字当头,央行关注收益率曲线
央行多次强调市场利率围绕政策利率运行,引导MLF利率定价锚的预期。2020年二季度货币政策执行报告中首次提及“市场利率围绕政策利率运行”,尤其强调了中期借贷便利利率作为中期政策利率,是中期市场利率运行的中枢,国债收益率曲线、同业存单等市场利率围绕中期借贷便利利率波动。三季度货币政策执行报告、央行传达中央经济工作会议精神的会议均再次提及“引导市场利率围绕央行政策利率中枢运行”。市场利率应该锚定政策利率运行是常态,只不过市场利率和政策利率的利差时宽时窄,央行近期多次强调,尤其提及国债收益率曲线围绕中期借贷便利利率波动,释放出逐步强化引导利率预期的信号。
MLF操作量增多,强化MLF定价效果。在短端流动性呵护下,资金利率中枢稳定在2.2%附近,但超储率低位运行下银行负债缺乏较为明显,同业存单利率快速上行并突破MLF操作利率。8月份起央行MLF操作量明显增多,三季度跨季结束后同业存单发行利率仍在提价,央行进一步超额续作MLF为银行补充中长期负债来源,发挥MLF操作利率对银行负债成本的边际定价作用,引导同业存单利率维持平稳运行。

维持正常的向上的收益率曲线,市场利率曲线锚定政策利率体系。市场利率稳定在政策利率附近运行涵盖了资金利率、债券利率、贷款利率等多个品种,也包含了短期和中长期不同期限,最终形成对收益率曲线整体的影响和控制。2020年10月21日中国人民银行行长易纲在2020金融街论坛上提到,“尽可能长时间实施正常货币政策,保持正常的、向上倾斜的收益率曲线”,也体现了货币政策对收益率曲线形态的态度。
“稳”的要求一个层面是收益率曲线的平稳。在“以稳为主”的货币政策取向上,预计传统的量价工具不会大开大合,即全面降准降息概率均不大,那么要引导市场利率围绕政策利率平稳运行、维持正常向上的收益率曲线,就需要新的货币政策操作框架。目前短端市场利率锚定7天逆回购操作利率基本稳定,中长端的同业存单、国债收益率锚定MLF利率的机制仍需强化。

海外央行收益率曲线控制操作梳理
收益率曲线控制(Yield Curve Control,YCC)是一个历史较长的货币政策操作,最早由美联储在二战期间采用,次贷危机后的日本、欧元区曾经也采用类似的收益率曲线控制操作,2020年澳大利亚也推出了收益率曲线控制操作来应对疫情发生后金融市场的不稳定和不同主体融资环境的分化。

美国二战期间的YCC政策
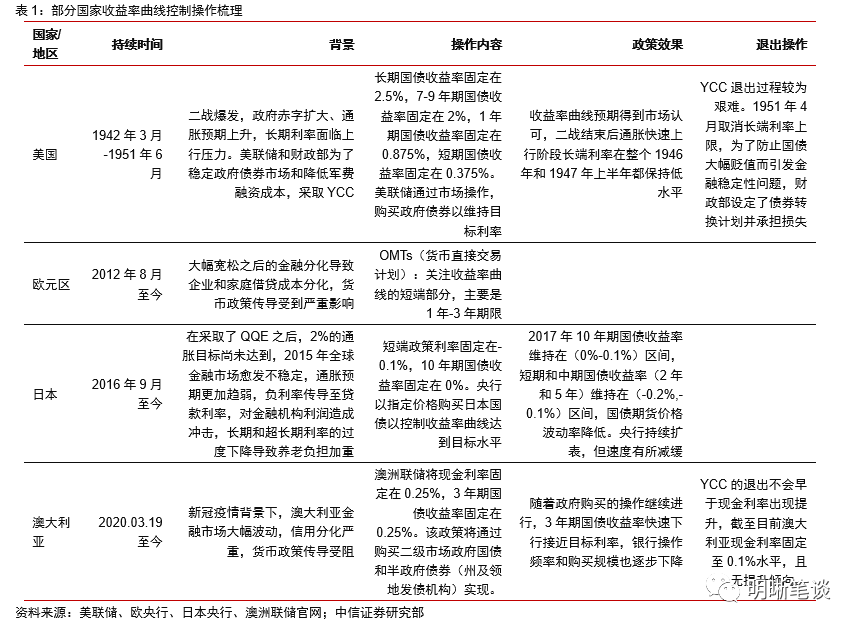
二战期间美联储通过收益率曲线控制降低政府融资成本。二战爆发后,出于战时融资需求,1942年3月20日美联储和财政部就定住国债收益率的政策达成一致,长期国债收益率固定在2.5%,7-9年期国债收益率固定在2%,1年期国债收益率固定在0.875%,短期国债收益率固定在0.375%。美联储通过直接购买政府债券以维持目标利率和收益率曲线。
美联储通过大量购买政府债券维持市场对利率曲线的预期。1942-1945年期间,市场形成了美联储锚定的收益率曲线预期,因此长期国债需求突增、短期国债遭到大量卖出。美联储为了稳定收益率曲线而大量购入短期国债、卖出长期国债。美联储通过大量资产购买的方式钉住了短端和长端的利率,维护了YCC政策的公信力,即使在战后财政部的利率控制需求减弱时,市场仍旧自发地遵从先前形成的利率预期。虽然期间出现了短端目标上调导致市场波动的情况,但美联储仍然维持了收益率曲线控制的政策公信力。
长期低利率带来的通胀压力使得美联储放弃YCC。1946年7月-1948年1月,随着二战的结束,工资和价格控制有所放松,叠加欧洲对美商品需求的暴增,通胀快速上行,CPI同比连续十五个月超10%。1950年12月-1951年12月,美国的CPI从1950年12月的5.9%涨至1951年2月的9.4%,并在之后的10个月内均高于6%。财政部希望维持低利率的军事融资诉求与美联储追求提高政策利率压制通胀压力的目标发生冲突,最终定于1951年退出YCC。

日本的YCC政策
“QQE+YCC”政策框架意图推动物价水平达到高于2%的目标。日本QQE效果不佳,物价水平始终未达到目标值2%。2016年9月日本央行决定推出“QQE+YCC”政策框架。QQE部分,日本央行计划每年新增约80万亿日元的国债持有,同时承诺扩大基础货币;收益率曲线控制部分,日本央行计划将短端利率固定在-0.1%,10年期国债收益率固定在0,直到CPI涨幅稳定2%以上。
收益率曲线控制取得一定成果,央行扩表速度减缓,但对通胀的提振效果有限。在日本央行的收益率曲线控制操作之下,各期限国债收益率均有所回升。2017年10年期国债收益率维持在(0-0.1%)区间,短期和中期国债收益率(2年和5年)维持在(-0.2%~-0.1%)区间,国债期货价格波动率减少。收益率曲线控制的长期实施使得市场形成了国债收益率的长期预期,央行购买国债的规模也有所减少,2018年底央行资产负债表总计528.5万亿日元,较上一年新增38.4万亿日元。同时期CPI当月同比和核心CPI当月同比均有所上升,并于2016年底转为正增长,维持在(0.2%~1.5%)区间直至2020年3月。

澳大利亚的YCC政策
新冠疫情背景下,澳洲金融市场遭受打击,企业借贷困难。受新冠疫情冲击,澳大利亚金融市场大幅波动,除了高信用主体外的企业面临融资困难问题,货币政策传导受阻。在此背景下,澳洲联储推出收益率曲线控制,澳洲联储将在二级市场购买国债和州及地方政府债券的方式将现金利率固定在0.25%,3年期国债收益率固定在0.25%。与美联储和日本的收益率曲线控制操作钉住10年等长期国债利率不同,澳洲联储选择钉住中端的3年国债收益率。
各期限国债收益率运行稳定、波动性减小。收益率曲线控制政策宣布之后,3年期国债收益率从0.6%左右快速下行至0.3%左右,随着政府购买操作继续进行,收益率逐步接近目标利率(0.25%),操作频率和购买规模也逐步下降。其他期限的国债收益率也出现大幅下行并长期维持平稳运行,波动性大幅降低。2020年11月澳洲联储继续下调3年期国债目标利率至0.1%,并表示YCC的退出不会早于现金利率的提升。

是否存在中国版YCC:MLF放量+预期引导?
根据海外各国的实践,收益率曲线控制是以特定价格实施资产购买,并通过持续引导市场预期维持特定期限市场利率的稳定运行。最理想的收益率曲线控制是无需资产购买,仅依靠中央银行的政策公信力实现市场利率自动调整至目标水平,可以理解为加强般的“前瞻指引”。因而收益率曲线控制是一个量价结合的工具,但理想状态的收益率曲线控制是一个纯粹的价格工具,只不过这个价格并非政策利率,而是市场利率。中国央行无法直接购买国债,因而中国央行若要实现收益率曲线控制则需要依赖政策利率和公开市场操作,配合引导市场预期,而一旦建立起市场预期和政策公信力则实现可以脱离数量操作实现收益率曲线控制。
资金利率钉住逆回购操作利率运行,中长端利率钉住MLF利率。资金利率DR007与R007对应的政策利率为7天逆回购利率,这一点是相对明确的。在银行间流动性总量逐步收紧的过程中,央行流动性投放的操作利率成为市场利率的边际定价基准,这在利率走廊机制下可以完美运行,也逐步形成了市场的预期。同业存单利率也在MLF大额投放后回归到MLF利率附近运行。中长端市场利率围绕政策利率运行的预期在逐步建立的前期需要更多地操作MLF来发挥MLF利率定价中枢的作用,这也是今年8月份以来央行货币政策的组合:MLF超额续作+市场利率围绕政策利率运行的预期引导。
更大规模、更高频次操作MLF来发挥定价作用,质押品暂不构成制约。近期市场中有观点认为当前MLF余额超5万亿,若继续开展MLF操作可能出现质押品不足的情况。根据央行对MLF操作的介绍,MLF操作的质押品包括国债、央行票据、政策性金融债、高等级信用债等优质债券,2018年6月央行进一步扩大了担保品范围,新加入了AA级的小微企业、绿色和“三农”金融债券,AA+级、AA级公司信用类债券等。截至2020年底商业银行和政策银行持有国债+地方债+政策性金融债总计超45万亿,若排除地方政府债,商业银行和政策银行持有国债+政策性金融债总计也超22万亿。当前MLF余额5.15万亿,利率债的质押率较高,因而合格质押品并不制约MLF的操作。另一方面,若只是MLF操作本身、不涉及商业银行利用MLF投放资金另做他用的话,当使用合格优质流动性资产作为质押物时,由于MLF的交易对手方为央行,准备金增加量与抵押券减少*折算率相同,因此以合格优质流动性资产为抵押物时,LCR不变。若考虑银行在获得MLF资金后用以补充流动性缺口,就会因为合格优质流动性资产的大幅降低而造成LCR下降,但是目前商业银行整体LCR接近140%,且即便出现部分银行结构性的LCR压力也不会出现商业银行整体LCR压力。

春节前后的MLF到期与投放猜想。更多地开展MLF操作发挥其定价作用实现类似收益率曲线控制的效果,而维持政策的货币政策空间也存在MLF代替降准的必要性。我们认为虽然春节前后可能宣布普惠金融定向降准结果,但春节前全面降准概率较低,而其中MLF投放可能是春节前后流动性安排中不可缺少的部分。春节前后共有三笔MLF/TMLF到期,分别是1月15日有3000亿MLF到期、1月23日有2405亿TMLF到期、2月17日有2000亿元MLF到期,而其中2月17日处于春节假期,MLF将顺延至2月18日到期。首先,MLF净投放操作趋势不变,预计1月份MLF/TMLF净投放量延续3000亿元左右的趋势;其次,预计春节前仍然有多次MLF操作,其中大概率1月份MLF到期将一次性续作,2月份春节前央行将提前续作到期的MLF,作为春节前流动性提前安排的一部分;最后,预计今年春节前流动性安排是以MLF+逆回购+普惠金融定向降准或类似CRA的临时性流动性安排为主的组合。

债市策略
目前货币政策表现为MLF放量操作+引导市场利率围绕政策利率运行的预期,预计未来MLF操作将频次更高、规模更大。预计春节前仍然有多次MLF操作,并维持前期净投放的趋势,短期内货币政策大概率将维持中性或偏松,MLF利率将逐步发挥对国债收益率的定价功能,十年期国债收益率将逐步向MLF利率靠拢。
市场回顾
利率债
资金面市场回顾
2021年1月13日,银存间质押式回购加权利率大体上行,隔夜、7天、1个月和3个月分别变动了6.21bps、6.48bps、10.7bps、-2.07bp至1.39%、1.92%、2.28%和2.28%。国债到期收益率全面下行,1年、3年、5年、10年分别变动-4.36bps、-5.24bps、-4.65bps、-3.00bps至2.29%、2.70%、2.90%、3.12%。上证综指下跌0.27%至3598.65,深证成指下跌0.61%至15365.43,创业板指下跌1.57%至3130.30。
央行公告称,为维护银行体系流动性合理充裕,2021年1月13日中国人民银行以利率招标方式开展了20亿元逆回购操作。
流动性动态监测
我们对市场流动性情况进行跟踪,观测2017年开年来至今流动性的“投与收”。增量方面,我们根据逆回购、SLF、MLF等央行公开市场操作、国库现金定存等规模计算总投放量;减量方面,我们根据2020年11月对比2016年12月M0累计增加13289.74亿元,外汇占款累计下降7788.46亿元、财政存款累计增加19412.53亿元,粗略估计通过居民取现、外占下降和税收流失的流动性,并考虑公开市场操作到期情况,计算每日流动性减少总量。同时,我们对公开市场操作到期情况进行监控。



可转债
可转债市场回顾
1月13日转债市场,中证转债指数收于373.20点,日上涨0.46%,等权可转债指数收于1,410.93点,日下跌1.38%,可转债预案指数收于1,163.41点,日下跌1.19%;平均平价为105.42元,日下跌1.06%,平均转债价格为133.49元,日下跌0.47%。334支上市交易可转债(辉丰转债除外),除航新转债停盘,正邦转债横盘外,74支上涨,258支下跌。其中九洲转债(25.48%)、英科转债(9.42%)和通光转债(8.90%)领涨,盛屯转债(-12.78%)、金禾转债(-11.33%)三超转债(-9.38%)领跌。329支可转债正股(*ST辉丰除外),除航新科技停盘,宁波建工、浙江交科、春秋电子、中信银行和光大银行横盘外,79支上涨,244支下跌。其中隆利科技(20.00%)、益丰药房(10.01%)和瑞达期货(9.98%)领涨,三超新材(-20.00%)、德尔未来(-9.96%)和盛屯矿业(-9.85%)领跌。
可转债市场周观点
2021年的第一周顺周期与新能源板块继续演绎,为新一年的转债市场开了好头。然而市场的波动进一步加大,各种分歧与扰动不断增加。转债市场持续地表现出正股驱动的逻辑,其波动与分化与股票市场基本同步。
虽然市场扰动增多,但是趋势仍旧,在此大前提下通过配置结构调整做出一定的再均衡配置是当前的策略重点。
我们在前期的多份周报中讨论过顺周期的演绎方向,当前市场的顺周期行情已经进入了下半场,但是需要明确的是下半场并非终场,这一方向仍旧是值得拥抱的趋势,只是在趋势之内做出一定的调整。上周又有数支我们重点关注的顺周期标的公告提前赎回,投资者正可以随着这一进程调整结构。我们重点关注有色、能化、农产品等方向,单纯的价格上行逻辑并不足够,向量价齐升逻辑的个券聚焦,特别在能化领域相关标的的估值水平相对不高可以重点关注。同时在以清洁能源和TMT为代表的制造业板块龙头中做一定的增强。
绝对收益策略的角度仍旧是布局期,前一份周报中我们分析过不同思路出发的布局逻辑,当前我们仍旧推荐从正股视角着手,寻找业绩稳健或者有一定成长性的标的,优质标的并不一定需要一个绝对的低价格,在相对的低价参与也可以归于布局的范畴。
基于上述策略的方向,我们持续的调整周报关注标的结构,同时调出公告提前赎回的标的。
高弹性组合建议重点关注赣锋(中矿)转债、巨星转债、上机转债、晨光转债、火炬转债、隆20转债、太阳转债、聚飞转债、雅化转债、恩捷转债。
稳健弹性组合建议关注紫银转债、紫金转债、精测转债、盛屯转债、金能转债、洪城转债、财通转债、恒逸(新凤)转债、贝斯(星宇)转债、欧派转债。
风险因素
市场流动性大幅波动,宏观经济增速不如预期,无风险利率大幅波动,正股股价超预期波动。
股票市场

转债市场
版权及免责声明:凡本网所属版权作品,转载时须获得授权并注明来源“融道中国”,违者本网将保留追究其相关法律责任的权力。凡转载文章,不代表本网观点和立场。
延伸阅读
版权所有:融道中国