原标题:需要担心政策转弯吗?
来源:明晰笔谈
核心观点
1月11日市场呈现股债双杀。对于债市而言,流动性收紧的担忧带动长端利率出现调整。我们认为,在当下的时点不需要担心政策过快转弯。相比于逆回购操作,本周五的MLF操作信号意义更强,预计将续作8000亿元以上。若MLF操作再超市场预期,宽货币预期强化,长端利率料仍有下行空间。
1月11日市场呈现股债双杀。股市的下跌可能受到强美元的影响,部分抱团板块前期上涨幅度过大也是重要因素。债市回调则主要源于市场对国内流动性担忧和海外无风险资产的调整。由于央行连续两个交易日做出50亿元逆回购操作,不少投资者认为这是货币政策即将继续趋紧的信号,加上超短端利率较前期极度宽松的状态边际收紧,导致流动性的担忧再起。
当前更值得关注的货币政策信号并非逆回购,而是本周五的MLF,本月预计续作8000亿元以上。从近期的货币政策操作上来看,MLF的信号意义要强于OMO操作,对银行负债端和资金面起到稳定作用的也是几次超预期的超额MLF操作,更加清晰地表明了货币政策“不急转弯”的态度。自去年四季度以来,每月MLF超额续作的规模均在3000亿元以上。考虑到本月MLF和TMLF的到期量共计5405亿元,在货币政策“稳”字当头、“不急转弯”的基调下,预计本月MLF有望续作超过8000亿元。如果本月MLF继续保持超额投放,那么长端利率料将会继续打开下行的空间。
财政政策应当进退有度。宏观经济环境决定财政政策不能过快退出,2020年中央经济工作会议也提出积极的财政政策要“保持适度支出强度”。中性预期之下,2021年的赤字率或将下调至3.0%-3.3%,新增专项债额度则可能按照3.0-3.3万亿安排。中国财政科学研究院院长刘尚希认为,随着经济逐步回归常态,一些针对疫情紧急防控、帮助国家紧急抗疫的财政政策可以适当回调,但是一些支持“六保”“六稳”的措施,可能需要长期保持和巩固。财政政策有选择性地、分层次地退出,更加契合“不急转弯”的政策大方向。
监管政策有紧有松。2021年部分监管政策或将偏紧运行,例如地产政策长期趋严,资管新规过渡期结束,严惩“逃废债”行为,集中整治互联网金融乱象等。除此之外,在银行控制不良贷款压力增加的背景下,央行或将通过延长优惠政策、适度放松MPA考核等方式给银行减压。
债市策略:关注周五MLF操作,预计利率仍有下行空间。由于央行连续两个交易日做出50亿元逆回购操作,叠加资金利率边际回升,导致流动性担忧再起,债市回调。我们认为,相比于逆回购操作,本周五的MLF操作信号意义更强,有望续作8000亿元以上。从政策基调上理解,“不急转弯”和“保持流动性合理充裕,引导市场利率围绕政策利率平稳运行”预示货币环境在未来一段时间内收紧的概率较小,MLF操作可能会再超市场预期,短期内货币政策大概率将维持中性或偏松,MLF利率将逐步发挥对国债收益率的定价功能,十年期国债收益率将逐步向MLF利率靠拢,调整即是布局机会。
正文
流动性收紧的担忧带动长端利率出现调整。我们认为,在当下的时点不需要担心政策过快转弯。相比于逆回购操作,本周五的MLF操作信号意义更强,预计将续作8000亿元以上。若MLF操作再超市场预期,宽货币预期强化,长端利率料仍有下行空间。
需要担心货币政策转弯吗?
1月11日市场呈现股债双杀。债市方面,昨日(2021年1月11日)银行间主要利率债收益率上行1bp左右,盘中一度上行3bp左右。10年期国债收益率上行1.76bp至3.16%,10年期国开债收益率上行0.49bp至3.54%。10年期国债期货主力合约跌0.04%,盘中一度跌0.22%。股市方面,两市均出现一定程度的下跌,上证指数收盘报3531.5点,跌1.08%;深证成指报15115.38点,跌1.33%;创业板指报3092.86点,跌1.84%。

股债双杀的背后
股指整体跌幅虽然不算大,但部分板块以及个股却跌幅明显。新能源车、光伏、白酒以及有色金属等都发生了大幅调整。整体来看跌幅较大的板块(白酒、新能源车以及光伏)均为此前机构抱团较为明显、估值相对较高的板块,已经维持了一段时间的上涨趋势。对于股市而言,强美元可能是下跌的一大推手。我们在《债市启明系列20210111—关键的十字路口:美元和中美利差会怎么走?》中已经指出,若美元指数在基本面乐观预期下出现短期反弹,可能造成新兴市场股票、房地产价格以及贵金属资产价格出现调整,新兴市场股票和房地产价格可能受到压制。近期美元指数突然出现的扭转趋势可能超出了市场预期,预计短期内会对股市估值造成压力,可能是造成1月11日股市下跌的一大推手。
近期债市回调主要缘于市场对国内流动性担忧和海外无风险资产的调整。由于央行连续两个交易日做出50亿元逆回购操作,不少投资者认为这是货币政策即将继续趋紧的信号,加上超短端利率较前期极度宽松的状态边际收紧,导致流动性担忧再起。由于上一波长端利率的下行主要由短端流动性宽松推动,短端的预期变化自然也会迅速反映到长端。另一部分原因来自海外,在美国大选尘埃落定,民主党横扫参众两院的情况下,近几个交易日以来无风险资产包括债券和贵金属均出现一定的跌幅:10年期美债收益率上行突破1.1%,黄金下挫100美元/盎司。由于当前中美利差维持高位,即便海外利差上行,对我国利率的影响也相对有限,相比之下国内因素可能更为重要。

货币政策不急转弯
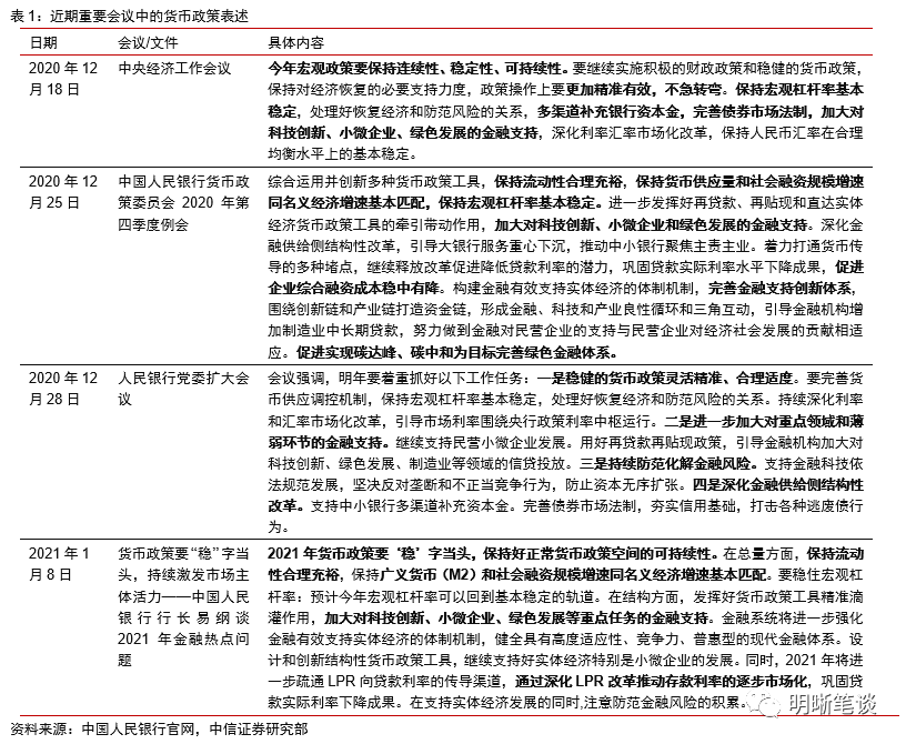
首先,类似于去年年中打击金融空转、收紧流动性的现象不会出现。一方面,从政策层面的表态和实际操作中,可以较为清晰地感受到相对宽松的态度。比如,1月8日,央行易纲行长在接受新华社记者采访时表示,今年货币政策要“稳”字当头。在总量方面,保持流动性合理充裕,保持广义货币(M2)和社会融资规模增速同名义经济增速基本匹配。从实际操作层面,央行不仅关注银行间流动性的总量特征,也关注到了其结构分化的矛盾。去年10月以来几次超预期的MLF操作,在很大程度上缓解了银行间资金面的压力,短端利率持续低位运行,同业存单利率见顶回落,市场感受到了切切实实的宽松,从而催生了上一波牛陡行情。
其次,现在更值得关注的货币政策信号并非50亿元的逆回购,而是本周五的MLF,本月有望续作8000亿元以上。从近期的货币政策操作上来看,MLF的信号意义要强于OMO操作,对银行负债端和资金面起到稳定作用的也是几次超预期的超额MLF操作,更加清晰地表明了货币政策“不急转弯”的态度。自去年四季度以来,每个月MLF超额续作的规模均在3000亿元以上。考虑到本月MLF的到期量为3000亿元,TMLF的到期量为2405亿元,共计5405亿元,在货币政策“不急转弯”的情况下,预计本月MLF有望续作超过8000亿元。如果本月MLF继续保持超额投放,那么长端利率将会继续打开下行的空间。

如何理解“不急转弯”的政策含义?
2020年年底中央经济工作会议指出,“明年宏观政策要保持连续性、稳定性、可持续性,政策操作上要更加精准有效,不急转弯,把握好政策时度效”。会议过后,“不急转弯”就成为了市场热词。“不急转弯”究竟意味着怎样的宏观政策组合?我们认为,财政货币都将保持足够的力度,总量上仍然偏宽松,更注重结构化工具的使用。监管政策将有松有紧,资管新规年底大概率到期,地产政策收紧,信用事件执法趋严;但对信用风险在相对较大的领域将保持松紧适度。
货币“稳”字当头
1月8日,央行易纲行长在接受新华社记者采访时表示,今年货币政策要“稳”字当头,保持正常货币政策空间的可持续性。货币政策将保持广义和狭义流动性合理充裕,稳健中性,不缺不溢,为经济恢复营造适宜的较宽松货币金融条件。广义流动性层面,保持货币供应量和社会融资规模增速同名义经济增速基本匹配,2021年宏观杠杆率大致维持稳定。狭义流动性方面,银行间流动性合理充裕的主旋律不变,引导市场利率围绕政策利率运行。从近期央行的动作来看,更加重视MLF操作在中长期流动性调节中的作用。

狭义流动性方面,引导市场利率围绕政策利率运行,资金面不必过于担忧。央行在三季度货币政策执行报告中多处提到要保持流动性供需均衡,引导市场利率围绕政策利率运行。中央经济工作会议之后,在央行党委召开的传达中央经济工作会议精神的会议上,同样指出“要持续深化利率和汇率市场化改革,引导市场利率围绕央行政策利率中枢运行”。在货币政策“不急转弯”的背景下,资金利率DR007与R007对应的政策利率为7天逆回购利率,而中长端的市场利率,包括同业存单利率和国债利率,则由1年期MLF利率引导。资金利率的边际回升不用太担忧,2.2%的安全边际是非常明确的。预计在春节前货币政策也会延续边际偏松,MLF超额续作是大概率事件。
广义流动性方面,货币供应量和社融增速与名义经济增速基本匹配,大概率较去年有所回落。货币供应和社融规模的增长一方面需要满足经济增长的需要,另一方面也要保持宏观杠杆率的稳定,这与央行发布的货币政策执行报告措辞相近,也是货币政策回归常态的自然要求。考虑到市场对于信用风险的担忧依然存在,在此背景下不宜过度收紧广义流动性,稳健中性的信贷政策可能是比较合理的选择。2021年的信贷和社融增速大概率放缓,全年社融增速可能会逐渐下行至11%-12%之间,M2增速可能下行至9%-10%附近。
社会融资成本普降空间不大,要依靠结构性政策发力。反映社会融资成本的主要指标当中,LPR自去年4月降至3.85%后未发生变动,三季度贷款加权平均利率也有所上行。央行在货币政策委员会四季度例会中提到:“继续释放改革促进降低贷款利率的潜力,巩固贷款实际利率水平下降成果,促进企业综合融资成本稳中有降”。结合这些政策信号,进一步考虑到当前国内经济结构性分化的特征,2021年央行通过下调政策利率推动LPR继续下降的可能性不大,但结构性的降成本政策依然会延续,民营、小微的融资可能会得到进一步的支持。
此外,近期高层会议,包括中央经济工作会议会议以及央行第四季度货币例会等特别强调了对科技创新和绿色发展的金融支持。央行货币政策委员会四季度例会上强调了“以促进实现碳达峰、碳中和为目标完善绿色金融体系”,1月8号易纲行长答记者问指出“发挥出金融支持绿色发展的三大功能”。因此,除了传统的小微企业普惠金融支持以外,在可预见的未来内,绿色金融、绿色贷款、低碳经济也将成为货币政策的重点倾斜支持对象。
财政保持力度
宏观经济环境决定财政政策不能过快退出。从目前来看,中国在全球经济复苏中占据先机,但是国外疫情仍在演绎,外部环境不确定性依然很大,国内病例也零星出现,不能放松警惕。另一方面,疫情得到控制之后国内经济复苏并不平衡,部分行业以及中小企业面临一定压力,居民收入差距扩大,消费修复缓慢,经济依然面临诸多不确定因素。因此,财政政策应该考虑适度“退坡”。但也需要警惕不能形成“政策悬崖”,避免政策迅速收紧导致经济波动。2020年中央经济工作会议上也提出积极的财政政策要“保持适度支出强度”。
中性预期之下,2021年的赤字率或将下调至3.0%-3.3%,新增专项债额度则可能按照3.0-3.3万亿安排。赤字率方面,预计将较去年有所回落,但考虑到分母(名义GDP)将显著抬升,因而绝对的赤字水平并不会比2020年下降太多。专项债方面,考虑到地方政府债务的压力和地产监管趋严导致土地出让收入回落,地方政府的资金来源承压,专项债大概率不会下降太快,预计在2019年和2020年之间取值。在中性预期之下,预计新增专项债额度可能按照3.0万亿-3.3万亿左右安排。
对于如何保持财政力度,中国财政科学研究院院长刘尚希认为各项财政支持政策应当进退有度。具体而言,疫情得到平稳控制后,随着经济基本面情况逐步回归常态,部分政策需要在力度上有所回撤乃至退出,而另一些政策则需要长期保持。例如,一些针对疫情紧急防控、帮助国家紧急抗疫的财政政策可以适当回调,但是支持“六保”“六稳”的措施,可能需要长期保持和巩固。财政政策有选择性地、分层次地退出,更加契合“不急转弯”的政策大方向。
监管有紧有松
地产严监管是长期趋势。从近期落地的政策来看,从各个层面对地产施加政策约束。地产市场方面,从房地产供需两端入手,从升级限购、升级限价、升级限售以及提高税费等角度出发,对楼市过热的局面进行逆向调控。三道红线的监管则侧重于房企资产负债表的管理,防范地产行业风险进一步累积,敦促地产回归居住本源。地产信贷方面的监管也有所收紧,近期发布的房地产贷款集中度管理制度降低了金融机构房地产贷款集中度。与宏观政策“不急转弯”的基调一致,许多楼市监管政策也具有过渡期安排,短期冲击可控。另外,值得注意的是近期政策面上大力提倡租赁住房市场体系的建设,相关政策对租赁住房市场多有照顾和倾斜。租赁住房契合“十四五”规划“保刚需,稳房价,倡租赁”政策思路,预计租赁住房的发展将缓解房价过度上涨的问题,更好地实现“房住不炒”。

资管新规过渡期大概率将于今年年底结束。在充分考虑2020年以来疫情影响以及资管新规监管要求的前提下,官方审慎研究决定延长过渡期一年至2021年底,鼓励采取新产品承接、市场化转让、合同变更、回表等多种方式有序处置存量资产,对无法完全整改到位的个别金融机构进行个案处理。从目前情况来看,尽管未说明对于类信贷资产回表会如何“提高监管容忍度”,但推测可能会下调风险资本计提和拨备的要求。“避免以单纯卖出的方式进行整改”也显示了监管层试图降低实施资管新规的外部性,避免风险向二级市场转移。

信用事件后,逃废债行为将遭遇更强监管。近期国企信用违约事件在机构中引起了较大反响,市场普遍开始关注信用风险的扩散情况。监管层迅速出击,11月12日,交易商协会即启动了针对违约企业的自律调查,此后又针对相关承销保荐机构等中介机构启动自律调查。11月21日,金稳委召开第四十三次会议,明确严厉打击“逃废债”。通过各方经验教训的总结,国企信用事件或将成为债市长期健康发展的重要节点。
银行控制不良贷款压力增加,优惠政策延续,存在考核边际放松的可能。2020年初,银行对中小微企业进行了较大规模的贷款投放和延期还本付息政策,延缓了风险的暴露。由于一些经营不善的企业本身存在的问题并没有得到根本解决,未来仍然存在一定违约风险。2021年1月4日,中国人民银行、银保监会、财政部、 发改委、工信部5部门发文,明确普惠小微企业贷款延期还本付息政策延期至2021年3月31日,两项直达货币政策工具均延期至2021年3月31日。除了延期还本付息政策和优惠政策的支持,在不良贷款和资管新规到期的双重压力下,MPA考核存在放松的可能。
债市策略
关注周五MLF操作,预计利率仍有下行空间。由于央行连续两个交易日做出50亿元逆回购操作,叠加资金利率边际回升,导致流动性担忧再起,债市回调。我们认为,相比于逆回购操作,本周五的MLF操作信号意义更强,有望续作8000亿元以上。从政策基调上理解,“不急转弯”和“保持流动性合理充裕,引导市场利率围绕政策利率平稳运行”预示货币环境在未来一段时间内收紧的概率较小,MLF操作可能会再超市场预期,短期内货币政策大概率将维持中性或偏松,MLF利率将逐步发挥对国债收益率的定价功能,十年期国债收益率将逐步向MLF利率靠拢,调整即是布局机会。
市场回顾
利率债
资金面市场回顾
2021年1月11日,银存间质押式回购加权利率大体上行,隔夜、7天、1个月和3个月分别变动了29.64bps、-4.01bps、8.40bps和0.01bps至1.21%、1.94%、2.17%和2.30%。国债到期收益率全面上行,1年、3年、5年、10年分别变动0.85bps、1.71bps、2.11bp、1.76bps至2.37%、2.79%、2.97%、3.16%。上证综指下跌1.08%至3531.50,深证成指下跌1.33%至15115.38,创业板指下跌1.84%至3092.86。
央行公告称,为维护银行体系流动性合理充裕,2021年11日中国人民银行以利率招标方式开展了50亿元7天逆回购操作,中标利率2.20%。
流动性动态监测
我们对市场流动性情况进行跟踪,观测2017年开年来至今流动性的“投与收”。增量方面,我们根据逆回购、SLF、MLF等央行公开市场操作、国库现金定存等规模计算总投放量;减量方面,我们根据2020年11月对比2016年12月M0累计增加13289.74亿元,外汇占款累计下降7788.46亿元、财政存款累计增加19412.53亿元,粗略估计通过居民取现、外占下降和税收流失的流动性,并考虑公开市场操作到期情况,计算每日流动性减少总量。同时,我们对公开市场操作到期情况进行监控。


可转债
可转债市场回顾
1月11日转债市场,中证转债指数收于372.41点,日下跌0.44%,等权可转债指数收于1,417.31点,日下跌1.85%,可转债预案指数收于1,164.24点,日下跌2.07%;平均平价为105.38元,日下跌1.12%,平均转债价格为133.04元,日上涨0.18%。333支上市交易可转债(辉丰转债除外),除航新转债停盘,新北转债、正元转债、迪龙转债和国贸转债横盘外,87支上涨,241支下跌。其中英科转债(15.50%)、金禾转债(8.13%)和晶瑞转债(7.95%)领涨,恩捷转债(-12.57%)、寒锐转债(-9.14%)和雅化转债(-8.71%)领跌。329支可转债正股(*ST辉丰除外),除航新科技停盘,科华生物和星帅尔横盘外,64支上涨,262支下跌。其中英科医疗(15.98%)、赛意信息(13.43%)和联创电子(10.04%)领涨,恩捷股份(-10.00%)、伊力特(-9.99%)和雅化集团(-9.99%)领跌。
可转债市场周观点
2021年的第一周顺周期与新能源板块继续演绎,为新一年的转债市场开了好头。然而市场的波动进一步加大,各种分歧与扰动不断增加。转债市场持续地表现出正股驱动的逻辑,其波动与分化与股票市场基本同步。
虽然市场扰动增多,但是趋势仍旧,在此大前提下通过配置结构调整做出一定的再均衡配置是当前的策略重点。
我们在前期的多份周报中讨论过顺周期的演绎方向,当前市场的顺周期行情已经进入了下半场,但是需要明确的是下半场并非终场,这一方向仍旧是值得拥抱的趋势,只是在趋势之内做出一定的调整。上周又有数支我们重点关注的顺周期标的公告提前赎回,投资者正可以随着这一进程调整结构。我们重点关注有色、能化、农产品等方向,单纯的价格上行逻辑并不足够,向量价齐升逻辑的个券聚焦,特别在能化领域相关标的的估值水平相对不高可以重点关注。同时在以清洁能源和TMT为代表的制造业板块龙头中做一定的增强。
绝对收益策略的角度仍旧是布局期,前一份周报中我们分析过不同思路出发的布局逻辑,当前我们仍旧推荐从正股视角着手,寻找业绩稳健或者有一定成长性的标的,优质标的并不一定需要一个绝对的低价格,在相对的低价参与也可以归于布局的范畴。
基于上述策略的方向,我们持续的调整周报关注标的结构,同时调出公告提前赎回的标的。
高弹性组合建议重点关注赣锋(中矿)转债、巨星转债、上机转债、晨光转债、火炬转债、隆20转债、太阳转债、聚飞转债、雅化转债、恩捷转债。
稳健弹性组合建议关注紫银转债、紫金转债、精测转债、盛屯转债、金能转债、洪城转债、财通转债、恒逸(新凤)转债、贝斯(星宇)转债、欧派转债。
风险因素
市场流动性大幅波动,宏观经济增速不如预期,无风险利率大幅波动,正股股价超预期波动。
股票市场

转债市场
版权及免责声明:凡本网所属版权作品,转载时须获得授权并注明来源“融道中国”,违者本网将保留追究其相关法律责任的权力。凡转载文章,不代表本网观点和立场。
延伸阅读
版权所有:融道中国