来源:中国证券报
素有“游戏界茅台”之称的吉比特时隔两个多月后再度闪崩!

来源:Wind
吉比特1月11日开盘即遭遇大跌,上午11时被摁在跌停板上。截至下午收盘,吉比特收于330.46元/股。值得注意的是,吉比特近3天大跌超21%。这与其代理发行的游戏《摩尔庄园》因底层代码问题宣布延期上线有关。此外,近期多家游戏公司股价上涨,吉比特反而大跌,外界对其2020年业绩预期也持悲观态度。
受益“宅经济”概念,吉比特去年股价飙涨,去年8月5日收盘价摸高至653.6元/股,而后在去年10月中旬进入下行通道。截至1月11日,相较去年8月创下的高点,吉比特股价跌幅近49.44%。
重要产品宣布延期
资料显示,《摩尔庄园》曾是十多年前风靡一时的一款游戏。该游戏是由上海淘米网络科技有限公司(简称“淘米网络”)开发的社区养成类网页游戏,于2008年4月28日发布。在游戏中,玩家将扮演一只小鼹鼠,与小伙伴参加庄园内的各种活动,在游戏内打工以及种田来赚取摩尔豆,为自己的角色以及宠物换上新服装等。
在上线后不到一年的时间里,《摩尔庄园》的玩家注册数和活跃数便分别突破3000万和1000万。而根据当时的统计数据显示,2009年全国在校小学生人数为1亿人,玩《摩尔庄园》的人数就达到了近1/3。凭借该游戏的出色表现,淘米网络在2009年净利润130万美元,到了2010年净利润则达到2160万美元。
不过在2015年,由于玩家用户大量流失,《摩尔庄园》停止了内容更新。而在2019年1月,淘米网络宣布“摩尔庄园”IP全面重启,并推出手游。在微博摩尔庄园的话题下,讨论数达到了24.9万,而这一超话的阅读量也有2.6亿,有网友发出了“爷青回”的感慨。
而2020年8月,淘米网络宣布,《摩尔庄园》手游将由雷霆游戏正式代理。雷霆游戏系吉比特子公司。
对于《摩尔庄园》,雷霆游戏保持了较高的期待。雷霆游戏CEO翟健早前向媒体透露,研发团队基本上是《摩尔庄园》页游的原班人马,雷霆游戏负责该游戏发行和运营工作的就有数十人。
雷霆游戏在2020年12月16日还对外披露,《摩尔庄园》手游计划在2021年春节前上线,并推出了四项春节活动。
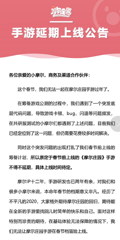
不过,就在游戏上线前夕,《摩尔庄园》项目组突然发布延期上线的公告。

来源:摩尔庄园官微公告截图
《摩尔庄园》手游项目组在1月7日公告称,在筹备测试中,遇到底层代码问题,导致游戏卡顿、bug、闪退等问题频发,目前已经定位到了这一问题,但需要花费较多时间解决。项目组称原定于春节前上线的计划不得不延期,具体上线时间待定。
消息一出,立即引起市场恐慌。吉比特1月7日大跌7.62%,截至1月11日在内的3个交易日吉比特跌幅超21%。
吉比特为此在上周末紧急召开电话会议。根据中国证券报记者从机构获得的会议纪要显示,吉比特解释,问题已经定位,预计时间不会特别久。之前iOS端上有个预计时间为6月1日,是公司按照比较宽裕的时间预估的。
对于游戏延期,众多玩家对于游戏的预期出现下滑。“时代变了,老玩家不再因为曾经的单纯玩游戏,玩的只是回忆往事,为了完成小时候未完成的冒险。”一名玩家在某热门游戏平台发帖称,新玩家不会为一个“过气”老IP耗费大量时间“入坑”,快餐游戏文化比拼的就是游戏素质,素质硬,游戏才做得下去。

来源:TapTap截图
机构争相出逃
吉比特依靠《问道》手游在A股市场占有一席之地,且一直备受机构的喜爱。Wind数据显示,2019年年末,81家机构持仓吉比特。2020年上半年,持仓机构数量攀升至92家,合计持股2113.19万股,占公司总股本近三成。而在2020年三季度,机构数量下滑至54家。吉比特去年以来披露多份投资者调研纪要,每份纪要中的机构名单往往超过百家。
受益“宅经济”概念,吉比特去年股价飙涨,去年8月5日盘中摸高至671.6元/股。业内人士指出,这背后与机构抱团关系密切。
但在去年10月中旬股价进入下行通道,截至1月11日,相较去年8月创下的高点,吉比特股价跌幅近49.44%。

来源:Wind
值得注意的是,1月11日下午公布的龙虎榜数据显示,机构大量卖出吉比特股票。其中,买方前五席合计买入2.87亿元,北向资金买入7252万元,华泰证券总部买入7130万元,其余三席是营业部席位。而在卖方前五席位集中的是机构,五方合计净卖出12.59亿元,4家机构全部为卖出操作,北向资金卖出2.9亿元。

来源:Wind
股东户数方面,吉比特呈现缩量态势。截至去年三季度,共有1.11万户股东,人均持有6460股。
吉比特去年前三季实现营收20.5亿元,同比增长31.79%;归母净利为7.95亿元,同比增长18.62%。
一位不愿具名的机构人士指出,近期多家游戏上市公司股价大涨,偏偏吉比特遭遇暴跌,某种程度上也说明市场对其2020年全年业绩预期有所下降。
值得注意的是,吉比特目前股价已经回归到去年1月初的位置,仍有下行态势。“这票的机构抱团已经瓦解,还赶上游戏延期。” 前述机构人士表示,吉比特股价表现至少等到新游戏《一念逍遥》上线后再观察。
版权及免责声明:凡本网所属版权作品,转载时须获得授权并注明来源“融道中国”,违者本网将保留追究其相关法律责任的权力。凡转载文章,不代表本网观点和立场。
延伸阅读
版权所有:融道中国