原标题:大学生打赢1角钱官司后,每日优鲜改协议:今后退订广告短信用户付费
来源:中国消费者报
收到商家促销短信
不少消费者心里很纠结
如果不想继续被“骚扰”
发退订短信的钱谁出

大学生打“1角钱”官司
向每日优鲜告上法庭
1月4日,北京审判信息网公布的判例显示,一位消费者退订了每日优鲜公司的促销短信,被电信运营商扣了0.1元资费。

故事还得从2019年5月说起。21岁的华东政法大学学生王娜下载、注册了“每日优鲜”手机应用程序,后通过该程序购买过水果。
2019年11月,每日优鲜公司3次向王娜发送了商业广告短信。王娜发送退订短信,产生了0.1元短信资费。


为这“1角钱”,2020年3月,王娜向北京互联网法院起诉,请求法院判判每日优鲜公司《用户服务协议》中“以推送、邮件、短信、电话等方式向您提供每日优鲜相关信息”的约定无效,提供有效的商业广告信息拒绝途径,并且承担退订短信费0.1元。

法院判决
用户协议已约定
每日优鲜有权发送商业广告
因未约定退订费用谁负担
判赔0.1元短信退订费
焦点1
每日优鲜公司发送商业广告短信
是否违约
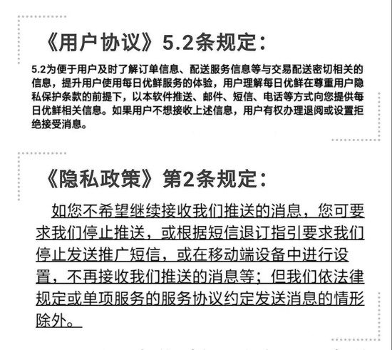
每日优鲜公司在庭审中辩称,王娜在注册“每日优鲜APP”时,已同意《用户协议》及《隐私政策》相关条款,因此,每日优鲜公司依据协议获取其账户信息并发送商业推广信息合法,不存在任何无效情形。

法院审理认为,格式条款以双方合意为基础,除违反法律、法规强制性规定外,格式条款一旦成立,对双方当事人均产生拘束力。每日优鲜公司对约定内容进行了合理提示,并约定了三种拒绝推送的途径。每日优鲜公司有权依据协议推送商业广告信息,且协议中就商业广告信息的退订方式有效。
法院在判决书中表示,在事前明确告知、合理提示的情况下,互联网平台将信息推送等个性化、差异化的服务纳入到“一揽子”平台的授权协议中,再根据不同用户需要提供有效的拒绝(取消授权)方式,更符合此类互联网平台的特征,更有利于互联网平台经济的发展。
焦点2
0.1元短信退订资费
由谁负担?
法院审理认为,王娜发送退订商业短信行为属于行使拒绝接收的权利行使行为,并非义务履行行为。因此,退订商业短信的费用,应当由合同义务一方即每日优鲜公司负担。

最终,法院作出一审判决,判令被告每日优鲜赔偿原告王娜短信资费损失0.1元,驳回王娜的的其他诉讼请求,案件受理费25元,由每日优鲜负担。
《中国消费者报》了解到,该案宣判后,双方当事人均未上诉,每日优鲜在上诉期内即主动履行了判决义务,赔偿了0.1元短信资费。
最新进展
每日优鲜用户协议中
约定消费者自行承担退阅费用
1月5日,《中国消费者报》下载每日优鲜APP后发现,注册过程中显示的《用户协议中,已经增加了“如用户选择通过电话或短信方式办理退阅,请自行承担相应电认资费”的内容,但并未用粗线或加线的方式进行提示。

记者梳理手机短信发现
绝大多数广告短信显示退订渠道
但并未明确退订资费由谁承担
1月6日,《中国消费者报》记者查阅自己的手机发现,去年12月,共收到92条商业广告短信,大多数含有“退订回复字母”的内容。另一个发现是,其中不少短信中涉及的商家,记者并未下载过其APP或与该公司有过接触,有的甚至从未听说过。记者也无从了解如果发送退订短信,是否会自行承担短信资费。










版权及免责声明:凡本网所属版权作品,转载时须获得授权并注明来源“融道中国”,违者本网将保留追究其相关法律责任的权力。凡转载文章,不代表本网观点和立场。
延伸阅读
版权所有:融道中国