热点栏目来源:证券时报网ID:wwwstcncom
新年伊始,3000亿眼科白马爱尔眼科突然刷屏。
事情是这样的:2020年12月31日,知名医生、武汉市中心医院急诊科主任艾芬通过社交平台质疑爱尔眼科,称在武汉爱尔眼科治疗白内障,致右眼视网膜脱落。
事情曝光之后,面对艾芬的质疑,12月31日晚间,武汉爱尔眼科医院在官方微博发表声明称,艾芬的术前检查、手术和术后复查等各环节均符合医疗规范。
不过,公司的澄清并没有让事情平息,舆论依然在发酵。
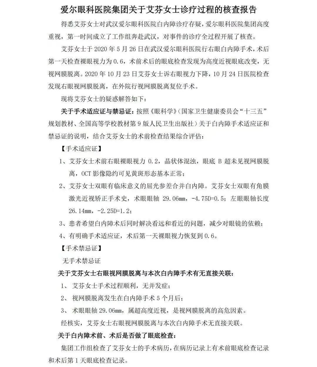
1月4日早间5:54分,爱尔眼科官方微博发布《关于艾芬女士诊疗过程的核查报告》称,艾芬女士右眼视网膜脱离与本次白内障手术无直接关联。同时,武汉爱尔眼科医院也深刻反思,未明确交代术后复查时间,术后其他时间的复查未挂号,也未作病历记录。

知名抗疫医生艾芬开怼爱尔眼科
2020年12月31日,知名医生、武汉市中心医院急诊科主任艾芬通过社交平台开怼爱尔眼科,因艾芬医生抗击武汉疫情的特殊身份,其在社交平台的发声引发广泛关注。
据艾芬自述,2020年5月份,她因感觉视力明显下降,到武汉爱尔眼科医院就诊,院方称她右眼患上了白内障,并于5月下旬接受了手术,摘除了右眼晶体,植入了爱尔眼科医院提供的右眼人工晶体,手术大约花费2.9万元。
但手术后未见视力好转,艾芬于10月在自己就职的武汉市中心医院眼科检查,结果显示其右眼孔源性视网膜脱离,近乎失明。
艾芬质疑爱尔医院隐瞒视网膜病变问题,夸大晶体植入的作用,耽搁了真正眼疾的治疗。
随后,12月31日晚间,公司及时澄清称,医院第一时间对诊疗全流程开展自查,患者(即艾芬)右眼为高度近视并发性白内障,有手术适应症,术前检查、手术和术后复查等各环节均符合医疗规范。
但公司的澄清并没有让事件平息,舆论依然在持续发酵。
2021年1月1日下午,艾芬通过其个人微博回应称,术前B超和OCT检查是按照爱尔的要求做的,这两个检查有没有异常和眼底视网膜平复不是一个概念,希望望爱尔医院公布她的正确的术前白内障照片。
1月2日上午,上市公司爱尔眼科医院集团首度发声称:对于艾芬女士在武汉爱尔眼科医院的眼病诊治事件,爱尔眼科医院集团高度重视,迅即成立集团调查工作组,并于1月1日连夜赶赴武汉进行调查。工作组将对此事进行全面调查核实。集团对艾芬女士所述病痛表示关心和同情,并愿意为其后续治疗提供帮助。
1月4日早间,爱尔眼科官方微博发布《关于艾芬女士诊疗过程的核查报告》称,艾芬女士右眼视网膜脱离与本次白内障手术有无直接关联,艾芬女士手术过程顺利,术后第一天裸眼视力恢复到0.6,但爱尔眼科集团也承认爱尔眼科未明确交代患者术后复查时间,并且术后其他时间的复查未挂号,也未作病历记录,主诊医生未按医院规范规定及时上报不良事件。公司希望竭尽所能帮助艾芬女士解决眼部疾病问题,组织专家力量为艾芬女士提供最大的支持和帮助。


爱尔眼科白内障项目营收占比近20%
记者梳理财报发现,白内障手术项目是爱尔眼科的重要业务板块,近几年营收占比都在20%左右。公司财务数据显示,2018年爱尔眼科白内障手术项目营收为15.45亿元,占比为19.29%,2019年营收为17 .6亿元,占比为17.62%,2020年上半年营收为6.25亿元,占比为15.02%。

不仅如此,白内障手术业务毛利率也较高,近几年一直维持在40%左右。公开数据显示,2019年,公司白内障项目毛利率达40.10%,而该数据在2018年为37.69%。
分析认为,白内障2019年虽受医保基金支付政策调整影响,但公司积极推进高端术式替代。2019年毛利率增长到40%,白内障高端转型取得了一定成效。
不过,受疫情影响,2020年中报公布的医疗服务毛利率出现明显下降,白内障项目毛利率也直接下降为31.06%。
公司未来将如何做好白内障等医疗服务?爱尔眼科曾表示,中国的每百万人白内障手术率只有欧美日等发达国家的四分之一到五分之一,而中国人口则超过欧美日人口的总和,未来空间巨大。公司将稳中求进、进中求精,一方面升级服务品质,以良好的口碑吸引更多的患者,同时提高转化成功率;另一方面,通过持续科普宣传,并着力打造“焕晶”优质技术服务品牌,提高先进手术的占比。
3000亿大白马能否经受住考验
爱尔眼科是国内规模最大的眼科专科医疗连锁机构。截至2020年11月底,爱尔眼科集团内共有660余家医院机构,其中国内的超过550家,海外有100多家。
自2009年10月爱尔眼科登陆创业板以来,公司股票一直都备受资本市场关注,公司市值从上市初期不到100亿元,一路增长到目前超过3000亿元。
12月31日,2020年最后一个交易日,爱尔眼科以新高结尾,收盘报74.89元,刷新历史纪录,总市值达3087亿元。

受疫情影响,公司2020年一季度业绩出现短时间大幅下滑迹象,公司股价也在一季度期间,持续震荡。
随着疫情影响逐渐消化,前期积累的刚性需求逐季爆发,公司业绩逐渐恢复,前三季度营收85.65亿元,同比增长10.78%;归母净利润15.46亿元,同比增长25.60%。其中,三季度单季度业绩实现爆发式增长,公司实现营收44亿元,同比增长47.55%;实现净利8.70亿元,同比增长62.34%。
对于三季度业绩大幅增长的原因,公司此前接受中信证券、工银瑞信基金等机构调研时表示,公司三季度业绩再创新高主要是三个原因:1、眼科需求作为刚需,在后疫情时期持续释放;2、市场需求逐步向头部品牌医院集中,医院保持良好内生增长,进一步推高了公司业绩;同时三季度并表了30家医院,提供了部分外延增长;3、长期看,疫情加速推动了全社会线上化进程的发展,更高频率的电子设备使用,从宏观上进一步提升了眼科行业整体需求,整体加宽了眼科赛道。
值得注意的是,在去年12月29日的机构调研中,爱尔眼科在回答“医疗事故爱尔怎么去把控的”的问题时曾表示,医疗质量是爱尔的生命线,是患者和家人的信任和托付。公司医疗质量一直把控得很好,一些标准高于国家标准,并落实到位,所以事故率和纠纷率极低,风险控制体系不断完善,公司也投保了医疗责任险,任何时间都要有底线思维。实际上,绝大多数的医疗纠纷并非医疗事故,纠纷是沟通问题或服务质量引起的,可能态度好一些就没事,所以服务无止境。
版权及免责声明:凡本网所属版权作品,转载时须获得授权并注明来源“融道中国”,违者本网将保留追究其相关法律责任的权力。凡转载文章,不代表本网观点和立场。
延伸阅读
版权所有:融道中国