原标题:国家能源局公告
2020年 第6号
为加快能源重大技术装备创新,有效推动能源领域短板技术装备突破,切实保障关键技术装备产业链供应链安全,我局根据各有关单位申请,经组织专家评审和复核,决定将“二代异质结太阳能电池生产装备”等26个技术装备列为第一批能源领域首台(套)重大技术装备项目。现就促进首台(套)重大技术装备攻关和示范应用公告如下:
一、各有关单位要抓紧推动有关重大技术装备研制,突破并掌握关键技术,扎实推进示范应用,确保首台(套)重大技术装备示范任务落地。
二、按照《关于促进首台(套)重大技术装备示范应用的意见》(发改产业〔2018〕558号)和《国家能源局关于促进能源领域首台(套)重大技术装备示范应用的通知》(国能发科技〔2018〕49号),能源领域首台(套)重大技术装备研制单位及其依托工程享受如下有关政策。
(一)承担首台(套)重大技术装备示范任务的依托工程优先纳入相关规划并由各级投资主管部门按照权限核准或审批。
(二)能源领域首台(套)重大技术装备招投标可采用单一来源采购、竞争性谈判等方式以保障示范任务落实。
(三)承担首台(套)重大技术装备示范任务的依托工程根据实际需要可在年度上网电量指标安排、发电机组并网运行、调度方式、燃料供应和监管等方面给予适当优惠,鼓励地方根据实际情况进一步细化并落实知识产权、资金、税收、金融、保险等支持政策。
(四)承担首台(套)重大技术装备示范任务的依托工程,根据实际情况享有示范应用过失宽容政策。
三、能源领域首台(套)重大技术装备研制单位和依托工程承担单位要及时向我局报告工作进展情况,我局将定期组织对能源领域首台(套)重大技术装备示范情况进行跟踪、评价。经评价示范成功的首台(套)重大技术装备列入“能源重大技术装备推广应用指导目录”,在后续能源项目建设中推广应用。
特此公告。
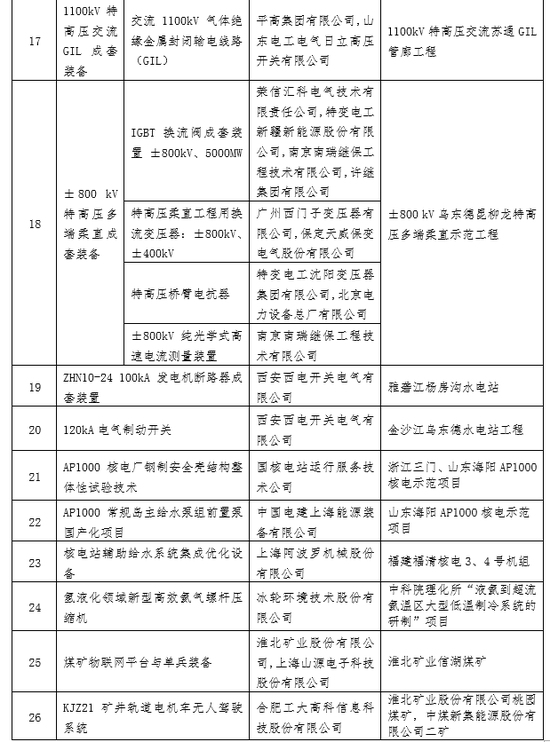
附件:第一批能源领域首台(套)重大技术装备项目名单



版权及免责声明:凡本网所属版权作品,转载时须获得授权并注明来源“融道中国”,违者本网将保留追究其相关法律责任的权力。凡转载文章,不代表本网观点和立场。
延伸阅读
版权所有:融道中国