炒股就看金麒麟分析师研报,权威,专业,及时,全面,助您挖掘潜力主题机会!
还有什么风险?
来源:新时代策略
1
策略观点:还有什么风险?
过去1个季度,压制市场的利空是比较多的,IPO增加、美国大选、房地产调控、利率上行、欧洲疫情二次恶化等,这些风险里面除了疫情还可能继续发展以外,其它风险在一个季度内都很难继续恶化,甚至不排除出现改善。疫情将成为未来1个季度为数不多的重要担心,考虑到各国政府应对经验已经比之前完善了很多,疫苗进度也较为顺利,即使做悲观的假设,市场往下的空间也已经很小了。未来1个季度,市场的风险收益比极佳,建议积极增加A股仓位。
(1)疫情影响没法排除,但风险可控。一般来说,疫情在冬季和春季更容易传播。最近欧美疫情再次出现第三波恶化,欧洲部分国家开始重启封锁,由此带来了近期全球股市的波动。疫情的风险在未来的两个季度都是没法排除的,现在的关键是其影响有多大?是否会影响到中国?股市是否预期充分?

期间疫苗的研发和推广速度至关重要,考虑到这一次死亡率较低,而且疫苗整体研发进度进入尾声。我们认为未来1-2个季度,由于天气的原因,部分国家可能会再次承受疫情压力,但是出现失控的风险较小,如果阶段性出现极端的担心,将会是极好的建仓期。
(2)经济的韧性远超Q1。全球政府和医疗机构对疫情的治疗经验越来越丰富,居民的恐慌情绪将会远小于年初疫情刚爆发的时候,再考虑到各国货币和财政政策应对疫情的机制尚在,所以经济出现较大风险的概率也已经大幅下降了。
10月欧美PMI数据依然较为健康,并没有受到疫情回升太大的影响,中国10月PMI下降了0.1,分项中下降最多的是产成品库存,而新订单数据继续改善。我们的判断是,中国经济回升的趋势依然存在,在利率大幅上行的背景下,经济韧性依然很强,一方面可能是受益于出口回升,另一方面,企业利润回升,信心增强,对未来消费和投资将会有一段自我驱动的回升。


(3)策略判断:当下是风险小收益大的布局期。对A股市场来说,利率上行、IPO增加、美国大选等风险一直压制着市场,下周大部分利空即将落地,之后股市将会迎来利空落地后的回升期。期间除了疫情之外,几乎所有的利空都会阶段性告一段落。考虑到疫情已经是第三次担心了,这一次对股市和经济的冲击都将比之前小很多,我们认为国内经济已经进入的企业信心恢复后的库存周期,这一趋势不会轻易改变。展望未来一个季度,股市往上的空间和时间将会远大于下行的风险。

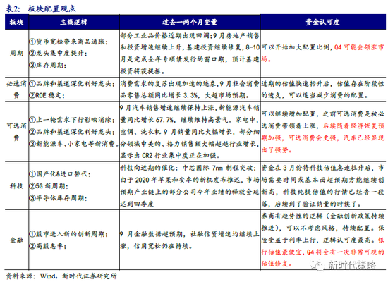
行业配置建议:近期消费科技中部分白马股出现较大调整,我们认为这已经预示着风格的转变了,时间上至少一个季度,甚至可能长达两个季度。背后的原因有三个:(1)6-7月基金发行量井喷,导致部分资金被迫配置消费科技,由此提前透支了消费科技的基本面。(2)年底前后,投资者开始布局2021年,估值的重要性提升。(3)经济改善的趋势依然在继续,将会对金融周期的基本面有正面影响。建议增配金融周期。重点关注汽车、机械、有色、券商、银行、化工。

2
上周市场变化
上周A股走势分化,其中创业板50(3.06%)、创业板指(2.12%)和中小板指(1.71%)领涨,上证50(-1.98%)、中证500(-1.64%)和上证综指(-1.63%)领跌。申万一级行业中,汽车(3.91%)、电气设备(3.81%)和医药生物(2.79%)领涨,非银金融(-5.75%)、房地产(-4.19%)和银行(-4.05%)领跌。概念股中,打板指数(4.94%)、能源互联网指数(4.19%)和共享汽车指数(2.75%)领涨,智能IC卡指数(-7.89%)、电子政务(-6.94%)和移动支付指数(-6.89%)领跌。

版权及免责声明:凡本网所属版权作品,转载时须获得授权并注明来源“融道中国”,违者本网将保留追究其相关法律责任的权力。凡转载文章,不代表本网观点和立场。
延伸阅读
版权所有:融道中国