来源:中国银行保险报
日前,宁波银保监局在一日内公布26张罚单,直指10家银行存在信贷管理不规范、员工行为管理不到位、代销业务管理不规范、不良资产虚假出表等违规行为。10家银行及相关责任人合计被罚款1230万元,另有多名责任人被警告、终身禁业。


4家银行获“百万级”罚单
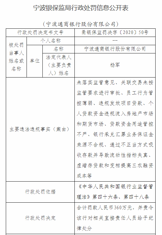
宁波通商银行被罚金额最高,达360万元。

具体来看,宁波通商银行存在“未落实监管意见、关联交易未按监管要求进行审批、员工行为管控薄弱、违规发放项目贷款、个人贷款资金违规流入房地产市场和期货市场、贷款资金用途管控不严、银行承兑汇票业务保证金来源不合规、通过不正当方式吸收存款并导致流动性指标失真、虚增存贷款和变相提高三农融资成本”等多项违法违规事实,被罚款360万元。
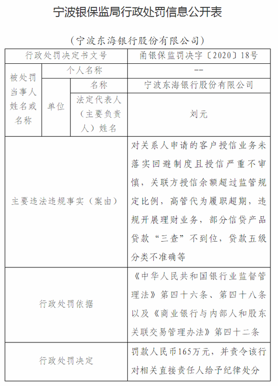
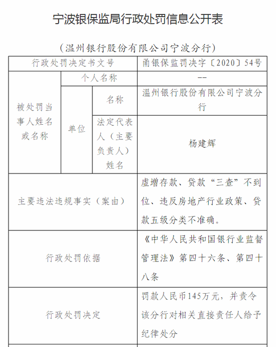
宁波东海银行、平安银行、平安银行宁波分行、温州银行宁波分行也领到“百万级”罚单。
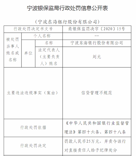
宁波东海银行因“对关系人申请的客户授信业务未落实回避制度且授信严重不审慎,关联方授信余额超过监管规定比例,高管代为履职超期,违规开展理财业务,部分信贷产品贷款‘三查’不到位,贷款五级分类不准确”等,被罚款165万元;因“信贷管理不规范”,被罚款25万元。


平安银行因“贷款资金用途管控不到位、借贷搭售、对房地产开发贷及预售资金监管不力”等,被罚款100万元。

平安银行宁波分行因“员工行为管理薄弱、贷款调查审查不尽职、借贷搭售、贷款资金用途管控不到位、信用证贸易背景审核不严”等,合计被罚款160万元。

温州银行宁波分行因“贷款‘三查’不到位、违反房地产行业政策、贷款五级分类不准确”,被罚款145万元。

与此同时,宁波银保监局还对多名相关责任人进行了处罚。吕卫平因违规获取使用贷款,被禁止终身从事银行业工作。值得注意的是,就在去年3月,吕卫平因对所在机构集中度严重超标、集团客户未纳入统一授信管理等违规问题负有直接责任,被取消高管任职资格4年。
信贷业务仍是监管重点
从这批公布的罚单来看,信贷业务仍然是银行违规的“重灾区”。除上述几家银行外,宁波银行、宁波奉化农村商业银行、象山县农村信用合作联社、象山国民村镇银行因“授信业务未履行关系人回避制度、贷后管理不到位”,“信贷管理不到位、员工管理不到位”,“信贷管理不到位”,“贷后管理不尽职、贷款资金被挪用”等信贷业务相关不规范行为被分别罚款30万元、70万元、40万元、20万元。
银保监会在今年一季度下发的《关于预防银行业保险业从业人员金融违法犯罪的指导意见》中就提出,严防信贷业务领域的违法犯罪行为。具体来说,银行业金融机构要强化信贷纪律约束,聚焦受理与调查、抵质押物评估与核保、风险评价与审批、合同签订与贷款发放、支付与贷后管理等各个环节,在科学制定和严格执行尽职免责制度基础上,建立健全贷款各操作环节的考核问责机制。防范高级管理人员强令、指使、暗示、授意下属越权、违规违章办理业务等行为。防范从业人员与外部人员共谋利用空壳主体和虚假资料等骗取银行贷款。严禁银行业金融机构和从业人员参与各类票据中介和资金掮客活动。
2家银行因代销业务不规范被罚
值得一提的是,宁波银保监局开出的这26张罚单中,还涉及银行代销业务违规的问题。
具体来说,邮储银行宁波分行因“员工行为管理不到位、代理销售行为不规范”,被罚款45万元,并被责令对相关直接责任人给予纪律处分;民生银行宁波分行因“代销业务管理不规范”,被罚款25万元,并被责令对相关直接责任人给予纪律处分。
现阶段,银行普遍开展的代理代销业务包括基金代销、代理保险、代理实物贵金属等。按照此前下发的《关于规范商业银行代理销售业务的通知》要求,商业银行从事代销业务,不得有以下情形:
未经授权或超越授权范围开展代销业务,假借所属机构名义私自推介、销售未经审批的产品,或在营业区域内存放未经审批的非本行产品销售文件和资料。
将代销产品作为存款或其自身发行的理财产品进行销售,或者采取夸大宣传、虚假宣传等方式误导客户购买产品。
违背客户意愿将代销产品与其他产品进行捆绑销售。
由销售人员违规代替客户签署代销业务相关文件,或者代替客户进行代销产品购买等操作、代替客户持有或安排他人代替客户持有代销产品。
为代销产品提供直接或间接、显性或隐性担保,包括承诺本金或收益保障。
给予合作机构及其工作人员,或者向合作机构及其工作人员收取、索要代销协议约定以外的利益。
版权及免责声明:凡本网所属版权作品,转载时须获得授权并注明来源“融道中国”,违者本网将保留追究其相关法律责任的权力。凡转载文章,不代表本网观点和立场。
延伸阅读
版权所有:融道中国