原标题:下周二打新中金公司!第14家A+H券商股来了,公开发行4.59亿股,本周三询价
财联社(北京,记者陈靖)讯10月12日,中金公司发布股票发行安排及初步询价公告,询价时间、申购时间、发行数量等众多事项均明确。
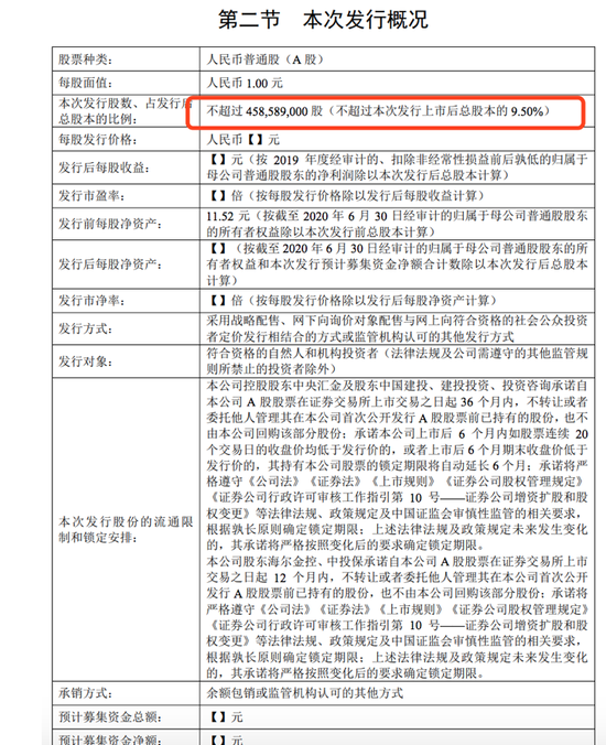
公告显示,中金公司确认将于10月14日开展初步询价,10月20日开启申购,缴款日期为22日,自此将成为A股第14家A+H上市券商。本次拟公开发行股票数量不超过4.59亿股,发行股份数量占发行后公司总股本的比例不超过9.50%,全部为公开发行新股,不设老股转让,发行前每股净资产为人民币11.52元。


招股意向书中,中金公司表示本次发行的募集资金在扣除发行费用后,将全部用于增加本公司资本金,补充本公司营运资金、支持本公司境内外业务发展等七方面。对于未来的规划,中金公司将做强传统业务,巩固投资银行、股票业务、固定收益等方面的领先优势,进一步扩大市场份额,全面覆盖优质客户,探索新的业务模式,使传统业务在公司的支柱作用得以充分发挥。
询价时间、申购时间、发行数量等明确
中金公司发布公告,本次发行的初步询价日为10月14日(T-4日)一天,通过申购平台报价及查询的时间为上述交易日的9:30-15:00。
投资者将在2020年10月20日(T日)进行网上和网下申购,申购时无需缴付申购资金,其中网下申购时间为9:30-15:00,网上申购时间为9:30-11:30和13:00-15:00。

本次拟公开发行股联席保荐机构(联席主承销商)东方投行及银河证券。发行前,中金公司总股本为43.69股,其中内资股24.65股,佔总股本约56.42%,H股19.04股,占总股本约43.58%。本次拟公开发行A股不超过4.59(即不超过本次发行上市后总股本的9.50%),假设发行数量为4.59股,本次发行后中央汇金依然为第一大股东,持有内资股19.36亿股,持股比例44.32%;海尔金控为第二大股东,持有内资股3.99亿股,持股比例9.12%;中投保为第三大股东,持有内资股1.28亿股,占比2.92%。

从发行费用来看,其中承销费及保荐费根据本次A股发行实际募集资金总额的1.0%确定;审计及验资费用人民币2,037.74万元;律师费用人民币561.89万元;用于本次发行的信息披露费用人民币522.64万元;发行手续费用人民币91.17万元;印花税按本次A股发行扣除印花税前的募集资金净额的0.025%确定(以上费用均不含对应的增值税)
中信证券非银研究团队认为,券商股短期表现为行情放大器,中长期良好确定性来自改革的创新红利。证券行业的竞争将围绕资本实力、人才储备、创新能力和金融科技能力展开,中金公司具有领先的业务能力和优质的客群基础,在资本瓶颈突破后,公司将进入新一轮的资产扩张周期,盈利增速和经营效率有望领先于同行,维持“增持”评级。
主营业务多点开花
投行贵族卷土重来,2020年以来中金公司投行、金融科技、财富管理等方面主营业务多点开花。
作为“三中一华”之一,中金公司投行业务优势显著,远远超过大多数同行,各项业务收入比较平衡。作为优势项目的投行业务,为中金公司斩获了“2020年上半年投行收入第一”、“科创板保荐家数第一”、“科创板承销保荐收入第一”等多个第一。
2020年上半年,中金公司实现营业收入142.93亿元,同比增长40.1%;归母净利润30.52亿元,同比增长62.3%;当期摊薄EPS为0.70元,同比增长62.3%;摊薄归母ROE为6.06%,同比上升2.17个百分点。期末归属普通股股东BVPS为11.52元/股。
同期,中金公司投行业务实现收入24.20亿元,相比于去年同期的11.75亿元增长106%,上升3个位次居行业第一名。
股权承销保荐方面,上半年中金公司IPO承销家数13家,联席保荐家数4家,承销及保荐收入8.73亿元,位居行业第二位。增发承销方面,中金公司上半年以0.99亿元位居第一位。债券承销方面,中金公司上半年债券总承销金额为2352.76亿元,市占率1.9%,承销债券数644只,平均承销额3.65亿元。
从科创板开板以来至2020年7月22日,中金公司保荐了17家科创板上市公司,首发募资金额累计919.71亿元,保荐家数、累计募集金额均是行业第一位。亮眼的投行成绩也带来高额的保荐收入,截至7月22日,中金公司创业板承销保荐收入19.27亿元,位于行业第一;中金公司跟投子公司中金财富证券跟投浮盈高达36.54亿元,累计保荐、跟投一年收入高达55.81亿元。
今年7月,中金公司完成了中芯国际532亿IPO项目,蚂蚁金服项目正在推进,预计下半年中金公司投行仍将保持高增长态势。
为加快推进数字化转型,中金公司持续加大信息系统建设投入,2019年信息技术投入为7.78亿元,全行业排名第6位。对于未来的战略规划,中金公司将做强传统业务,巩固投资银行、股票业务、固定收益等方面的领先优势,同时做大新兴业务,提升投资管理、财富管理等方面的核心能力。
2017年-2019年,公司财富管理业务收入9分别为34.37亿元、32.67亿元及32.86亿元,占营业收入的比例分别为30.66%、25.30%和20.86%。
从2007年初财富管理业务设立以来,中金公司持续为个人、家族及企业客户提供财富管理产品及服务,包括交易服务、资本服务、产品配置服务等。此外,财富管理业务与公司投资银行、投资管理等业务联动,为客户提供包括投资银行、国际业务和环球家族办公室在内的一体化综合解决方案。
客户方面,截至2019年底,中金公司累计拥有327万户,包括11386户企业客户及其他、19395高净值客户(资产300万以上)、106021户财富客户(资产50万以上)、313.45万户大众客户。(不扣除一人多户情况)
历时7个月火箭速度回A
今年,大批外资券商加速进场的同时,国联证券、中金公司券商也陆续回A。
中金公司上市之路始于今年2月。2月28日晚间,在香港上市五年的中金公司官宣“回A”,随即引发市场热议。公司表示,为满足公司业务发展对资本金的需要,拟申请A股发行并在上海证券交易所上市。
3月4日,东方花旗证券、中国银河证券与中金公司签署了关于首次公开发行A股股票并在上海证券交易所主板上市辅导协议。
4月4日,公司董事会宣布通过回A议案,这代表着中金公司的回A之路正式生效。
5月11日,中金公司递交的申请材料正式被证监会受理,4日之后(5月15日)证监会首次披露了中金公司招股书。9月1日再次披露第二版招股书显示,拟发行不超过4.59亿股A股,占扩大后已发行股本的9.50%。筹得的资金将用于增加公司资本金、补充运营资金,以及支持公司境内外业务发展。
本次回A之路中金公司仅用时7个月,火箭速度超出了很多行业人士的预期。
中金公司是1995年成立的中国首家合资券商,2015年11月9日在香港上市,时隔4年多为何回A股上市。中金公司表示,当前中国证券行业面临全方位历史性发展机遇,A股发行上市将有利于公司进一步扩充资本金,增强资金实力,推动公司发展进入新阶段、迈向新征程。
截至目前,已有14家券商完成了A+H股的两地上市。分别是申万宏源、广发证券、中信证券、招商证券、海通证券、东方证券、中原证券、华泰证券、国泰君安、光大证券、中国银河、中信建投、国联证券以及中金公司。
版权及免责声明:凡本网所属版权作品,转载时须获得授权并注明来源“融道中国”,违者本网将保留追究其相关法律责任的权力。凡转载文章,不代表本网观点和立场。
延伸阅读
版权所有:融道中国