来源:金联创化工
文 | 崔蓓蓓
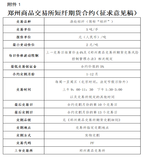
导语:郑州商品交易所9月10日发布《关于短纤期货合约和规则制度征求意见的公告》,面向全市场公开征求对短纤期货合约和规则制度的相关意见建议,反馈截止日期为9月16日。这也意味着涤纶短纤距上市时间越来越近了。作为重要的纺织原料,笔者就来给大家介绍一下涤纶短纤的前世今生。
短纤简介
短纤是一种重要的化学纤维,主要成分是以PTA和乙二醇为原料合成的。短纤自二十世纪70 年代进入我国后,因其用途广泛、价格较低的特点,市场规模迅速发展,至今已成为纺织、服装、家纺等行业的重要原材料。涤纶的用途很广,大量用于制造衣着和工业中制品。除了用于纺织品、建筑内装饰、交通工具内装饰等发挥无可替代的作用外,还在化工、石油、消防等部门应使用阻燃防护服发挥着不少的作用。
涤纶短纤现状

数据来源:金联创
自2016年之后,我国聚酯行业经历了老旧的产能淘汰之后快速发展,涤纶短纤也受其带动稳步上升,再加上2017年禁废令的颁布,也使得涤纶短纤突破9000元/吨大关。进入2019年,伴随民营大炼化装置的陆续投产,聚酯原料的下滑令聚酯成本不断降低,再加上涤纶短纤产能的不断扩张,供应压力增大,价格持续下滑。2020年因为疫情原因导致下游需求减弱,价格一路走跌,难以反弹。即使进入传统旺季,价格也仍在5400元/吨上下徘徊。

数据来源:金联创
近年来,涤纶短纤维逐渐替代棉花,其应用领域得到拓宽,国内涤纶短纤行业持续扩产。2019年中国涤纶短纤产量612.1万吨,同比增长13.9%。但由于近年来涤纶长丝快速扩张,故短纤在涤纶纤维行业整体占比仍呈下滑走势。

数据来源:金联创
2019年中国涤纶短纤出口数量99.47万吨。受贸易战影响,国外订单较为谨慎,越南等国家相对低廉的成本增加了部分出口的份额,故近年来出口量出现下滑。中国涤纶短纤进口数量21.93万吨。较去年20.24万吨增加13.62%。较2017年的15.30万吨增长42.35%。受2017年7月底“禁废令”影响,使得下游织造企业对原生短纤的需求量增多,进口量大幅攀升。目前国内差别化涤纶短纤尚不能自给自足,由于国内部分依赖进口的中空、低熔点短纤价格大涨从而导致这部分进口依存度有所上升,也使得我国涤纶短纤进口量出现了一定幅度的增长。

数据来源:金联创
2015—2016年,涤纶短纤维行业长期处于供过于求的局面,企业一直处于微利甚至亏损的状态,产能利用率持续偏低。自2017年禁废政策落地以来,涤纶短纤维替代了部分再生短纤维,致使行业需求量有了扩大趋势,但也吸引了许多新产能的投放。2019年涤纶短纤表观消费量在536万吨,较去年同期上涨83万吨。2020年随着新产能的不断释放,原生替代再生的优势等等,表观消费量预计将达到610万吨。
短纤期货简介

涤纶短纤期货采用全厂库交割方式。交割区域拟设定在短纤的主产销区江苏、 浙江和 福建三地。上市后,根据市场运行情况及产业需要,郑商所将逐步扩大期货交割范围。短纤仓单有效期最长为4个月。具体规定为:每年1月、5月、9月第15个交易日(含该日)之前注册的标准仓单,应在当月的第15个交易日(含该日)之前全部注销。
期货市场是成熟市场经济体系中的重要组成部分,是企业进行价格风险管理的有效场所。下游工厂可以通过期货市场买入套保,有效锁定了产品价格上涨风险,获得了预期销售利润,促进了公司稳健发展,提高了经营效益。在采购原料时,不论是一口价还是点价方式,都可以根据行情预判进行套保操作,其可以有效规避签订采购合同至原料到厂期间的贬值风险。
版权及免责声明:凡本网所属版权作品,转载时须获得授权并注明来源“融道中国”,违者本网将保留追究其相关法律责任的权力。凡转载文章,不代表本网观点和立场。
延伸阅读
版权所有:融道中国