原标题:拿到支付牌照!三大因素催促携程抓紧行动
来源:消金界

没有支付牌照的携程金融始终会缺乏一种安全感,随着监管强调金融业务必须“持牌经营”,这种不安全感想必会越来越重,携程金融想要走的更稳,支付牌照是其不得不解决的一个问题。
消金界注意到,企查查显示,上海东方汇融信息技术服务有限公司的实际控制人已经变更为范敏,持股比例99.5%。
据了解,上海东方汇融信息技术服务有限公司是一家持证支付机构,前大股东为上海市国资委。
而范敏为携程网的创始人之一,持股路径为通过成都携程旅行社有限公司,100%控股上海东方融汇文化商务有限公司,然后又100%控股上海东方汇融信息技术服务有限公司。
这意味着,携程(NASDAQ:CTRP)终于拿下了支付牌照,补齐了其金融牌照中的重要一角。
出行巨头的金融业务空间,至此正式打开。但在其他巨头纷纷收获之时,是不是为时已晚?
合规压力与竞争威胁
无论是从监管的合规性来看,还是携程本身业务来看,一张支付牌照对携程来说都是相当必要的。
人民银行行长易纲近期表示,“凡做金融都要牌照,实现监管全覆盖”。人民银行科技司司长李伟也在上“金融科技上海高峰论坛”上表示, “金融科技的本质是金融,要做金融服务必须要持牌。”
监管三令五申的强调“牌照”对金融业务的重要性,业内人士认为,这与近年来互联网平台大肆进军金融业不无关系。金融创新乱象需要从源头加以限制。
携程的金融业务显然也在其中。
另人惋惜的是,携程作为出行巨头,在金融方面的布局稍晚。如今加快拿牌照的步伐,躲过了“群魔乱舞”的时期,待规则清晰后发力少走弯路;但也错失了互联网金融用户积累与抢占市场的红利期。
7月份,携程在天津成立了携程融资担保有限公司成立,注册资本3000万元,由携程旅游网络技术(上海)有限公司(即“携程”)100%持股。这意味着携程获得了一张类金融牌照。
但对于携程来说,支付牌照的价值显然更高。
除了上面提到的合规需要,从自身业务来讲,携程拥有酒店、机场、旅游景区等诸多的消费场景。此前在经营上,业务压力不大。
而在当下,除了显而易见的疫情影响,美团等平台的跨界经营,让携程面临的竞争压力越来越大。
一个巨头的丰富生态,显然可以给用户带来更好的体验。美团在其生态内加入金服,除了盈利点外,也是更好进行私域流量的运营。
对于携程而言,更是如此。曾经的垂直领域巨头,也需要延展领域,打造护城河。一张支付牌照,是金融业务的切入口,可以让携程把现有的业务往纵深处拓展,提升用户体验和黏性。
拿到支付牌照后,携程的金融版图变得更加完整了,至此已直接或间接持有消费金融、虚拟银行、支付、小贷、保险、保险代理、商业保理、融资担保等牌照。
低调的金融版图
携程的金融业务一向比较低调。
此前,携程在发行“拿去花ABS”时,透露了业务框架与逻辑。(更多内容请点击《携程金融版图浮出水面:首单ABS底层资产不良率仅为0.05%》)
消金界发现,“拿去花ABS”的原始收益人是趣游保理,趣游保理目前是“携程旅行网”、 “去哪儿网”金融业务的运营主体之一。
从股权关系上看,趣游保理由北京趣拿信息技术有限公司(以下简称“趣拿信息”)出资设立,而北京趣拿软件科技有限公司(以下简称“趣拿软件”)通过协议控制趣拿信息,Qunar CaymanIslands Limited(in Cayman Islands)100%间接控股趣拿软件。
消金界了解到,携程国际有限公司为Qunar CaymanIslands Limited(in Cayman Islands)的战略投资人,投票权占比超过40%。
再看作为资产服务机构的嘉信浩远与华程西南。
嘉信浩远由趣拿信息出资设立,负责“去哪儿网”在线旅行平台的收银台职能。华程西南则是由上海携程商务有限公司(以下简称“携程商务”)出资设立,主要业务是向“携程旅行网”的供应商提供代理销售服务。
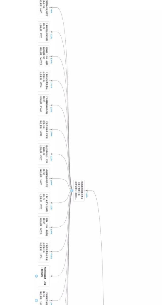
在对携程商务和携程网旅游网进行股权穿透之后,携程的金融版图变得清晰起来。(点击下面图片,查看清晰携程系股权穿透图)




携程系股权穿透图,点击查看清晰大图,来源:天眼查
值得注意的是,携程是上海尚诚消费金融的发起股东,持股37.5%,仅比大股东上海银行(601229.SH)低0.5%。
在小额贷款业务上,上海携程小额贷款有限责任公司于2015年9月注册成立,目前100%由携程系公司控股。
公开数据显示,“携程旅行网”、 “去哪儿网”已有近3亿注册用户,日均订单量已达百万级别,2017年全年已累计完成数10亿单旅行订单。
消金界了解到的是,截至2018年底, “拿去花”在“去哪儿网”平台的GMV渗透率为12%,在携程网平台的GMV渗透率为1.5%。
携程金融单一个“拿去花”产品,还有不小的增长空间。
总体来看,我们可以看到,携程金融的网已经铺开了。一个隐形的金控集团已在旅游行业扎根成长起来。
此前,我们分析过,于携程金融而言,最大的短板是缺少一张支付牌照。作为互联网金融的基础业务,支付牌照的缺失,会成为金融业务开拓的掣肘。携程彼时只能以预付卡形式完成网络支付,功能相对较弱,且存在监管风险。
如今补齐短板,携程的金融能否配合发力,值得行业关注。
当下,携程面临的最大变数还在于疫情。
之前我们曾关注到,疫情对于携程金融造成冲击。《消金好资产PK突发疫情:携程拿去花ABS或面临“缺粮”考验》,受疫情影响,携程金融发行的消费金融ABS底层资产面临“断粮”考验。
但随着国内疫情得到很好的控制,酒店、旅游等消费回暖明显,整个行业开始进入了修复期,这对携程金融来说无疑是一个利好环境。建立在携程业务之上的金融业务,还需要走出携程,完成线上化更多场景的铺设,才能在“黑天鹅”到来时,给集团业务更多腾挪空间。
版权及免责声明:凡本网所属版权作品,转载时须获得授权并注明来源“融道中国”,违者本网将保留追究其相关法律责任的权力。凡转载文章,不代表本网观点和立场。
延伸阅读
版权所有:融道中国