
因炒期货一度大赚的A股“期神”最近开始翻车了。上市公司使用自有资金进行超量期货投机,这样的“豪赌”是否合适?引人深思。
9月24日晚间,秦安股份(603758)发布公告称,公司最新一批期货投资平仓亏损为7348.38万元,距离上一份期货亏损公告仅仅过去一天,累计平仓亏损升至1.43亿元。公告还披露了更多令人担心的问题,截至23日收盘,秦安股份期货账户的浮亏已经高达2.58亿元,如果将平仓亏损加上浮亏,公司前期期货平仓获利的7.7亿元已经回吐过半。
受期货出现平仓亏损消息的影响,秦安股份的股价本周四以跌停收盘。

“秦安股份很可能还做了铝以外其他期货品种的交易,而且这些品种最近的跌幅很大。”有期货业人士向券商中国记者表示。另有知情人士透露,秦安的亏损可能很大比例是来自白银期货。
单日平仓亏损7300万、账户浮亏2.58亿
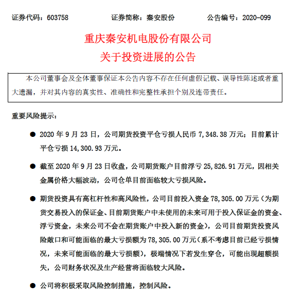
秦安股份的最新公告显示,截至9月23日,公司期货投资平仓亏损人民币7348.38万元,目前累计平仓亏损14300.93万元,公司期货账户浮亏25826.91万元。按照该公告,公司目前投入资金合计78305万元,其中包括期货交易投入的保证金、目前期货账户中未使用的未来可用于投入保证金的资金及浮亏资金。这意味着,剔除浮亏,秦安股份期货账户中实际剩余资金在5.2亿元左右。

秦安股份称,公司未来不会在期货账户中投入新的资金。同时表示,极端情况下若发生穿仓,可能出现超额损失,公司财务状况及生产经营将面临较大风险,公司将积极采取风险控制措施,以控制风险。
前期盈利回吐过半
秦安股份此前在期货市场一度开挂般连续爆赚。据券商中国记者统计,秦安股份5月底起披露的前21批期货平仓信息,期间无一失手、累计获利7.69亿元,是其去年全年净利润的6.5倍。

不过好景不长,公司23日公告期货平仓亏损6952.55万元,时隔一日再度亏损7348.38万元。如果将平仓亏损加上已披露的浮亏,秦安股份近期在期货上的损失超过4亿元,而前期21批连续期货平仓获利的7.7亿元已经回吐过半。
超量期货投机谁之过?
秦安股份主要从事汽车发动机核心零部件——气缸体、气缸盖、曲轴、变速器箱体等产品的研发、生产与销售,产品全部面向以整车(机)制造企业为主的乘用车及商用车整车市场(即OEM市场)。
今年5月下旬,秦安股份披露了参与期货市场的相关方案,授权公司经营管理层在不影响正常经营、操作合法合规的前提下,选择适当的时机使用不超过5亿元人民币的自有资金进行期货投资及原材料套期保值业务。7月13日和8月12日又两次分别追加各2亿元投资收益从事相关期货交易,即合计不超过9亿元。
秦安股份期货管理小组组长由公司董事长、总经理YUANMING TANG担任,可以说是一把手亲自操刀。公开资料显示,YUANMING TANG目前63岁,在2006年取得加拿大国籍,本科学历。历任国营204厂总装车间副主任,北碚缙云摩托车配件厂副总经理,重庆泰安发动机研究所所长,泰安机电总经理,秦安有限董事长,总经理,秦安铸造总经理等职。现任重庆秦安机电股份有限公司董事长,总经理,秦安铸造董事长。
根据秦安股份去年年报,其汽车零部件直接材料成本约为2.3亿元。参照传统做法,公司在期货市场上单纯套保所需要的保证金仅需数千万,而其期货实际交易额度一度高达9亿元,理论上交易的货值可达百亿。
加工企业利用期货市场对原材料进行保值,这在A股上市公司里并不少见,但秦安股份的期货交易规模显然已经超过了其主业的需求,绝大部分资金是用于了期货投机。
一季报数据显示,秦安股份账上货币资金为10.28亿元,5月秦安首批批准了5亿元期货套保额度,这意味着公司近一半的现金资产被放入了高风险的期货市场里搏杀。
秦安股份在9月14日公告中承认,公司期货投资金额远超原材料所需金额及相应套期保值需求,并承诺将有序退出对大宗商品期货的操作,降低期货交易规模。实际上,8月下旬秦安就曾通过“上证e互动”平台做出过降低期货交易规模的表态。
9月23日,秦安股份期货账户出现浮亏,然而当日铝价实际跌幅并不明显,仍处于近两月的震荡区间内。由此可以看出,公司显然在期货价格上涨后的相对高位仍进行了买入投机操作。
令人疑惑的还有,秦安股份在最新公告中称“因相关金属价格大幅波动,公司仓单目前面临较大亏损风险”,这里“仓单”的提法很难让人信服,仓单是一种提货凭证,其价值是百分之百的商品货值,秦安期货账户的浮亏比例显然大大超过了仓单所能带来的亏损。
涉及白银期货?后续不确定性加大
考虑到秦安股份仍有期货持仓及铝等有色金属价格近日的连续调整,其期货账户的亏损或将进一步扩大。截至9月24日下午收盘,沪铝期货出现加速下跌,跌幅为2.82%,截至记者发稿前,夜盘时段期价探低后小幅反弹。

秦安股份并未披露具体期货头寸,结合其9月23日期货浮亏,可以做一些大致推算。公司公告期货账户以沪铝期货交易为主,以14750元/吨铝价区间高位作为秦安股份浮亏多头头寸的建仓成本,9月23日收盘亏损405元/吨。假设交易全部是沪铝期货,其净头寸应该在60万吨左右,即12万手,考虑到沪铝期货整体持仓量,秦安股份作为单一客户不可能达到这样的体量。
“秦安股份很可能还做了其他期货品种的交易,而且这些品种最近的跌幅很大。”有期货业人士向记者表示。券商中国记者发现,有色金属除了铅和镍,近期整体波动不大,其他商品中,白银连续重挫、跌幅超过20%,玻璃、铁矿石自高位跌逾10%,油脂类品种近日大幅跳水,短短三个交易日跌幅超过8%。这些弱势品种目前仍未走出颓势。另有知情人士透露,秦安的亏损可能很大比例是来自白银期货。
受期货出现平仓亏损消息的影响,秦安股份的股价本周四跌停,收报9.72元/股。根据此前公告,最新股价已经低于10.8元/股的公司回购股份价格上限。
版权及免责声明:凡本网所属版权作品,转载时须获得授权并注明来源“融道中国”,违者本网将保留追究其相关法律责任的权力。凡转载文章,不代表本网观点和立场。
延伸阅读
版权所有:融道中国