具体来看,该问询函涉及到:蚂蚁集团股权结构、董监高基本情况,包括控制权、报告期内股权变动等;业务模式、监管环境和合规经营,以及数据共享协议与数据安全的挑战,尤其是与阿里巴巴的业务关联性;蚂蚁集团的独立性,与阿里巴巴和竞争同业的关系;营收构成及收入、成本费用变动等诸多问题。
值得注意的是,在上述方面问题中,此次披露信息中,对于外界关注的蚂蚁集团实控人,部分董监高如独立董事胡祖六任职资格,业务模式面临的监管合规风险,数字金融科技平台业务收入激增及原因,数据安全与数字资产治理,与阿里巴巴集团及集团生态系统内其他业务板块的关联交易和独立性等等,均做到了有问有答。券商中国记者结合问询函全文,梳理出十大关键词:
8月25日晚间披露的招股书显示,蚂蚁集团持股5%以上的股东,分别为杭州君瀚股权投资合伙企业(持股29.86%,简称君瀚)、杭州君澳股权投资合伙企业(持股20.66%,简称君澳)以及阿里巴巴集团(持股32.65%);此外,股东名单中还有多个险资和产业基金。
此次问询显示,马云为蚂蚁集团实际控制人,通过杭州云铂控制杭州君瀚及杭州君澳持有蚂蚁集团50.5177%的股份。但是,阿里巴巴(09988)并非控股股东(无论是普通决议还是特别决议均不享有否决权),且阿里巴巴集团实行合伙人提名及委任董事候选人,一人一票决定,马云不实际控制阿里巴巴。也因此,蚂蚁集团和阿里巴巴集团并非受同一个实控人控制,“间接控股股东阿里巴巴集团也不控制蚂蚁集团”,“不存在通过实际控制人的认定规避同业竞争要求的情况”。
在今年8月份,也即蚂蚁集团官宣拟上市之后, 马云将其持有的杭州云铂(注:杭州云铂为杭州君瀚及君澳的普通合伙人及执行事务合伙人)合计66%的股权平均转让给阿里巴巴高管井贤栋、胡晓明及蒋芳,被监管问询该次转让的背景、原因、定价依据及合理性、是否履行了完备的法律程序。蚂蚁回复中显示,杭州云铂自身不享有任何来源于发行人股份的经济利益,根据第三方评估,截至2019年年底,杭州云铂股东全部权益账面价值1017万元。
此次问询函进一步披露了蚂蚁集团执行董事长井贤栋领衔下的高管团队。除了为外界所知的胡晓明(执行董事、首席执行官)、倪行军(执行董事、首席技术官) ,还有近期新加入的三位高管:
近期为市场关注的胡祖六蚂蚁集团独立董事任职资格(今年8月起担任),受到监管问询,要求说明春华秋实(天津)股权投资管理有限公司的股权结构,胡祖六是否直接或间接持有发行人股份、是否具备独立董事任职资格?
从回复内容看,胡祖六2011年至今为春华资本集团创始人及董事长;春华秋实(天津)股权投资管理有限公司由明德春华(天津)资产管理有限公司持股100%,明德春华(天津)资产管理有限公司由自然人胡元满持股 99.95%、 王学清持股 0.05%,而春华秋实(天津)股权投资管理有限公司作为基金管理人的主体持有蚂蚁集团股份。
回复中称,“截至本回复出具之日,胡祖六先生未直接持有发行人股份,亦未通过其控制 的任何实体持有发行人股份,其近亲属控制的实体持有的发行人股份不超过1%。”
回复中称,根据胡祖六签署的《独立董事调查问卷》《独立董事补充调查问卷》《调 查表》以及《独立非执行董事确认函》,其具备独立董事任职资格;而且,胡祖六不存在按照《关于在上市公司建立独立董事制度符合《关于在上市公司建立独立董事制度的指导意见》《上海证券交易所上市公司独立董事备案及培训工作指引(修订稿)》 的相关规定的不符合独立董事任职资格的情况,故“综上,胡祖六备独立董事任职资格。”
根据招股书披露,经济受益权激励计划项下(包括已授予及未授予的部分) 的经济利益所对应蚂蚁集团股份合计 30.79 亿股。上述股份中约92%股份对应的经济利益已经授予被激励员工。
蚂蚁集团制定的上市后实施的A股限制性股票激励计划的授予对象,“包括但不限于发行人授予限制性股票时在上述实体任职的 董事、高级管理人员、中层管理人员及技术骨干、基层管理人员及技术人员、顾 问,以及公司董事会确定的需要激励的其他人员。上市后 H 股激励计划的激励对象为发行人董事会认为需要激励的蚂蚁集团、 蚂蚁集团的子公司以及届时适用法律法规允许的实体的董事、监事、员工和顾问。”
“公司在确定授予数量时,除了考虑整体薪酬安排及行业可比薪酬情况外,亦会考虑特定授予场景及授予对象具体情况等因素,包括在入职授予中将考虑授予对象的行业背景、入职岗位安排等因素,在业绩授予和晋升授予时将考虑授予对象的上一财年绩效评估、岗位胜任能力等因素。”
回复中称,基于员工激励考虑,在2016年和2018年的两次增资扩股中对应的估值分别约为人民币3900亿元和人民币9600亿元,对应融资后一年的市销率分别约为6.0倍和 8.0倍,对应融资后一年的市盈率分别约为27.6倍和39.7倍,属于合理水平。
在蚂蚁集团招股书披露中,数字金融科技平台业务收入成为营收的主要来源,具体主要有两方面:通过蚂蚁平台促成金融机构合作伙伴实现的业务规模,不对消费信贷及小微经营者信贷承担信用风险、不对理财产品承担兑付风险、 也不对保险产品承担承保风险;通过部分持有金融牌照的控股子公司直接提供信贷、资产管理及保险等服务,并产生收入。
在监管的问询中,蚂蚁集团被要求披露:自营和非自营提供服务分别的收入情况、产生收入的方式、相应平台业务规模;直接提供信贷、资产管理及保险等服务,是否承担信用风险、兑付风险、承保风险,及相关业务资金来源情况。

数字金融科技平台收入的具体构成
从回复情况来看,蚂蚁称,自营微贷利息净收入、自营资产管理服务净收入及自营保险净收入合计占营业收入的比例不断下降,相关情况如下:

回复中称,“截至今年6月末,蚂蚁与约100家银行合作伙伴合作,同时也与信托公司合作;平台促成的贷款主要由金融机构合作伙伴独立发放。截至今年6月末,公司平台促成的信贷余额中,由金融机构合 作伙伴进行实际放款或已证券化的比例合计约为98%,由公司之子公司直接提供信贷服务的表内贷款占比约为2%。”
“截至今年6月末,理财科技平台促成的资产管理规模达到40986亿元,其中约 33%由天弘基金管理,随着余额宝的开放,这一比例在报告期内逐年下降。”
“截至今年6月末的12 个月内期间,公司平台促成的保费及分摊金额达518亿元,其中约9%由国泰保险承保。”
此外,蚂蚁旗下小贷公司蚂蚁商诚与蚂蚁小微来发放一小部分的贷款,具体提供花呗、借呗产品时,蚂蚁商诚与蚂蚁小微主要采取与金融机构合作伙伴共同发放贷款的模式。“在该模式下,蚂蚁商诚或蚂蚁小微与金融机构合作伙伴基于共同的贷款条件和统一的借款合同针对单笔贷款进行发放,其中蚂蚁商诚或蚂蚁小微根据协议约定比例进行少量出资、计入表内贷款。公司表内贷款的绝大部分后续被以资产证券化的形式转让给银行及其他持牌金融机构为主的投资者。”
招股书显示,2019年蚂蚁营收为1206.18亿元、突破千亿大关,2018年这一数字为857.22亿元,同比增幅超过40%。尤其是在今年上半年,卫生事件影响下金融数字化进程提速,蚂蚁再次迎来了业绩爆发,2020年1-6月,蚂蚁集团实现营业收入725.28亿元,净利润219.23亿元,超过了2019年的全年利润额。
其中,报告期内,数字金融科技平台收入分别为 289.93 亿元、406.16 亿元、 677.84 亿元和 459.72 亿元,相关收入增长快速,且已成为蚂蚁集团最主要收入来源。2020年上半年数字金融科技平台相关板块的信贷余额、资产管理规模和保费规模均高于2019年全年,监管提出,“进一步分析在卫生事件影响下发行人采取了何种措施提升相应规模,相应规模的高增长率是否可持续,该波动是否为暂时的?”
蚂蚁集团方面回复称:由于微贷、理财和保险科技平台各自有独特的业务属性,今年上半年卫生事件对于数字金融科技平台下的微贷、理财和保险科技平台业务分别有不同的影响。其中:
蚂蚁称,2020 年上半年公司整体收入增速影响相对有限,在具体业务板块中对于数字支付与商家服务、微贷科技平台收入增速影响相对较大。同时,消费及商业活动水平的下降也导致消费信贷规模增长受到了限制。
2017 年、2018 年、2019 年及 2020 年 1-6 月,蚂蚁集团的市场及推广费用分别为128.06亿元、440.28亿元、150.08亿元及 45.46亿元。
蚂蚁称,推广及广告费用主要包括市场及推广费用和广告及宣传费用。市场及推广费用,主要是公司为了提高平台用户规模、提升用户活跃度以及 鼓励用户使用多种平台服务等而开展一系列推广支付宝平台产品和服务的运营 活动和措施所产生的营销费用。
蚂蚁称,广告及宣传费主要是发行人为了对品牌、产品、活动等进行传播和宣传而进行户外广告、媒体传播、品牌宣传等活动产生的费用。2017 年、2018 年、2019 年及 2020 年 1-6 月,发行人的广告及宣传费用分别为 11.32 亿元、16.66 亿元、 11.57 亿元及 3.22 亿元。
2019 年度,随着公司毛利率相对趋于稳定,且当年公司持续受益2018年的战略投入,用户规模在较大的基础上保持稳健增长,同时借助创新的产品和运营活动进一步提高市场营销活动的投入效率,销售费用金额及占比较 2018年出现较大下降,主要是当年营业成本中的交易成本占收入比例上升导致毛利率有所下降,同时当年进行了较大规模的市场投入,导致销售费用增长较大所致。
根据招股书披露,蚂蚁提供的服务涵盖数字支付、数字金融科技平台和创新业务等多个领域,需要遵守包括互联网信息服务、数字支付、数据的收集、 数据安全和隐私保护、消费者保护、理财以及保险等方面的法律法规,并需要取得相关资质、许可等。
与之相应,蚂蚁集团回复显示,其当前已持有 支付宝(支付)、蚂蚁商诚(网络小贷)、蚂蚁小微(票据贴现等、小贷公司、网络小贷)、天弘基金、蚂蚁基金销售、国泰保险(保险及保险经纪)业务牌照。
在境外,Alipay Singapore 持有新加坡金融管理局颁发的 Major Payment Institution Licence(执照编号:PS20200474),许可范围为根据新加坡支付服务法案的要求提供跨境汇款服务。
2017年度、2018年度、2019年度和 2020上半年,蚂蚁来自境外地区的营业收入占比分别为 5.23%、5.03%、5.46%和 4.42%,主要来自跨境支付及商家服务。
关于数据共享协议与数据安全的合规性治理日趋严格。监管注意到,数据安全及隐私保护方面,蚂蚁集团的治理情况及与阿里巴巴集团的数据共享是否合规。
蚂蚁集团回复称,遵循适用的法律法规及部门规章,如《网络安全法》《消费者权益保 护法》《电子商务法》《电信和互联网用户个人信息保护规定》和《关于金融消费 者权益保护实施办法》等关于数据和个人信息保护的要求。除此之外,发行人根 据《个人信息安全管理规范》《个人金融信息技术保护规范》等国家标准建设合规治理能力。发行人的众多业务系统通过国家信息安全等级保护三级认证、 ISO27001、TRUSTe 等权威数据安全和个人信息保护认证。
蚂蚁集团的数据平台和数据存储均是独立部署。“蚂蚁集团和阿里巴巴集团各自具备独立的计算能力,双方各自采集的数据均各自独立存储,不存在共用的混合数据池。” 此前双方的《数据共享协议》的约定,将于 2064年8月终止后不存在续期安排。
在对问询函的回复中,蚂蚁集团称,“蚂蚁集团独立于阿里巴巴集团”,具体体现在:非同一控制、经营决策与业务独立、资产独立、机构独立、人员独立、财务独立。
不过,为众所知,蚂蚁集团与阿里巴巴渊源颇深:
蚂蚁集团数字支付业务的经营主体支付宝最早于2004年12月由阿里巴巴集团设立,起步于电商场景,历史上曾主要为阿里巴巴集团电商平台提供支付处理和担保交易服务。
2011年7月,蚂蚁、支付宝、阿里巴巴集团、马云及蔡崇信先生与其他相关方签署了《2011 年框架协议》等共同明确了蚂蚁、支付宝及阿里巴巴集团的财务及商业关系。2014年8月,公司、阿里巴巴集团、杭州君瀚、杭州君澳、马云及蔡崇信与其他相关方签署了《2014年股权和资产购买协议》等,蚂蚁、支付宝调整了与阿里巴巴集团的关系,《2011 年框架协议》终止。
2018年2月,基于《2014 年股权和资产购买协议》项下阿里巴巴集团取得蚂蚁33%股份的安排。2019年9月,根据约定,阿里巴巴集团通过其境内间接全资子公司杭州阿里巴巴取得了蚂蚁集团33%股份;阿里巴巴集团的全资子公司 Taobao Holding Limited 取得了蚂蚁国际向其发行的 11.72亿股不具有表决权的C类股份。
差不多同一时间,阿里巴巴集团与蚂蚁集团签署了多项与知识产权转让相关的协议,终止有关软件技术服务费及许可使用费。今年,蚂蚁集团上市前夕,该知识产权分润计划终止,阿里巴巴获得蚂蚁集团33%股权。
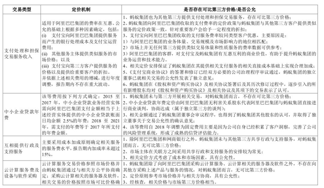
蚂蚁在回复中称,除了与阿里巴巴体系(包括但不限于淘宝、天猫、物流(菜鸟)、 阿里云、视频(优酷)浏览器(UC)、地图(高德)、企业通讯(钉钉)等各 业务板块)交易平台提供服务外,蚂蚁的数字支付和数字金融科 技服务已拓展至中国消费者和小微企业日常商业交易的大部分场景,交易规模及收入的大部分均来源于阿里巴巴集团以外的场景。
披露情况显示,阿里巴巴在报告期内各期均为蚂蚁第一大客户:2017 年度、2018 年度、2019 年度及 2020 年 1-6 月,蚂蚁向阿里巴巴集团提供服务取得的收入分别为58.16亿元、78.49亿元、97.73亿元和44.7亿元, 占蚂蚁当期营业收入比例分别为8.89%、9.16%、8.10%和 6.16%。

蚂蚁与阿里巴巴集团合作的业务类型2017 年度、2018 年度、2019 年度及 2020 年 1-6 月,蚂蚁向网商银行提供服务取得的收入分别为 17.49 亿元、44.54亿元、63.29 亿元和 44.69 亿元,占蚂蚁当期营业收入比例分别为 2.67%、5.20%、 5.25%和 6.16%,网商银行在报告期内各期均为蚂蚁第二大客户。
同期,蚂蚁前五大客户占当期营业收入比例合计分别为 14.39%、20.04%、23.74%和 22.61%。
蚂蚁集团今年7月下旬官宣拟上市,上市进程在8月份之后明显提速,8月21日境外上市审批材料被受理、8月24日A股上市辅导完成。8月25日晚间,蚂蚁集团向上交所科创板递交上市招股说明书(申报稿),并同步向香港联交所递交A1招股申请文件,迈出A+H上市关键一步。
版权及免责声明:凡本网所属版权作品,转载时须获得授权并注明来源“融道中国”,违者本网将保留追究其相关法律责任的权力。凡转载文章,不代表本网观点和立场。
延伸阅读
版权所有:融道中国