炒股就看金麒麟分析师研报,权威,专业,及时,全面,助您挖掘潜力主题机会!
【重磅深度】王涵(金麒麟分析师):全球大放水会如何收场?
来源 王涵论宏观
原创王涵
投资要点
近期市场开始热议通胀问题,并持不同观点。有观点从货币超发的角度认为未来会发生大通胀,也有观点认为需求不足通胀并不会大幅上升。
我们从2015年《资本过剩的年代》系列报告中就提出“这一轮周期的不一样”,特别是美国面临诸多结构性问题,疫情后这些问题进一步凸显,美国亟需解决财政刺激的成本由谁承担的问题。在这样一个特殊背景下,考虑通胀走势的时候,货币、供需可能都不是核心矛盾,更重要的是,通胀是否符合美国的政治利益。
全球大放水如何收场?短期不排除有货币退出的讨论,但长期易松难紧。未来1-2年来看,随着全球经济的逐步复苏,不排除会出现货币政策正常化的讨论。但从长期来看,货币政策易松难紧,我们依然需要思考全球货币体系未来如何演化。
长期来看,美元贬值对外征收“铸币税”更符合美国的利益。在1930年代大萧条的末期和1970年代的“滞胀”时期,美国都曾通过美元的大幅贬值来征收“铸币税”,达到对外转嫁成本的目的。疫情冲击下,美国债务率再次逼近二战时的高点,美元贬值依然符合美国利益。
贬值并不意味着美元要放弃中心地位,美元“改旗易帜”是可行的选择。在美元贬值过程中,美国需要保证全球依然维持以美元为中心的货币体系,这也意味着美国需要始终掌握对核心生产要素的定价权或者控制权。70年代,美元的“锚”是石油,而未来美元也会选择新的“锚”。
“改旗易帜”后,新美元的下一个锚是什么?数据!当今时代,数据正在逐步取代石油成为最有价值的资源,这从科技公司已逐步成为全球资本追捧的对象可见一斑。而后疫情时代,数字经济的重要性进一步凸显。
下一阶段美国控制新的“锚”的两大挑战:欧洲、中国。如果说未来数据是全球核心生产要素,那么正如70年代后美国对中东石油的控制,美国也需要控制数据这一核心要素。从这个角度来看,欧洲逐渐觉醒的数字化意识与中国快速发展的数字经济是美国寻求数字霸权的挑战。
未来的远虑与近忧。站在美国的立场来看,虽然贬值符合期长期利益,但当前并非采取类似1973年大幅贬值策略的最佳时机,因为欧洲、中国仍对于美国完全控制数据这一要素形成挑战。而如果美元与数据之间的关系强化之后,长期来看美元贬值进而带来全球通胀的风险将上升。
风险提示:全球货币体系不稳定、美国谋求其他极端手段强化美元地位。
全球大放水会如何收场?
近期市场开始热议通胀问题,并持不同观点。有观点从货币超发的角度认为未来会发生大通胀,也有观点认为通胀并不会大幅上升,因为全球长期的主题仍然是“缺需求”。
我们从2015年《资本过剩的年代》系列报告中就提出“这一轮周期的不一样”,特别是美国面临诸多结构性问题——如供需错配、贫富差距等。而疫情后,美国的这些结构性问题进一步凸显。随着美国债务率逐渐逼近二战后的高点,美国亟需解决财政刺激的成本由谁承担的问题。在这样一个特殊背景下,考虑通胀走势的时候,货币、供需可能都不是核心矛盾,更重要的是,通胀是否符合美国的政治利益。
全球大放水会如何收场?短期不排除有货币退出的讨论,但长期易松难紧。未来1-2年来看,随着全球经济的逐步复苏,不排除会出现货币政策正常化的讨论。但从长期来看,货币政策易松难紧,我们依然需要思考全球货币体系未来如何演化。
对于一般经济体而言,通过通胀化解债务问题已是相对较优的选择。通常而言,债务问题可以通过紧缩、违约、通胀(包括压低利率)的方式来化解。但从过去的经验来看,违约显然并非各国政府愿意主动选择的方式。而欧债危机后,欧元区国家对于欧债各国采取严厉的财政纪律来约束债务增长失败的教训,也显示紧缩显然非有效手段。而通货膨胀能使名义GDP扩张,能够扩大债务率的分母,降低债务压力。
但是,单纯的对内通胀的政治成本比较高。通胀并不是无害的,通胀的成本除了包括价格变动而带来的社会成本(鞋底成本、菜单成本)之外,通胀最大的政治成本是,其会使固定收入群体受损,进一步加剧社会财富的分配不均问题。而在当前全球民粹兴起,美国财富分配问题已然严重的背景下,显然并非美国的最优选择。
而美元特殊的地位,使其有另一种选择——美元贬值。对非储备货币经济体而言,当面临高债务问题时,货币贬值往往是其极力避免发生的,因为易引发金融体系的不稳定。即使对于非美元储备货币而言,货币贬值也意味着该货币地位的下降,这从欧债危机后欧元的衰落可见一斑。但自战后“布雷顿森林体系”到20世纪70年代形成的“石油美元体系”,美元始终是全球货币体系的中心,这为美国通过美元贬值缓释货币超发压力提供了可行的路径。

在当前背景下,通过美元贬值来实现全球财富再分配进而化解债务问题,是当前最符合美国利益的选择。从表面来看,美元币值变化并不影响美元债务的名义值,美元贬值对美国债务并没有直接影响。但自70年代以来,全球非美经济体积累了大量美元资产。而美元贬值对于持有美元资产的他国来说,相当于是财富损失,美国在此过程中相当于是掠夺了他国财富。另一方面,美元作为全球支付货币,美元贬值也意味着非美经济体购买力的下降。因此,美元贬值实际上是全球财富的“洗牌”,美国财富相对非美经济体财富是增加的。而对内而言,美元贬值所需承担的政治压力也较低。
美元贬值的前提是维持美元信用体系的稳定。美元贬值的成本在于贬值的过程是对美元信用的一种稀释,换句话说,美元变得越来越不值钱的情况下,他国会意识到持有美元是“赔本生意”,进而不愿意持有美元,则美元的特殊地位就会丧失。因此,美国需要去避免这种情况的发生。在布雷顿森林体系瓦解之前,货币体系的定价核心天然是黄金,而美元绑定黄金也自然成为了全球货币体系的锚。黄金体系瓦解之后,美元想继续保持其全球货币锚的地位,就意味着美国需要始终掌握对核心生产要素的定价权或者控制权。20世纪70年代开始,这一核心要素逐渐切换至石油,而未来,这一核心要素可能会向数据资源转变(在后文将详细讨论),成为美国需要抢占的高地。


60-70年代:美元再寻锚,
对外贬值以通胀稀释债务
布雷顿森林体系时期:全球货币是以黄金为锚的美元体系。1944年,以美国为主导的布雷顿森林体系成立,其本质是一个以黄金为锚的美元体系。美国自20世纪20年代开始,就是全球黄金储备最多且唯一能随时保持黄金可兑换的经济体,这是美元成为布雷顿森林中心货币的重要保障。在世界各国的认知中,“美元和黄金一样好”,而美元如果作为存款相比于黄金而言又具有可生息的优点,因此各国政府更愿意储蓄美元和美国国债而非黄金,从而提升了美元的储备货币的地位。

但在美国债务高企+国际收支逆差背景下,美元信用开始下降,布雷顿森林体系也逐步瓦解。从长期角度来看,美国政府赤字率高企叠加美国贸易地位下降(经常项目余额顺差逐渐减小),其他各经济体持有美元意愿下降,开始抛售美元并收购黄金。实际上,1958年后,美国黄金储备开始大量流出,市场对美元可随时兑换黄金进一步产生疑虑。1971年尼克松总统实施新经济政策,也标志着布雷顿森林体系的瓦解,其他经济体也纷纷放弃本国与美元的固定汇率,美元进入了贬值区间。具体来看:
美国政府赤字率持续走扩。二战后,美国对欧的马歇尔欧洲复兴计划以及对日德的驻军费用都加大了美国政府的财政压力。另外,美国在1950年发动的朝鲜战争以及1955年的越南战争也进一步扩大了美国政府的财政支出,政府赤字率不断走扩。
美国经常项目余额顺差逐渐缩小。一方面,德国和日本出口的增加挤占了美国的出口份额,美国经常项目余额相对日德快速萎缩。另一方面,布雷顿森林体系的机制设计需要美国长期保持国际收支逆差,才可以为全球贸易提供足够多的美元,即“特里芬难题”。20世纪50年代,美国的项目余额多为逆差,虽然60年代初转为顺差,但自1968年之后美国经常项目再度失衡,出现逆差。


在这过程中,美元寻锚(石油)巩固其全球储备货币的地位。在原先布雷顿森林体系下,美元通过与黄金挂钩获得其他经济体的认可。随着布雷顿体系的衰弱和美元的贬值,美国政府与当时OPEC中最大的石油生产国——沙特阿拉伯达成了协议,即美国为沙特提供军事保护和军火,同时沙特出口的所有石油都需以美元交易。美国通过绑定原油,巩固了美元的全球储备货币的地位,这也为美国日后不断扩张债务和货币贬值但仍然不影响其储备货币地位奠定了基础。同时,美国还通过贸易制裁和贸易保护等手段,例如逼迫日本自愿限制对美国的纺织品和钢铁出口数量等,收窄其经常项目的逆差,以此进一步巩固美元的储备地位。

以美元贬值叠加通胀的方式,美国最终化解了高债务问题。正如前面所阐述的,自60年代后期开始,受越南战争军事开支的影响,美国面临的财政赤字压力日益加大,但与此同时我们并未看到美国债务率的压力,反而美国政府债务率延续了二战后的下行趋势直至1981年。从拆分来看,通胀对这一时期美国政府债务率的下降起到了巨大的作用。


整体来看,60年代~70年代,美国从全球最大的债权国向最大的债务国转变的过程中,一种选择是收缩“战线”,遵循所谓“国际惯例”压缩赤字,但这显然不符合美国的长期战略。因此,美元币值贬值,无疑是化解其双赤字压力,打压竞争对手(当时的欧、日),解除外部均衡对其内部政策的约束最好的方式。但在美元与黄金脱钩之后,如何能够让全球继续接受以美元为中心的货币体系,除了通过各种贸易战、军事威胁等方式胁迫各国接受以外,美元与石油的“强绑定”是最重要的环节之一,自此从中东经济体开始,全球储备资产由黄金逐步被替换为美元。
美元下一个锚是什么?数据!
本轮“高债务+大放水”的终点可能是美国在货币体系上“改旗易帜”。如前所述,从上世纪的历史来看,在1930年代大萧条的末期和1970年代的“滞胀”时期,美国都曾通过美元的大幅贬值来征收“铸币税”,达到了对外转嫁成本的目的。本轮新冠肺炎疫情冲击下,全球供需错配的矛盾被进一步激化,美国债务率再次逼近二战时的高点,双赤字压力上升,美元贬值依然符合美国的利益。但是在美元贬值过程中,美国需要保证全球依然维持以美元为中心的货币体系。在上世纪货币体系变化过程中,美元的锚从黄金转变到了石油,接下来美元新的“锚”可能是数据。
当今时代,数据正在逐步取代石油成为核心生产要素。互联网和移动智能手机的兴起,使信息的记录越来越数字化,而且信息之间的联动性越来越高,具有高度共享的特质。大体量、多类型、低价值密度、及快处理速度的大数据,有助于更精确的需求画像和更有效的供给优化,从而提供了极高的核心商业价值,且理论上所有产业都能从中受益。轻资产服务业的数字化成本和难度相对较低,因此第三产业数字经济中间投入比重整体要高于第一二产业。而受益于数据的网络效应,科技公司迅速成长,取代石油公司成为标普500权重股领头羊,目前标普500权重股前五公司均为科技巨头,在整体指数中占比超过25%。


后疫情时代,数字经济的重要性进一步凸显。2020年新冠肺炎疫情的冲击,为数字经济的加速崛起提供了更大的契机。一方面,由于居家隔离限制,现场活动受阻,催生出大量线上生产生活需求。另一方面,回顾2008年危机经验看,企业产出修复的过程中,率先复苏的是企业的生产率,其次产能利用率,雇佣的修复最为滞后,而这可能给机器自动化进一步取代人工提供了时间窗口。因此,数据正在逐步成为未来一段时间全球最重要的核心生产要素,而如果美元要维持其中心地位,意味着美元未来很大可能会以此为锚。


下一阶段美元寻锚过程中的两大挑战
如果说未来,美元要以数据作为下一阶段的“锚”,那么正如70年代后美国对中东石油的控制,美国也需要控制数据这一全球核心的生产要素,进而维持美元在全球货币体系中的中心地位。从这个角度来看,欧盟与中国不仅在经济体量、对外贸易等方面对美国构成威胁,欧盟逐渐觉醒的数字化意识与中国快速发展的数字经济使美国寻求数字霸权面临挑战。因此,也不难理解为何美国对于欧盟征收数字税以及中国数字经济“出海”有如此剧烈的政策反弹。
美元挑战之一:欧洲政治向心+数字化意识觉醒,美欧开启数字领域交锋。
疫情考验之后,美国或面对更加团结的欧盟。长期以来,成员间的不信任阻碍欧盟一体化的推进,货币联盟早在2000年形成,但财政联盟似乎遥遥无期,深受债务困扰的成员无法得到来自欧盟的有效救助,拖累欧盟整体经济增长,也间接造就了欧元的十年弱势。2020年,疫情反而成为欧盟一体化推进的动力,欧盟在疫情间达成7500亿欧元的《欧盟复苏基金》计划,以共同举债、财政赠款的方式援助受疫情冲击严重的成员,这一举动释放政治向心的信号,成员国的再团结让财政联盟成为可能,也稳固了欧元的根基。

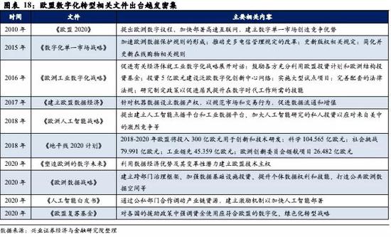
欧盟数字化转型文件出台越发密集,力图打破美国数字垄断。美国科技企业在搜索、社交、出行、支付等多个领域垄断欧盟市场。为打破这一局面,欧盟近年出台数字化转型文件越发密集,仅2020年就出台《塑造欧洲的数字未来》、《欧洲数据战略》、《人工智能白皮书》三份文件,内容上涵盖数字化必备的基础建设、人员技能培训、企业转型、法律法规更新等多个方面。欧盟已在加紧数字化建设的步伐。
长期以来,欧盟各成员对数据资源的保护力度不足,德国、法国、荷兰等欧盟主要经济体数字贸易保护程度较低,近年来数字贸易保护程度的增幅也逊于其他经济体。数据传输限制是数字贸易保护的重要组成部分,但美国凭借《安全港协议》、《隐私盾协议》获得欧盟数据传输审查的豁免权,长期无限制地获取欧盟数据资源。但今年欧盟的数据保护意识明显增强。7月,欧盟法院裁定美欧间的数据传输协议《隐私盾协议》无效,美国企业由欧盟向美国传输数据不再享受豁免权,必须接受欧盟对隐私安全的审查。欧盟对数据传输的政策明显收紧,美国企业攫取欧盟数据资源的难度可能会持续加大。



欧盟开征数字税,美国“301调查”回击,数字领域交锋已拉开帷幕。由于数字服务与传统商品、服务销售差别较大,征税税基、税率等难以确定,美国互联网巨头在欧洲经营采取了多种避税手段,据欧盟委员会资料显示,数字公司的平均实际税率仅为9.5%,与传统企业23.2%的平均税率比较相去甚远。2019年以来,欧洲各国陆续开征数字税,美国反应激烈,启动“301调查”予以反击,受此威胁,征收数字税最早的法国已同意将起征时点推迟至2020年12月。但欧盟数字税来势汹汹,各国意识统一、态度坚决,美欧间数字领域的交锋已拉开帷幕。

美元挑战之二:中国数字经济规模可观,美国全力遏制中国数字实力扩展。
数字经济规模可观,中国兼具软、硬输出实力。
中国信息通信院数据显示,2018年中国数字经济规模已达4.7万亿美元,位列全球第二,预计2025年整体规模将翻一番。信息通信技术(ICT)产业规模方面,中国ICT服务业规模达4243亿美元,位居全球第二,ICT制造业规模达5446亿美元,位居全球第一。此外,中国获取数据资源的能力也与美国形成竞争,手机应用月活跃用户数、热门网站访问量排行中,中国多个应用、网站跻身前列。
数字经济发展使中国具有数字实力外扩的能力,硬实力输出方面,以华为公司为代表,其业务已遍及全球170多个经济体和地区,软实力输出方面,以字节跳动公司为代表,Tiktok应用长期位居美国应用下载排名第一。
数字实力外扩威胁美元下一阶段寻锚,中美数字领域争端势必长期持续。如上一部分所述,数据可能成为美元下一阶段的锚,正因如此,以华为、字节跳动为代表的中国科技、互联网企业,其逐步扩张的海外业务威胁到美国数字霸权。美国自2019年对华为实施制裁,从出口限制逐步上升为全面技术限制,今年7月对字节跳动实施制裁,字节跳动被迫寻求出售Tiktok业务。美元寻锚的背景下,数字资源争夺可能愈演愈烈,中美间的科技争端将长期持续。


大放水背景下,货币体系、通胀将何去何从
全球大放水该如何收场?如果看1-2年,不排除会有货币退出的讨论。短期来看,随着全球经济的逐步复苏,经济数据的转好,不排除会出现货币政策正常化的讨论。但从美国的角度来看,通过增长、紧缩来化解债务问题显然不是其最优选择。
本轮全球大放水的终点可能将是美元贬值征收“铸币税”对外转嫁成本。如前所述,随着美国债务率逐渐逼近二战后的高点,美国亟需解决财政刺激的成本由谁承担的问题。在这样一个特殊背景下,考虑通胀走势的时候,货币主义、供需可能都不是核心矛盾,更重要的是,通胀是否符合美国的政治利益。从上世纪的历史来看,在1930年代大萧条的末期和1970年代的“滞胀”时期,美国都曾通过美元的大幅贬值来征收“铸币税”,达到了对外转嫁成本的目的,在此过程中,美元的锚从黄金转变到了石油,维持了世界货币的地位。当前全球大放水的时代下,美国的最终诉求依旧是美元贬值征收“铸币税”对外转嫁成本。
而美元贬值的一个前提是美元寻到下一个“锚”——数据。当今时代,数据正在逐步取代石油成为最有价值的资源。而后疫情时代,数据的重要性进一步凸显。如果说未来数据是全球核心生产要素,那么正如70年代后美国对中东石油的控制,美国也需要控制数据这一全球核心的生产要素。从这个角度来看,欧盟逐渐觉醒的数字化意识与中国快速发展的数字经济使美国寻求数字霸权面临挑战。因此,也不难理解为何美国对于欧盟征收数字税以及中国数字经济“出海”有如此剧烈的政策反弹。
未来的远虑与近忧。站在美国的立场来看,虽然贬值符合期长期利益,但当前并非采取类似1973年大幅贬值策略的最佳时机,因为欧洲、中国仍对于美国完全控制数据这一要素形成挑战。而如果美元与数据之间的关系强化之后,长期来看美元贬值进而带来全球通胀的风险将上升。
风险提示:全球货币体系不稳定、美国谋求其他极端手段强化美元地位。
版权及免责声明:凡本网所属版权作品,转载时须获得授权并注明来源“融道中国”,违者本网将保留追究其相关法律责任的权力。凡转载文章,不代表本网观点和立场。
延伸阅读
版权所有:融道中国