原标题:女博士年薪156万入职华为!工资如何用,她这样回应
每经卢祥勇
她叫姚婷,是华中科技大学计算机专业毕业的博士生,入选华为“天才少年”,年薪高达156万,实力诠释了“美貌与智慧并重”。

图片来源:武汉光电国家研究中心
前两天,和她一起入选“天才少年”的张霁,因201万的年薪成为了当天的微博热搜。
网友纷纷感叹:谁说读书没用!
想为华为云存储的发展做贡献
据潇湘晨报报道,姚婷是湖南益阳人,就读于华中科技大学武汉光电国家研究中心计算系统结构专业,直博五年级。
研究方向为新型存储介质(NVM,SMR),数据库和键值存储系统。
在本科就曾参加辩论队、中英文演讲;担任外联部副部长、辅修第二专业英语对外翻译、支教;参加全国大学生数学建模大赛、全国大学生物联网大赛等等……

图片来源:武汉光电国家研究中心
在读博期间,也是敢于挑战自己的短板,抓住各种研究课题、论文写作、参加学术会议、出国学习交流的机会。可以说,是无时无刻不在给自己充电。
姚婷在西部数据有着3个月的实习经历,但是当时的她更希望留在高校发展,所以并没有选择主动投简历,而是各个企业的HR联系到她,才决定开始面试。
入职华为,也是接到对方的电话,“有一天突然收到了华为HR的电话介绍部门情况并邀请投递简历。我觉得研究方向合适所以提交了简历,随后开始几轮技术面、部长面试、总裁面等等。”
当时她收到了西部数据、华为、腾讯和阿里的Offer。
在华为面试后,姚婷觉得她的研究工作和部门的方向比较契合,所以就在自己所在的实验室与华为开展了一个项目。因此相对于国内其他公司,姚婷对华为的部门更为了解,觉得能够发挥博士期间所学,于是选择了加入华为。
对于在华为的职业规划,她说“当下想的是做出有价值的成果,不辜负这份offer和这份offer里承载的期望。长远的,希望能让华为的技术在存储类的国际顶会上受世界瞩目,为华为云存储的发展和壮大、为计算机存储领域的进步做出自己微小的贡献。”
网友评论:实力与智慧并重。



回应156万年薪:这不代表成功
姚婷作为集智慧与美丽于一身的少女,用自己出色的实力证明了这一点。“外界普遍误解女博士年纪大、严肃无趣、难以接近,其实我们很年轻,很有活力。”在武汉光电国家研究中心发布的一篇文章中,姚婷这样说。
女孩子不适合学理工科,这个观念已经在太多中国人脑中根生蒂固了。
姚婷也听闻过某个互联网公司不招女博士。面对这种职场上的性别歧视,她选择做出出色的工作,通过自身能力说服周边的人,慢慢打破这种偏见。

图片来源:武汉光电国家研究中心
对于现在年轻人报怨的996,她认为“其实我本身并不排斥压力和竞争,我妈妈也常说我是需要压力才能更快进步的人,但我内心里是希望这一代的年轻人能活得更松快些。”
据红网报道,上高中之前的姚婷也曾上过课外培训班,但她觉得自主学习和老师的教育更重要。而对于别人口中的“天才美少女”“优秀”之类的定义,她表示:“我并不觉得自己有什么值得宣传的点。因为在我的领域优秀的人特别多,所以我也并没有觉得自己怎么样。”
对于156万年薪的使用,姚婷第一个想到的是可以让家人生活得更好一点。但说到具体使用,姚婷有些无奈地表示“156万放在房价都要10万一平的深圳市来说,感觉也很难做些什么。”
来源:红网视频截图中指院发布的2020年7月百城房价指数显示,深圳新建住宅均价54566元/平方米,房价中位数56000元/平方米。
才刚入职的姚婷一时被卷入网络热潮。面对公众铺天盖地的赞扬,她却十分清醒:“我觉得一个人的成功是要看他创造了多少价值,并不是说我拿到了156万年薪我就成功了。人生不是在乎一城一池的得失。我现在即使被大多数人认为是巅峰,它也不一定就是一个巅峰。而我中考的时候2A4B的成绩,它也不一定就是失败。这种节点上的得失,都没有什么价值。如果能够真正创造出有价值的产品或科研成果那才是有价值的。”
什么是华为“天才少年”
今年以来,华为至少已经招募了四位“天才少年”,分别是来自华中科技大学武汉光电国家研究中心两位博士生张霁和姚婷,以及来自西安交通大学钱学森学院的两名本科生。

华为未披露今年招募了多少位“天才少年”。
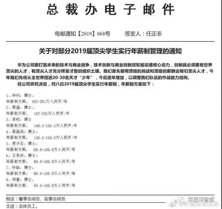
据证券时报报道,去年,华为创始人任正非签发了一份总裁办电子邮件,根据这份邮件,华为对八名2019届顶尖学生实行年薪制,这八名员工均为博士学历,最高两名员工的年薪为182万-201万元;两名员工的年薪为140.5万-156.5万元;最后还有四名员工的年薪为89.6万-100.8万元。

在这份发给全体员工的邮件中,华为公司表示,要打赢未来的技术与商业战争,技术创新与商业创新双创驱动是核心动力,创新就必须要有世界顶尖的人才,有顶尖人才充分发挥才智的组织土壤。
2019年6月27日,任正非在华为公司EMT(经营管理团队)内部的讲话提到,“今年我们将从全世界招20-30名天才少年,明年我们还想从世界范围招进200-300名。这些天才少年就像‘泥鳅’一样,钻活我们的组织,激活我们的队伍。”他说,“华为公司未来要拖着这个世界往前走,自己创造标准,只要能做成世界最先进,那我们就是标准,别人都会向我们靠拢。

华为“天才少年”的招聘标准非常严格,一般需要经历7轮左右流程:简历筛选、笔试、初面、主管面试、若干部长面试、总裁面试、HR面试。任何一个环节出现问题或表现不佳都有可能失败,难度非常大。但据长江日报报道,从去年12月至今,单是华中科技大学,便有三位“天才少年”入围这项计划。他们分别叫左鹏飞、张霁和姚婷。左鹏飞和张霁拿到的是薪资最高档(182-201万人民币/年)。


为何华为喜欢招聘华科人?
日前,华中科技大学武汉光电国家研究中心、光电学院党委书记夏松在腾讯新闻参与线上活动时透露,目前在华为担任重要职务的郭平、孟晚舟等,都是华中科技大学校友,为华为发展做出了巨大贡献。“近年来华为在我校聘用的毕业生数量保持在每年300人左右。据统计有超过10000名我校毕业生曾就职于华为公司。目前在职的我校毕业生数量在5700人左右,也推动了华为武研院落户武汉。”
2019年5月,华中科技大学与华为签署全面战略合作协议,深化在人才培养、科学研究、成果转化等方面的合作,探索面向未来的前沿科学。
编辑"卢祥勇王嘉琦
版权及免责声明:凡本网所属版权作品,转载时须获得授权并注明来源“融道中国”,违者本网将保留追究其相关法律责任的权力。凡转载文章,不代表本网观点和立场。
延伸阅读
版权所有:融道中国