首页
新闻
财经
基金
股票
金融
理财
新闻
财经
基金
股票
金融
理财
这些少数族裔创始人如何让科技高管把钱放在嘴边
人工智能将是世界上有史以来最伟大的就业引擎
零工经济如何帮助促进多样性
你如何保护你的公司免受黑客攻击
为什么谷歌搜索自己不再只是为了好玩
为什么潮流正在转向能源部门
苹果WWDC主题演讲中的所有重要内容
云数据存储: 每个质量保证测试人员都应该知道的问题和威胁
使用此折扣VPN保护您的个人和业务数据
4人工智能趋势值得关注2019年
微软的巴厘岛项目试图让你控制你的数据
秒杀网红款,火爆朋友圈的匈牙利鹅绒被到底好在哪里!
物联网如何改变航运业
如何掌握链接构建2019年。如果这样做,将会带来巨大的好处。
回顾: 改变游戏规则的技术创新2018年
EBay是现代最有影响力的公司
这位连续的企业家厌倦了文书工作,他建立了一个聊天机器人来帮助其他人进行管理工作
区块链技术在东南亚的作用越来越大
让我们数字化: 如何实现转型,更好地为客户服务
2019的学习景观
SpaceX的 “starhopper” 测试车进行了一次由猛禽驱动的短途旅行
用这个49美元的电子学位捆绑包学习掌握JavaScript
谣言: 苹果AirPods 2,AirPower,新ipad 3月29日到货
苹果推出了具有黑暗模式的更快,更私密的iOS 13
Salesforce的创新生产力解决方案如何帮助团队更快地完成更多工作
如何掌握社交媒体营销2019年
错误的更新砖耐克 “自动系带” 智能鞋
Google赢得了FCC的批准,以继续开发基于雷达的手传感器
苹果推出新的iPod Touch
埃隆·马斯克的洛杉矶隧道将特斯拉变成了 “铁路引导火车”
市场能否提供小企业所需的综合金融科技工具?
如何破解亚洲竞争激烈的电子科技行业
Google Home和Amazon Echo可以存储您的语音记录。这是它们可以用来对付你的时候。
从星际飞船船长到电动自行车推销员: 与威廉·沙特纳的对话
聊天机器人是客户服务未来的五个原因
人工智能如何帮助您更好地管理时间
在加密货币时代,银行必须转型才能蓬勃发展的5种方式
机器学习如何创造一个更精英、更少偏见的就业市场
测试成功用户体验的一个指标
韩国已经在进行区块链爆炸
Jamf现在帮助小型企业无缝管理移动设备
使用此VPN浏览更智能,更安全
使用此VPN使您的浏览数据保持私有
您需要了解的10种用户体验设计趋势2019年
将AI整合到招聘中如何使面临劳动力危机的公司受益
如果你没有管理策略,你的数据就没用了
即使是 “非人类” AI也可以帮助您与客户建立更有意义的关系的3种方式
物联网的危险 (信息图)
人工智能主导的营销如何以更智能的方式吸引当今的受众
SpaceX正在佛罗里达州建造另一艘星际飞船
您的位置:
首页
>
金融
>
美图公司高开逾14% 斥资投资于以太币和比特币
热点栏目自选股数据中心行情中心资金流向模拟交易客户端美图公司(01357)发布公告,集团于2021年3月5日在公...
2021-03-08
国产种子被卡脖子 “卡”在哪?
原标题:农业“芯片”要握在自己手里:种业创新化解洋种子依赖风险种子,素有农业“芯片”之称,对国家而言...
2021-03-08
法国亿万富翁奥利维埃-达索在直升机坠毁事件中罹难
法国亿万富翁奥利维埃·达索在直升机坠毁事件中罹难 享年69岁中新网巴黎3月7日电 法国亿万富翁奥利维埃·...
2021-03-08
李大霄:万亿美元使美股重新回升 A股港股也有望顽强抵抗抵抗
投资研报【新能源汽车每日动见】上游持续涨价传导效应显现 电池企业竞争格局将如何演变?【硬核研报】业绩...
2021-03-08
我国外汇储备规模继续保持稳定 2月末外汇储备规模32050亿美元
原标题:2月末我国外汇储备规模32050亿美元我国外汇储备规模继续保持稳定国家外汇管理局3月7日公布的数据显...
2021-03-08
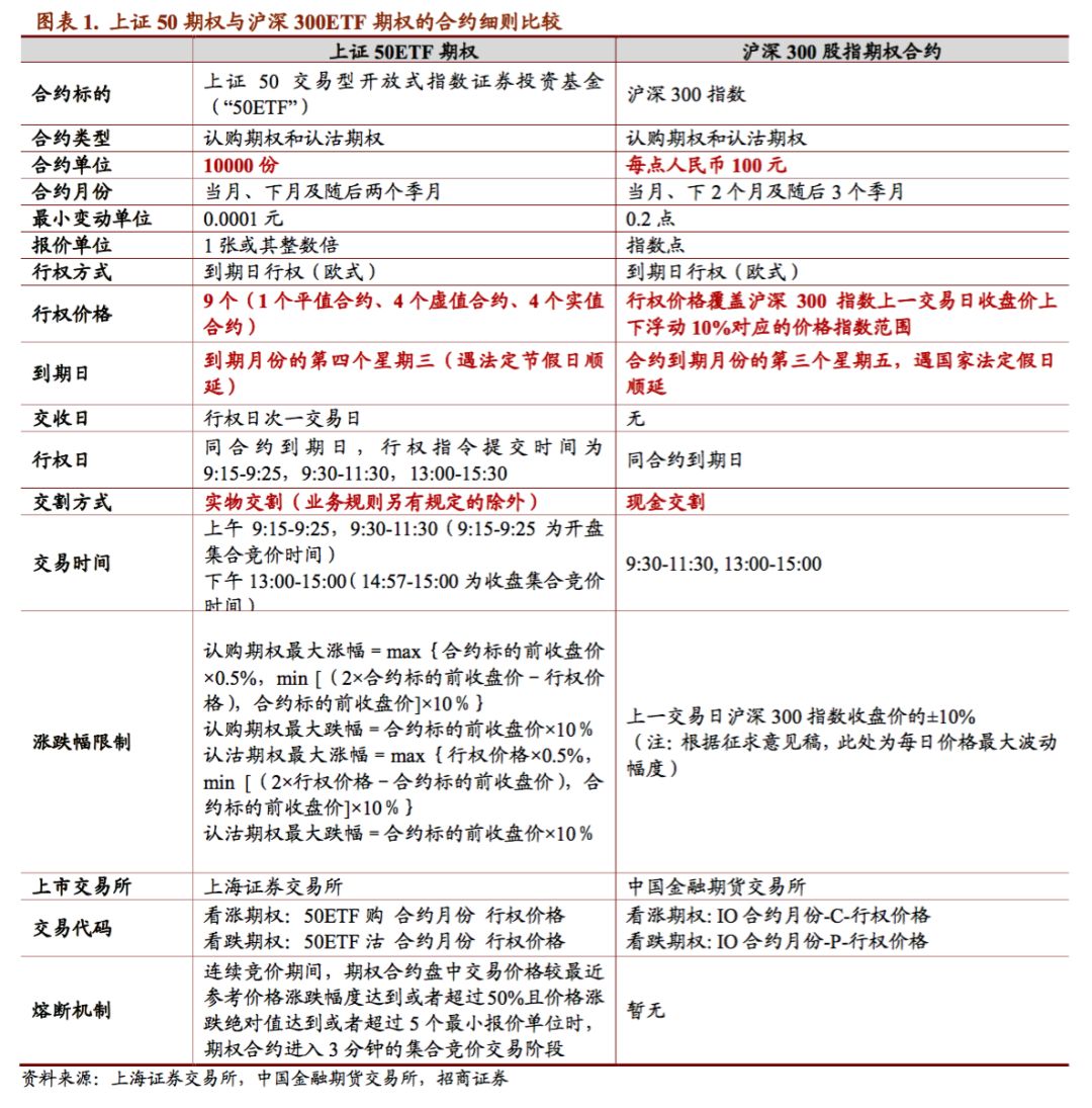
专业人认识必看:股指期权及期权套保指南
来源:期权时代原标题:专业人认识必看:股指期权及期权套保指南期权小师妹@期权时代未来场内期权品种的扩容...
2021-03-08
深交所:关于临时调整“国开2008”“国开2009”交易有关安排公告
下载新浪财经APP,了解最新债券资讯因“国开2008”(108610)、“国开2009”(108611)近日价格出现重大异常...
2021-03-08
期市开盘:原油、燃油涨停 沥青主力合约涨逾7%
热点栏目自选股数据中心行情中心资金流向模拟交易客户端3月8日,国内商品期市开盘多数品种上涨,能化品涨幅...
2021-03-08
美国国债的空头热潮上周创下纪录水平
投资者大举押注美国国债下跌,债券看空程度上周达到创纪录水平。根据商品期货交易委员会最新的数据,美国国...
2021-03-08
地产总裁们的宿命:在职短则数月或1年 只是房企老板们的过客
原标题:地产总裁们的宿命来源:进深News乐居财经展浩博发自上海老蒋有些微醺。2月27日晚9点左右,蒋达强刚...
2021-03-08
在线教育白热化竞争:规模OR效率 跟谁学的中间路线
原标题:规模OR效率,跟谁学的中间路线作者 | 王舷歌毫无疑问,在线教育已经进入到白热化的竞争阶段。一级...
2021-03-08
美股下跌结束了么?大摩:还早着呢
文章来源:华尔街见闻大摩表示,股市现在知道10年期美债利率是一个‘假’利率,它既不能被捍卫,也不会被捍...
2021-03-08
中国金茂2月签约销售金额202亿元 同比增长707.03%
热点栏目自选股数据中心行情中心资金流向模拟交易客户端中国金茂(00817)发布公告,2021年2月份,公司及其...
2021-03-08
新华基金女神节特别策划:听女性基金经理讲述投资的故事
来源:新华基金有实力才美得有底气一年一度的女神节又来啦!作为有颜又有才的新华女神各位新华美女基金经理...
2021-03-08
每经热评:脱贫攻坚向乡村振兴过渡 呼唤“三农”全面发展
原标题:每经热评|脱贫攻坚向乡村振兴过渡,呼唤“三农”全面发展每经特约评论员李春顶田奥李克强总理的2021...
2021-03-08
政府工作报告首次提及第三支柱养老保险 改革重点也有涉及
原标题:什么信号?政府工作报告首次提及“第三支柱养老保险”,改革重点也有涉及,代表委员这样说“期待第...
2021-03-08
"十四五"开局看两会:多举措夯实根基 科技创新体制建设将全面强化
原标题:基础研究将获更多政策支持 运用市场化机制激励企业创新多举措夯实根基科技创新体制建设将全面强化...
2021-03-08
通用技术集团董事长于旭波:呼吁国家相关部门对国企办医予以重视
今年政府工作报告提出,国内生产总值增长6%以上。经济增速是综合性指标,这一预期目标的设定,考虑了经济运...
2021-03-08
外媒:拜登政府将组建工作组应对微软所谓中国有关"重大网络入侵"
【环球网报道】美国有线电视新闻网(CNN)消息,美国官员透露,拜登政府将组建一个工作组,以处理微软所声称...
2021-03-08
抱团松动 中长期看并不意味着市场转向
投资研报【新能源汽车每日动见】上游持续涨价传导效应显现 电池企业竞争格局将如何演变?【硬核研报】业绩...
2021-03-08
天风研究:如何看目前转债市场的估值水平?
来源:固收彬法可转债市场点评在中小市值正股上涨带动下,本周转债指数表现较好本周转债市场相对优于多数主...
2021-03-08
直击全国政协十三届四次会议第二场"委员通道":春天里的奋进力量
原标题:春天里的奋进力量(委员通道)——直击全国政协十三届四次会议第二场“委员通道”3月7日早晨8时05分...
2021-03-08
两家公司撑起亚洲首富 钟睒睒资本版图缺增长极
热点栏目自选股数据中心行情中心资金流向模拟交易客户端原标题:钟睒睒精于营销卖水卖药成首富 资本版图缺...
2021-03-08
人民日报两会快评:中流击水当奋楫
原标题:中流击水当奋楫(两会快评)“中国到了盘点与谋划的大时刻”。这几天,一部名为《3分钟,了解今年的...
2021-03-08
华东医药砸20亿对外并购 英国子公司能否扛起“医美”大旗
热点栏目自选股数据中心行情中心资金流向模拟交易客户端投资研报【硬核研报】持续成长潜力被市场忽视,压制...
2021-03-08
36433条
上一页
1
..
198
199
200
201
202
203
204
205
206
..
1458
下一页
最新文章
从星际飞船船长到电动自行车推销员: 与威廉·沙特纳的对话
韩国已经在进行区块链爆炸
如果你没有管理策略,你的数据就没用了
调查显示,这些公司将产生下一波企业家浪潮
尽管科技股下跌,Netflix仍在上涨
您是否已尽一切努力为这个销售旺季准备在线公司?
企业家可以通过三种方式使用AI来促进业务发展
2019将为芯片制造行业准备什么?
数字双胞胎的量子飞跃
精彩推荐
苹果WWDC主题演讲中的所有重要内容
微软的巴厘岛项目试图让你控制你的数据
区块链技术在东南亚的作用越来越大
如何掌握社交媒体营销2019年
如何破解亚洲竞争激烈的电子科技行业
机器学习如何创造一个更精英、更少偏见的就业市场
图文观赏
秒杀网红款,火爆朋友圈的匈牙利鹅绒被到底好在哪里!
错误的更新砖耐克 “自动系带” 智能鞋
Google Home和Amazon Echo可以存储您的语音记录。这是它们可以用来对付你的时候。
测试成功用户体验的一个指标
将AI整合到招聘中如何使面临劳动力危机的公司受益
为什么聊天机器人很好,不,他们不会夺走你的工作
绿色云计算: 每个质量保证都应该知道的技术
人工智能如何改变中小企业的商务旅行
这个机器人真空吸尘器在你工作的时候打扫你的房子
热门推荐
零工经济如何帮助促进多样性
为什么潮流正在转向能源部门
4人工智能趋势值得关注2019年
这位连续的企业家厌倦了文书工作,他建立了一个聊天机器人来帮助其他人进行管理工作
Salesforce的创新生产力解决方案如何帮助团队更快地完成更多工作
市场能否提供小企业所需的综合金融科技工具?
友情链接:
百度地图
融道中国
自助投稿
山西商业网
大军事网
中国白银理财网
科技金融网
贵州热线
万隆金银理财网
百度地图
大事中国
中国啤酒网
巴中房产网
深圳都市网
南方站长网
版权所有:融道网