首页
新闻
财经
基金
股票
金融
理财
新闻
财经
基金
股票
金融
理财
这些少数族裔创始人如何让科技高管把钱放在嘴边
人工智能将是世界上有史以来最伟大的就业引擎
零工经济如何帮助促进多样性
你如何保护你的公司免受黑客攻击
为什么谷歌搜索自己不再只是为了好玩
为什么潮流正在转向能源部门
苹果WWDC主题演讲中的所有重要内容
云数据存储: 每个质量保证测试人员都应该知道的问题和威胁
使用此折扣VPN保护您的个人和业务数据
4人工智能趋势值得关注2019年
微软的巴厘岛项目试图让你控制你的数据
秒杀网红款,火爆朋友圈的匈牙利鹅绒被到底好在哪里!
物联网如何改变航运业
如何掌握链接构建2019年。如果这样做,将会带来巨大的好处。
回顾: 改变游戏规则的技术创新2018年
EBay是现代最有影响力的公司
这位连续的企业家厌倦了文书工作,他建立了一个聊天机器人来帮助其他人进行管理工作
区块链技术在东南亚的作用越来越大
让我们数字化: 如何实现转型,更好地为客户服务
2019的学习景观
SpaceX的 “starhopper” 测试车进行了一次由猛禽驱动的短途旅行
用这个49美元的电子学位捆绑包学习掌握JavaScript
谣言: 苹果AirPods 2,AirPower,新ipad 3月29日到货
苹果推出了具有黑暗模式的更快,更私密的iOS 13
Salesforce的创新生产力解决方案如何帮助团队更快地完成更多工作
如何掌握社交媒体营销2019年
错误的更新砖耐克 “自动系带” 智能鞋
Google赢得了FCC的批准,以继续开发基于雷达的手传感器
苹果推出新的iPod Touch
埃隆·马斯克的洛杉矶隧道将特斯拉变成了 “铁路引导火车”
市场能否提供小企业所需的综合金融科技工具?
如何破解亚洲竞争激烈的电子科技行业
Google Home和Amazon Echo可以存储您的语音记录。这是它们可以用来对付你的时候。
从星际飞船船长到电动自行车推销员: 与威廉·沙特纳的对话
聊天机器人是客户服务未来的五个原因
人工智能如何帮助您更好地管理时间
在加密货币时代,银行必须转型才能蓬勃发展的5种方式
机器学习如何创造一个更精英、更少偏见的就业市场
测试成功用户体验的一个指标
韩国已经在进行区块链爆炸
Jamf现在帮助小型企业无缝管理移动设备
使用此VPN浏览更智能,更安全
使用此VPN使您的浏览数据保持私有
您需要了解的10种用户体验设计趋势2019年
将AI整合到招聘中如何使面临劳动力危机的公司受益
如果你没有管理策略,你的数据就没用了
即使是 “非人类” AI也可以帮助您与客户建立更有意义的关系的3种方式
物联网的危险 (信息图)
人工智能主导的营销如何以更智能的方式吸引当今的受众
SpaceX正在佛罗里达州建造另一艘星际飞船
您的位置:
首页
>
新闻
>
物业回应电梯骤降23层:已在维修 其他电梯在进行安全隐患排查
视频加载中,请稍候 自动播放 play 物业回应电梯骤降23层 :已在维修 其他电梯在进行安全隐患排查...
2020-12-24
美棉出口需求旺盛 周度签约量再创新高
热点栏目自选股数据中心行情中心资金流向模拟交易客户端原标题:美棉出口需求旺盛,周度签约量再创新高 来...
2020-12-24
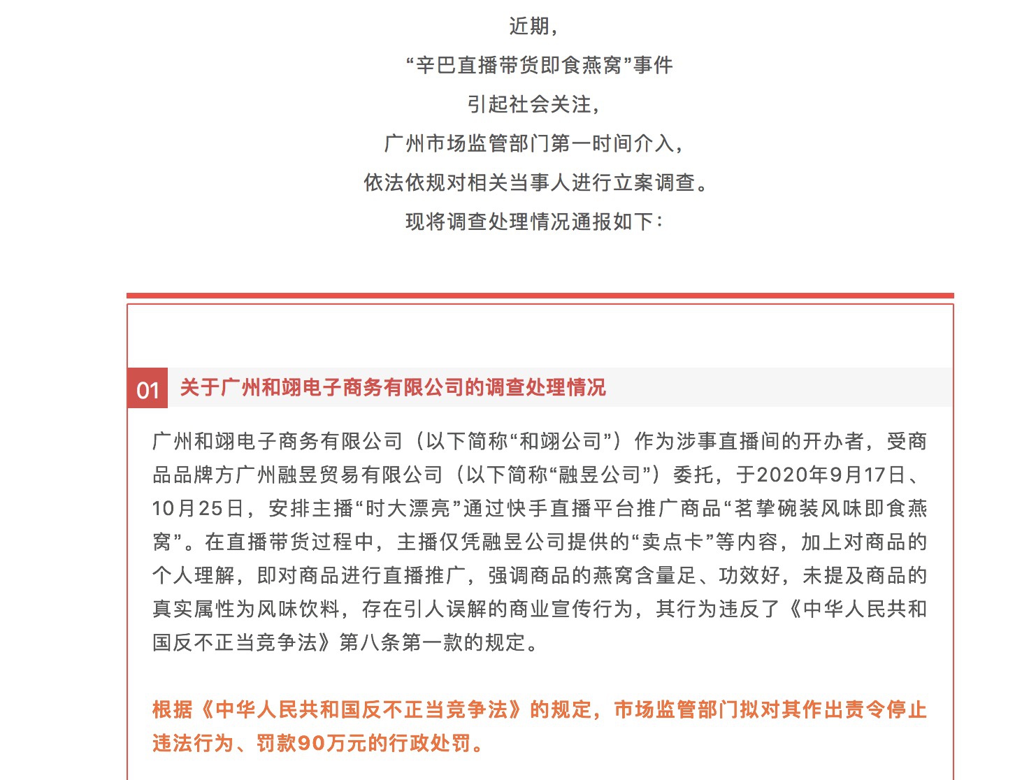
辛巴公司被罚90万元账号封停60天 燕窝事件官方拍板了
原标题:辛巴公司被罚90万元,账号封停60天,燕窝事件官方拍板了持续了近一个月的辛巴团队直播“燕窝”事件...
2020-12-24
英法博弈 五千多名欧盟司机卡在多佛体验“难民”生活
视频加载中,请稍候 自动播放 play向前向后原标题:记者观察丨英法博弈 五千多名欧盟司机卡在多佛体...
2020-12-24
李昱山:今日黄金多头遇阻该如何进场操作建议
黄金行情走势分析:12月24日,黄金消息面:自今年春季以来,申请失业救济人数整体呈下降趋势。但近月来复苏...
2020-12-24
天津高速公司688亿债务置换 国家开发银行牵头银团
原标题:天津高速公司688亿债务置换 国家开发银行牵头银团12月23日,天津市交通运输委员会发布消息称,日前...
2020-12-24
铸件原材料涨价一触即发:龙头股率先引爆 6概念股市盈率不足30倍
大幅涨价一触即发!原材料高位运行超疫情前水平,大量铸造企业停产,龙头股率先引爆,6只概念股市盈率不足30...
2020-12-24
中邮证券被陕西证监局责令整改 涉风险管理系统不完善等三类问题
炒股就看金麒麟分析师研报,权威,专业,及时,全面,助您挖掘潜力主题机会!原标题:中邮证券被陕西证监局...
2020-12-24
农业农村部:当前全球大豆产需平衡略偏紧,预计仍将高位运行
12月24日,农业农村部举行新闻发布会,介绍当前及元旦春节期间我国粮食和主要农产品市场形势、生产形势。农...
2020-12-24
盛文兵:刺激方案修改从新表决 黄金1882区域空
12月24日,黄金周三(12月23日)探底回升,最低下跌至1856 8美元,收报于1872 5美元,涨幅0 66%;主因英国--欧盟脱欧贸
2020-12-24
“投毒”戏码背后 游族网络信披被质疑
原标题 “投毒”戏码背后,游族网络信披被质疑,三体宇宙资本局布局多年39岁,以68亿元财富位列《2020胡润8...
2020-12-24
张尧浠:欧美经济前景仍具艰难 黄金次年望破历史新高
12月24日,上交易日周三(12月23日);国际黄金伦敦金止步回撤转收阳。走势上,金价自亚市早盘开于1860 59...
2020-12-24
中邮证券被陕西证监局责令整改 内部控制存在较大缺陷
原标题:内部控制存在较大缺陷中邮证券被陕西证监局责令整改券商频现“不合规”,背后其实是利益在作怪来源...
2020-12-24
农民工劳动合同签订率和社会保险参加人数递增 月均收入平稳增长
记者昨天(23日)从全国总工会了解到,2016年,全国总工会制定《中华全国总工会农民工工作规划(2016—2020...
2020-12-24
午评:军工板块逆势活跃 酒类股遭遇重挫
热点栏目自选股数据中心行情中心资金流向模拟交易客户端证券时报网12月24日,两市股指早盘弱势弱势震荡态势...
2020-12-24
中国民生银行信用卡中心获金融案件多元解纷一体化平台试点单位
12月15日,北京银保监局与北京市高级人民法院、中国人民银行营业管理部在京共同签署《金融纠纷多元化解机制...
2020-12-24
APP注销有多难?
APP注销有多难?武晓莉 中国消费者报APP推送广告被吐槽关掉朋友圈广告需14步?那你再试试APP注销找不到注销...
2020-12-24
海南首次设院士创新平台科研专项 39个专项项目瞄准陆海空等领域
原标题:我省首次设立院士创新平台科研专项39个专项项目,瞄准“陆海空”“三棵树”“智慧海南”“生态环保...
2020-12-24
冯易金:黄金开盘还会跌吗 现货黄金白银操作指南
黄金行情走势分析12月24日,消息面解析:周三(12月23日)欧市盘前,现货黄金小幅上涨,因美国消费与房屋数...
2020-12-24
陈召锡:伦敦金走势分析 黄金操作建议黄金多单
现货黄金、伦敦金行情走势分析;12月24日,消息面分析;现货黄金小幅上涨,因美国消费与房屋数据不佳,令当...
2020-12-24
午评:棕榈油涨逾4%、豆油涨逾3% 原油、甲醇涨逾3%
热点栏目自选股数据中心行情中心资金流向模拟交易客户端12月24日,国内期市早盘多品种上涨,油脂涨幅居前,...
2020-12-24
财政部:新保险合同准则在保险服务收入确认等方面作了较大修改
原标题:财政部会计司有关负责人就新保险合同准则发布实施答记者问2020年12月,财政部修订发布了《企业会计...
2020-12-24
辛巴公司回应“燕窝事件”处罚:接受并积极整改
原标题:辛巴公司回应“燕窝事件”处罚:接受并积极整改12月23日晚间,@辛选官方微博发布说明称,辛选接受广...
2020-12-24
李礼辉:我国有必要抓紧完善法定数字货币实施方案
由中央财经大学主办的2020中国金融科技创新国际论坛于今日在京召开,此次大会主题是“推进科技与金融深度融...
2020-12-24
建发汽车愿景升级“中国汽车产业优秀的综合服务商”
活动现场2020年12月21日,“2021建发汽车媒体交流会”在厦门成功举办。建发股份(600153 SH)子公司厦门建...
2020-12-24
38438条
上一页
1
..
639
640
641
642
643
644
645
646
647
..
1538
下一页
最新文章
从星际飞船船长到电动自行车推销员: 与威廉·沙特纳的对话
韩国已经在进行区块链爆炸
如果你没有管理策略,你的数据就没用了
调查显示,这些公司将产生下一波企业家浪潮
尽管科技股下跌,Netflix仍在上涨
您是否已尽一切努力为这个销售旺季准备在线公司?
企业家可以通过三种方式使用AI来促进业务发展
2019将为芯片制造行业准备什么?
数字双胞胎的量子飞跃
精彩推荐
苹果WWDC主题演讲中的所有重要内容
微软的巴厘岛项目试图让你控制你的数据
区块链技术在东南亚的作用越来越大
如何掌握社交媒体营销2019年
如何破解亚洲竞争激烈的电子科技行业
机器学习如何创造一个更精英、更少偏见的就业市场
图文观赏
秒杀网红款,火爆朋友圈的匈牙利鹅绒被到底好在哪里!
错误的更新砖耐克 “自动系带” 智能鞋
Google Home和Amazon Echo可以存储您的语音记录。这是它们可以用来对付你的时候。
测试成功用户体验的一个指标
将AI整合到招聘中如何使面临劳动力危机的公司受益
为什么聊天机器人很好,不,他们不会夺走你的工作
绿色云计算: 每个质量保证都应该知道的技术
人工智能如何改变中小企业的商务旅行
这个机器人真空吸尘器在你工作的时候打扫你的房子
热门推荐
零工经济如何帮助促进多样性
为什么潮流正在转向能源部门
4人工智能趋势值得关注2019年
这位连续的企业家厌倦了文书工作,他建立了一个聊天机器人来帮助其他人进行管理工作
Salesforce的创新生产力解决方案如何帮助团队更快地完成更多工作
市场能否提供小企业所需的综合金融科技工具?
友情链接:
百度地图
融道中国
自助投稿
山西商业网
大军事网
中国白银理财网
科技金融网
贵州热线
万隆金银理财网
百度地图
大事中国
中国啤酒网
巴中房产网
深圳都市网
南方站长网
版权所有:融道网