首页
新闻
财经
基金
股票
金融
理财
新闻
财经
基金
股票
金融
理财
这些少数族裔创始人如何让科技高管把钱放在嘴边
人工智能将是世界上有史以来最伟大的就业引擎
零工经济如何帮助促进多样性
你如何保护你的公司免受黑客攻击
为什么谷歌搜索自己不再只是为了好玩
为什么潮流正在转向能源部门
苹果WWDC主题演讲中的所有重要内容
云数据存储: 每个质量保证测试人员都应该知道的问题和威胁
使用此折扣VPN保护您的个人和业务数据
4人工智能趋势值得关注2019年
微软的巴厘岛项目试图让你控制你的数据
秒杀网红款,火爆朋友圈的匈牙利鹅绒被到底好在哪里!
物联网如何改变航运业
如何掌握链接构建2019年。如果这样做,将会带来巨大的好处。
回顾: 改变游戏规则的技术创新2018年
EBay是现代最有影响力的公司
这位连续的企业家厌倦了文书工作,他建立了一个聊天机器人来帮助其他人进行管理工作
区块链技术在东南亚的作用越来越大
让我们数字化: 如何实现转型,更好地为客户服务
2019的学习景观
SpaceX的 “starhopper” 测试车进行了一次由猛禽驱动的短途旅行
用这个49美元的电子学位捆绑包学习掌握JavaScript
谣言: 苹果AirPods 2,AirPower,新ipad 3月29日到货
苹果推出了具有黑暗模式的更快,更私密的iOS 13
Salesforce的创新生产力解决方案如何帮助团队更快地完成更多工作
如何掌握社交媒体营销2019年
错误的更新砖耐克 “自动系带” 智能鞋
Google赢得了FCC的批准,以继续开发基于雷达的手传感器
苹果推出新的iPod Touch
埃隆·马斯克的洛杉矶隧道将特斯拉变成了 “铁路引导火车”
市场能否提供小企业所需的综合金融科技工具?
如何破解亚洲竞争激烈的电子科技行业
Google Home和Amazon Echo可以存储您的语音记录。这是它们可以用来对付你的时候。
从星际飞船船长到电动自行车推销员: 与威廉·沙特纳的对话
聊天机器人是客户服务未来的五个原因
人工智能如何帮助您更好地管理时间
在加密货币时代,银行必须转型才能蓬勃发展的5种方式
机器学习如何创造一个更精英、更少偏见的就业市场
测试成功用户体验的一个指标
韩国已经在进行区块链爆炸
Jamf现在帮助小型企业无缝管理移动设备
使用此VPN浏览更智能,更安全
使用此VPN使您的浏览数据保持私有
您需要了解的10种用户体验设计趋势2019年
将AI整合到招聘中如何使面临劳动力危机的公司受益
如果你没有管理策略,你的数据就没用了
即使是 “非人类” AI也可以帮助您与客户建立更有意义的关系的3种方式
物联网的危险 (信息图)
人工智能主导的营销如何以更智能的方式吸引当今的受众
SpaceX正在佛罗里达州建造另一艘星际飞船
您的位置:
首页
>
新闻
>
人民币对美元汇率升到“6.5时代” 四大原因不容忽视
来源:期货日报中国人民银行授权中国外汇交易中心公布,2020年11月17日银行间外汇市场人民币汇率中间价为1美元...
2020-11-19
互联互通六周年之“成”:北向资金累计总成交额逾37万亿
原标题:互联互通六周年之“成”:北向资金累计总成交额逾37万亿元经过六年的发展,互联互通中的北向资金(包...
2020-11-19
券商2021年A股策略密集出炉 布局“十四五”规划成主线
炒股就看金麒麟分析师研报,权威,专业,及时,全面,助您挖掘潜力主题机会!原标题:券商2021年A股策略密集出...
2020-11-19
英国脱欧过渡期最后期限逼近 英欧谈判进展如何?
原标题:英国脱欧过渡期最后期限逼近 英欧谈判进展如何?中新网11月19日电 据英国广播公司(BBC)中文网报道...
2020-11-19
“掉队生”百度:一边补考,一边预习
“掉队生”百度:一边补考,一边预习燃财经(ID:chaintruth)原创作者 | 赵磊编辑 | 饶霞飞作为曾经的尖...
2020-11-19
北京:东城区多组团创建文化金融示范区 东直门等将有新功能
原标题:东直门、隆福文化中心等将有新功能东城区多组团创建文化金融示范区本报讯(记者 李瑶)昨天,北京市...
2020-11-19
世界哄抢 中国自行车“爆单”!订单排到明年7月
炒股就看金麒麟分析师研报,权威,专业,及时,全面,助您挖掘潜力主题机会!原标题:世界哄抢,中国自行车“...
2020-11-19
线上买房之困:我在网上买房 结果花了8个月退款
原标题:我在网上买房,结果花了8个月退款来源 :市界作者 :陶婷11月中旬,在一线城市工作的姚远,回了一趟...
2020-11-19
哔哩哔哩三季度营收32亿元 净亏同比扩大
北京时间11月19日早间消息,哔哩哔哩(Nasdsaq:BILI,B站)今日发布了截至9月30日的2020财年第三季度财报。报...
2020-11-19
自行车订单排到明年7月 上海凤凰一字板
热点栏目自选股数据中心行情中心资金流向模拟交易客户端 11月19日消息,自行车板块表现强势,截至发稿,上...
2020-11-19
三大油脂为何持续拉涨?
热点栏目自选股数据中心行情中心资金流向模拟交易客户端 原标题:三大油脂为何持续拉涨?来源:期货日报豆...
2020-11-19
金晶科技拟3.85亿投建光伏面板生产线
热点栏目自选股数据中心行情中心资金流向模拟交易客户端 长江商报记者 李顺金晶科技将投建新生产线。11月1...
2020-11-19
百世集团年底退出店加业务 自营品牌WOWO便利店不受影响
新京报讯(记者 欧阳晓娟)11月18日,新京报记者获悉,百世集团年底前将退出旗下百世店加运营,聚焦核心的物...
2020-11-19
蛋壳为什么一定会死?三大对手一个比一个要命
原标题:蛋壳为什么一定会死?三大对手一个比一个要命01这几天蛋壳很热闹。离职员工爆料说,蛋壳要破产了。蛋...
2020-11-19
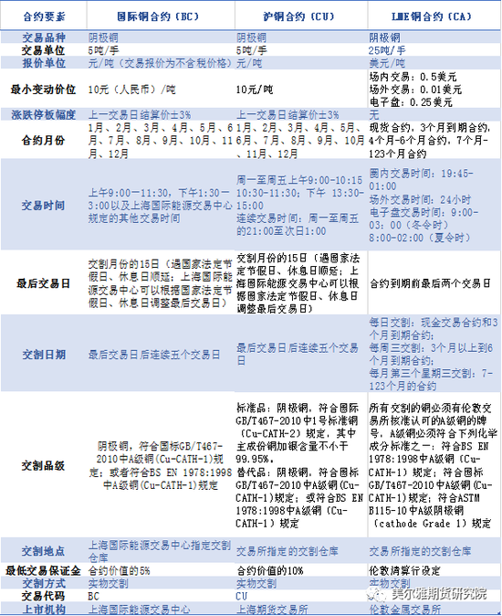
国际铜期货今日上市 首日策略要点
原标题:国际铜期货今日上市 | 首日策略要点来源:美尔雅期货研究院作者:美尔雅期货 有色分析师 张杰夫一...
2020-11-19
中小保险公司抢滩健康管理:为何参与,如何参与?
原标题:中小保险公司抢滩健康管理:为何参与,如何参与,难点何在?2020年11月10-11日,第“十五届21世纪亚洲...
2020-11-19
合生创展重仓买入科技股 朱孟依家族炒股爆赚
热点栏目自选股数据中心行情中心资金流向模拟交易客户端 撰文|麦可出品|大摩财经合生创展集团(0754 hk)...
2020-11-19
天津、河北等10省份出手根治欠薪 失信将被惩戒
原标题:10省份出手根治欠薪!各地高压严打失信将被惩戒中新经纬客户端11月19日电(董湘依)临近年底,为了让...
2020-11-19
最低1万就卖:多家央企密集转让旗下房地产项目 释放什么信号?
近期,房地产行业产权转让项目明显增多。证券时报记者根据北京产权交易所公开信息梳理统计,11月以来(11月2日...
2020-11-19
专家热议:数字人民币“不计息” 对货币政策有何影响
原标题:专家热议: 数字人民币“不计息” 对货币政策有何影响?作者:杜川[ 面向在深个人发放1000万元“礼...
2020-11-19
从易纲三篇“金融资产结构”论文看中国直接融资变化
原标题:从易纲三篇“金融资产结构”论文看中国直接融资变化新华社上海11月18日电(上海证券报记者 李丹丹)...
2020-11-19
古井贡酒没有新故事:困守安徽、全国化失利、收购烂尾
热点栏目自选股数据中心行情中心资金流向模拟交易客户端 这几天,白酒板块连续大跌,近两个交易日,市值蒸...
2020-11-19
数字人民币究竟是什么 与日常正在使用的人民币纸钞有何区别?
原标题:数字人民币究竟是什么来源:经济日报日前,中国人民银行数字货币研究所与国网雄安金融科技集团有限公...
2020-11-19
贝恩:全球奢侈品市场今年料萎缩23% 中国将增长45%
根据贝恩公司的最新报告,随着中国富裕消费者减少旅行,并更多在国内消费,中国到2025年有望成为全球最大奢侈...
2020-11-19
多家对冲基金在疫苗消息前清仓了Moderna与BioNtech
监管文件显示,多家对冲基金在最近的疫苗利好消息公布之前,在第三季度清仓了在Moderna和BioNtech的持股,从而...
2020-11-19
38438条
上一页
1
..
864
865
866
867
868
869
870
871
872
..
1538
下一页
最新文章
从星际飞船船长到电动自行车推销员: 与威廉·沙特纳的对话
韩国已经在进行区块链爆炸
如果你没有管理策略,你的数据就没用了
调查显示,这些公司将产生下一波企业家浪潮
尽管科技股下跌,Netflix仍在上涨
您是否已尽一切努力为这个销售旺季准备在线公司?
企业家可以通过三种方式使用AI来促进业务发展
2019将为芯片制造行业准备什么?
数字双胞胎的量子飞跃
精彩推荐
苹果WWDC主题演讲中的所有重要内容
微软的巴厘岛项目试图让你控制你的数据
区块链技术在东南亚的作用越来越大
如何掌握社交媒体营销2019年
如何破解亚洲竞争激烈的电子科技行业
机器学习如何创造一个更精英、更少偏见的就业市场
图文观赏
秒杀网红款,火爆朋友圈的匈牙利鹅绒被到底好在哪里!
错误的更新砖耐克 “自动系带” 智能鞋
Google Home和Amazon Echo可以存储您的语音记录。这是它们可以用来对付你的时候。
测试成功用户体验的一个指标
将AI整合到招聘中如何使面临劳动力危机的公司受益
为什么聊天机器人很好,不,他们不会夺走你的工作
绿色云计算: 每个质量保证都应该知道的技术
人工智能如何改变中小企业的商务旅行
这个机器人真空吸尘器在你工作的时候打扫你的房子
热门推荐
零工经济如何帮助促进多样性
为什么潮流正在转向能源部门
4人工智能趋势值得关注2019年
这位连续的企业家厌倦了文书工作,他建立了一个聊天机器人来帮助其他人进行管理工作
Salesforce的创新生产力解决方案如何帮助团队更快地完成更多工作
市场能否提供小企业所需的综合金融科技工具?
友情链接:
百度地图
融道中国
自助投稿
山西商业网
大军事网
中国白银理财网
科技金融网
贵州热线
万隆金银理财网
百度地图
大事中国
中国啤酒网
巴中房产网
深圳都市网
南方站长网
版权所有:融道网