首页
新闻
财经
基金
股票
金融
理财
新闻
财经
基金
股票
金融
理财
这些少数族裔创始人如何让科技高管把钱放在嘴边
人工智能将是世界上有史以来最伟大的就业引擎
零工经济如何帮助促进多样性
你如何保护你的公司免受黑客攻击
为什么谷歌搜索自己不再只是为了好玩
为什么潮流正在转向能源部门
苹果WWDC主题演讲中的所有重要内容
云数据存储: 每个质量保证测试人员都应该知道的问题和威胁
使用此折扣VPN保护您的个人和业务数据
4人工智能趋势值得关注2019年
微软的巴厘岛项目试图让你控制你的数据
秒杀网红款,火爆朋友圈的匈牙利鹅绒被到底好在哪里!
物联网如何改变航运业
如何掌握链接构建2019年。如果这样做,将会带来巨大的好处。
回顾: 改变游戏规则的技术创新2018年
EBay是现代最有影响力的公司
这位连续的企业家厌倦了文书工作,他建立了一个聊天机器人来帮助其他人进行管理工作
区块链技术在东南亚的作用越来越大
让我们数字化: 如何实现转型,更好地为客户服务
2019的学习景观
SpaceX的 “starhopper” 测试车进行了一次由猛禽驱动的短途旅行
用这个49美元的电子学位捆绑包学习掌握JavaScript
谣言: 苹果AirPods 2,AirPower,新ipad 3月29日到货
苹果推出了具有黑暗模式的更快,更私密的iOS 13
Salesforce的创新生产力解决方案如何帮助团队更快地完成更多工作
如何掌握社交媒体营销2019年
错误的更新砖耐克 “自动系带” 智能鞋
Google赢得了FCC的批准,以继续开发基于雷达的手传感器
苹果推出新的iPod Touch
埃隆·马斯克的洛杉矶隧道将特斯拉变成了 “铁路引导火车”
市场能否提供小企业所需的综合金融科技工具?
如何破解亚洲竞争激烈的电子科技行业
Google Home和Amazon Echo可以存储您的语音记录。这是它们可以用来对付你的时候。
从星际飞船船长到电动自行车推销员: 与威廉·沙特纳的对话
聊天机器人是客户服务未来的五个原因
人工智能如何帮助您更好地管理时间
在加密货币时代,银行必须转型才能蓬勃发展的5种方式
机器学习如何创造一个更精英、更少偏见的就业市场
测试成功用户体验的一个指标
韩国已经在进行区块链爆炸
Jamf现在帮助小型企业无缝管理移动设备
使用此VPN浏览更智能,更安全
使用此VPN使您的浏览数据保持私有
您需要了解的10种用户体验设计趋势2019年
将AI整合到招聘中如何使面临劳动力危机的公司受益
如果你没有管理策略,你的数据就没用了
即使是 “非人类” AI也可以帮助您与客户建立更有意义的关系的3种方式
物联网的危险 (信息图)
人工智能主导的营销如何以更智能的方式吸引当今的受众
SpaceX正在佛罗里达州建造另一艘星际飞船
您的位置:
首页
>
新闻
>
东兴证券:11月金股组合盈利2.49% 12月荐股名单出炉
炒股就看金麒麟分析师研报,权威,专业,及时,全面,助您挖掘潜力主题机会!12月,东兴证券推荐的金股为:邮...
2020-12-01
痛心:55岁投资大佬郑雨林不幸过劳死 37岁财通基金徐益鋆突然离世
导读:金融圈又传来悲讯,这一次又一次的警钟敲响,望能够真正唤起大家对身体的关注。投资大佬郑雨林不幸过劳...
2020-12-01
金钟股份采购难自证真实 申报材料存大规模数据调整
聚焦IPO | 金钟股份采购难自证真实,申报材料存大规模数据调整记者 | 胡振明作为一家从事汽车内外饰件设计...
2020-12-01
北京市第一中级人民法院民一庭审判员刘新泉涉严重违法受监察调查
原标题:北京市第一中级人民法院民一庭审判员刘新泉涉嫌严重违法接受监察调查来源:北京市纪委监委北京市第一...
2020-12-01
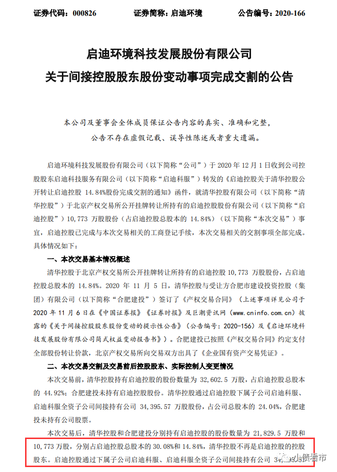
1000亿负债“启迪控股”完成交割 清华控股不再是控股股东
原标题:1000亿负债“启迪控股”完成交割,清华控股不再是控股股东作者:小债看市来源:小债看市随着启迪控股1...
2020-12-01
11月以来北京16家医疗机构及其属地卫生健康委被约谈
原标题:11月以来,北京16家医疗机构及其属地卫生健康委被约谈 来源:北京日报客户端今天下午,在北京市新型...
2020-12-01
又一机构深陷永煤集团债务泥潭 交银国际信托申请1.5亿诉前保全
又一机构深陷永煤集团债务泥潭,交银国际信托申请1 5亿诉前保全华夏时报记者刘佳 北京报道永城煤电控股集团...
2020-12-01
美团整固阿里续跌 留意美团购25552、阿里购23107
热点栏目自选股数据中心行情中心资金流向模拟交易客户端 来源:香港智远美团(3690)第三季纯利较市场预期...
2020-12-01
中国社科院报告:房价只涨不跌的时代已经过去
2020年12月1日,中国社会科学院财经战略研究院住房大数据项目组发布《中国住房大数据分析报告(2020)——城市...
2020-12-01
网传北京出现本地确诊病例?市卫健委:不实消息!
最近,网传北京出现本地确诊病例,这是真的吗?今天下午,在北京市新型冠状病毒肺炎疫情防控工作第180场新闻发...
2020-12-01
廉镇:黄金探底回升涨势会延续吗 黄金白银趋势原油操作
黄金消息面面解析:12月1日,黄金期货价格周一收跌,纽约商品交易所2月份交割的黄金期货价格下跌7 20美元,跌...
2020-12-01
买黄金还是买债券?这里有几个建议
热点栏目自选股数据中心行情中心资金流向模拟交易客户端 不知道什么时候开始,债券和黄金(这里指实物黄金...
2020-12-01
寒露时节重保暖 饮食宜忌护平安
12月1日消息,北京市卫生健康委官网公布健康知识《寒露时节重保暖 饮食宜忌护平安》。2020年10月8日是农历二...
2020-12-01
招商蛇口表面“不差钱”需警惕明股实债 盈利能力大幅下滑
出品:大眼楼管作者:小飞鼠“三道红线”政策的出台遏制了房地产行业负债的增长,降杠杆的需求直接引来了一波...
2020-12-01
广州万隆:指数重心上移 市场或已提前进入春季躁动行情
原标题广州万隆:指数重心逐步上移 市场或已提前进入春季躁动行情一、市场观点可能存在偏差在外资持续介入的...
2020-12-01
对话华商基金李双全:执著为持有人获取长期绝对收益
华商景气优选混合拟任基金经理 李双全“独往南塘上,秋晨景气醒。露亦染梨腮,远岫重叠出。”——摘自唐朝诗...
2020-12-01
经销商退出、高管辞职 “奶茶第一股”香飘飘陷业绩下滑困局?
原标题:经销商退出 高管辞职!“奶茶第一股”香飘飘陷业绩下滑困局?今年前三季度,香飘飘营业收入同比下滑2...
2020-12-01
公益账目“对不牢”,试问兴证全球:社会有你,责任几何
来源:基情小猴老衲当年心中的神基是唯二的。一是王亚伟的华夏大盘精选,二是兴证全球的兴全社会责任基金。那...
2020-12-01
8旬老人花20万积蓄买保健品 停药致癫痫病发家属才警觉
视频加载中,请稍候 自动播放 play 8旬老人花20万积蓄买保健品 ,停药致癫 来自梨贵州video - 微博向前向后来源:梨贵
2020-12-01
李自学:应从政策法规上引导鼓励良性竞争 限制二选一式的竞争
2020年全国企业家活动日暨中国企业家年会活动于11月30日至12月1日在广东省东莞市召开,12月1日举行全国企业家...
2020-12-01
LVMH为自建电商从苹果高薪挖来的这位高管,为何离开了?
原标题:LVMH为自建电商从苹果高薪挖来的这位高管,为何离开了?Ian Rogers 图片来源:Financial TimesLVMH首席数
2020-12-01
银保监会安徽监管局:全省科技型中小企业贷款覆盖面近50%
原标题:安徽:科技型中小企业贷款覆盖面近50%新华社合肥12月1日电(记者汪奥娜)记者从中国银行保险监督管理...
2020-12-01
盈利难言稳健、短期偿债压力大 鲁商发展转型之路有多难?
原标题:盈利难言稳健,短期偿债压力大!鲁商发展转型之路有多难?截至2020年9月末,该公司现金短债比为0 91...
2020-12-01
美国财政部借口委内瑞拉问题宣布制裁中企 华春莹回应
原标题:美财政部借口委内瑞拉问题宣布制裁中企,华春莹回应环球时报-环球网报道 记者 乌元春在12月1日举行...
2020-12-01
水滴 为什么着急上市?
原标题:水滴,为什么着急上市?当传统商业嫁接互联网科技,站在资本市场的舞台上,邪恶的嘴脸幻化成一把大镰...
2020-12-01
38438条
上一页
1
..
794
795
796
797
798
799
800
801
802
..
1538
下一页
最新文章
从星际飞船船长到电动自行车推销员: 与威廉·沙特纳的对话
韩国已经在进行区块链爆炸
如果你没有管理策略,你的数据就没用了
调查显示,这些公司将产生下一波企业家浪潮
尽管科技股下跌,Netflix仍在上涨
您是否已尽一切努力为这个销售旺季准备在线公司?
企业家可以通过三种方式使用AI来促进业务发展
2019将为芯片制造行业准备什么?
数字双胞胎的量子飞跃
精彩推荐
苹果WWDC主题演讲中的所有重要内容
微软的巴厘岛项目试图让你控制你的数据
区块链技术在东南亚的作用越来越大
如何掌握社交媒体营销2019年
如何破解亚洲竞争激烈的电子科技行业
机器学习如何创造一个更精英、更少偏见的就业市场
图文观赏
秒杀网红款,火爆朋友圈的匈牙利鹅绒被到底好在哪里!
错误的更新砖耐克 “自动系带” 智能鞋
Google Home和Amazon Echo可以存储您的语音记录。这是它们可以用来对付你的时候。
测试成功用户体验的一个指标
将AI整合到招聘中如何使面临劳动力危机的公司受益
为什么聊天机器人很好,不,他们不会夺走你的工作
绿色云计算: 每个质量保证都应该知道的技术
人工智能如何改变中小企业的商务旅行
这个机器人真空吸尘器在你工作的时候打扫你的房子
热门推荐
零工经济如何帮助促进多样性
为什么潮流正在转向能源部门
4人工智能趋势值得关注2019年
这位连续的企业家厌倦了文书工作,他建立了一个聊天机器人来帮助其他人进行管理工作
Salesforce的创新生产力解决方案如何帮助团队更快地完成更多工作
市场能否提供小企业所需的综合金融科技工具?
友情链接:
百度地图
融道中国
自助投稿
山西商业网
大军事网
中国白银理财网
科技金融网
贵州热线
万隆金银理财网
百度地图
大事中国
中国啤酒网
巴中房产网
深圳都市网
南方站长网
版权所有:融道网