首页
新闻
财经
基金
股票
金融
理财
新闻
财经
基金
股票
金融
理财
这些少数族裔创始人如何让科技高管把钱放在嘴边
人工智能将是世界上有史以来最伟大的就业引擎
零工经济如何帮助促进多样性
你如何保护你的公司免受黑客攻击
为什么谷歌搜索自己不再只是为了好玩
为什么潮流正在转向能源部门
苹果WWDC主题演讲中的所有重要内容
云数据存储: 每个质量保证测试人员都应该知道的问题和威胁
使用此折扣VPN保护您的个人和业务数据
4人工智能趋势值得关注2019年
微软的巴厘岛项目试图让你控制你的数据
秒杀网红款,火爆朋友圈的匈牙利鹅绒被到底好在哪里!
物联网如何改变航运业
如何掌握链接构建2019年。如果这样做,将会带来巨大的好处。
回顾: 改变游戏规则的技术创新2018年
EBay是现代最有影响力的公司
这位连续的企业家厌倦了文书工作,他建立了一个聊天机器人来帮助其他人进行管理工作
区块链技术在东南亚的作用越来越大
让我们数字化: 如何实现转型,更好地为客户服务
2019的学习景观
SpaceX的 “starhopper” 测试车进行了一次由猛禽驱动的短途旅行
用这个49美元的电子学位捆绑包学习掌握JavaScript
谣言: 苹果AirPods 2,AirPower,新ipad 3月29日到货
苹果推出了具有黑暗模式的更快,更私密的iOS 13
Salesforce的创新生产力解决方案如何帮助团队更快地完成更多工作
如何掌握社交媒体营销2019年
错误的更新砖耐克 “自动系带” 智能鞋
Google赢得了FCC的批准,以继续开发基于雷达的手传感器
苹果推出新的iPod Touch
埃隆·马斯克的洛杉矶隧道将特斯拉变成了 “铁路引导火车”
市场能否提供小企业所需的综合金融科技工具?
如何破解亚洲竞争激烈的电子科技行业
Google Home和Amazon Echo可以存储您的语音记录。这是它们可以用来对付你的时候。
从星际飞船船长到电动自行车推销员: 与威廉·沙特纳的对话
聊天机器人是客户服务未来的五个原因
人工智能如何帮助您更好地管理时间
在加密货币时代,银行必须转型才能蓬勃发展的5种方式
机器学习如何创造一个更精英、更少偏见的就业市场
测试成功用户体验的一个指标
韩国已经在进行区块链爆炸
Jamf现在帮助小型企业无缝管理移动设备
使用此VPN浏览更智能,更安全
使用此VPN使您的浏览数据保持私有
您需要了解的10种用户体验设计趋势2019年
将AI整合到招聘中如何使面临劳动力危机的公司受益
如果你没有管理策略,你的数据就没用了
即使是 “非人类” AI也可以帮助您与客户建立更有意义的关系的3种方式
物联网的危险 (信息图)
人工智能主导的营销如何以更智能的方式吸引当今的受众
SpaceX正在佛罗里达州建造另一艘星际飞船
您的位置:
首页
>
新闻
>
7城冲刺 GDP万亿俱乐部或迎最大扩容潮
7城冲刺 GDP万亿俱乐部或迎最大扩容潮时代周报记者 陈泽秀 发自广州尽管2020年国内生产总值(简称GDP)数...
2021-01-05
北京文化爆雷跌停 2018年报 多计营收4.6亿
北京文化爆雷跌停 2018年报 多计营收4 6亿作者: 胡婳溦[ 北京文化发布了更正后的2018年年度财务报表,...
2021-01-05
人民币跨境使用便利化水平再上新台阶
人民币跨境使用便利化水平再上新台阶 来源:金融时报本报记者 李国辉1月4日,人民银行会同国家发展改革委...
2021-01-05
华为腾讯之争刺激新兴渠道 “渠道税”问题被推向风口浪尖
原标题:华为腾讯之争刺激新兴渠道作者: 李娜 邱智丽[ 手机官方应用商店组成的硬核联盟,和游戏发行商分...
2021-01-05
支持稳外贸稳外资 六部门联手优化跨境人民币政策
热点栏目自选股数据中心行情中心资金流向模拟交易客户端 来源:上海证券报记者昨日从人民银行获悉,为进一...
2021-01-05
巴西2020年贸易顺差达502.3亿美元
原标题:巴西2020年贸易顺差达502 3亿美元当地时间1月4日,巴西经济部发布贸易统计数据显示,2020年巴西贸...
2021-01-05
解困企业现金流 两项货币政策工具延期3个月
解困企业现金流 两项货币政策工具延期3个月作者: 杜川[ 截至2020年底,银行已累计完成对6万多亿元贷款的...
2021-01-05
公私募看新年定增市场:整体偏谨慎寻找估值安全边际
证券时报记者 吴君再融资新规带来2020年定增市场的火爆。对于新一年定增市场的机会,公募私募机构有了一些...
2021-01-05
银行上市热潮料重现 上市仍是中小银行有效融资途径
原标题:银行上市热潮料重现21家2016-2020年,A股新增上市银行数量分别为8家、1家、3家、8家、1家。●本报记...
2021-01-05
英镑2021年开局不利 防疫封锁令英国经济百上加斤
英镑下跌,因为首相鲍里斯·约翰逊宣布英格兰第三次实施全境防疫封锁,可能让脱欧打击下的英国经济雪上加霜...
2021-01-05
房贷新规来了:“两道红线”卡死资产端 这些银行超标需要“解压”
炒股就看金麒麟分析师研报,权威,专业,及时,全面,助您挖掘潜力主题机会!房贷新规来了!“两道红线”卡...
2021-01-04
成立不到四年净亏近8亿 爱心人寿遭国资股东“抛弃”
近日,北京保险产业园拟将所持爱心人寿的全部股份对外转让。据了解,北京保险产业园是国有独资企业,也是爱...
2021-01-04
2年10倍大牛股酒鬼酒摊上大事:交易所紧急出手 剑指信披违规
2年10倍白酒大牛股摊上大事!交易所紧急出手,剑指公司信披违规来源:财联社财联社(上海,研究员 姚辉)讯...
2021-01-04
涂瑞和:后疫情时代应推动绿色复苏 中国成应对全球气候变化引领者
原标题:独家丨专访联合国环境规划署驻华代表涂瑞和:后疫情时代应推动“绿色复苏” 中国成为应对全球气候...
2021-01-04
俄外贝加尔边疆区州长确诊新冠肺炎 已有27位省级长官确诊
原标题:俄罗斯外贝加尔边疆区州长确诊新冠肺炎 已有27位省级长官确诊根据俄新社当地时间1月4日的报道,俄...
2021-01-04
成都都市圈破土新生:五年“增值”1万亿 壮大四川“主干”
每经记者 余蕊均图片来源:每经记者 张建 摄距天府广场正南25公里的兴隆湖畔,一座“科学城”早已拔地而...
2021-01-04
云从科技科创板IPO审核“已问询” AI四小龙“第一股”花落谁家?
原标题:云从科技科创板IPO审核“已问询”,AI四小龙“第一股”花落谁家?2021年元旦假期前最后一个工作日,...
2021-01-04
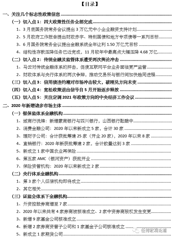
2020年以来500余项金融政策全解
原标题:2020年以来500余项金融政策全解来源:任博宏观论道【摘要】在宏观经济金融形势分析后(详见【年终大...
2021-01-04
主力资金净流出161亿元 龙虎榜机构抢筹航发动力等26股
炒股就看金麒麟分析师研报,权威,专业,及时,全面,助您挖掘潜力主题机会!【4日资金路线图】主力资金净流...
2021-01-04
宝利国际实控人被抓 其90后儿子接管
热点栏目自选股数据中心行情中心资金流向模拟交易客户端突发!又一A股实控人被抓,其90后儿子接管中国基金报...
2021-01-04
元旦假期广东省旅游总收入67.5亿元 广州占38.45亿元
视频加载中,请稍候 自动播放 play向前向后原标题:元旦假期广东省旅游总收入67 5亿元 广州占38 45...
2021-01-04
A股冰火两重天 新年首个交易日银行板块大跌
原标题:A股冰火两重天!新年首个交易日银行板块大跌,发生了什么? 新年首个交易日,A股三大股指全线上涨...
2021-01-04
易方达张坤“精准”减仓开年大劫的爱尔眼科 一切或早有征兆?
原标题:易方达千亿规模基金经理张坤“精准”减仓“开年大劫”的爱尔眼科!一切或早有征兆...来源:环球...
2021-01-04
拼多多:“用命换钱”言论系营销合作供应商员工用个人手机发布
原标题:拼多多致歉:“用命换钱”言论系营销合作供应商员工用个人手机发布1月4日,拼多多员工凌晨意外去世...
2021-01-04
14天入境隔离够不够?专家:不建议延长隔离期但要加强监测
原标题:14天入境隔离够不够?专家:不建议全国范围内延长隔离期但要加强监测作者:倪浩 刘彩玉 万琳 李...
2021-01-04
38438条
上一页
1
..
580
581
582
583
584
585
586
587
588
..
1538
下一页
最新文章
从星际飞船船长到电动自行车推销员: 与威廉·沙特纳的对话
韩国已经在进行区块链爆炸
如果你没有管理策略,你的数据就没用了
调查显示,这些公司将产生下一波企业家浪潮
尽管科技股下跌,Netflix仍在上涨
您是否已尽一切努力为这个销售旺季准备在线公司?
企业家可以通过三种方式使用AI来促进业务发展
2019将为芯片制造行业准备什么?
数字双胞胎的量子飞跃
精彩推荐
苹果WWDC主题演讲中的所有重要内容
微软的巴厘岛项目试图让你控制你的数据
区块链技术在东南亚的作用越来越大
如何掌握社交媒体营销2019年
如何破解亚洲竞争激烈的电子科技行业
机器学习如何创造一个更精英、更少偏见的就业市场
图文观赏
秒杀网红款,火爆朋友圈的匈牙利鹅绒被到底好在哪里!
错误的更新砖耐克 “自动系带” 智能鞋
Google Home和Amazon Echo可以存储您的语音记录。这是它们可以用来对付你的时候。
测试成功用户体验的一个指标
将AI整合到招聘中如何使面临劳动力危机的公司受益
为什么聊天机器人很好,不,他们不会夺走你的工作
绿色云计算: 每个质量保证都应该知道的技术
人工智能如何改变中小企业的商务旅行
这个机器人真空吸尘器在你工作的时候打扫你的房子
热门推荐
零工经济如何帮助促进多样性
为什么潮流正在转向能源部门
4人工智能趋势值得关注2019年
这位连续的企业家厌倦了文书工作,他建立了一个聊天机器人来帮助其他人进行管理工作
Salesforce的创新生产力解决方案如何帮助团队更快地完成更多工作
市场能否提供小企业所需的综合金融科技工具?
友情链接:
百度地图
融道中国
自助投稿
山西商业网
大军事网
中国白银理财网
科技金融网
贵州热线
万隆金银理财网
百度地图
大事中国
中国啤酒网
巴中房产网
深圳都市网
南方站长网
版权所有:融道网