来源:Wind资讯
3月9日,国内股市触底反弹后走弱,国债期货明显下跌后尾盘反弹,股债跷跷板行情有所延续,但债市因缺乏实质性利好,期现货震荡稍弱。国债期货震荡收跌,10年期主力合约跌0.09%;银行间主要利率债收益率上行1bp左右;资金面稳中偏松,除隔夜回购利率大幅反弹外,其他品种变动不大;少数网红信用债大幅波动,“20华夏幸福MTN002”涨逾616%,“17美兰机场MTN001”涨逾488%。交易员称,国内股市连续大跌后周二探底反弹,部分打压避险情绪;同时由于本周开始地方债发行放量,故供给忧虑以及后续经济通胀预期亦抑制债市向好空间。
周二,国债期货小幅收跌,10年期主力合约跌0.09%,5年期主力合约跌0.08%,2年期主力合约跌0.03%。A股方面,两市股指早盘上演V型反转,创业板指跌超4%后翻红,但指数午后再度走弱。上证指数再跌1.82%至3350位置,创业板指两日累挫超8%,深证成指跌2.80%,中小板指跌2.85%。

银行间主要利率债收益率上行1bp左右。10年期国开活跃券200215收益率上行1bp报3.6875%,10年期国债活跃券200016收益率上行1bp报3.2475%。交易员称,上午现券表现偏弱,A股开盘大跌、中长债收益率不下反上;随后A股底部反弹,国债期货明显下跌,现券利率跟随上行;午盘后,A股上涨动力不足再度走弱,现券收益率下行;尾盘收益率小幅回升,国债招标前,市场情绪较为谨慎。此前,财政部已发布公告称,将于3月10日招标发行500亿元2年期和500亿元5年期国债。

信用债行情整体稳定,少数网红债大幅波动。“20华夏幸福MTN002”涨逾616%,“17美兰机场MTN001”涨逾488%,“18津保投MTN001”涨逾25%,“14豫交投MTN001”涨逾18%,“20潍坊滨投MTN003”涨逾7%;“18天泰实业PPN001”跌逾14%,“18津保Y3”跌近8%。

资金面稳中偏松,虽然隔夜回购加权利率反弹近28bp报在1.98%附近,但是其他期限品种回购利率变动不大。交易员表示,早盘市场情绪稍显谨慎,导致盘初隔夜成交价偏高,因此拉高了加权利率水平,不过七天价格小幅回落,显示流动性仍属平稳。
华东地区一位银行交易员称,出隔夜的稍微少一点,导致价格上来了一下,但是资金还比较宽松,七天回购利率不高。近期央行公开市场操作量维持在100亿元“纹丝不动”,政策预期亦暂时稳定,短期资金面影响因素方面,一方面地方债发行提速,本周后半周缴税影响可能也逐步显现,资金可能会逐步收敛,届时还要看央行的扶助力度如何。

关于债券市场走势,中信固收认为,站在当下,对于债市不必悲观。债市的焦点在于博弈货币政策对国内外基本面变化的响应,而当前国内基本面和海外市场的信号难以构成超预期的货币政策调整。由于资金面“紧平衡”的预期被消化,流动性收紧对市场的影响由“股债双杀”转向“股债跷跷板”。尽管广义流动性收紧和基本面回落的逻辑还未兑现,但是利率债最悲观的时候已经过去了。
申万宏源称,3月至2季度,债券收益率将拐头回落,再次呈现一个熊市中的波段。主要带动因素是:紧信用信号明确+经济数据名义同比增速冲高回落+风险资产下跌+投资者强化对下半年经济下行预期。当前10Y国债收益率已经从我们此前预期的调整目标位3.3%回落至3.25%附近,对债市无需过度悲观,布局接下来的波段机会,关注中长端利率债。此外,维持对2021年下半年债市偏谨慎的观点。
//债市要闻 //
1、陈雨露:“十四五”工作的重点是要完善货币供应调控机制
央行副行长陈雨露:在健全现代货币政策框架方面,“十四五”工作的重点是要完善货币供应调控机制,保持货币供应量和社会融资规模增速与名义经济增速基本匹配,不搞大水漫灌,守护好老百姓的“钱袋子”,同时,进一步增强货币政策操作的规则性和透明度,建立制度化的货币政策沟通机制,有效管理和引导预期,利率市场化改革也会进一步深化。
2、华夏幸福新增债务违约涉及本息金额83.82亿元
华夏幸福公告称,受宏观经济环境、行业环境、信用环境叠加多轮疫情影响,公司流动性出现阶段性紧张,近期公司及下属子公司新增债务违约涉及本息金额83.82亿元,包括银行贷款、信托贷款、债券、债务融资工具等债务形式。截至目前,公司累计债务违约涉及本息合计194.24亿元,目前公司正在与上述债务违约涉及的金融机构积极协商展期等相关事宜。
3、包商银行被裁定破产:无人提出重整申请
据21世纪经济报道,裁定书显示,包商银行管理人接管包商银行后,经调查审阅,包商银行在破产清算申请前已无任何生产经营,也无任何在职人员,除继续履行合同项下的相关工作,亦无其他业务,其实际资产价值较《审计报告》记载情况进一步降低。因此,包商银行已经明显资不抵债且无实际清偿能力。
4、“20豫能化CP001”持有人会议拟审议展期议案
主承销商发布公告称,拟于3月12日召开“20豫能化CP001”2021年度第一次持有人会议,审议《关于同意调整本次债券持有人会议召开程序的议案》和《关于同意发行人先行支付存续期间全部利息、兑付50%本金,剩余本金展期1年,展期期间利率保持不变,到期一次性还本付息,并豁免本期债券违约的议案》。
//资金市场 //
公开市场操作:
央行公告称,为维护银行体系流动性合理充裕,3月9日以利率招标方式开展了100亿元7天期逆回购操作,中标利率2.20%。Wind数据显示,当日100亿元逆回购到期,完全对冲到期量。

资金面(CP):
资金面稳中偏松,虽然隔夜回购加权利率反弹近28bp报在1.98%附近,但是其他期限品种回购利率变动不大。交易员表示,早盘市场情绪稍显谨慎,导致盘初隔夜成交价偏高,因此拉高了加权利率水平,不过七天价格小幅回落,显示流动性仍属平稳。




//利率债市场//
利率债成交走势(TBCN):

最活跃利率债成交统计(BBQ):

10年国债连续活跃行情(GZHY):

10年国开连续活跃行情(GKHY):

T2106日内走势(TF):

//信用债市场 //
信用债成交基准统计(CBCN):

信用债成交活跃统计(BBQ):

信用债成交偏离监控(BBQ):

//同业存单 //
同业存单发行(NCD):

同业存单成交(NCD):

同业存单成交偏离监控:

//债券发行 //
3月9日,债券市场共发行260只债券,总发行量3330.67亿元,185只债券到期,20只债券提前兑付,无债券回售,无债券赎回,总偿还量2390.36亿元,当日净融资额为940.31亿元。

从发债类型看,3月9日,债券市场共发行地方政府债7只,同业存单170只,金融债9只,企业债1只,公司债13只,中期票据16只,短期融资券39只,定向工具1只,国际机构债1只,资产支持证券3只。

建行-万得银行间债券发行指数(CCBM):

//招标情况 //
1、农发行2年、7年期上清所托管固息增发债中标收益率分别为3.1016%、3.5057%,投标倍数分别为2.41、2.79。
2、国开行6个月、2年、7年、10年期金融债中标收益率分别为2.3992%、2.9649%、3.5153%、3.6041%,投标倍数分别为4.93、10.57、4.96、3.36。
//银行间债券市场交易结算日报 //
3月9日(周二),全国银行间债券市场结算总量为39,834.21亿元,较上日减少7.64%,交易结算总笔数为20260笔。其中,质押式回购34,087.79亿元,买断式回购232.52亿元,现券交易5,114.83亿元,债券借贷399.07亿元。银行间债券市场回购利率涨跌互现,其中隔夜回购利率上行28.3bp至2.011%,3天回购利率下行9.5bp至2.057%。

//债券重大事件 //

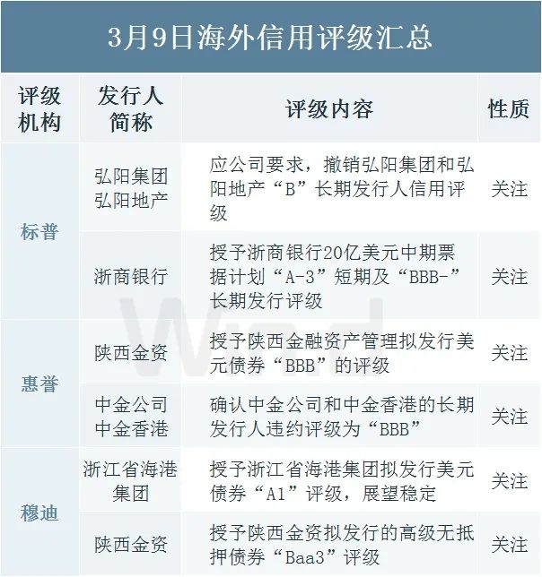
//海外信用评级汇总 //

▪
版权及免责声明:凡本网所属版权作品,转载时须获得授权并注明来源“融道中国”,违者本网将保留追究其相关法律责任的权力。凡转载文章,不代表本网观点和立场。
延伸阅读
版权所有:融道中国