来源:老板精英荟 注释:本文新浪转载时有删节
假如美元,跟厕纸一样,你还会用嘛?
这两天经济领域最重磅的消息,就是拜登的1.9万亿刺激计划来了。
话不多说,我们直奔主题!
一
想到了,美国很烂;但是没想到,美国这么烂!
复苏美国经济,凡是美国总统,必用这招儿:直接把绿纸变成黄金。
而且是屡试不爽!
这一次,一下子,就是1.9万亿刺激计划。
根据目前的数据,美国联邦债务总额已逼近28万亿美元,公共债务占GDP的比重已经超过100%,而美联储资产负债表也突破了7.4万亿美元。
这个接近两万亿美元的经济刺激计划,被叫做“美国救援计划”。加上上个月,美国刚通过的一个9000亿美元的救助计划,本年度即将实施的经济刺激计划,总规模高达2.8万亿美元。
古有水漫金山寺,今有水淹地球村。
实际上,凭借着美元霸权赋予的超级权力,从去年3月份开始,美国政府和美联储就开启了疯狂的“印钞”救市计划。

此消息一出,全球资本市场群魔乱舞。
而更加残酷的是:
纵观历史,大放水时代,贫富分化只会越来越严重,穷人越穷,富人越富。超发的货币永远不会涌向普通人,而是变成了富人手里剥削穷人的筹码。
二
资本市场有句俗语:美联储开印,全世界遭殃!
有一个现象非常值得思考。
在抖音、电影电视剧里,可以看到大量看似不怎么干活的美国人,成天躺在沙滩上晒着日光浴,住着大House,吃着烧烤,开着豪车,当然这其中不乏靠自己勤劳双手打拼出来的人。
但是,可以对比一下,同样一天工作八小时,一周工作五天,哪怕工种一样,我们获得的财富与美国人一样吗?大部分情况是,中国人一天工作10几个小时,一周工作6天,一辈子辛苦下来,还不如一个普通的美国蓝领。
细思极恐!
他们真的创造了相应的财富,也就罢了。但是,并没有。
真相就是:他们站在了巨人的肩膀上,薅了全世界的羊毛。
这主要得益于美元是世界通用结算货币,所以美元耍流氓很简单。
超发的美元,就是靠海量进口外国生产的各类商品,比如现在我们生产的口罩、呼吸机等商品。最后,美国购买到了全世界劳动人民的生产成果,而其他国家手里多了大量美元。美国继续印钞,其他国家手里的美元很快就贬值了。
通过这种方式,美国成功实现了国内通货膨胀的乾坤大挪移,顺利收割了全球财富。
我们不妨来看一下:
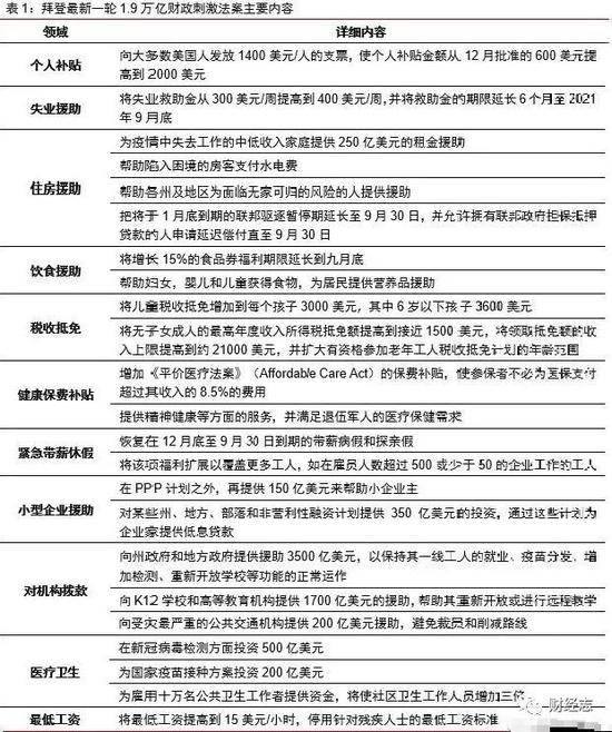
按照“美国营救计划”,这1.9万亿美元,约4000亿美元将用于抗击疫情,约1万亿美元将为美国家庭提供经济纾困,约4400亿美元为小企业、州和地方政府等提供援助。

看完之后,你会发现,这个方案最大的特点,就是到处撒钱。
这种连续大规模的经济刺激,真能力挽狂澜吗?又会对经济造成怎样的影响?
一旦进入日常消费品市场,那就是严重的通货膨胀;一旦进入资本市场,就会看到股市出现一轮牛市;一旦涌入楼市,楼价就会大幅走高。
但是泡沫,就一定会破!
为啥美国财长提名人耶伦说“现在利率处于历史低位的情况下,最明智的办法就是采取大行动”?
因为她知道,美股十年高位,只要刺激一停就可能空中坠落。
紧缩是马上就死,放水可以晚点死,说不定到时候还能顺手割一把韭菜,多拉点垫背的。所以,现在不断放出滔天大水,也不过就是把泡沫吹的再大点罢了,并不能挽救原有的泡沫。
短期内美元依然是世界贸易的主要货币,这样的事实不会改变。只要美国的经济、军力实力能得以维持,美元就能依旧坚挺。
甚至下一次危机到来之时,这批疫情期间放出去的美元还会收割一批小国家的实物财富。
拿津巴布韦来说。
21世纪初,津巴布韦遭遇恶性通货膨胀,2008年,津巴布韦发行了全球迄今为止面值最大的纸钞,一张钞票的面额高达100万亿元,但这100万亿,却连一块面包都无法买到。去菜市场买个菜都得带一车的货币。

美联储放水,华尔街在全球无压力轻松做老板,其他国家肯定不能坐等被收割,所以也会跟着放水,印钞、增发债券、降低利率……
所以,你会看到,疫情以来,大家都在放水,全球成了“一片汪洋”。
根据统计,如果按照名义价值计算:
从2020年3月份到现在,除中国之外的10个主要西方国家,印的钞票,抵得上2008年之前5000年文明史所有的印钞量。
9个月,抵过去5000年,你想想,这水得有多大!
四
全球大放水的结果显而易见——我们进入了一个万物暴涨的时代。
第一、就是大宗商品在涨。
原油在涨,经过2020年的跌穿地心,如今原油市场已经恢复正常,加上沙特限产,原油价格已经涨到了2020年3月份以来的最高点。玉米在涨,从1900元/吨,上涨到2600元/吨;铝从11000元/吨上涨到16000元/吨;铜从42000元/吨上涨到59000元/吨;最疯狂的是铁矿石,从500元/吨,上涨到1100元/吨……
第二、就是股市暴涨。
拜登上台后,市场预感到更大的经济刺激即将到来,标普指数再创新高,站上了3800点。
美国仍旧是世界头号霸主,其金融霸权控制着世界的方方面面,他的一举一动对世界金融、投资领域都影响深远。
还记得,去年年初的美股多轮熔断吗?

那时,市场仍一片慌乱!石油、股票、黄金轮流跌。但是,2020年3月23后,美股这半年以来的真实表现,却给出了清晰的答案:
版权及免责声明:凡本网所属版权作品,转载时须获得授权并注明来源“融道中国”,违者本网将保留追究其相关法律责任的权力。凡转载文章,不代表本网观点和立场。
延伸阅读
版权所有:融道中国