3月3日,科创板新股极米科技上市首日最高上涨超350%,盘中最高达到611.15元。若在盘中以最高价卖出,中一签(500股)最高可赚23.87万元!
这意味着,极米科技一举成为2021年单签盈利最高的新股,同时是科创板史上单签盈利最高的股票。
另一只新股德固特今日也上涨超550%,至午盘收报54.69元,中一签约可赚2.3万元。
中一签赚近24万元!
截至3日午间收盘,极米科技报544.90元,上涨307%。极米科技的发行价为133.73元,发行市盈率为72.81倍,是科创板有史以来发行价第六高的股票,仅次于石头科技(271.12元)、福昕软件(238.53元)、康希诺(209.71元)、恒玄科技(162.07元)及中望软件(150.50元)。

按照盘中最高价611.15元计算,极米科技中一签盈利约为23.87万元。这意味着,极米科技一举成为2021年单签盈利最高的新股,同时是科创板史上单签盈利最高的股票。

科创板“肉签”排行榜(按照上市首日成交均价计算,数据截至2021年3月3日)
值得一提的是,极米科技本次发行的网上申购上限仅为3000股,意味着3万元的沪市市值就能顶格申购,极米科技的中签率也较低,仅为0.0274%。
此外,德固特今日登陆创业板,发行价8.41元,上午最高涨至66元,最高涨超600%。截至午间收盘,N德固特大涨约550%,报54.69元,中一签约可赚2.3万元。

“投影一哥”上市
首日市值突破270亿元
上市首日,极米科技的总市值就突破270亿元。极米科技是国内投影设备行业龙头企业,主营智能投影产品的研发、生产及销售,同时向消费者提供围绕智能投影的配件产品及互联网增值服务。
发行公告显示,本次发行后、上市前,极米科技的第一大股东是董事长钟波,持股比例18.76%;此外百度网讯、芒果传媒也位列前十大股东之列。

来源:极米科技上市公告书
在业绩方面,招股书显示,极米科技2020年实现营收28.28亿元,同比增长33.6%;实现归母净利润2.69亿元,同比增长187.9%。

来源:极米科技招股说明书
同时公司在上市公告书中披露,预计2021年第一季度营收约6.23亿元至7.33亿元,同比增长24%至46%;预计一季度归母净利润达到4760万元至5498万元,同比增长10%至27%。

值得一提的是,在注册制时代股票数量增多的背景下,许多新股上市半年也无机构问津,而今日亮相的极米科技堪称“明星公司”,在上市之前就受到了诸多机构的关注,包括国信证券、东兴证券、天风证券、中泰证券等研究机构都明确表示看好。

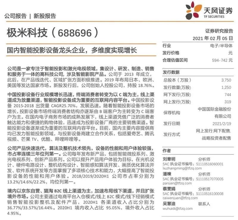
其中,天风证券2月5日发布的一份深度研报长达30页,并且在合理估值区间部分明确给出了594-742元的估值区间。这一估值区间与今日极米科技的市场表现大致相当。

编辑:朱茵
版权及免责声明:凡本网所属版权作品,转载时须获得授权并注明来源“融道中国”,违者本网将保留追究其相关法律责任的权力。凡转载文章,不代表本网观点和立场。
延伸阅读
版权所有:融道中国