来源:经鉴
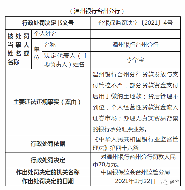
中国银保监会网站3月1日公布的行政处罚信息公开表(台银保监罚决字〔2021〕4号)显示,温州银行台州分行贷款发放与支付管控不严,部分贷款资金支付后用于缴纳土地款;贷后管理不到位,个人经营性贷款资金流入证券市场;办理无真实贸易背景的银行承兑汇票业务。


来源:中国银保监会网站
依据《中华人民共和国银行业监督管理法》第四十六条,中国银保监会台州监管分局对台州分行作出罚款人民币70万元的行政处罚决定。
《中华人民共和国银行业监督管理法》第四十六条规定:银行业金融机构有下列情形之一,由国务院银行业监督管理机构责令改正,并处二十万元以上五十万元以下罚款;情节特别严重或者逾期不改正的,可以责令停业整顿或者吊销其经营许可证;构成犯罪的,依法追究刑事责任:
(一)未经任职资格审查任命董事、高级管理人员的;
(二)拒绝或者阻碍非现场监管或者现场检查的;
(三)提供虚假的或者隐瞒重要事实的报表、报告等文件、资料的;
(四)未按照规定进行信息披露的;
(五)严重违反审慎经营规则的;
(六)拒绝执行本法第三十七条规定的措施的。
资料显示,温州银行台州分行于2018年4月11日也曾因办理无真实贸易背景银行承兑汇票业务被罚处25万元;2017年至今,共收罚单4张,共计被罚款人民币109万。
查询银保监会行政处罚披露信息可见,各大银行因贷后管理不到位受到处罚的信息不在少数,温州银行各分行也不止一家出现类似问题。其中,杭州分行曾因贷款管理严重不审慎被罚款人民币95万元,丽水分行因贷后资金被挪用罚款人民币70万,龙港支行曾因办理无真实贸易背景的银行承兑汇票业务被罚款人民币50万元。
统计显示,2018年至今,温州银行因不同违法行为共计罚款924万元,其中因贷款管理问题就被罚处843万元。
温州银行成立于1998年12月,前身温州市商业银行由29家城市信用社、6家金融服务社和8家营业处整合而成。截至2020年6月30日,温州银行第一大股东为新湖中宝股份有限公司(简称“新湖中宝”,股票代码600208),持股数量为5.38亿股,持股比例18.15%;该行第二大股东为温州市名城建设投资集团有限公司,持股比例8.10%。


来源:温州银行2020年半年报
值得关注的是,据温州银行2020半年度信息披露报告显示,截至2020年6月末,该行资产总额为2348.11亿,同比增长1.8%;负债总额为2207.05亿,同比增长1.4%;该行实现营业收入25.22亿,同比下降40.3%;实现净利润6.22亿,同比下降10.2%。
来源:综合中国银保监会网站、中国经济网、新华融媒看财经
版权及免责声明:凡本网所属版权作品,转载时须获得授权并注明来源“融道中国”,违者本网将保留追究其相关法律责任的权力。凡转载文章,不代表本网观点和立场。
延伸阅读
版权所有:融道中国