导读:茅台持续下跌后,香港突然宣布上调印花税,今天的A股和港股都很刺激......
来 源丨公开信息、21世纪经济报道(记者:朱丽娜)、证券时报、中国基金报、中国证券报、上海证券报、
香港财政司司长在2月24日《财政预算案》中宣布,充分考虑对证券市场和国际竞争力的影响后,决定提交法案调整股票印花税税率,由现时买卖双方按交易金额各付0.1%,提高至0.13%。

他补充,将继续全力推行各项发展证券市场的措施,使香港的金融业发展至更高的台阶。
在此消息影响下,港股市场随即大跌。
港股大跌,港交所一度急跌逾12%
受此消息影响,港交所午后开盘直接跳水,一度跌超12%。

24日上午,已有媒体先传出上调印花税消息,后又撤回,当时港交所股价盘中急跌,盘中跌幅一度超过9%。

在过去的2020年,港交所股票是港股恒生指数成分股中表现最牛的股票之一,2020年当年股价上涨约七成。2021年港交所股票进一步强劲上攻。
港股大市盘中也急挫,恒生指数急跌超过3%。

恒生指数主要成分股中,除了港交所外,中国海洋石油、吉利汽车、安踏体育也均大幅下跌。
恒生科技指数狂泻5.6%。

恒生科技指数的龙头腾讯、美团大跌,微盟集团、金山软件、金蝶国际等跌幅更大。

上市不久的次新股快手急跌超8%。
总的来说,连同今天上午在内,近日港股市场跌的比较多的是过去一年涨势最为凌厉的板块或个股。
南向资金罕见流出超110亿
值得注意的是,截至发稿,南向资金净流出超110亿港元,为今年以来南向资金首次净流出。

港交所表示“失望”
后续还有豪车交易税、房地产利得税?
目前,香港股票交易须征收买卖双方各0.1%印花税,即10000港元股票交易,买卖双方合共涉及20港元的印花税,相对有别于其他主要交易所,美国、日本等已不征收股票印花税。
根据港交所数据显示,去年4月至今年1月,未涵盖衍生产品及交易所买卖基金的成交,累计逾24万亿港元,以此推算,期内股票印花税或高达480亿港元。
事实上过去28年,香港股票印花税不断下调,由1993年0.15%,在2001年减至目前的0.1%。公开数据显示,过往三年股票印花税收入均超过300亿港元,2017/2018年、2018/2019年及2019/2020年股票印花印收入分别为369亿港元、331亿元港及332亿港元。以上一年度为例,股票印花税占政府财政收入约5%。

香港交易所发言人表示:“我们对政府提高股票交易印花税的决定感到失望,但我们明白该税项是政府收入的重要来源。香港交易所会与所有持份者紧密合作,继续推动香港资本市场的持续成功,保持韧力、竞争力和吸引力。”
事实上,特区政府此前已放风将上调印花税增加收入,金融业一早已对此表达反对声音,业界忧虑会影响成交,认为上调印花税会扼杀业界的生存空间。
诺亚控股首席经济学家夏春向21世纪经济报道记者表示:“香港港今年财政赤字3000亿港元,预计未来四年都会有财政赤字,相比股票印花税,还有杀伤力更大的资本利得税、豪车交易税、房地产利得税。这个0.13%的印花税,其实是力度最小的。”
他认为,香港基本法主张财政平衡,特区政府一直很保守,虽然现在还有财政盈余,但去年的赤字是回归以来创记录的,“(印花税)的加幅度,我个人觉得还算是不大,有可能加到0.15%的,对港股的影响主要是短期,所以总体上还好,市场消化一下,抗通胀类资产还是会随经济复苏而向好,毕竟海外资金宽松会继续。”
1993年来首次!上调印花税对港股影响多大?
据香港经济日报计算,目前买卖双方均须分别缴纳每宗交易金额0.1%的股票印花税(不足1元亦作1元计),以买一手腾讯 (00700) 为例,假设腾讯的股价为700元,一手100股的价值为7万元,即买卖双方需各付印花税为70元,加税后买卖双方需各付91元,即增加21元。
中泰国际分析师颜招骏者表示:“现有的交易成本大约是0.25%+0.1077%=0.3577%,印花税上调30%后使总交易成本上升至0.3877%,大约8%左右。目前市场程式交易盛行,少至0.1%也对每宗程序交易构成重大影响。交易成本上升将短线打击投资情绪,可能有部分资金转投较低成本的美股。但长线不会有太大影响,毕竟公司盈利增长、估值、前景才是决定投资者入市的最主要因素。”
自1993年以来,香港股票交易印花税历次调整均为下调。其中,1998年4月调整后四个月,恒指下探44%后触底;2001年9月调整后四个月,恒指累计上涨30%。
就开征新税寻求共识
澳洲会计师公会大中华区税务委员会委员关治平则向21世纪经济报道记者指出:”关于印花税加至0.13%,由于今年预期有不少中概股回归及第二上市企业等利好因素,公会认为在资金充裕及低息的环境下,整体对蓬勃的资本市场以及投资者投资意欲影响不大,政府考虑增幅时应已经考虑市场的承受能力,同时轻微增加印花税对增加库房收入带来正面的影响。“
香港证券商协会主席陈柏楠则担忧:“因为香港相对其他金融市场收较高印花税,调整需要把握尺度。大户、机构投资者会比较紧张,因为经常买及大额,当机构投资者不再在香港市场买卖,会令每日成交下跌,政府初心是希望增加税收,实际上却适得其反,这是我们最担心的。”
陈茂波坦言,在咨询期间收到不少开征新税项的建议。“要引入新税项,须通盘考虑,小心推敲,以及认真聆听社会的意见。目前我们聚焦抗疫和重振经济,并不具备条件引入新税项。但我们会进行相关研究及准备工作,于适当时开展深入讨论,就开征新税项寻求共识,以增加收入。”
曾在香港立法会有过讨论
针对是否应该提高香港股票印花税,最近在香港立法会上已经有过讨论。
今年2月3日,在立法会会议上钟国斌议员向财经事务及库务局局长许正宇提问三大有关香港股票印花税问题。
钟国斌表示,目前买卖香港上市证券的双方须缴付股票交易印花税,金额为交易金额的0.1%。有评论认为,提高该税项的税率有助纾缓严重的财政赤字,但有意见指此举会削弱香港股票市场的国际竞争力,原因是日本、新加坡及美国均无征收此税项。
钟国斌提出了三大问题:
(一)过去五个财政年度,每年股票交易印花税的预算及实际收入,以及预计未来三个财政年度每年该税项的收入具体情况;
(二)鉴于该税项的存废和增减不时众说纷纭,过去五年,政府有否就改变该税项会对(i)税收、(ii)香港股票市场的国际竞争力,以及(iii)股票换手率及成交量等方面的影响进行量化分析;
(三)有否计划在短期内调整该税项的税率和相关政策?
许正宇针对上述问题作出了书面回复。他表示,香港是细小、全开放型的经济体,奉行简单低税制,政府收入容易受宏观经济变化影响,其中印花税收入特别会受资产价格、市场状况,以及交投量的影响而有所升跌。
许正宇介绍,股票交易印花税是香港政府其中一个重要收入来源。以2019至2020财政年度为例,印花税占政府收入约一成,当中约一半来自股票交易印花税。在2020年,证券市场的平均每日成交额达1,290亿元(港元,下同),较2019年上升超过48%,因此股票交易印花税收入在2020至2021财政年度将继续是政府其中一项重要收入来源。

数据显示,香港政府除了2016至2017财政年度,最近5个财年的股票交易印花税实际收入均超过330亿元。
许正宇还表示,政府留意有意见认为香港应调高股票交易印花税率以增加库房收入。同时亦有持相反意见者要求政府调低股票交易印花税率,甚至取消股票交易印花税,以刺激交投,推动市场发展。政府过去一直有检讨股票交易印花税率,在考虑政府收入的同时,亦平衡市场发展,特别是维持与其他主要股票市场间的竞争力。
许正宇成,在过去五年,我们透过针对性的股票交易印花税宽免推动个别投资产品种类的发展。例如,政府自2015年起对交易所买卖基金次级市场交易作出印花税宽免,我们亦自去年8月起将印花税宽免扩展至交易所买卖基金市场庄家的初级市场活动,降低交易所买卖基金交易成本,加强香港作为交易所买卖基金上市地的竞争力。我们透过2018年实施的新上市制度,推动更多公司来港上市,增加了市场的交投活动及股票交易印花税的收入。
许正宇最后表示,会继续在平衡政府收入、推动市场发展、维持香港股票市场竞争力等因素下,审视股票交易印花税率。

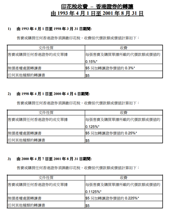
香港税务局资料显示,自1993年以来,香港股票印花税税率呈现连续下降态势:1993年4月1日至1998年3月31日,税率为0.15%;1998年4月1日至2000年4月6日,税率降至0.125%;2000年4月7日至2001年8月31日,税率降至0.1125%。2001年9月1日至今,税率再度下降,至0.1%,并沿用至今。
张坤又限购,茅台跌超5%
两市半日蒸发1.36万亿
A股情况也不太乐观,24日早盘,A股指数单边下行,截至收盘,上证指数盘跌近2%。

Wind数据显示,以午盘数据计算,两市总市值半日蒸发1.36万亿元。周期股、消费股调整明显,多只前期强势股大跌。
“电池茅”、“眼茅”、“医药茅”全线下跌,茅指数也下跌超3.8%。


23日晚间,“公募一哥”张坤管理的基金易方达中小盘,暂停了申购,同时宣布要分红,每10份分红9元。
该消息引发了投资人对基金巨额赎回,而导致抛售白酒股的担心。
24日早盘,本来昨日已经有些企稳的白酒股继续深度回调。

24日收盘,张坤第一大重仓股贵州茅台盘中跌超5%,失守2200元关口。总市值2.75万亿元,较春节前的3.3万亿峰值蒸发5500亿元。较前一个交易日市值减少超过1300亿元。

第三大重仓股泸州老窖跌停,第四大重仓股五粮液下跌6.72%,此外重仓的通策医疗下跌超7%,美年健康跌近9%。
24日早盘,素有“女人的茅台”支撑的爱美客盘中跌超15%,股价重回1000元下方。4个交易日,下跌超20%。

值得一提的是,继石头科技跌破千元后,有“女人的茅台”之称的爱美客早盘大跌12.75%,股价报937.02元。至此,贵州茅台成为两市唯一千元股。
后市怎么走?3600点一线有支撑
国盛证券表示,3600点一线大概率提供强支撑,上升趋势仍在,不宜盲目杀跌。操作上,行情反复但向上格局仍在,春季躁动后半段行情值得参与,相较于周期股,建议关注相对低估的二线蓝筹。
东吴证券分析称,目前市场开始进行自发的良性调整,前几个交易日中小市值相关个股出现连续普涨后也出现一定的回落,部分获利盘开始撤离。操作上看投资者可在控制仓位的前提下参与市场的热点轮动,现阶段可积极调仓换股,选择年报预期较好且近期成交量充裕的品种进行操作。
国盛证券认为,核心资产将维持慢牛走势,大部分平庸或者质地较差的公司会被逐渐边缘化,建议回避ROE(净资产收益率)不能跑赢通胀的上市公司,ROE不及8%的个股,需谨慎参与。
版权及免责声明:凡本网所属版权作品,转载时须获得授权并注明来源“融道中国”,违者本网将保留追究其相关法律责任的权力。凡转载文章,不代表本网观点和立场。
延伸阅读
版权所有:融道中国